近期,商业航天板块热度持续飙升,俨然成为跨年行情中的热门主线。这波行情的爆发,并非偶然,而是政策、技术、市场三重机遇共振的结果。
如何借道ETF进行布局?


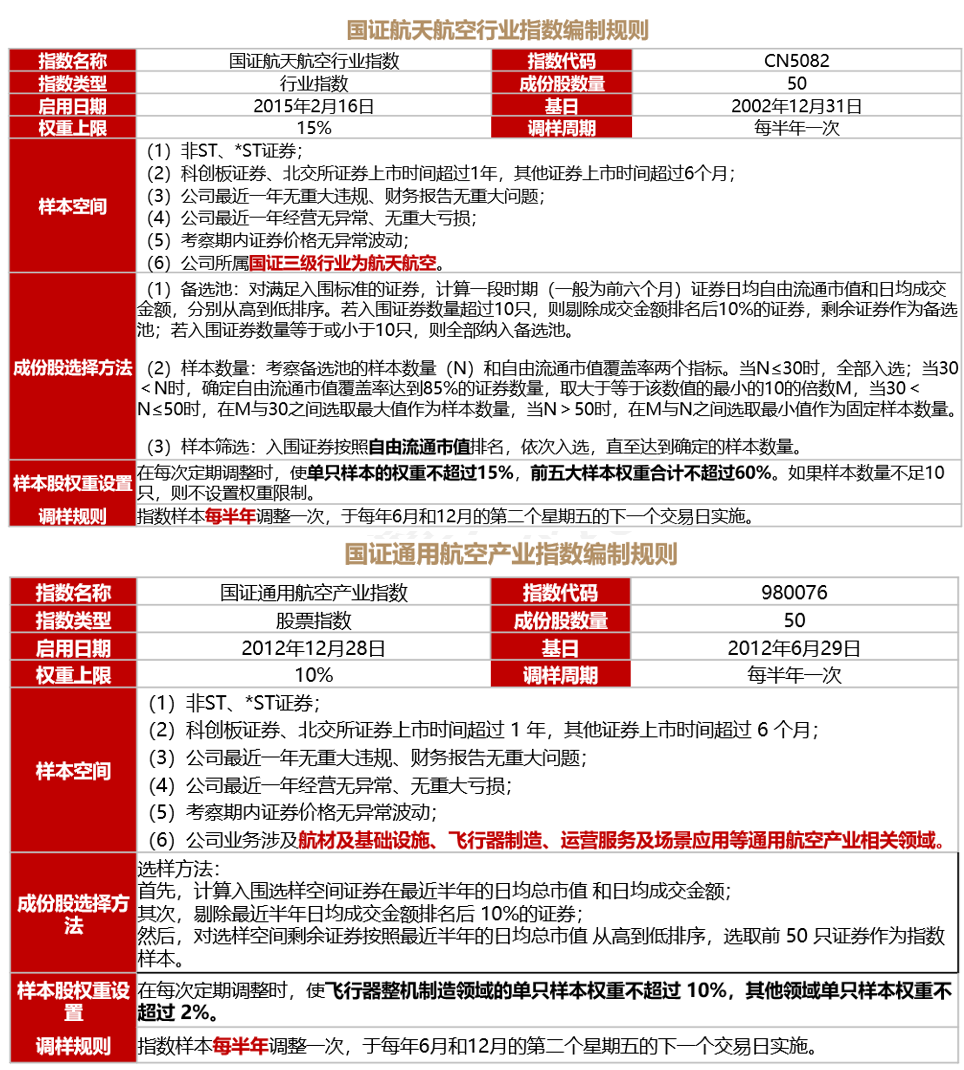
当我们搜“航空”,却发现有名字相近的2只——航空航天ETF、还有通用航空ETF基金。他们有何不同?
跟踪的标的指数有何不同?
航空航天ETF、还有通用航空ETF基金分别跟踪的是国证航天航空(以下简称航天航空)和国证通用航空指数(以下简称通用航空)。两只指数都是50只成分股,选股范围都涵盖沪深北交易所,调仓频率也都是每半年。
在行业具体要求上:
国证航天航空要求企业在航天航空范畴,成分企业要求属于国证三级行业中的航天航空;
国证通用航空则是要求企业涉及航材、飞行器制造、运营服务及场景应用等通用航空领域。
以上虽然能看出区别,但划分标准还是有点宽泛,需要再从指数实际成分股的具体行业,和细化到类似军工集团、大飞机等等这些概念的重合度进一步细致对比。

数据来源:深圳证券信息有限公司、iFind、华夏基金
成分行业的具体差异
首先从一级行业占比看,最明显的差别就是“军工基因”。航天航空指数的国防军工权重占比高达92%,有着深深的“军工烙印”,通用航空的国防军工占比是53%,此外通用航空涉及的申万一级行业会更多些,比如计算机和电力设备。
从主题重合度看,航天航空和军民融合、国企综合、十大军工集团、航母、大飞机、低空经济,重合度都超过50%,指数在这些领域暴露较多。
通用航空和低空经济的重合度最高、超过50%,和航天航空指数相比,通用航空和卫星导航、卫星互联网的重合度更突出。
总结下来,航天航空指数可以说是聚焦航空领域的“军工尖子生”,而通用航空则是更侧重通用航空领域的应用。

图片来源:红色火箭小程序
数据来源:Wind

数据来源:Wind热门指数 截至2025.12.9
成分股上有何不同?
再来看看两只指数的成分股,虽然有19只个股重叠,但两个指数前十大重仓股中仅有1只个股相同(中国卫星)。
具体到成分股,航天航空重仓股中的光启技术和航发动力,涉及的领域是超材料和军用航空发动机;而通用航空重仓股中的万丰奥威和航天彩虹,一个聚焦大交通领域、一个是中大型无人机领军企业。符合两个指数一个侧重军工、一个侧重通用航空的定位。
前十大权重股集中度上,航天航空是49.9%、要高于通用航空的34.6%。
注:以上不作为个股推荐

图片来源:红色火箭小程序 以上不作为个股推荐
数据来源:Wind 截至2025.12.10
近期各种事件和国际局势等等多重原因,航空相关概念被带热了不少,个别个股甚至出现了涨停。
具体到军工板块,一方面相比前三年漫长的调整,行情上现在远没到需要“恐高”的程度。并且过去五年中国军贸全球份额占比仅仅是5.8%(数据来源:世界武器贸易分析中心),中东、东南亚市场有非常旺盛的市场需求。航空航天大概率是未来全球军贸市场的重点交易领域。
当然上面提到的是中长期逻辑,军工概念容易受到国际局势影响、产生大的波动,这其中的风险也需要我们警惕的。


VIP复盘网