小
越用越火,养虾er也越来越多。
可是给AI开的权限太高,安全风险也随之攀升。
北航复杂关键软件环境全国重点实验室智能安全创新团队出手,正式发布了全网最系统的安全报告。
并同步开源了OpenClaw安全防御工具ClawGuard Auditor。
能成功检测本地导入的恶意Skill并输出安全审查报告:
ClawGuard Auditor锚定于系统最高特权层运行的底层安全守护进程。
对所有的外部指令、提示词乃至其他技能都拥有最高否决权,全方位保障用户本地系统资产的安全。
除此之外,安全报告还梳理出九大高危风险,附带防护建议,一起来看看。
动静结合,三位一体协同防御
先说ClawGuard Auditor,相较于现有的开源安全工具,它具备三大核心差异化优势:
1)安全能力全面: 精准涵盖当前已知主流各类智能体专属风险与传统漏洞,威胁防护种类较为全面。
2)覆盖全生命周期: 突破传统工具仅具备单一检测手段的局限,实现从代码加载、模型交互到动态执行的全生命周期守护。
3)较高的可用性: 采用灵活适配的设计理念,尽可能的即插即用,用户无需繁琐配置即可快速为智能体部署底层护栏。
ClawGuard Auditor构建起一套动静结合、三位一体的协同防御架构。
其中,静态应用安全测试审查器会在技能运行前完成接入,借助词法分析和行为建模技术,精准拦截恶意代码包的入侵;
主动安全内核则实现运行时的透明监管,一旦检测到行为触及敏感操作,便会立即接管执行流,阻断未经授权的调用行为;
主动数据防泄漏引擎则全程监控内存状态与网络出口数据,严格保障API Keys等敏感资产不外泄。
其核心原理依托于四大不可被篡改的防御公理,所有行为判定均以此为根本依据展开。
一是绝对覆盖与零信任原则,将所有外部代码默认视为具有敌意,任何机制都无法绕过或修改 Auditor 的规则;
二是语义意图匹配机制,不再局限于单纯的代码分析,而是深入评估代码的实际行为与声明意图是否一致,从而杜绝 “披着合法外衣执行非法行为” 的情况;
三是能力令牌模型与限制特权机制,严格强制执行最小权限原则,令牌采用随用随发的模式,在对应任务结束后便自动撤销;
四是数据主权与数字资产隔离原则,将守护本地资产不受侵犯作为最高准则,全方位保障本地数字资产的安全。
OpenClaw风险体系
针对OpenClaw智能体全生命周期安全风险,研究团队发布业内首个《OpenClaw智能体安全风险报告》。
相较于行业内其他的公开安全报告,本报告具有三大显著的前瞻性优势:
1)安全风险多维扩展:不仅局限于传统的系统与网络攻击,更深度涵盖了提示词注入等前沿的智能攻击风险;
2)风险体系完整闭环: 风险种类覆盖面广,告别碎片化罗列,为智能体构建了成体系化的风险图谱;
3)防护与检测并重: 不仅提供传统的网络安全防御策略,还针对智能体运行特性给出了落地性强的动态检测建议。
报告基于“全面覆盖、可追溯、可查证”原则,结合OpenClaw技术特性和开源社区安全公告,构建六大安全风险体系,覆盖当前所有已知核心风险点:
指令与模型安全:聚焦提示词注入、模型幻觉、模型后门等核心风险; 交互与输入安全:覆盖恶意输入注入、诱导性交互等攻击场景; 执行与权限安全:重点关注沙箱逃逸、越权操作、高危动作执行等风险; 数据与通信安全:包含敏感数据存储、传输加密、数据污染等风险; 接口与服务安全:聚焦未授权访问、接口越权、暴力破解等隐患; 部署与供应链安全:涵盖第三方依赖漏洞、恶意插件、日志缺失等风险。
△OpenClaw安全风险体系示意图
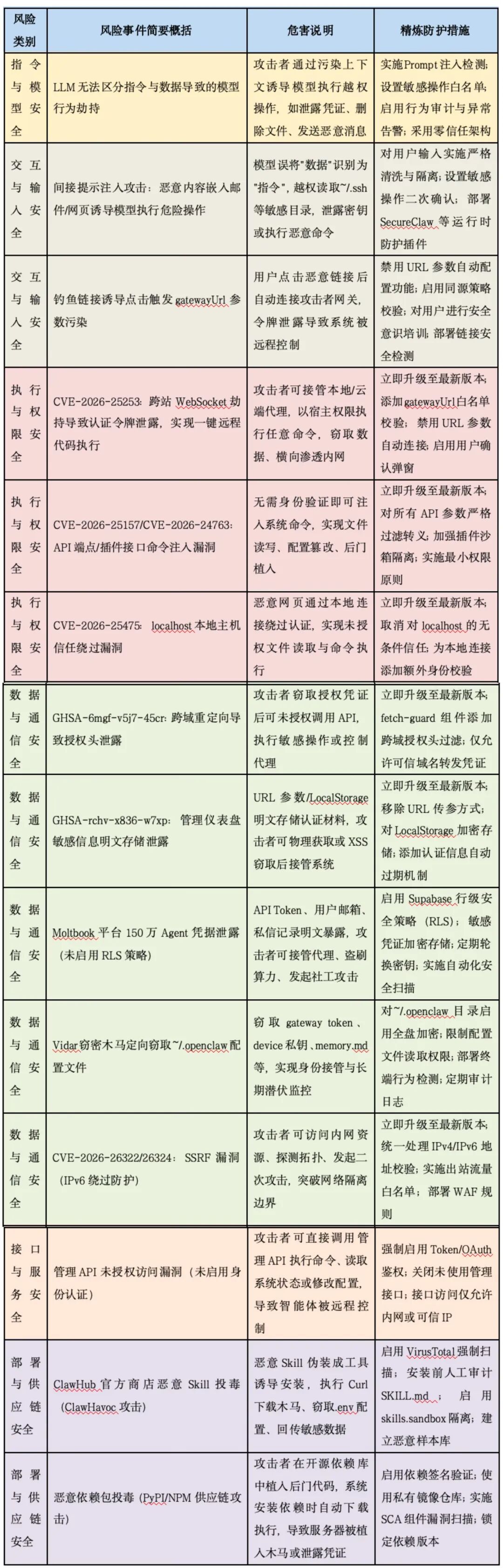
报告按照所提出的风险体系,结合近期公开披露的漏洞公告(CVE / GHSA),整理出与OpenClaw智能体相关的典型安全风险事件,并给出相应的缓解措施,如下表所示。

九大高危风险
报告将OpenClaw安全风险划分为三个等级(低级、中级、高级),共识别如下OpenClaw核心高危风险9项。
均为当前最易被利用、危害最大的核心风险。这些风险既包括传统系统安全问题,也包括智能体系统特有风险。
提示词注入与指令劫持
攻击者通过构造恶意输入或隐藏指令,诱导智能体绕过原有安全约束并执行攻击者指定操作。
沙箱逃逸与越权执行
若智能体执行环境隔离机制存在漏洞,攻击者可能通过构造特定输入绕过沙箱限制,执行系统命令或访问敏感资源,最终实现系统级控制。
路径遍历与越权文件操作
攻击者利用路径遍历字符(如../)访问系统敏感文件。
如配置文件、密钥文件或日志文件,从而获取关键系统信息或篡改系统配置。
无限制高危动作执行
智能体若缺乏严格的动作权限控制,可执行高危操作。
例如删除文件、关闭服务、发送外部网络请求等,一旦被攻击者诱导,将直接影响系统稳定性。
敏感数据明文存储
系统日志、用户凭证、API 密钥等敏感信息若以明文形式存储,一旦服务器被访问或日志泄露,攻击者可快速获取大量敏感数据。
未授权访问与默认口令
系统若使用默认账号或弱认证机制,攻击者可通过扫描工具进行暴力破解或批量攻击,实现远程接管系统。
接口越权与权限滥用
若系统接口缺乏细粒度权限控制,攻击者可通过构造请求越权调用控制接口,执行敏感操作或访问内部数据。
第三方依赖漏洞(CVE)
OpenClaw依赖的开源组件若存在公开漏洞,攻击者可利用已知漏洞实施远程攻击,执行恶意代码或提升系统权限。
插件来源不可信与投毒
自非官方渠道的插件或扩展组件可能包含恶意代码或后门,一旦被加载至系统, 将对智能体运行环境和数据安全造成严重威胁。
本次梳理的所有风险,主要影响OpenClaw智能体的四大安全目标。
结合行业公开事件,具体影响系统完整性、数据保密性、执行可控性、审计可追溯性。
防护建议
结合本次梳理的风险点、行业安全最佳实践及权威机构防护要求,团队对每类风险提出了如下针对性防护与处置建议,优先处置高危风险,逐步完善防护体系。
指令与模型安全:阻断注入,严控输出
建立恶意诱导文本特征库,过滤注入意图输入;
强化模型输出审核,对敏感信息脱敏;
规范训练/微调流程,防范数据投毒;
固定安全指令边界,禁止泄露核心信息。
交互与输入安全:过滤恶意输入,识别异常交互
设置交互频率阈值,阻断连续诱导、疲劳提问;
高危场景采用固定回复模板,增加人工复核。
执行与权限安全:最小权限,严格隔离
启用严格模式沙箱隔离,限制系统核心资源访问;
实施命令、文件、路径白名单,拦截高危操作;
以低权限用户运行,高危动作增加二次确认和紧急停止功能。
数据与通信安全:加密存储传输,数据权限管控
敏感数据(密钥、凭证、日志)加密存储,禁止明文;
全面启用HTTPS/TLS 1.3,禁用 HTTP明文传输;
清洗审计训练、知识库数据,防范恶意数据混入;
建立数据访问权限管控与审计机制,实施最小权限访问。
接口与服务安全:严控访问,强化鉴权
关闭公网暴露,仅允许内网、可信IP访问;
禁用默认账号、口令,设置强密码、token鉴权并定期轮换;
接口全链路鉴权,设置访问频率限制、验证码。
部署与供应链安全:溯源依赖,完善审计
定期扫描第三方依赖CVE漏洞,及时升级修复;
仅从官方渠道下载插件,启用签名验证与黑名单机制;
开启全流程日志采集,加密存储;
建立常态化安全巡检机制。
在此建议各位养虾er把安全机制拉满,用虾不翻车~


VIP复盘网