
安徽合肥直写光刻设备企业芯碁微装正式递表港交所。根据灼识咨询的资料,截至2025年12月31日,芯碁微装是全球唯一一家商业化产品覆盖全部PCB、IC载板、先进封装及掩膜版应用的公司,是国内仅有的两家商业化产品覆盖先进封装应用的公司之一,也是国内仅有的三家产品覆盖掩膜版应用的公司之一。

芯碁微装成立于2015年6月,从事以微纳直写光刻为技术核心的直接成像设备及直写光刻设备的研发和生产。2021年4月在科创板上市,当时发行3020万股,发行价为15.23元,募资4.6亿元。官网显示,芯碁微装荣获“安徽省五一劳动奖”、“安徽省优秀民营企业”、“国家高新技术企业”、“工信部专精特新‘小巨人’企业”、“2024年度中国电子电路行业专用设备和仪器企业第三名”等多项殊荣。
为逾600家客户提供近100类设备
根据是否使用实体掩模版,光刻技术可分为掩模光刻技术及直写光刻技术。掩模光刻依赖实体掩模版,利用光束穿透实体掩模版以实现投影曝光过程;而直写光刻(在行业实践中亦称为数字掩模光刻或无掩模光刻)则无需实体掩模版,而是利用光束直接聚焦于基板上以实现曝光过程。
全球直写光刻设备的市场规模预计将从2024年的人民币约112亿元增长至2030年的人民币约190亿元,期间复合年增长率为9.2%。
芯碁微装半导体直写光刻设备及自动线系统主要用于IC掩膜版制造、IC载板、先进封装以及micro/mini LED及OLED显示面板生产的光刻工艺环节。与PCB直接成像设备相比,半导体直写光刻设备支持350nm的更窄最小线宽,旨在满足高端半导体及显示设备生产工艺的严格要求。

芯碁微装半导体直写光刻设备专为亚微米级精度而设计,适用于广泛的半导体及显示应用。该等产品能够支持130nm至90nm制程节点的掩膜版制作、晶圆级及面板级封装、MEMS以及micro/mini LED及OLED面板制造。

而PCB直接成像设备主要用于印制电路板制造的曝光工艺。随着电子产品不断向智能化、小型化及多功能化发展,印制电路板上集成的组件数量显著增加。该趋势推动了线宽、线距、孔径以及导电层及绝缘层厚度等参数的不断精细化。因此,对印制电路板的曝光工艺提出了更高的技术要求,尤其是在曝光精度方面。在大规模印制电路板生产领域,直接成像技术已实现成熟应用。
全球PCB直接成像设备的市场规模预计将由2024年的人民币约46亿元增长至2030年的人民币约67亿元,复合年增长率为6.6%。
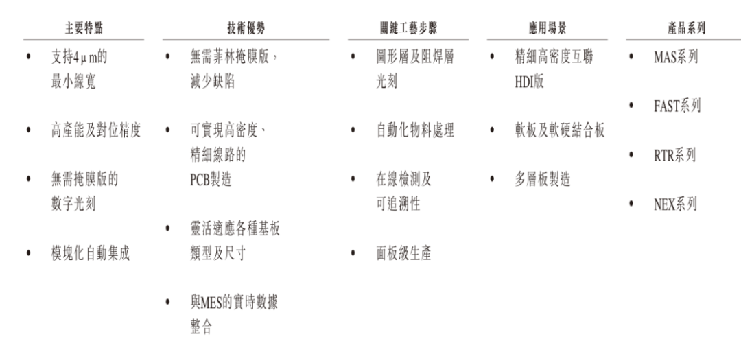
芯碁微装PCB直接成像设备及自动线系统主要用于PCB制造的光刻工艺,特别是用于图形层及阻焊层的光刻。光刻工艺乃属PCB制造的基本步骤,涉及通过精确的光学图形化及后续显影将设计的电路图形转移到PCB基板上。
传统上,光刻工艺依赖于菲林掩膜版。然而,芯碁微装的直接成像技术无需掩膜版即可实现数字光刻,从而简化生产并降低与菲林材料相关的缺陷风险。PCB直接成像设备支持4μm的最小线宽,可满足如HDI板等广泛PCB应用的技术要求。

芯碁微装的设备在最小线宽、产能及对位精度方面可达致具竞争力的水平。其中,MAS 4型号可实现4μm的最小线宽,满足IC载板制造的严格要求。MAS 35T独立系统在最小线宽为35μm及对位精度为±12μm的情况下,产能可达每小时480片;而MAS 15T独立系统在最小线宽为15μm及对位精度为±8μm的情况下,产能可达每小时360片。

招股书显示,截至2025年12月31日,芯碁微装已为逾600家客户提供近100种类型的PCB直接成像设备和半导体直写光刻设备。根据灼识咨询的资料,截至2025年6月30日,芯碁微装客户涵盖全球全部十大PCB制造商及全球百强PCB制造商中的七成。按2024年的营业收入计,芯碁微装是全球最大的PCB直接成像设备供应商,市场份额为15.0%。
年入14亿,中国内地是主要收入来源
2023年、2024年、2025年,芯碁微装营收分别为8.29亿元、9.54亿元、14.08亿元,净利润分别为1.79亿元、1.61亿元、2.90亿元,研发费用分别为0.95亿元、0.98亿元、1.31亿元。
具体而言,PCB直接成像设备及自动线系统在各个报告期内的营业收入分别为589.8百万元,772.9百万元,1079.9百万元,半导体直写光刻设备及自动线系统营业收入分别为188.2百万元、109.8百万元及233.4百万元,分别占各年度营业总收入的22.7%、11.5%及16.6%。

PCB直接成像设备及自动线系统、半导体直写光刻设备及自动线系统,销量如下。

中国内地是芯碁微装的主要收入来源,2023年占比为92.7%,2024年占比为80.3%,2025年占比为80.5%。

芯碁微装的业务增长表现出明显的结构化特征。PCB直接成像设备仍是其核心收入支柱,而半导体相关业务正成为公司新的增长点,其半导体直写光刻设备及自动线系统在2025年的收入同比增长112.5%。此外,公司海外市场表现亮眼,境外收入占比从2023年的7.3%攀升至2025年的19.5%。


VIP复盘网