投资要点

◼ 创远信科:通信测试国产化先锋,增长新周期开启
1) 创远信科2021年北交所上市,公司拥有全链路测试解决方案,布局无线通信测试、车联网测试、卫星通信测试三大产品线,深耕通信测试领域近20年,是我国无线通信测试仪器行业的代表性企业。
2)公司财务状况呈修复态势,2025年半年度业绩实现稳健增长。公司2024年实现营业收入2.33亿元,同比下降13.93%,2025年半年度营收升至1.11亿元,同比增长18.44%;2024年半年度归母净利润139.03万元,同比下降86.49%,2025年半年度归母净利润升至631.53万元,同比大幅增长354.24%。2025年半年度公司业绩大幅增长原因系①公司持续高强度的研发投入,产品竞争力持续增强;②公司聚焦核心市场,通过产业协同发展新的战略合作伙伴,促使销售收入实现增长。
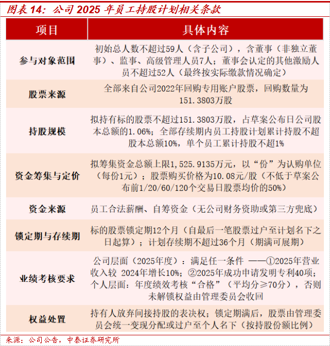
3)公司股权集中且稳定,股权激励覆盖核心团队实现利益绑定。截至2025年6月30日,实际控制人冯跃军、吉红霞夫妇合计控制公司34.64%股权,前十大股东合计持股比例为46.01%。公司2025年员工持股计划覆盖不超过59人,含7名高管及核心骨干,拟持有151.38万股标的股票,占当前股本1.06%。
◼ 公司情况:产品矩阵完善、研发投入强劲、技术覆盖全面,三箭齐发共筑竞争壁垒
1)公司业务情况:技术自主研发,产品功能全面。创远信科作为自主研发射频通信测试技术的公司,专注无线测试仪器势能建设,拥有自主品牌和核心技术,集研发、生产、销售于一体。公司产品分为信号发生、信号分析、矢量网络分析、无线网络测试、无线电监测、卫星导航、信道仿真七大类,产品可针对通信测试的各领域需求,覆盖多场景测试。
2)公司竞争优势:①专利覆盖全产业链,构建技术护城河。截至2025年6月30日,公司累计已申请专利536项,其中发明专利370项,拥有软件著作权179项,拥有授权专利共308项,拥有国内外商标70项。②技术研发领先,参与制定行业标准。公司承担多项国家级、市级研发任务,参与了国家5G、6G毫米波测试规范及标准制定,并积极布局6G测试,增强长期核心竞争力。
◼通信测试行业:多重机遇共振,国产替代空间广阔
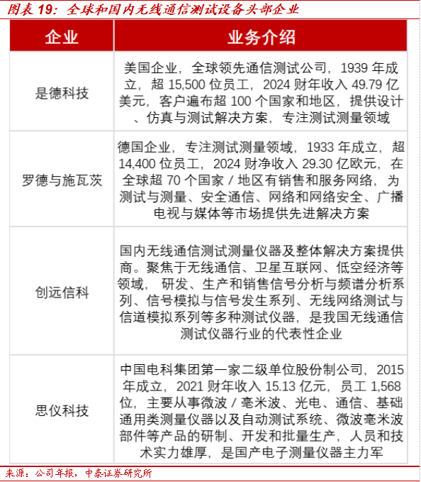
1)竞争格局:全球通信测试设备市场格局高度集中,国内企业乘国产替代东风崭露头角。全球通信测试和测量行业头部企业是德科技、罗德与施瓦茨等凭借技术优势占据主导,国内厂商竞争力稍弱,外资品牌在中国市场占据绝大多数份额。在国产替代进口政策支持下,国内在无线通信测试设备领域逐渐涌现一批行业佼佼者,包括创远信科、思仪科技等企业。
2)行业空间:多技术融合,我国无线通信测试设备市场规模增速领先全球。2024年全球无线通信测试设备市场规模为884.64亿元,2020-2024年全球无线通信测试设备市场CAGR约为5.79%;我国无线通信测试设备市场规模为250.65亿元,占全球的28.34%,2020-2024年中国市场CAGR约为13.13%,显著高于全球均值。
3)场景增量:政策国防市场三方提振,创造更多新机遇①国务院发布大规模设备更新方案扩大市场容量,为无线通信测试测量仪器市场创造了更为广阔的应用场景与增长契机。②我国国防投入持续增长,2017-2023年国内国防预算增幅稳定,但与美国差距大且有增长空间,此差距将带动测试需求,使供应商稳步受益发展。③通信市场迎新增长,物联网、数据中心等领域需求激增,5G毫米波有望“十四五”商用,5G及6G相关测试设备市场前景广阔。
◼首次覆盖,给予“增持”评级:根据业务拆分及盈利预测模型,我们预计2025-2027年公司营业收入分别为2.69/3.17/3.80亿元,归母净利润分别为0.19/0.33/0.47亿元,当前股价对应PE分别为199.2/112.4/80.3倍。考虑到公司产品竞争力持续增强,盈利结构有望改善,首次覆盖给予“增持”评级。
◼风险提示:技术研发不及预期风险;市场竞争加剧风险;政策落地进度不及预期;海外市场拓展风险;研报使用信息更新不及时风险。
正文分析
1、创远信科:通信测试国产化先锋,增长新周期开启
1.1 公司概览:深耕通信测试领域,全产业链自主可控
◼ 公司深耕通信测试领域20年,铸就行业国产化先锋。创远信科成立于2005年8月9日,其于2015年3月17日在全国中小企业股份转让系统挂牌,2020 年7月27日,公司首批进入全国中小企业股份转让系统精选层,2021年11月15日,公司首批在北京证券交易所上市。创远信科深耕通信测试领域近20年,是我国无线通信测试仪器行业的代表性企业。

◼ 公司拥有全链路测试解决方案,与全球通信巨头及国家级机构深度协同。创远信科目前布局无线通信测试、车联网测试、低轨卫星与低空测试三大产品线。客户生态横跨通信设备商、运营商、航空航天三大领域,与中国移动、中国电信、中国铁塔、中国广电、波音、中国通号、博雷电气、天和防务、凯中实业、东京电子等企业建立长期合作,同时深度参与国家重大科技专项,为北斗导航、6G预研、低空经济示范区等国家级项目提供关键测试支撑。
◼营收先升后降,部分业务占比近两年呈上升趋势。创远信科总营业收入在2020-2024年呈现先升后降的趋势,2020年为3.05亿元,2021年增长至4.21亿元,达到近5年峰值,之后2022年降至3.18亿元,2023年进一步降至2.70亿元,2024年为2.33亿元。各产品营业收入与总营业收入趋势相同,均呈先升后降趋势,在2021年增长达到近5年峰值后逐渐下降。贸易业务收入占总收入的比例近两年呈上升趋势;信号模拟与信号发生系列、矢量网络分析仪、其他收入占总收入的比例近两年呈下降趋势;信号分析与频谱分析系列收入占总收入的比例近两年呈先升后降趋势;无线网络测试与信道模拟系列、无线电监测与北斗导航测试系列收入占总收入的比例近两年呈先降后升趋势。

◼公司始终坚持并深化“1 3”战略。“1”是指持续无线通信测试仪器技术的势能建设,“3”是指三个主要业务方向,分别是:①以5G/6G通信、北斗导航、半导体射频为主的无线通信测试业务;②以C-V2X、汽车电子为主的车联网通信测试业务;③以卫星互联网和低空经济为主的通信测试业务。近年,公司聚焦于打造公司高端射频测试仪器势能建设,深耕5G/6G、智能网联车和卫星互联网测试技术。
1.2 财务概览:整体呈强劲复苏态势,财务状况稳健向好
◼公司近年营业收入与净利润均先升后降,2025年有望实现反转。2024年创远信科实现营业收入2.33亿元,同比下降13.93%,主要系因公司“1 3”战略三个业务方向中无线通信测试,随着5GFR1(Sub6G)阶段建设放缓,相关行业资本支出减少,5GFR2(毫米波)尚未正式商用,公司业务受产业链客观因素影响及行业竞争加剧导致订单下滑,“1 3”战略三个业务方向中车联网测试及以卫星互联网和低空经济为主的通信测试业务,为公司2022年新增战略方向,目前尚处于市场开拓阶段,尚未形成较大业务规模。公司2024年第四季度营收7088.54万元,同比降幅扩大至18.93%,但环比增长4.34%;2025年半年度营收同比增长18.44%至1.11亿元;2024年半年度归母净利润139.03万元,同比下降86.49%,2025年半年度归母净利润升至631.53万元,同比大幅增长354.24%。2025年半年度营收及归母净利润均有所增长的原因系①随着公司持续高强度的研发投入,在不断推出新产品的同时,原有产品不断迭代,产品竞争力持续增强;②公司加大市场开拓,聚焦核心市场,重点关注以5G/6G通信、北斗导航、半导体射频为主的无线通信 测试业务、以C-V2X、汽车电子为主的车联网通信测试业务、以卫星互联网和低空经济为主的通信测试业务三大业务板块,积极参加国内外展会,拓展销售渠道,通过产业协同,不断发展新的战略合作伙伴,争取到了更多市场机会,促使销售收入实现增长。


◼ 公司毛利率整体呈上行趋势,成本控制能力突出。公司2019年毛利率大幅提升至46.03%,同比增长33.34pcts。公司2022-2024年2024年毛利率逐年缓慢提升,2024年毛利率达51.55%,同比提升3.95pcts,成本控制能力凸显。2025H1公司毛利率跃升至55.67%,创近九年新高。


◼ 公司经营性现金流充足,盈利质量扎实。公司2016-2019年经营性现金流逐年上升,2020年经营活动现金流降至 207万元,2021年回升至0.9亿元,2022年增长至1.5亿元,2023年回落至1.3亿元,2024年进一步增至1.6亿元,同比增长20.54%,创近九年新高,公司经营性现金流整体呈现波动上升趋势。2024年经营性现金流大幅增长主要源于同期收到政府补助4492万元,占全年现金流增量的28.16%。
◼公司近五年应收账款周转率高,资金周转使用效率高。公司2019-2021年应收账款周转率逐年提升,最高达6.6次;2022-2024年应收账款周转率先升后落,2024年应收账款周转率为5.3次。①在5G传统业务订单收缩的背景下,公司转向低空经济、卫星互联网等新兴领域,但部分新客户因审批流程复杂,付款周期显著长于传统通信客户;②毫米波测试系统、低空监测设备等新产品需定制化开发与安装调试,客户通常在验收完成后才支付尾款,拉长整体账期。2024年此类高毛利产品占比上升,进一步延长平均回款时间。
◼公司存货周转率呈现先升后降趋势,2025年有望改善。公司存货周转率在2023-2024年显著下滑,原因系①公司主营业务需求疲软导致销售滞缓,公司主营的无线通信测试仪器业务受国内5G基站建设速度放缓影响,下游订单需求收缩。市场竞争加剧进一步挤压市场份额,2024年营收同比下降13.93%,归母净利润下降62.90%,直接反映产品销售速度放缓,存货积压加剧。②新业务尚未形成规模效应,车联网、卫星互联网测试等新业务处于市场开拓初期,研发投入对应的备货因市场验证周期长而拖累整体存货周转效率。



◼公司资产负债率呈先升后降再升的态势。2016-2018年公司资产负债率逐年上升,2018年资产负债率达近八年最高值43.5%;2019年起资产负债率进入下降通道,2021年资产负债率降至近八年最低值27.3%;2022年起资产负债率又逐年上升,2024年资产负债率达41.3%,较2023年末上升5.99个百分点,主要系因本期公司总部基地建设投入增加长期贷款所致。
◼公司2021-2024年期间有息资产负债率呈上升趋势,从2021年的5.93%上升到2024年的11.55%,2024年有息资产负债率达近年最高值。
◼公司流动比率、速动比率整体呈先降后升再降态势。2023年公司流动比率、速动比率分别为1.6、1.0,2024流动比率、速动比率分别升至1.8、1.2。主要原因系2024年公司短期借款同比下降24.46%,减少1591万元;同年公司获政府科研专项补贴4492万元。



1.3 股权结构:股权集中且稳定,股权激励覆盖核心团队实现利益绑定
◼公司股权集中,实控人掌控核心决策权。截至2025年6月30日,创远信科实际控制人为冯跃军、吉红霞夫妇,二人通过直接持股及上海创远电子设备有限公司间接持股,合计控制公司34.64%股权。前十大股东合计持股比例为46.02%,无股权质押,前两大股东暂无公开减持计划,股权结构集中且稳定。

◼ 公司员工持股计划覆盖核心团队实现利益绑定。2025年公司员工持股计划覆盖不超过59人,含7名高管及核心骨干,拟持有151.38万股标的股票,占当前股本1.06%;总筹资约1525.91万元由员工自筹,股票购买价10.08元/股,锁定期12个月;解锁需满足2025年营收较 2024年增10%或申请发明专利40项,且个人考核合格。


2、公司情况:产品矩阵完善、研发投入强劲、技术覆盖全面,三箭齐发共筑竞争壁垒
2.1业务情况:全链条技术自主可控,产品矩阵完善且应用广泛
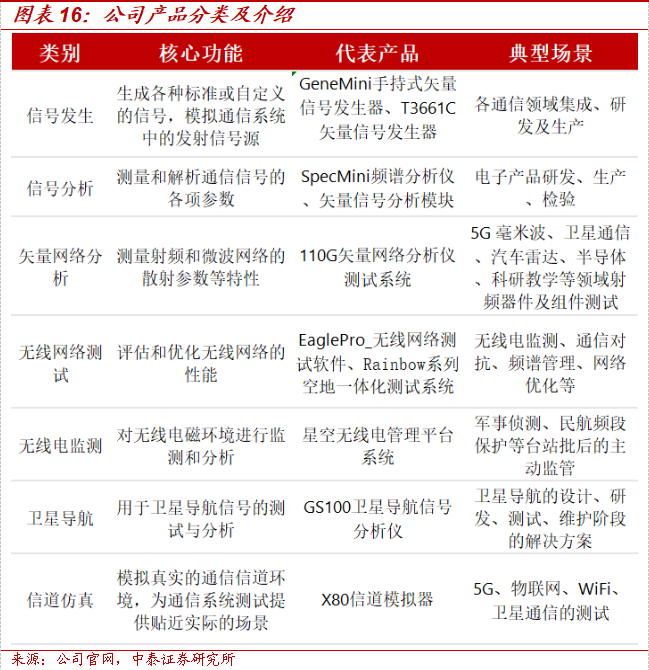
◼ 技术自主研发,产品分类精细。创远信科是一家自主研发射频通信测试技术和提供整体解决方案的专业无线通信公司,专注于增强无线测试仪器的势能建设,主要发展无线通信测试、车联网测试以及无线通信设备等三个方向,拥有自主品牌和一系列测试仪器核心技术,集研发、生产和销售为一体。公司的产品分为信号发生、信号分析、矢量网络分析、无线网络测试、无线电监测、卫星导航、信道仿真七大类。

◼ 产品功能全面,应用场景广泛。依据公司产品的主要功能及应用场景将产品分为三类:
①信号生成与分析类产品。公司的GeneMini手持式矢量信号发生器可生成多种标准及自定义射频信号,支持不同调制方式,具备便携性,为外场基站调试等提供信号源;T3661C矢量信号发生器能产生高纯度、高精度矢量信号,覆盖宽频率范围,支持多种通信标准,用于通信产品研发与生产测试。SpecMini频谱分析仪可分析测量射频信号的频率、幅度等,实时监测频谱、评估基站信号质量及电磁干扰;矢量信号分析模块具备高精度信号分析能力,可对矢量信号调制参数等详细分析,集成到测试系统助力通信研发。
②网络与频谱测试类产品。110GHz矢量网络分析仪测试系统能测量射频和微波网络散射参数,频率覆盖广、精度高,满足5G、6G等高频段设备及半导体射频器件研发生产测试;EaglePro_无线网络测试软件可对无线网络多维度测试,生成报告为网络规划优化提供数据;Rainbow系列空地一体化测试系统融合空地测试手段,可大范围多场景频谱监测、网络测试,快速排查干扰源、仿真毫米波场景及监测卫星导航信号;星空无线电管理平台系统具备频谱监测数据处理分析、干扰源定位等功能,实现无线电频谱智能化管理。
③卫星导航与信道模拟类产品。GS100卫星导航信号分析仪可接收分析卫星导航信号,用于卫星导航设备研发及车载、航空航天领域信号监测;X80信道模拟器能模拟复杂通信信道环境,助力通信设备和系统性能测试与研发验证。


2.2竞争优势:公司研发投入高筑专利壁垒,参与标准制定且降本增效突出
◼528项专利覆盖全产业链,构建技术护城河。2024年公司研发费用1.09亿元,研发费用占营业收入比例高达46.75%。截至2025年6月30日,公司累计已申请专利536项,其中发明专利370项,拥有软件著作权179项,拥有授权专利共308项,拥有国内外商标70项。同时,公司也正在积极布局海外知识产权战略,已成功申请受理8项海外专利,其中1项德国专利获得授权,3项美国PCT专利获得授权,拥有海外商标 30项。这种“高强度研发 专利壁垒”模式,为公司在高端测试领域建立了可持续的技术护城河。
◼公司参与标准制定,抢占行业话语权。公司多年承担国家级科技重大专项课题开发任务及上海市产业协同创新项目,高新技术产业化专项、战略性新兴产业发展专项、科技创新行动等研发任务;承担上海无线通信测试仪器工程技术研究中心的持续建设任务,全面开展5G/6G和毫米波通信测试技术的研究与开发;参与国家5G/6G毫米波测试规范及标准制定,积极布局6G测试,增强公司长期的核心竞争力。

3、测试行业:多重机遇共振,国产替代空间广阔
3.1竞争格局:全球通信测试设备市场格局高度集中,国内企业乘国产替代东风崭露头角
◼ 高端技术寡头垄断,国产替代加速。全球无线通信测试设备市场格局较为集中,大多数产品和重要技术掌握在几个国外巨头厂商中,主要有是德科技、罗德与施瓦茨等。国内厂商竞争力稍弱,外资品牌在中国市场占据绝大多数份额但随着我国对无线通信与射频微波测试仪器行业的重视程度和支持力度的持续增加,国内企业的技术水平不断提高,国产设备在产品性价比、售后服务等方面的优势逐渐显现。在国产替代进口政策支持下,国内在无线通信测试设备逐渐涌现一批行业佼佼者,包括创远信科、思仪科技等企业。

3.2行业空间:多技术融合,我国通信测试设备增速领先全球
◼ 国内通信测试设备增速领先全球。在全球工业水平持续提升及信息技术、电子制造、国防航空等产业快速发展的推动下,无线通信测试仪器市场正迎来前所未有的发展机遇。2024年全球无线通信测试设备市场规模为884.64亿元,2020-2024年全球无线通信测试设备市场CAGR约为5.79%;我国无线通信测试设备市场规模为250.65亿元,占全球的28.34%,2020-2024年中国市场CAGR约为13.13%,显著高于全球均值。


◼ 无线通信测试设备应用技术多元,更新迭代快。无线通信测试设备是确保无线通信系统质量和性能的关键工具,贯穿通信设备的研发、认证、生产、网络建设及优化全生命周期。它利用电子测量技术,对通信系统的信号质量、频谱特性、网络性能等进行全面评估,保障无线设备符合标准并稳定运行。无线通信测试设备行业主要由测试软件、测试仪表、微波暗室/电磁屏蔽箱等部分构成。它融合了计算机、通信、微电子等多种技术领域,是现代工业产品中新技术应用最多、最快的产品之一。

◼ 通信测试产业链含上中下游,渗透各环节。通信测试技术与测试设备是无线通信测试产业链中重要的一环,渗透于产业链各个环节。根据无线通信测试设备行业的商业模式可将其产业链划分为上游、中游和下游。上游主要是各类金属材料、电子元器件、控制芯片、显示单元及机电零部件配件;中游主要包括各类测试仪表、微波暗室/电磁屏蔽箱、测试软件以及解决方案服务商;下游为应用行业具体包括电信运营商、终端厂商、科研院所、卫星通讯等各个涉及到射频、微波和毫米波技术的厂商。

◼ 下游应用5G基站建设持续推进,拉动通信测试设备增长。近年来,5G基站成为我国新一代信息技术基础设施建设的重点,根据工信部数据,2024年全国5G基站建设达425.1万个,5G网络建设稳步推进,由于5G基站天线测试需要在屏蔽箱里完成,因此随着天线测试需求的增加,市场对无线通信测试设备的应用需求持续扩大,行业将得到稳定发展。

3.3场景增量:政策国防市场三方提振,创造更多新机遇
◼ 政策驱动,有望提升市场空间。2024年3月,国务院发布了《推动大规模设备更新和消费品以旧换新行动方案》,方案将推动新一轮大规模设备更新和消费品以旧换新,推进重点行业设备更新和技术改造等。此举或将扩大市场容量和市场空间,带动产业链的升级,促进企业终端产品质量的提升。

◼ 国防投入增长,催生测试需求增长。2017年至2023年之间,中国国防预算增幅依次是7%、8.1%、7.5%、6.6%、6.8%、7.1%和7.2%。但相比美国我国国防费用还有较大差距,我国2024年国防支出预算约为16,655.4亿元人民币,而美国2024财年的国防预算高达8,860亿美元。随着我国国防需求的逐步提升以及国防建设的进一步加强,大国战略竞争和博弈日趋激烈,地缘战略环境风险和变数增多,为保证经济建设的顺利进行、国家主权及领土完整,我国国防支出还有较大的增长空间。
◼ 通信市场新增长,创造更多新机遇。5G通信未来的市场机会点主要在物联网模组测试、数据通信测试、光通信测试、毫米波测试、ORAN测试等方向带动物联网产业进入高速成长期,预计物联网模组2021-2026年复合增长率为20.6%,物联网模组市场的快速增长必将推动相关测试设备需求的增长。随着基站、终端产线的逐渐完备,数字化转型带来新一轮流量爆发周期,数据中心市场焕发新生机,数据通信测试设备需求将大幅增长。5G毫米波与Sub-6GHz相辅相成,有望在“十四五”实现商用,未来5G、6G毫米波测试设备市场前景可期。

盈利预测与投资建议
主营业务关键假设:
◼ 创远信科聚焦通信测试领域,在技术研发与产品布局上持续深耕,核心产品具备较强竞争力。随着行业需求增长及公司市场拓展,各业务板块有望协同发展,同时新兴业务也为公司增长提供潜力。
◼ 信号分析与频谱分析系列:作为公司重要业务(2024年收入占比为21.79%),2024年有一定收入规模。2025年半年度公司总营收同比增长18.44%,预计2025年全年信号分析与频谱分析系列营业收入实现同步增长,未来我们认为市场逐渐呈现复苏迹象。参考历史增速情况,结合业务发展趋势,保守预计2025-2027年该细分业务收入分别同比增长13.0%、16.6%、19.8%。鉴于公司持续高强度的研发投入,及可比公司坤恒维顺类似业务近三年毛利率55.89%-66.47%,预计毛利率逐步提升,2024年为51.22%,2025-2027年分别为55.00%、60.00%、65.00%。
◼ 信号模拟与信号发生系列:是公司传统业务之一(2024年收入占比为18.90%),2024年有稳定收入。2025年半年度公司总营收同比增长18.44%,预计2025年全年信号模拟与信号发生系列营业收入实现同步增长,未来我们认为市场逐渐呈现复苏迹象。参考历史增速情况,结合业务发展趋势,保守预计2025-2027年该细分业务收入分别同比增长15.0%、17.0%、19.0%。鉴于公司持续高强度的研发投入,及可比公司坤恒维顺类似业务近三年毛利率55.89%-66.47%,预计毛利率稳步提高,2024年为49.13%,2025-2027年分别为55.00%、60.00%、65.00%。
◼ 无线网络测试与信道模拟系列:为公司关键业务(2024年收入占比为16.89%),2024年收入表现良好。2025年半年度公司总营收同比增长18.44%,预计2025年全年无线网络测试与信道模拟系列营业收入实现同步增长,未来我们认为市场逐渐呈现复苏迹象。参考历史增速情况,结合公司高端测试业务发展较快的趋势,预计2025-2027年该细分业务收入分别同比增长19.0%、20.0%、21.0%。鉴于公司持续高强度的研发投入,及可比公司坤恒维顺类似业务近三年毛利率55.89%-66.47%,预计毛利率持续上升后趋于稳定,2024年为58.34%,2025-2027年分别为60.00%、65.00%、65.00%。
◼ 矢量网络分析仪系列:属于公司核心业务(2024年收入占比为15.88%),2024年有可观收入。2025年半年度公司总营收同比增长18.44%,预计2025年全年矢量网络分析仪系列营业收入实现同步增长,未来我们认为市场逐渐呈现复苏迹象。参考历史增速情况,保守预计2025-2027年该细分业务收入分别同比增长13.0%、15.0%、17.0%。鉴于公司持续高强度的研发投入,及可比公司坤恒维顺类似业务近三年毛利率55.89%-66.47%,预计毛利率逐步改善,2024年为54.23%,2025-2027年分别为60.00%、65.00%、65.00%。
◼ 无线电监测与北斗导航测试系列:是公司重点业务(2024年收入占比为15.04%),近年有较快发展。2025年半年度公司总营收同比增长18.44%,预计2025年全年无线电监测与北斗导航测试系列营业收入实现同步增长,未来我们认为市场逐渐呈现复苏迹象。参考历史增速情况,结合公司高端测试业务发展较快的趋势,预计2025 - 2027年该项业务营业收入分别同比增长18.0%、20.0%、22.0%。鉴于公司持续高强度的研发投入,及可比公司坤恒维顺类似业务近三年毛利率55.89%-66.47%,预计毛利率不断提升,2024年为50.36%,2025 - 2026年分别为 55.00%、60.00%、65.00%。
◼ 贸易业务收入:是公司业务组成部分(2024年收入占比为9.34%),2024年有一定收入规模。结合公司进一步拓展海外的计划,预计2025-2027年该细分业务收入分别同比增长19.0%、20.0%、21.0%。鉴于公司持续高强度的研发投入,可将本增效,预计毛利率逐步提高,2024年为38.01%,2025-2026年分别为43.00%、48.00%、53.00%。
◼ 其他:作为公司业务之一(2024年收入占比为2.09%),2023年有相应收入。2025年半年度公司总营收同比增长18.44%,预计2025年全年其他业务营业收入实现同步增长,未来我们认为市场逐渐呈现复苏迹象。参考历史增速情况,保守预计2025-2026年该细分业务收入分别同比增长8.0%、10.0%、13.0%。鉴于公司持续高强度的研发投入,可将本增效,保守预计毛利率保持稳定,2024年为70.88%,2025-2027年分别为71.00%、71.00%、71.00%。
◼ 其他业务收入:为公司业务补充(2024年收入占比为0.07%),2024年收入占比较小但呈飞速增长趋势,考历史增速情况,保守预计2025-2026年该细分业务收入分别同比增长100.00%、100.00%、100.00%。鉴于公司持续高强度的研发投入,可将本增效,预计毛利率平稳上升,2024年为46.88%,2025-2027年分别为 50.00%、53.00%、56.00%。
◼ 因此,结合各业务板块情况,预计公司营业总收入在后续年度有相应增长。其他财务相关数据根据往年情况合理预测,公司各项费用率预计基本维持稳定。
◼ 综合各业务发展及财务预测,对公司盈利情况可做相应展望,同时密切关注行业动态及公司业务拓展,以更精准评估公司价值。



投资建议:
◼ 我们选取通信测试领域公司,苏试试验、广电计量、坤恒顺维,作为可比公司。坤恒顺维与创远信科的测试设备高度相似,且均服务于通信设备制造商,形成直接竞争关系。苏试试验是一家工业产品环境与可靠性试验验证与综合分析服务解决方案提供商,服务于汽车、航空航天等对可靠性要求高的行业,与创远信科有业务交叉。广电计量作为第三方计量检测机构,在计量校准经营规模和服务能力居行业前列,具有代表性。
◼ 根据业务拆分及盈利预测模型,我们预计2025-2027年公司营业收入分别为2.69/3.17/3.80亿元,归母净利润分别为0.19/0.33/0.47亿元,当前股价对应PE分别为199.2/112.4/80.3倍。
◼ 评级方面,2025年上半年创远信科归母净利润达631.53万元,同比激增354.24%。2025年3月,创远信科正式加入IMT-2030(6G)推进组,成为这一全球6G技术研发核心组织的重要成员。这是继公司以IMT-2020(5G)推进组成员身份并在5G测试领域取得突破后,又一次向未来通信技术高地发起的冲锋,标志着创远信科在6G技术赛道上的加速布局。创远信科在2024全球6G发展大会上参与“6G技术标准展望”圆论坛、并在通信感知一体化分论坛做"空天地一体化通感融合网络测试系统”的主旨演讲,与全球资深专家共同讨论6G技术的发展。随着6G研发进入加速期,这种技术稀缺性有望逐步转化为市场份额与溢价能力。2025年9月8日中国联通正式拿下卫星移动通信业务经营许可(A13-1牌照),让卫星通信服务从政策层面迈向实际应用阶段。考虑到创远信科业绩爆发驱动股价弹性释放,以及公司在6G测试领域的技术卡位以及中国联通卫星通信业务商用化加速带来的行业红利,公司在行业内的稀缺性,盈利结构有望持续优化等等因素,首次覆盖给予“增持”评级。
风险提示
◼ 技术研发不及预期风险。6G太赫兹测试技术若无法突破量产瓶颈,可能导致新兴业务收入延迟。
◼ 市场竞争加剧风险。国外品牌(是德科技、罗德与施瓦茨)加大中国市场投入,可能引发价格战。
◼ 政策落地进度不及预期。运营商集采国产化率提升缓慢,影响订单释放。
◼ 海外市场拓展风险。东南亚、欧洲市场面临专利壁垒和本地化服务挑战。
◼研报使用信息更新不及时。




VIP复盘网