供需两端向上,国产算力扬帆起航。需求端:23年AI浪潮以来海外CSP大幅提高资本开支, CY2024前三季度北美云厂商Meta、亚马逊、谷歌、微软CapEx总和达1560.03亿美元(YoY 49.37%),已超过2023全年总和,海外云厂对25资本指引乐观。阿里、腾讯、百度等国内厂商的资本开支2024年开始高增(多个季度同比增速近100%),其中24Q4阿里资本开支实现同比增长336%至318亿元。2025年国内大厂资本开支有望进一步上行:腾讯全面拥抱Deepseek,宣布旗下多个产品矩阵式接入DeepSeek R1;阿里与苹果就AI领域展开合作;字节2024年用于AI数据中心的投入仅次于北美四大云厂商(Omdia数据),截至24年12月15日豆包大模型日均tokens突破了4万亿,7个月增长超过33倍。供给端:美国扩大芯片出口管制范围,限制范围从扩大至次高性能芯片,国产算力自主可控迫在眉睫,华为寒武纪等国产算力芯片陆续发布,如昇腾910B采用32核自研架构,半精度FP16算力320TFLOPS,支撑千亿参数大模型训练。同时国内腾讯阿里百度加强自研ASIC芯片布局助力算力芯片国产化进程。Deepseek带动国产大模型弯道超车,DeepSeek-R1通过算法效率提升与硬件适配优化,降低训练成本与制程依赖,提供了在算力有限的条件下通过算法创新的技术突破路径与解决方案。多家国产芯片企业(华为昇腾等)已完成Deepseek适配,软硬件协同打破海外垄断。
投资建议:在供给端资本开支不断上行,需求端国产算力芯片不断突破情况下国产算力供应链有望快速崛起。建议关注:寒武纪、海光信息、安孚科技、长电科技、华懋科技、比亚迪电子、华勤技术、麦格米特、欧陆通、奥海科技、申菱环境、沃格光电、蓝思科技、莱宝高科、蓝特光学、立讯精密、深南电路、胜宏科技、世运电路、威尔高、领益智造。
风险提示:算力需求不及预期,地缘竞争加剧,竞争格局加剧
目录

正文
一




1.2供给端:海外加大AI芯片限制,国产厂家突围
GPU是服务器核心零部件,运算能力卓越且成本占比高。GPU即图形处理器,起初用于图形处理,如今在人工智能等多领域发挥关键作用。在服务器中它极为重要,相比于CPU,凭借其强大并行计算能力可大幅提升运算速度。从成本占比看,以英伟达DGXH100为例,8GPU 4NVSwitch基板在服务器总成本中占比达72.62%。在数据呈指数增长、CPU迭代放缓的当下,GPU加速计算优势凸显,是现代高性能计算服务器的核心零部件。

数据中心GPU领域英伟达一骑绝尘,几乎垄断市场。近年来,随着AI浪潮的兴起,英伟达数据中心GPU出货量及收入一路攀升。从英伟达数据中心收入情况来看,其收入自2024财年起高速攀升,连续两个季度收入同比增速高达400%。在全球数据中心GPU出货量份额方面,TechInsights数据显示2023年全球数据中心GPU总出货量达到385万颗,英伟达以98%的市场份额稳居第一,与2022年的市场份额相近,几乎垄断了整个市场。这意味着在2023年,AMD和英特尔(主要是数据中心GPUMax系列,未包括Gaudi ASIC芯片)两家厂商加起来的总出货量仅9万颗。

美国修订出口规则扩大管制范围,国产算力自主可控迫在眉睫。美国时间2023年10月17日,美国商务部工业和安全局(BIS)发布了一系列出口管制规则(以下简称为“2023年10月17日新规”),更新了对先进计算集成电路、半导体制造设备以及支持超级计算应用和最终用途的物项向包括中国在内的武器禁运国家的出口管制措施,并将中国的13家实体列入了实体清单。其更新了ECCN 3A090管制要求,据2022年10月发布的规则中,仅限制最高性能芯片(TPP超过4800),但新增的3A090b限制标准同时针对TPP在1600-4800之间的次高性能芯片。美国时间2025年1月13日,美国拜登政府正式公布了针对人工智能(AI)的临时最终出口管制规则,中国将几乎完全被禁止从美国进口先进的AI处理器用于人工智能系统的训练。
华为寒武纪助力国产GPU突围。寒武纪及华为为我国GPU主要供应商,近年持续迭代新品。其中寒武纪思元290 芯片用 7nm 工艺,4 位和 8 位定点运算理论峰值性能分别达 1024TOPS、512TOPS;思元 370 采用 Chiplet 技术,算力是思元 270 的 2 倍;2023 年推出的思元 590基于灵活的MLUv02扩展架构设计,北方算网公众号显示其算力水平为314 TFLOPS(FP16),提升大模型训练效率。华为 2018 年发布昇腾310(12nm,终端低功耗,最大功耗 8W)和昇腾 910(7nm,云端高算力,可组成 Ascend 集群)两款 AI 芯片,均基于达芬奇架构。后续的昇腾 910B 基于 7nm EUV 工艺与 32 核自研架构,半精度 FP16 算力 320TFLOPS,支撑千亿参数大模型训练,已实现规模化落地。

国内大厂加速自研ASIC进程。除了通用服务器芯片外,国内大厂亦加速ASIC自研进程,已从2018年起陆续推出自研ASIC芯片。腾讯陆续推出沧海、紫霄、玄灵等自研高性能芯片,阿里巴巴也推出自研的服务器芯片含光800和倚天710,百度已推出昆仑芯1代和昆仑芯2代。
Deepseek带动国产大模型弯道超车,软硬件协同打破海外垄断。2025年1月,Deepseek开源推出大模型DeepSeek-R1,采用混合专家系统架构,以1.4B参数规模实现了传统稠密模型7B量级的性能表现,其核心创新动态路由算法的优化显著降低计算资源消耗,并保持高精度输出,在数学、代码、逻辑推理等任务中达到与OpenAI o1相当的水平,突破了数据依赖瓶颈。DeepSeek-R1通过算法效率提升与硬件适配优化,降低训练成本与制程依赖,提供了在算力有限的条件下通过算法创新的技术突破路径与解决方案。目前,据智东西报道DeepSeek已与16家国产AI芯片企业(如华为昇腾等)完成适配,其中,DeepSeek基于华为自研推理加速引擎,在昇腾硬件上达到良好部署效果。硬软协同创新正加速打破海外技术垄断,为人工智能时代构建自主可控的底层基石,推动国产算力生态崛起。
在持续夯实基础模型能力的同时,DeepSeek的技术演进已延伸至应用层突破。继架构创新取得阶段性成果后,团队将算法优化与工程化能力系统整合,正式推出具备全场景适应能力的DeepSeek-V3模型。该版本通过动态稀疏激活机制的再升级,在保持计算效率优势的基础上,进一步拓展多模态处理与复杂决策能力,其技术成熟度已在权威评测体系中得到充分验证。

二
在供给端资本开支不断上行的背景下,需求端国产GPU不断突破情况下国产算力供应链有望快速崛起。同时国产算力芯片因制程、链接等与国外头部厂家尚有差距,对电源、散热等零部件提出更高要求,带来相关产业进一步增量需求。国际主流AI芯片(如英伟达H100)已采用4-5nm先进制程,而国产芯片目前普遍停留在7-12nm工艺。制程落后直接影响芯片的晶体管密度和能效比,需通过更高功耗弥补性能差距,如昇腾910B功耗达400W(高于H100的350W)。英伟达的NVLink技术通过多代迭代已实现超高带宽,NVLink 4.0支持多路复用连接,带宽达1.2TB/s,而国产芯片主要依赖PCIe 4.0或5.0接口,带宽仅64-128GB/s,此外,NVLink网络通过专用交换机实现GPU间900GB/s的直连速率,而国产芯片集群多采用InfiniBand等通用协议,带宽与延迟均处于劣势。
从国产算力产业链来看,包括了加速卡、服务器组装、服务器电源、液冷、铜链接、交换机、光模块、PCB、玻璃基板等多个增量环节。

(一)芯片:芯片是服务器算力核心,国产CPU/GPU初露曙光
Scaling law背景下算力需求持续增长。2020年OpenAI发表论文《Scaling Laws for Neural Language Models》提出大模型的“Scaling law”。该定律指出大模型的性能与计算量、模型参数量和训练数据量三者的大小相关,而与模型的具体结构(层数/深度/宽度)基本无关。为达到大模型的最佳性能,这三个因素必须同时放大,当不受其他两个因素制约时,模型性能与单个因素呈幂律关系。



2.1.1 国际GPU市场英伟达一家独大,科技巨头竞相争逐
英伟达凭借技术领先与生态壁垒持续巩固其全球垄断地位。2024年第三季度,JPR数据显示其附加板显卡市占率达90%,比上一季度增加两个百分点,尽管集成显卡竞争导致整体GPU份额下滑1.9%,但高端产品表现强劲。TrendForce预测,2025年英伟达Blackwell架构B300系列等高端GPU出货占比将增至65%(2024年为50%),主要受益于AI服务器和超算需求爆发。技术上,CoWoS-L封装与HBM3e内存的结合使其算力密度和能效比远超竞品,据Trendforce预测,B300系列搭载的HBM3e 12hi内存将于2025年稳定量产,推动高性能计算升级。生态层面,CUDA平台已构建超400万开发者社区,形成极高转换成本壁垒。供应链方面,英伟达通过绑定云服务商推行“全栈式AI解决方案”,Trendforce预测2025年CoWoS产能需求预计年增10%。面对地缘政治限制,其通过中国特供版A800等定制化产品维持增长。

英特尔、AMD、博通在GPU领域具备一定竞争力,但相比于英伟达仍存差距。
1)英特尔长期以集成GPU占据PC市场64%左右份额,但其独显业务仍处追赶阶段,在光追、AI加速等关键指标仅达英伟达上代产品水平。2024Q3整体GPU份额较上季度微增1.1%,主要依赖CPU捆绑销售策略,Xe架构产品在性能与软件优化上落后英伟达,而英特尔CPU单位出货量比上季度下降12%,策略或有改进空间。市场策略上,Arc系列定价较同级别英伟达系列低,但主流认可度不足。
2)AMD凭借RDNA架构在消费级GPU市场保持一定竞争力。2024Q3整体GPU市场份额较上季度微增0.8%,主要受益于Radeon RX 7000系列的性价比优势,据expreview CES 2025上发布的RDNA 4架构实测仍落后英伟达DLSS。尽管通过价格战巩固消费级市场,JPR数据显示AIB份额仅约10%(英伟达90%)。
3)博通通过定制化ASIC在数据中心和网络芯片领域构建差异化优势。根据Business Research Insights估计,2025-2032年的ASIC市场规模将以8.9%的复合年增长率达到395.3亿美元(2023年为183.5亿美元)。博通主要服务于谷歌、微软等超大规模云厂商,凭借Tomahawk 5以太网芯片与Jericho3-AI智能网卡与英伟达InfiniBand形成竞争,但缺乏通用GPU架构研发能力,边缘地位难有突破。不过基于ASIC的持续需求,其业绩增长仍具潜力。

2.1.2 ASIC芯片东风渐起,定制化算力重构AI基础设施
ASIC芯片基于从边缘到核心的范式重构展现出高度定制化与能效优势,有望重塑全球算力市场格局。ASIC芯片,全称为专用集成电路(Application-Specific Integrated Circuit),是指按照特定用户要求和特定电子系统的需求而设计、制造的集成电路。以云计算场景为例,通过对全球几大科技巨头的代表性云端芯片产品计算性能对比,可以发现ASIC芯片相比于其他几种芯片,在计算效能、大小、成本等方面都有巨大优势。据Mordor Intelligence预测,可编程ASIC市场将从2024年的185亿美元增长至2029年的288.8亿美元,预计2024-2029年复合年增长率为9.32%,推动市场的因素包括消费电子领域的需求,制造商希望将AI、ML和IoT融入消费电子产品,ASIC是最佳解决方案。

异构计算芯片如GPU/FPGA/ASIC各有优劣,ASIC可针对专门任务优化设计。对比来看,CPU具有通用性好,串行运算能力强,适用于逻辑运算等优点,但其开发难度大,且架构限制了算力进一步提升。FPGA可灵活编译芯片硬件层,且功耗远远小于CPU和GPU,但其单个单元的计算能力比较弱,硬件成本较高,电子管冗余,未来可考虑进一步压缩功耗。GPU由于其多线程结构,相较于CPU拥有较强的并行运算能力,与FPGA和ASIC相比,通用性更强,但价格、功耗等不如后二者。ASIC则可以针对专门的任务进行架构层的优化设计,可实现PPA最优化设计,虽然初始设计投入和难度较大,但量产后成本最低。
ASIC芯片技术、政策与资金优势明显,特定场景应用需求高涨。如需最大限度地提高性能功耗比,相较于GPU、FPGA等,标准单元 ASIC 是最佳选择;而如果项目需要重视开发成本,结构化ASIC(相比于标准单元ASIC设计流程,设计人员可以跳过多个步骤,只需专注于实现所需的定制功能)表现优秀,可以在产量较低的情况下成为节省成本和功耗的经济方法。上述优势决定了ASIC芯片在AI训练、AI推理、通信、物联网等领域具有极大定制化应用价值。如谷歌的 TPU(张量处理单元)系列芯片是 Google 专为神经网络设计的ASIC,具有专用功能如矩阵乘法单元(MXU)和专有的互连拓扑,非常适用于加快 AI训练和推理速度。24年Q4对TPU v6的采用提供了比TPU v5四倍的训练性能和三倍的推理吞吐量,定价具有吸引力同时所提供的架构可以很好地创造和提升效率。政策与资金层面,美国《芯片与科学法案》对本土芯片研发具有高额补贴,加速商业化落地。

博通ASIC芯片业务营收增长态势突出,市场多样化需求提供增长空间。在VMware成功整合后,得益于博通领先的人工智能XPU和以太网网络产品组合,2024 财年,博通收入同比增长44%,AI 业务(网络芯片 ASIC定制芯片)营收达到122亿美元,同比大增 220%,占总营收23.6%,其中ASIC芯片贡献超80亿美元。博通在24财年电话会上表示,目前已有三家超大规模客户定制多代AI XPU路线图,预计2027年单客户在单一网络架构中将部署100万个XPU集群,同时,博通已在为两家新的超大规模客户设计下一代AI XPU产品。2027年ASIC市场的可服务规模(SAM)将达600亿-900亿美元,重点发力AI推理与边缘计算场景。

2.1.3国内AI芯片奋起直追,自研ASIC成果斐然
国产AI芯片加速追赶,如华为海思、寒武纪、海光信息等企业已经成为行业领导者。华为海思旗下昇腾系列处理器自诞生以来,凭借其强劲的算力和创新的设计,特别是2023年发布的昇腾910B,在技术和应用上都取得了显著突破。寒武纪的旗舰产品MLU590于2024年6月发布,专注于AI训练与推理。寒武纪的另一款重要产品MLU370-X4,于2024年11月发布,专注于提供性价比更高的AI加速方案。海光信息也逐步成为国内AI芯片市场的重要玩家,核心产品包括深算一号、深算二号和即将发布的深算三号。

昇腾910B 7nm工艺赋能强劲算力,多卡互联助力大规模计算。华为昇腾910B采用了先进的7nm工艺,优化了功耗和提升了算力密度,能为大规模AI训练任务提供支持,特别是在浮点运算和大规模并行计算方面表现卓越。其FP16算力达到376 TFLOPS,非常适合深度学习、大数据分析等计算密集型的任务。同时,昇腾910B配备了64GB HBM2e内存,内存带宽达到400 GB/s左右,极大地提升了数据处理能力,有效降低了数据瓶颈,确保大数据集的训练效率。昇腾910B最大设计功耗仅为400W,显示出其出色的能效比。在多卡并行计算时,昇腾910B支持8卡HCCS互联方案,在393 GB/s带宽的支持下,通过高效的卡间互联技术(HCCS),昇腾系列不仅能够满足单卡的高性能需求,还能多卡并行计算时充分释放其算力,为大规模计算提供稳定的表现。

寒武纪持续深耕AI芯片领域,新品在技术上不断创新突破。寒武纪作为国内AI芯片设计领域的佼佼者,在推理计算及边缘设备AI加速方面市场竞争力日益凸显。2024年6月,寒武纪发布旗舰产品MLU590,聚焦AI训练与推理。北方算网公众号数据显示该芯片基于7nm工艺打造,具备314TFLOPS的FP16算力,搭载80GB内存,内存带宽高达2048GB/s。这样的配置,让MLU590在高性能计算和深度学习训练中表现亮眼,能轻松应对大规模数据处理任务。其最大设计功耗350W,适应高密度计算场景。同时,高达318.8GB/s的互联带宽,支持高效多卡并行计算,进一步强化了它在大规模AI计算中的实力。为满足更多元化的市场需求,寒武纪在2024年11月推出MLU370-X4,主打高性价比AI加速方案。相比MLU590,它的FP16算力为96TFLOPS,配备24GBLPDDR5内存,内存带宽307.2GB/s,最大设计功耗150W。这款新品在延续寒武纪技术优势的基础上,以更低功耗和适中性能,为中低端AI推理任务提供了新选择,拓宽了寒武纪产品的应用场景。

海光信息逐步成为国内AI芯片市场的重要玩家,核心产品包括深算二号和即将发布的深算三号。这些产品主要服务于AI推理与小规模训练市场,广泛应用于云计算、数据中心以及AI加速计算领域。据证券市场周刊报道,2023年发布的深算二号作为面向小规模AI训练与推理的加速卡,采用7nmFinFET工艺,FP16算力为49TFLOPS,FP32算力为23TFLOPS,适用于低功耗设备的推理任务。此款产品为海光信息在AI推理市场的初步布局,展现了强大的性价比。此外,深算三号预计将具备显著的算力提升,并有可能在AI推理领域赶超国际竞争对手,如NVIDIA的A800,特别是在推理和高精度计算任务中。海光信息的DCU系列基于GPGPU架构,兼容通用的“类CUDA”环境,能适应国际主流商业计算软件和人工智能软件。DCU的设计着眼于高并行计算能力,特别适合处理AI推理任务中的大量数据吞吐需求。

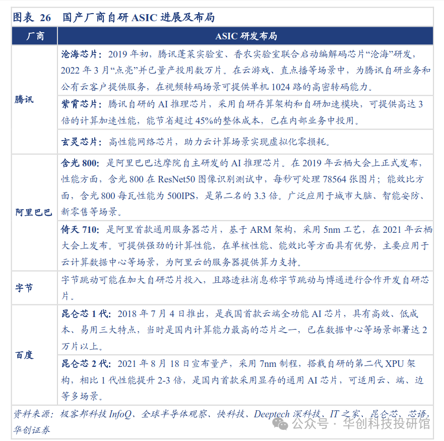
国内互联网大厂在自研ASIC芯片领域积极布局,成果斐然。腾讯于2019年初启动沧海编解码芯片研发,2022年量产投用,为云游戏、直点播等场景提供服务。2022年推出紫霄AI推理芯片,采用自研架构和加速模块,计算加速性能大幅提升,成本降低;还有助力云计算虚拟化零损耗的玄灵高性能网络芯片。据澎湃新闻报道,阿里在2019年发布含光800AI推理芯片,算力相当于10颗传统GPU,能效比达第二名的3.3倍,应用于城市大脑、智能安防等领域;2021年推出倚天710通用服务器芯片,采用5nm工艺,为阿里云服务器提供算力支持。字节跳动虽未官宣自研芯片成果,但可能加大自研投入。百度在2018年推出我国首款云端全功能AI芯片昆仑芯1代,已部署2万片以上;2021年量产昆仑芯2代,采用7nm制程,性能提升2-3倍,适用于云、端、边多场景。

(二)先进封装:海量数据催生高带宽需求,CoWoS HBM大势所趋
AI需求爆发式增长,先进封装不断迭代。随着AI需求爆发式增长,各行业应用中产生的数据量不断增多,对算力的需求与日俱增。数据量的提升与高性能计算要求更强大的处理能力,因此需要在芯片上高密度地集成晶体管,封装技术由传统封装向先进封装演进(倒装→晶圆级封装→2.5/3D封装):
2.5D封装:2.5D将处理器、存储等若干芯片并列排布在中介层(Interposer)上,利用RDL、硅桥、硅通孔(TSV)等技术实现更高密度的互联。台积电CoWoS系列即采用2.5D封装,为FPGA、GPU等高性能产品集成提供解决方案。
3D封装:多个芯片垂直堆叠,利用TSV贯穿整个芯片进行电气连接,并直接与基板相连。芯片间的连接长度变短,使功耗降低、带宽提升。该技术最早在CMOS图像传感器中应用,目前可用于DDR、HBM等存储芯片封装中,技术难度最高。







(三)整机组装:AI算力浪潮涌动,国产服务器市场扬帆远航
服务器市场以白牌为主,DELL、HP等占据领先地位。白牌服务器是指没有经过厂商预装操作系统、软件以及没有特定品牌标识的服务器硬件,通常由原始设计制造商(ODM)根据客户需求进行定制生产。与传统品牌服务器相比,白牌服务器具有高度定制化和成本方面的优势。(1)定制化方面,用户可以根据自身需求选择服务器的各个组件,如处理器、内存、硬盘类型和容量、网络适配器等,从而实现性能的最优化配置,满足特定的应用场景。(2)成本方面,由于去除了品牌溢价、预装软件的费用以及减少了中间销售环节,白盒服务器通常具有更低的价格,为注重成本控制的数据中心和企业提供了更具吸引力的选择。

国产服务器崛起,技术创新驱动市场重塑。从全球服务器格局来看,浪潮近年来崛起迅猛,市场份额持续攀升。据千际投行《2022年服务器行业研究报告》,2020年浪潮市场份额跃居全球第三,2023年第三季度以10.3%的市占率位列全球第二(IDC数据),稳居中国市场第一。在AI服务器领域,随着生成式AI浪潮席卷全球,围绕计算能耗的液冷等技术创新日益成熟,催生出专用服务器,成为互联网企业和运营商采购的重点。尽管海外AI芯片厂商在全球市场依然占据垄断地位,但近年来中国的AI服务器技术已跻身世界前列。其中,国内市场方面,2022年浪潮以47%的市场份额遥遥领先,稳居首位;新华三和宁畅则分别以11%和9%的份额位列第二、第三。




(四)电源:AI带来用电需求急剧增长,高效服务器电源重要性显著提升
AI服务器电源架构为三层架构。AI服务器电源的架构由UPS、AC/DC和DC/DC三个层级构成,高压电从电网进入数据中心后,服务器电源供应器会先将交流电转为直流电,并降压到48V;接着主板上的DC/DC转换器,再将电压降至芯片可接受的电压。

以英伟达为例,GPU功率持续升级。从功率方面来看,英伟达早期的芯片A100功率为400W,此后的H100和B100在700W,而在2024年的GTC上发布的基于Blackwell架构的B200功率则首次达到了1000W,超级芯片GB200功率最高达到2700w。基于GB200芯片的NVL72架构,功耗达到120KW左右,考虑冗余后的总功率可达198KW,总功率提升至上一代产品的10倍左右。



本土厂商积极布局高效服务器电源。UPS、AC/DC与DC/DC三个层级构成数据中心电源架构。AI服务器电源技术上的壁垒,一方面在于在有限体积内的功率密度提升(AC/DC)与电源可靠性,另一方面在于转换效率。客户的壁垒,在于验证周期长。台资厂在传统服务器的项目中具有份额优势,在新起的AI服务器电源领域,台达、光宝针对高功率服务器电源的布局领先国内厂商,大陆厂商凭借控制成本、服务优质、市场需求扩大等优势,有望在市场中实现突破、占据一定份额,如欧陆通、麦格米特等企业已在数据中心电源领域积极布局。
本土厂商积极布局高效服务器电源。UPS、AC/DC与DC/DC三个层级构成数据中心电源架构。AI服务器电源技术上的壁垒,一方面在于在有限体积内的功率密度提升(AC/DC)与电源可靠性,另一方面在于转换效率。客户的壁垒,在于验证周期长。台资厂在传统服务器的项目中具有份额优势,在新起的AI服务器电源领域,台达、光宝在高功率服务器电源的布局中占据主导地位,大陆厂商凭借控制成本、服务优质、市场需求扩大等优势,有望在市场中实现突破、占据一定份额,如欧陆通、麦格米特等企业已在数据中心电源领域积极布局。

备用电源未来空间广阔。UPS是一种含有储能装置的不间断电源,主要应用于对电源稳定性要求高的场景,技术较为成熟,随着数据中心的广泛应用,市占率不断提升。HVDC是一种新型的高压直流不间断电源,随着数据中心的发展,在能耗、建设成本、维护难度等系列问题推动下,互联网厂商积极应用HVDC模式,如百度云计算(阳泉)中心采用市电 HVDC的供电架构,其供电效率从传统UPS供电的90%,大幅提升至99.5%;BBU是一种在数据中心和服务器领域中非常重要的电源备份设备,从成本、寿命、空间、转换效率等角度BBU电源亦有广阔应用前景,英伟达GTC大会聚焦高性能算力迭代电源及管理系统全面升级,BBU或有望成为GB300的标配。

当前数据中心供电主要采用UPS系统,但部分已引入HVDC系统。UPS系统方面,多数采用模块化设计,关键部件实现冗余配置,业内平均能效水平已达到96%。HVDC(高压直流输电)系统目前已广泛应用于多个领域,包括阿里巴巴的巴拿马电源、腾讯的第三代和第四代数据中心等。海外也有多家公司已部署HVDC系统。相比UPS系统,HVDC因取消了逆变器环节,在能效提升、空间利用以及成本控制等方面展现出明显优势。



(五)散热:算力需求持续提升,散热技术更新换代
风冷散热已达极限,需采用液冷散热方案。算力性能的提升驱动着服务器功耗和热密度的不断增加,风冷方式已无法满足高热流密度电子器件的散热;另一方面,城市建设数据中心在面积受限情况下,部署高功率密度机柜成为有效解决方案,但已远超风冷方案散热极限,需要更加高效的冷却技术去解决高功率、高热流密度、高计算密度的芯片和系统散热问题。液冷技术利用液体高比热容/蒸发潜热优势,实现对发热元器件精准散热,完美解决高功率密度机柜散热问题。下一代Blackwell芯片单机柜功率或有望进一步提升,风冷已达散热极限,需要采用液冷散热方案。

高温直接影响电子元件性能,液冷散热刻不容缓。电容温度每升高10℃,平均电子元器件的寿命会降低一半,且更容易造成击穿。当温度攀升,电子元件的电阻会增大,电子迁移现象加剧,致使信号传输延迟、数据处理错误概率增加,硬件性能大幅下降。若持续高温,还可能引发元件物理结构损坏,缩短使用寿命。电子元器件使用故障中,有一半以上是由于温度过高引起的。









(六)连接:算力提升对连接器及线缆要求更高,GPU升级助力铜连接渗透
连接器和线缆都是实现设备连接的关键组件,算力的提高同时带来对连接器和线缆的性能要求。连接器是连接两个有源设备以传输电流或信号的电子器件,在电路内被阻断或孤立不通的电路之间架起沟通的桥梁,使得电流和信号得以传输,从而使得电路实现预定的功能,并为两个电路子系统提供一个可分离的界面。而线缆指代连接连接器的线,和连接器共同组成连接组件。随着算力的提高,需要传输和计算的数据也随之增多,也提高了对连接器和线缆的性能要求。

英伟达GB200使用5000根NVLink铜缆,成本节省6倍。英伟达在2024年GTC大会 上发布NVLink72,包含36个Grace CPU 和 72个Blackwell GPU,里面有5000根NVLink铜缆,总长度达2英里,成本相比于使用光模块节省6倍。据立讯技术公众号,GB200凭借其创新的铜缆连接技术,实现了系统功耗的显著降低,为数据中心带来了单机架20kW的能源节省。这一重要突破立即引起了AWS、戴尔、谷歌、Meta、微软、OpenAI和特斯拉等科技巨头的热烈反响,纷纷表示将在未来的算力中心和高性能计算平台中全面采用GB200芯片。



(七)交换机&光模块:互联要求提升,带宽及能耗瓶颈下CPO成破局关键
交换机是网络架构的关键组件,广泛应用于数据中心、园区网络和工业控制领域。交换机(switch)用于电(光)信号转发,为接入节点提供独享通信通路。自1989年首台以太网交换器诞生以来,历经二层、三层、多业务交换器演进,不断提升转发性能、端口速率和交换容量。其工作原理包括识别、转发、学习:读取数据帧的目的MAC地址,根据MAC地址表决定转发端口;若无匹配,则广播至其他端口并记录源MAC地址及端口信息。交换机被广泛应用于数据中心、园区网络、工业控制等领域,涵盖教育、医疗、金融、制造业、能源电力等行业。

随着数字化时代和AI时代的到来,全球交换机市场规模持续增长。根据中商情报网数据,全球交换机市场规模从2019年的287.75亿美元增长至2023年的395.06亿美元,CAGR为8.25%,反映了全球对网络基础设施持续需求的上升。同时,中国交换机市场也呈现了强劲的增长,从2019年的380亿元增长至2023年的685亿元,CAGR为15.87%,这一增长主要得益于国内5G、云计算、物联网、大数据等数字信息技术的快速发展,以及国家在产业政策上的鼓励支持,推动通信设备需求持续上升。

交换机行业市场集中度高,思科、华为等少数企业占据大部分份额。全球市场方面,思科稳居龙头地位,IDC数据显示,2023年思科全球市场份额达35.7%。思科、华为、Arista、新华三、HPE等头部厂商合计占据全球超过8成的份额。国内市场方面则是呈现双龙头格局,2023年华为、新华三分别以36.4%和35.2%的份额遥遥领先其他厂商分别位居前两位,排名第三的锐捷仅占据12.4%的份额。近年来,国产设备商快速崛起,海外交换机厂商在中国的市场份额加速缩小。

光模块是光纤通信系统中的核心器件,主要用于实现电信号与光信号之间的转换。光模块的基本结构通常包括光发射组件、光接收组件、激光器芯片、探测器芯片等。其工作原理基于光电转换:在发送端,电信号通过驱动芯片处理后,驱动激光器或发光二极管发出调制光信号;在接收端,光信号通过光电探测器转换为电信号,并经过放大和处理后输出为相应的数据信号。此外,光模块还包含功能电路、接口电路、防尘帽、裙片、标签、接头、壳体、接收接口和发送接口等部件。这些组件共同协作,确保光信号的高效传输和处理,广泛应用于现代通信网络中。

目前,日本和美国光模块厂商正逐渐淡出全球市场,中国厂商在全球光模块市场中的占比逐步上升。中国厂商在光模块产品上体现出了技术前瞻优势:在2023年全球光模块TOP10厂商榜单中,有7家中国厂商得以跻身,包括中际旭创(排名第1)、华为(排名第3)、光迅科技(排名第5)、海信宽带(排名第6)、新易盛(排名第7)、华工科技(排名第8)、索尔思光电(排名第9)。在2023年Q2至2024年Q1期间,中际旭创、光迅科技、新易盛在全球的市场份额分别为14.2%、5.8%、3.8%。

放眼未来,算力的持续升级下,光模块市场有望迎来进一步突破。得益于我国国产芯片能力、大模型能力的提升,加上人工智能应用的发展加之政策层面对算力产业链的不懈支持,国内算力市场蓄势待发。据LightCounting预测,2023年我国光模块市场规模约为26.5亿美元,到2029年有望达到约65亿美元。2024-2029年,中国在全球光模块总市场份额中占比约为20%-25%。

传统光模块在带宽密度与能耗上面临瓶颈,CPO技术成为破局关键。该技术将光引擎与ASIC芯片封装集成,通过缩短电互连距离、提升光电协同效率,显著降低系统功耗,并支持更高带宽密度。CPO技术的快速迭代正推动800G/1.6T光模块加速商用,为智算中心提供超低功耗、超高带宽的互联底座,支撑全球算力基建向200T/机架时代迈进。CPO技术正推动光模块从“可插拔”走向“芯片级融合”,为全球算力基建向200T/机架以上密度演进提供底层支撑,亦为中国在光电半导体领域实现“换道超车”创造关键机遇。

玻璃基板可应用于CPO工艺中,助力CPO工艺渗透。光电共封装(CPO)是将交换芯片和光引擎共同装配在同一个插槽上,形成芯片和模组的共封装,具有低延迟、低功耗、高带宽等优势。玻璃基板可以用来解决CPO中光电信号互联的难题,相比于硅基材料而言,玻璃的弹性模量更大、硬度更大,热膨胀系数也可以与Si和PCB匹配,能够显著提升CPO的技术优势。目前包括Corning在内的众多全球玻璃基板制造商聚焦于CPO领域,推出CPO玻璃基板解决方案。

三
1、寒武纪:算力产业链核心环节,24Q4已实现上市以来首次单季度盈利
四大产品线协同发展,云端业务引领行业突破。公司专注于人工智能芯片及基础系统软件的研发设计,形成云端、边缘端、IP授权及软件、智能计算集群系统核心业务布局。近年公司云端产品线(包括智能芯片、加速卡及训练整机)持续深化与互联网及大模型头部企业的技术合作,产品在自然语言处理场景实现批量出货。边缘端产品聚焦智能制造、智能驾驶等低延时场景,IP授权及软件平台提供跨云边端一体化开发工具,智能计算集群系统为AI应用部署提供整体解决方案。公司通过高强度研发投入(2024年上半年研发费用占比690.92%)保持技术领先,新一代智能处理器微架构及指令集优化大模型训练性能,基础软件适配Llama3、Qwen等主流框架,显著提升开发效率。
国产算力需求爆发,GPU作为最核心环节国产替代进程有望加速。随着国产算力需求的加速增长,以及美国扩大出口管制的范围,国产算力自主可控迫在眉睫。而算力芯片是算力产业链的最核心且壁垒最高的部分,目前国产化程度相对较低。随着国产算力供应链需求爆发,GPU国产替代进程有望加速。公司作为国内高端AI训练芯片核心供应商,受益于下游大模型训练及推理算力需求激增。云端芯片思元系列已与视觉、语言大模型头部客户达成合作,支撑Stable Diffusion3多模态应用及Llama3训练任务,有望受益于国产算力需求增长。
24年四季度实现归母净利润近3亿元,上市以来首次实现单季度盈利。据公司2024年业绩快报,2024年公司实现营业收入11.74亿元(YoY 65.56%),2024年归属于母公司所有者的净利润为-4.43亿元,较上年同期亏损收窄 47.76%,主要系报告期内营业收入较上年同期大幅增长及信用减值损失转回所致。单季度来看,2024年前三季度寒武纪实现归母净利润为-7.24亿元,而全年仅亏损4.43亿元,说明四季度实现盈利近3亿元,是公司上市以来首次实现单季度盈利。
2、海光信息:高端处理器持续突破,AI算力生态加速拓展
高端处理器双线发力,业绩增长动能强劲。公司专注于服务器及工作站高端处理器的研发与销售,形成海光CPU与DCU两大核心产品线。2024年,公司实现营收91.62亿元,同比增长52.40%,净利润27.17亿元,同比增长59.71%,研发投入占比达37.61%。海光CPU凭借兼容x86指令集及完善的软硬件生态,在电信、金融、互联网等领域深度渗透;海光DCU基于GPGPU架构,适配主流AI框架,支撑大模型训练与推理,覆盖智算中心、互联网等场景。公司通过“销售一代、验证一代、研发一代”策略,持续迭代产品性能,巩固国产处理器领先地位。
AI算力需求爆发,DCU生态协同优势凸显。随着AIGC及大模型浪潮兴起,海光DCU凭借全精度计算能力与开放生态加速渗透。据公司互动易信息,海光DCU“支持LLaMa、GPT、通义千问等大模型全面应用”,并与头部互联网厂商共建全国产AI基础设施,打造多个标杆案例。公司联合光合组织整合4,000余家生态伙伴,完成8,000余项软硬件优化,覆盖服务器、存储、边缘计算等全栈解决方案。在“东数西算”与智能算力融合趋势下,海光DCU有望受益于AI算力基建扩容,打开长期增长空间。
3、安孚科技:投资象帝先达成深度战略合作,开启国产GPU新征程
家居电器小电池领导者,为用户提供一站式电池产品方案。公司专注于深耕家居电器的小电池领域,拥有较强的品牌认可度、庞大的销售体系、持续的研发创新能力、经验丰富的管理团队以及稳定的供应商等关键资源,主要为广大消费者提供低成本、稳定、安全、电力持久的电池产品;建立多品牌的电池品类矩阵,寻求各细分市场的机会。公司积极在碱性电池、1号燃气灶电池、纽扣电池、碳性电池、适合各类高电压大电流强动力用电器的锂可充电池和小型锂离子电池(如 TWS耳机电池等)等多品类中布局专业品牌,针对消费者不同的生活场景和不同品类的电池需求,规划各品牌市场定位和策略规划,提供消费者多场景、一站式、最优化的电池产品方案,满足用户购买需求。
投资象帝先达成深度战略合作,开启国产GPU新征程。2025年2月14日,象帝先公告称成功完成数亿元新一轮战略融资,本轮融资将全面支持新一代GPU芯片量产、前沿技术研发及全球化市场拓展,同时引入A股上市公司安孚科技及多家知名创投机构的战略合作,为国产GPU赛道注入强劲动能。此次合作,安孚科技将依托其强大的资本实力及高效管理体系,助力象帝先加速技术研发、拓展市场边界。
4、长电科技:国内封测龙头,全面布局先进封装加速成长
公司是全球领先的半导体封测厂商,布局先进封装实现业务稳步扩张。长电科技自其前身1972年成立以来,专注于半导体封装测试行业,目前是中国大陆第一、全球第三大封测厂商。公司内生外延持续进行国际化布局,目前在全球拥有八大集成电路成品生产基地,分别位于江阴滨江、江阴城东、滁州、宿迁、新加坡和韩国,实现主流封测技术全覆盖。公司着力先进封装业务,目前已覆盖WLP、2.5D/3D、SiP、高性能Flip Chip等市场主流封装工艺,并加速从消费类向市场需求快速增长的汽车电子、5G通信、高性能计算、存储等高附加值市场的战略布局。未来公司持续拓展先进封装业务,有望为营收提供增长动力,规模效应下公司利润弹性有望加速释放。
公司技术平台完善 客户资源优质,有望充分受益于新一轮AI手机换机潮。公司传统封装与先进封装技术覆盖全面,并积极布局2.5D/3D封装,持续推进Chiplet多样化方案的研发及生产,作为全球第三/中国大陆第一的封装大厂卡位优势明显,且紧跟产业技术路线以强化竞争壁垒。公司与通信、消费等领域全球头部大客户开展合作,目前已覆盖西部数据、高通、海力士、TI等厂商,客户资源优质。Apple Intelligence驱动新一轮AI手机换机潮,上游产业链公司有望充分受益。2024年9月30日,公司宣布收购晟碟半导体80%股权已完成交割,本次收购有助于加强与西部数据的战略联系,进一步强化公司在存储领域的OSAT龙头厂商地位。
5、华懋科技:汽车被动安全行业领先企业,前瞻布局算力业务
被动安全行业的领先企业,产品覆盖广泛。公司作为一家新材料科技企业,目前已经发展成为汽车被动安全领域的领先企业,产品线覆盖汽车安全气囊布、安全气囊袋以及安全带等被动安全系统部件。新能源车引领汽车被动安全要求进一步提高,公司帘式气囊等高端品类持续放量带动新一轮增长。公司持续加大海外布局,越南工厂投产运行助力公司主业向上。
持股富创优越,发力AI业务布局。2025年1月27日,华懋科技公告拟通过全资子公司华懋(东阳)新材料有限责任公司以支付现金的方式受让深圳市富创优越科技有限公司10%股权,交易价款8500万元,持有富创优越股权比例进一步提高。深圳富创主营包括光模块的PCBA等业务。从光模块(4G – 800G)的PCBA,到光设备的成品组装,均建立了完善的品质管理体系与制造过程追溯系统。
6、比亚迪电子:一体化智造平台,前瞻布局服务器领域
智能科技平台型企业,消费电子/汽车电子/AI业务全面布局。比亚迪电子成立于1995年,是全球领先的平台型高端制造企业,下游主要包括传统消费电子、新型智能产品、新能源汽车和数据中心四类。公司早期以消费电子零部件及组装业务起家,主要产品包括消费电子中框、背板、前壳及整体组装等。依托在消费电子领域积累的经验,业务领域成功拓展至新型智能产品、新能源汽车及数据中心。2023年公司消费电子/汽车业务营收分别为974.2亿元/140.96亿元,同比增长18.5%/52.17%,主业稳定增长。AI时代公司积极布局数据中心、AMR机器人等AI相关业务,助力公司进入发展新阶段。
云侧与端侧齐发力,与头部客户合作享受行业发展红利。比亚迪电子背靠母公司比亚迪,依托精密制造能力和完善产品布局,在云侧与端侧齐发力全面布局AI业务。云侧:算力是大模型应用的底层基础,公司目前已形成涵盖企业级通用服务器、存储服务器、AI服务器、模块化服务器以及浸没式液冷方案等产品及解决方案,目前已成为英伟达在数据中心领域合作伙伴,与头部客户合作有望深度受益行业发展趋势。端侧:机器人与边缘计算是算力龙头英伟达重要发力方向,其在边缘端开发了JETSON平台,比亚迪电子基于英伟达ISAAC和JETSON平台开发了AMR自主移动机器人。此外,比亚迪与英伟达在自动驾驶方面持续深化合作,2024年GTC大会上官宣比亚迪汽车将搭载Orin及Thor芯片,为带来比亚迪电子潜在合作机会。
7、华勤技术:全球领先智能硬件平台型企业,加速向AI算力时代跃迁
全球领先的智能硬件平台型企业,ODM能力行业领先。公司成立于 2005 年,经过近二十年深耕智能硬件 ODM 行业,当前公司已经发展成为具备先进的智能硬件研发制造能力与生态平台构建能力,并在全球消费电子 ODM 领域拥有领先市场份额和具有独特产业链地位的大型科技研发制造企业,公司产品横跨消费电子类产品、工业数据类产品、车规级汽车电子产品等领域。依托全栈式硬件研发与智能制造能力,公司逐步向算力基础设施领域延伸,经过数年潜心研发和技术积淀,公司在服务器 ODM 领域形成了较强的研发能力和生产制造水平。
具备面向算力数据市场下的核心研发能力,构建“端-边-云”全域算力布局。公司在数据中心领域沉淀了比较丰富的行业经验及技术积累,可以根据不同云厂商算力架构要求的应用场景,提供从规划、设计、实施到运维的整套数据中心解决方案。公司从 2017 年开始布局数据中心领域,横向扩张产品领域,持续夯实经营稳健增长的可持续性。从 2022 年开始,公司数据业务持续高速增长,是国内为数不多能够提供从 AI 服务器、通用服务器、存储服务器和交换机产品等全栈式产品组合的厂商,AI 服务器在国内头部 CSP 客户中具有先发领先地位。2024H1,公司服务器业务收入同比增长 150%,AI 新芯片平台行业率先发货,用于客户人工智能大模型训练及行业推理场景。AI 服务器领域,公司在规模和研发效率方面都保持领先,完成了 AI 全栈式布局;同时,向核心大客户大规模交付基于人工智能训练集群的定制化高性能网络交换机产品。在渠道市场和行业市场上积极覆盖国内外行业、渠道市场包括海外市场。目前 AI 通用自主化的产品整机已在全面出货并且高速增长。
8、麦格米特:电气自动化领域一站式解决方案提供商,积极布局服务器电源市场
立足电力电源行业,积极开拓新领域。公司是业内领先的电控、电源产品生产优秀企业,在工业电源、工业自动化、智能家电电控、新能源及轨道交通、智能装备和精密连接的研发、生产与销售等方面具备深厚积累与实力。公司产品广泛应用于显示、变频家电、通信、智能装备制造、新能源汽车、轨道交通等行业,并积极布局、不断开拓新应用场景。
布局海外电源赛道,受下游龙头认可。公司是英伟达数据中心核心部件服务器电源大陆供应商,技术实力获下游龙头企业认可。在OCP全球峰会上推出适用于NVDIA MGX平台的最新电源系统,模块化的解决方案有6个5.5kW电源模块,在1U服务器电源架中提供总计33kW功率,效率高达97.5%。同时,公司积极布局海外市场,已在美、德建立海外研发中心,加强技术储备;已在美国、泰国、印度进行产能建设,完善海外供应链建设。
9、欧陆通:海内外算力需求共振向上,高功率电源大有所为
深耕服务器电源领域,拥有国内头互联网等优质客户。公司专注于电源领域,主要从事开关电源产品的研发、生产与销售,业务包括服务器电源、通讯电源、工控电源等。其中,服务器电源涵盖800W以下、800~2kW等通用型服务器,以及2kW以上的高功率服务器电源,可提供全功率段解决方案。公司重视电源产品品质,与国内知名服务器系统厂商如浪潮、华勤、新华三等有合作,同时与国内头部互联网企业等终端客户保持良好合作关系。
高功率产品持续迭代升级,有望深度受益AI产业发展。公司已推出了包括3.2kW 钛金M-CRPS 服务器电源、1.3KW-3.6KW 钛金CRPS 服务器电源、3.3KW-5.5KW 钛金和超钛金GPU 服务器电源等核心产品,提供的6*5.5kW机架式电源解决方案转换效率高达97.5%。公司2024H1的高功率服务器电源业务已实现营收2.09亿元,同比大幅增长464.12%,在电源业务营收中占比提升至42.21%。未来随着AI服务器电源产品需求不断升级,公司高功率产品有望同步迭代提升,乘AI产业发展东风,加快海外市场开拓,同时把握高功率电源国产替代的黄金窗口期,推动公司相关业务稳健发展。
10、奥海科技:积极拓展服务器电源业务,目前已实现批量出货
专注充储电领域,下游应用广泛。奥海科技基于电力电子技术的全球智能制造平台,为智能物联时代提供能源高效应用解决方案。产品布局涵盖充电器(有线和无线)、电源适配器、动力工具电源、储能、服务器电源、电机控制器、电池管理系统、整车控制器、域控制器、充电桩、充电模块、随车充、光伏/储能逆变器等。产品可广泛应用于 AI 智能终端、个人护理电器、医疗器械、网络通信设备、安防摄像头、动力工具、算力设施、智能汽车、充电基础设施、光伏/储能等领域。
公司早期以消费电子充电器为主要业务,后续逐步拓展至新能源汽车、服务器电源等领域。奥海科技正在积极开拓数据中心服务器电源领域业务,开发高性价比、高可靠性、宽范围高效率的服务器电源。截至24年12月,公司针对3.6KW以下的服务器电源及4KW的服务器PDB电源都有持续供应,均是公司自主产品,2.4KW以上产品多数应用于算力服务器。目前公司出货及在研功率范围覆盖550W至8000W(截至25年2月),主要客户涉及服务器厂家、ODM工厂、互联网企业、消费电子龙头企业。
11、申菱环境:国内领先的温控与能源解决方案商,与头部客户合作享受行业发展红利
国内领先温控与能源解决方案服务商,聚焦数据中心、算力中心等高热密度场景。公司主营业务围绕专业特种空调为代表的空气环境调节设备开展,集研发设计、生产制造、营销服务、集成实施、运营维护于一体。公司数据服务产品主要应用于云数据中心、算力中心、通信基建、计算机技术服务、精密电子仪器生产等领域,用于对温度、湿度、洁净度、气流分布等各项指标进行高精度、高可靠度调控,实现数据设备的稳定、高效、持续化运行。主要产品包括房间级精密空调、列间行级精密空调、机柜级背板空调、元件级液冷温控系统、直接蒸发冷却空调机组、间接蒸发冷却空调机组、蒸发冷却冷水机组、自然冷却冷水机组、DPC 相变冷却系统、氟泵自然冷却机组、氟泵双循环机组、机架式空调机组、恒湿机组、新风机组等。
液冷大势所趋,与头部客户合作享受行业发展红利。公司自 2011 年开始研究数据中心液冷散热技术,参与了中国移动南方基地的“数据中心液/气双通道精准高效致冷系统关键技术及应用”科研项目,在南方基地的主导下,与浪潮信息、新创意、华南理工等合作完成了定制液冷服务器及液冷散热系统的开发,搭建了国内较早的商用液冷微模块数据中心,并实现了长期稳定运行。相关项目成果于 2016 年11 月被工业和信息化部鉴定为“国际领先水平”,并参与主编行业标准《液/气双通道散热数据中心机房设计规范》。截至2024年6月30日,公司在数据中心液冷领域拥有专利 67 项,其中发明专利 31 项。历年来公司数据服务产品已广泛服务于中国移动、电信、联通、华为、腾讯、阿里巴巴、百度、美团、字节跳动、快手、京东、秦淮数据、世纪互联、曙光、国防科大、浪潮、润泽科技、超聚变、中联云港、普洛斯等众多知名客户。
12、沃格光电:国内玻璃基板龙头,半导体&显示领域齐发力
立足玻璃精加工业务,前瞻布局玻璃基赛道。公司是业内领先的玻璃基光电子元器件和玻璃基精密加工优秀企业。公司深耕平板显示及光电器件领域,在薄化、镀膜、光刻、TGV 和膜材研发等方面均具备深厚的技术实力,掌握玻璃基厚铜技术、玻璃基光刻技术、玻璃基微米级巨量通孔技术等核心技术。公司具备平板显示全产业链解决方案,产品应用终端主要包括智能手机、笔电/pad、显示器、车载/医疗/工控、TV、中大尺寸室内外商显,透明显示等各类智慧化显示场景,积累了京东方、华星光电、天马微电子、群创光电等国内外知名面板类客户。 TGV技术行业领先,终端应用场景包括AI服务器/CPO光模块/基站等行业应用。公司是国内少数掌握TGV技术的厂家之一,拥有的TGV技术可在玻璃基板上进行不同的线路和通孔设计,封装形式包括 chiplet 垂直封装、CPO 光电共封装、FOPLP 等多种封装形式,终端应用场景包括大型 AI 算力服务器(CPU/GPU)、数据中心、自动驾驶、光通信、CPO光模块、射频(含手机)、5G/6G通信基站、MEMS(微型传感器)等高性能计算或高性能信号传输应用场景。目前,公司子公司湖北通格微公司玻璃基多层线路板产品已具备批量生产能力。
不断推进显示领域玻璃基板商业化应用。新型半导体显示主要为基于玻璃基线路板和 TGV 载板产品在 Mini LED 背光和 Mini/Micro LED 直显的量产化应用。随着显示技术的不断升级迭代,消费电子行业对显示产品的高清、超薄以及大尺寸需求不断增强,得益于玻璃基线路板材料优异的机械和光学性能以及降本、降耗优势,公司利用多年发展过程中自主研究开发的玻璃基薄化、镀铜、玻璃基巨量通孔(TGV技术)以及多层线路堆叠等材料开发和工艺技术能力,实现了玻璃基精密集成电路制作、玻璃基金属化在 Mini LED背光和Mini/Micro LED直显产品领域的应用,并不断推进产业化布局和商用化量产。公司全资子公司江西德虹显示已具备一期年产100万平米玻璃基 Mini LED 基板产能,目前与多家知名国内外终端品牌客户多个项目在持续推进,其中包括玻璃基Mini LED背光和Mini/Micro LED直显。
13、蓝思科技:玻璃加工领先企业,前瞻研发半导体材料
四大业务板块协同发展,业绩显著提升。公司聚焦消费电子与智能汽车两大核心赛道,形成智能手机与电脑、智能头显与穿戴、智能汽车及座舱、其他智能终端的多元化布局。2024年上半年,消费电子业务收入240.20亿元,同比增长48.87%;智能汽车业务收入27.16亿元,同比增长19.01%;智能头显与穿戴业务收入14.35亿元,同比增长20.52%。在消费电子领域,公司深化产业链垂直整合,加速ODM/OEM模式开发,拓展医疗、智能家居等新场景;在智能汽车领域,紧抓车载显示与感知系统升级机遇,优化中控屏、投显等核心部件;在智能穿戴领域,依托柔性屏幕技术优势,适配折叠屏、AR/VR设备需求增长。
玻璃基加工领先企业,前瞻研发半导体材料。公司是消费电子玻璃盖板龙头,在消费电子、汽车电子玻璃加工领域积累了丰富的产业经验。公司在2023年10月成立了创新研究院,统筹集团的科研项目,打造开放、共享、协同的科研创新平台,其中脆性材料的研发是重点课题之一,公司已在脆性材料方面形成了众多专利和技术积累,并正在持续研发包括用于半导体领域在内的相关新技术、新材料。
14、莱宝高科:核心业务稳中提质,前瞻布局玻璃基板业务
四大业务板块协同发展,技术优势巩固行业地位。莱宝高科专注于触控显示、车载显示模组、电子纸及半导体封装材料研发制造,形成以显示技术为核心的多元化布局。触控显示上,深耕中大尺寸OGS(一体化电容屏)技术,产品覆盖笔记本电脑、工控设备等场景,服务联想、惠普等全球头部客户。车载显示上公司凭借自主设计开发的全球技术性能一流的一体黑工艺技术,已获得多家车载触摸屏客户的充分认可,并在此基础上持续研发出效果更佳的新一代一体黑工艺技术。电子纸领域稳妥推进微腔电子纸显示器件(MED)项目的建设实施,利用现有产线资源,积极推动开发MED产品的中大尺寸彩色电子纸新产品并进行市场推广。半导体材料持续开展相关量产工艺优化开发和氧化物半导体 TFT 等新型显示技术。
利用已有设备和资源开展玻璃封装载板开发,已制作出多款测试样品。为致力于公司未来长远发展培育出新的业务增长点,公司自2023年起,利用已有显示面板产线等设备和技术资源,同时添置必要的设备,与合作方共同合作开展玻璃封装载板的设计和制作工艺开发。目前公司的玻璃封装载板已制作出多款测试样品,但尚未实现产品化,其中涉及的设计和制作工艺还有待持续优化改进,部分生产工艺环节还需进一步突破和改进。
15、蓝特光学:深耕光学元件行业,已在玻璃基板等领域有一定技术储备
公司深耕光学元件行业二十余载,从光学镀膜技术切入精密光学元件行业,目前围绕光学棱镜、玻璃非球面透镜和玻璃晶圆进行多点布局。下游应用行业从光学仪器扩展至消费电子、半导体制造、AR、车载摄像头、激光雷达等新兴领域。公司在多个细分领域具有技术优势,已成为AMS 集团、康宁集团、麦格纳集团、舜宇集团等国内外知名企业的优质合作伙伴,产品已被应用于苹果、华为等知名企业的终端产品中。
智能手机潜望式镜头加速渗透,公司微棱镜产品进入下游大客户供应链,卡位优秀。微棱镜应用于潜望式镜头,能够在小空间范围内实现光线传播的特定角度转变,有效增加成像效果。潜望式镜头首先在安卓手机中得到应用,2023年苹果在iPhone 15 Pro Max中首次使用潜望式镜头,未来有望进入更多机型。公司微棱镜产品技术领先,具备面型、尺寸和角度精度高的特点,能够有效保证光折射角度精准与光路稳定;并与苹果拥有长期合作基础,供应的长条棱镜产品在技术、供应等方面得到苹果认可。2023年6月微棱镜产业基地正式进入量产阶段,并于2023年9月拟投资微棱镜产业基地扩产项目。
依托消费电子玻璃加工积累,布局玻璃基板。公司依托光学元件行业二十多年产业经验,公司前瞻开发的衬底玻璃晶圆产品可用于与硅晶圆键合,在半导体光刻等工艺中作为衬底使用。公司坚持创新驱动,积极开展各项预研工作,主动进行技术储备,目前已开发通过激光诱导、湿法腐蚀进行玻璃通孔(TGV)加工的相关工艺。
16、立讯精密:领航多领域高速铜连接,提供电连接全套解决方案
专注消费电子领域,提供全套高速铜连接方案。公司立足于消费电子、通信等产业,产品覆盖消费电子、通信、汽车等领域。公司深耕高速互联领域,掌握电连接、光连接、风冷/液冷散热等核心技术,集自动化、SMT/SIP、冲压、成型、模具、电镀及测试于一体,覆盖核心零部件、模组及系统级产品组装,提供一体化高速铜连接解决方案。2024年前三季度营收1771.77亿元,同比增长14%;归母净利润90.75亿元,同比增长23%。其技术与落地能力受主流客户认可,后续潜在客户拓展与发展空间较大。
不断推进铜连接研发,满足铜互连应用需求增长。公司自主研发DAC、ACC,目前拥有224G高速铜缆、高速连接器等核心产品,其中,224G产品已准备落地,未来预研448G产品。公司应用于AI算力中心的铜缆高速互联产品基于自研Optamax技术,开发了12G/224GPAM4DAC和“轻有源”铜缆产品,短距传输性价比高于光模块,在数据中心柜内、柜间传输需求方面具有成本与功耗优势。
17、深南电路:三大主营业务持续深化布局,高多层、高散热PCB优势显著
三大主营业务持续深化布局,PCB业务为营收主力。深南电路专注于印制电路板(PCB)、封装基板及电子装联三大核心业务,形成"3-In-One"技术协同优势,覆盖通信设备、数据中心、汽车电子、工控医疗等高增长领域。PCB业务作为营收主力,技术能力覆盖高频高速、高密度互连(HDI)等高端领域,重点服务于数据中心服务器及汽车ADAS需求。2024年数据中心领域营收同比增长显著,成为继通信领域后第二个达20亿元级规模市场。汽车电子领域订单增速连续第三年超50%,ADAS相关产品需求稳步增长;封装基板聚焦存储、移动终端及服务器芯片领域,具备16层及以下FC-BGA基板批量生产能力,18/20层产品进入样品认证阶段。无锡基板二期工厂实现单月盈亏平衡,广州封装基板项目处于产能爬坡早期阶段;电子装联协同PCB业务提供一站式解决方案,2024年营收28.23亿元( 33.20%),受益于数据中心算力需求与汽车电子项目放量。
技术升级与产能扩张支撑增长潜力。高端PCB技术实现突破,2024年通信领域120层背板样品能力行业领先,批量生产达68层。数据中心领域开发400G光模块用PCB解决方案,满足AI服务器对高速信号完整性的严苛要求。泰国基地启动基础建设,南通四期项目规划高阶HDI产能。2024年整体毛利率25.84%,其中PCB业务毛利率31.62%,封装基板18.15%。
18、胜宏科技:24年业绩符合预期,AI产品放量推动业绩高增长
AI算力产品大规模量产,推动公司业绩快速增长。24年得益于多款AI算力、数据中心领域的高端新产品实现大规模量产,推动公司业绩高速增长。其中,高端AI数据中心算力产品5阶、6阶HDI以及28层加速卡产品(阶梯金手指)已经顺利进入量产,1.6T光模块已经进入小量产阶段。此外,公司对AI算力、AI服务器产品下一代传输PCIe 6.0协议与芯片Oak stream平台;800G/1.6T光传输在光模块与交换机上单通道112G & 224G的传输;下一代6G通讯等高端领域技术进行研发与攻关,并顺利落地产品应用。为此,公司对工艺能力进行优化提升,完成对高多层精密HDI 5.0mm和高多层PCB 8.0 mm厚板的设备优化与改造,大孔径盲孔填孔能力与超薄芯板能力建制,为下一代AI服务器、算力、通讯产品的研发打下坚实的基础。未来随着AI产业快速发展,公司AI服务器、高速交换机等高端产品有望逐步放量,产品结构有望持续改善,推动公司盈利水平迈上新台阶。
深度拥抱AI浪潮,定增扩产彰显公司信心。随着AI服务器的升级,GPU主板也将由高多层板逐步升级为HDI,HDI将是未来5年AI服务器相关增速最快的PCB,特别是4阶以上的高阶HDI产品需求增速快,据Prismark 预测 2023-2028 年AI服务器相关HDI的年均复合增速将达到16.3%。公司拟定向募集资金19.8亿元主要用于越南胜宏人工智能HDI项目和泰国高多层印制线路板项目,可以满足AI服务器及终端、GPU芯片、高频高速传输等卡脖子领域的高等级要求。未来随着公司海外工厂陆续达产,公司的核心竞争力将会进一步加强,有助于公司开拓更多海外大客户,打开新的成长空间。
19、世运电路:精准卡位汽车电子赛道,数通与汽车双轮驱动
宝剑锋从磨砺出,公司精准卡位汽车电子赛道,深受头部客户信任。世运电路成立于1985年,自成立以来专注于PCB领域。公司自2010年起开始布局汽车PCB业务,随着公司汽车业务不断发展,汽车业务占比不断提高。目前公司汽车业务供应众多头部客户,终端方面公司实现对特斯拉(Tesla)、宝马(BMW)、大众(Volkswagen)、保时捷(Porsche)、小鹏汽车等品牌新能源汽车的供货。零部件厂商方面公司为电装(Denso)、万都(Mando)、矢崎(Yazaki)、现代摩比斯(Hyundai mobis)、松下(Panasonic)、三菱(Mitsubishi)、捷普(Jabil)、伟创力(Flex)、安波福(Aptiv)、博泽(Brose)等全球知名汽车配件供应商供货。
汽车&数通业务双轮驱动,公司成长可期。新能源车长期发展趋势确定,电动化智能化带动汽车电子占比提高,驱动汽车PCB量价齐升。公司2010年即布局汽车PCB业务,与包括特斯拉、大众、宝马、Luminar、HL-Klemove(韩国自动驾驶方案提供公司)在内的头部客户建立了合作关系,公司汽车业务先发优势显著。以ChatGPT 为代表的人工智能内容自动生成技术,其应用与发展离不开巨大的算力支撑,而高算力需求对 PCB 的材料、层数以及加工工艺提出更高的要求。根据Prismark 预测,服务器/存储PCB 2027 年产值达到142.01 亿美元,2022-2027 复合增速达到7.6%,在主要下游应用领域的增速排名第一。在AI等新领域方面,公司与部分国内外一线品牌客户开展技术交流和新产品验证,已实现28层 AI服务器用线路板、24 层超低损耗服务器和 5G通信类PCB的量产,在PCB 制作中应用了超低损耗材料混压技术、超准层间对位偏差管控技术、高精度背钻技术和高速信号控制技术等。
20、威尔高:服务器电源PCB空间广阔,公司配套大客户享受行业发展红利
专注电源及工控PCB细分行业,客户资源优质。公司产品包括双面板、高多层板,产品类型覆盖厚铜板、Mini LED光电板、光模块等。公司产品广泛应用于服务器电源、工业控制、显示、汽车电子等领域。与世界知名企业形成了稳定的合作关系,截至2024H1,前五大客户销售占比51.88%。公司工业电源、电控类领域主要客户包括施耐德、台达电子、长城电源等。
服务器电源PCB前景广阔,前瞻布局泰国工厂。性能提升GPU功耗不断增加,服务器电源持续升级,以英伟达为例,A100/H100/B200单卡功耗400/700/1000W持续升级,同时Blackwell系列采用36/72卡架构,较A/H系列8卡架构进一步升级。服务器电源升级带动配套PCB升级,主要客户有台达、长城电源、欧陆通、麦格米特、XP、群光电子等。与台达的合作关系长久且稳定,台达是公司重要战略客户,客户订单自合作开始,保持持续增长。大客户对海外产能提出要求,PCB厂家纷纷在泰国越南设厂,公司泰国子公司24年6月份即正式试投产,是最早一批建成投产的PCB公司。在客户 产能双重优势下有望充分享受行业发展红利。
21、领益智造:精密制造一站式解决方案供应商,积极布局AI终端硬件领域
覆盖精密制造上中游产业,提供一站式制造方案。公司主要从事精密功能件、结构件、模组及充电器等业务,是精密制造行业中极少数同时覆盖了上游原材料、中游精密功能件和结构件、模组及充电器业务的一站式智能制造商之一,同时具备模切、冲压、CNC和注塑等工艺流程的技术,产品主要应用于AI终端设备及通讯、汽车、光伏储能等行业,特别在消费电子领域处于行业领先地位。公司下游客户主要为AI终端及通讯类、汽车业务与光伏储能业务。AI终端及通讯类业务方面,公司在存量时代的激烈竞争中展现出了显著的竞争优势,2023年相关业务保持平稳发展,实现收入306.87亿元,毛利率21.62%。汽车业务方面,随着全球新能源汽车市场的持续增长及市场份额的不断提升,公司相关业务收入增长显著,2023年相关业务实现收入16.97亿,同比增长43.61%。光伏储能业务方面,公司在微型逆变器等产品领域的快速布局取得出色的成绩,2023年相关业务收入达15.55亿元,同比增长29.89%。
积极布局AI终端硬件领域,展现显著竞争优势。公司积极转型升级为AI终端硬件制造平台,提供AI终端硬件产业链上游核心零部件的研发、设计、生产、销售及解决方案等服务。公司在AI终端及通讯类业务的存量时代的激烈竞争中展现出了显著的竞争优势,2023年相关业务发展平稳,其中电源、电池、散热、显示、摄像头、中框等零组件收入占比较高,XR、折叠屏手机、服务器、机器人等终端相关零组件收入增长较快。随着数据中心设备及AI服务器功耗日益提升,GPU、CPU等算力芯片朝着更高性能升级,对供电系统、散热系统提出更高要求,核心组件中电源管理系统及散热系统的价值量显著提升。另外,在AI领域,公司亦围绕包含XR、机器人等AI终端的硬件产品,探索在自身业务领域的具体应用和协同。公司坚持多品类、多地区协同发展,瞄准国内外大客户,积极跟随市场趋势,聚焦AI终端战略业务、散热业务等主要业务方向。
四
算力需求不及预期,地缘竞争加剧,竞争格局加剧


VIP复盘网