本文全面梳理OpenClaw产业链。
(一)OpenClaw龙虾产业链全景图

(二)OpenClaw龙虾行业现状
1.“龙虾”是什么?
所谓“小龙虾”,就是OpenClaw这款开源、本地优先的AI“执行者”。它和只会聊天的ChatGPT不一样,最大的本事是“理解指令后,直接动手干活”。只要给它相应的系统权限,它就能像真人一样操控你的电脑、调用各种软件接口,独立完成一连串复杂操作。这打破了以往AI“动口不动手”的瓶颈,实现了从“只会说”到“还能做”的重大转变。
2.“龙虾”可以干什么?
简单说,它能替你“动手干活”。只要授权给它,从办公到生活,凡是重复繁琐的事都能交给他:比如自动处理邮件和文档,追热点写文案并发布,辅助程序员写代码和部署服务器,甚至还能帮你管理文件、规划旅行和记账。更实用的是,它能接入各种聊天软件,相当于在你的微信或钉钉里雇了个全能助理,随时待命,跨平台帮你完成任务。
OpenClaw通过工程系统降低操作复杂度

OpenClaw引发的入口争夺战愈演愈烈。为抢占先机,各家厂商密集出招:腾讯3月9日发布办公助手“WorkBuddy”,后续还将推出打通微信的“QClaw”;阿里3月3日开放“QoderWork”,钉钉今日也完成接入。月之暗面、智谱AI等创业公司同样不甘示弱,相继推出相关产品,智能体技术正加速飞入寻常百姓家。
(三)OpenClaw龙虾产业链上游
1.算力芯片
OpenClaw这类智能体应用的爆发,正倒逼算力基础设施升级。由于大量任务需在本地并发执行,推理算力需求激增,为国产芯片创造了替代窗口。当前算力芯片主要有CPU、GPU、FPGA和ASIC四类,它们在功耗、性能和成本上各具优势,分别适配不同场景。这场由Agent催生的部署热潮,或将加速国产芯片在多元架构上的落地进程。

“网关中枢 模块化”是OpenClaw的核心架构,而要应对跨平台协同、主动服务等高并发挑战,强大的CPU/GPU并行计算能力不可或缺。这一刚性需求为国产芯片创造了结构性机遇,促使其产品矩阵从低端向高端加速渗透。
CPU芯片:国产CPU正多点突破。海光信息凭借高性能服务器芯片,携手浪潮、中科曙光等伙伴,打造出国内最大的国产整机生态。龙芯中科则攻克“卡脖子”环节,最新3B6000M芯片搭载自研LoongArch指令集与LA364E核心,主频达2.5GHz,完成了指令集-IP核-芯片的全链路国产化闭环。

ASIC芯片:随着推理算力需求爆发,ASIC这类为特定场景“量身定制”的芯片正迎来黄金期。相比通用芯片,ASIC在特定任务上效率更高,有望在推理市场抢占可观份额,成为异构计算中的重要一极。
ASIC芯片拆解图

2.服务器
AI服务器的核心竞争力正从算力转向散热能效。OpenClaw处理复杂任务时的高负载,让传统风冷捉襟见肘——性能衰减、功耗飙升等问题频现。液冷服务器通过液体高效导热,确保7×24小时稳定输出,成为降低PUE的关键路径。国内厂商中,浪潮信息、英维克等主攻冷板式;曙光数创专注射没式;中兴通讯、高澜股份、科华数据等则同时押注两条路线,形成多层次技术矩阵。

3.AI智能体
OpenClaw正重塑数字世界交互逻辑:传统应用逐渐退居幕后,以API接口形式存在,而AI智能体则走向台前,成为用户与数字世界交互的核心入口。这一变革也推动AI竞争升维——战火从芯片、模型、应用层面,迅速蔓延至智能体生态。
Agent从“对话”到“思考-行动”

(四)OpenClaw龙虾产业链中游
OpenClaw(原名Clawdbot,灵感源自Anthropic Claude的龙虾吉祥物)是一位2025年底诞生的奥地利开发者之作。这是一款开源、本地优先的AI智能体网关,定位为“7×24小时全职数字员工”——你只需用自然语言下达指令,它就能操控你的本地设备真刀真枪地执行任务。它部署在你自己的设备上(Mac/Windows/Linux/云服务器皆可),数据全程本地存储,目前已接入Telegram、WhatsApp等15 款聊天软件,随叫随到。
1.竞品对比
OpenClaw与Claude Code、ChatGPT Agents等云端代理的最大分野,在于其“本地优先”的基因。它像一位“驻扎在你设备里的智能管家”,通过聊天软件即可唤动;而对手们则多是“云端租户”。这种本地部署带来双重红利:数据更私密、响应更迅捷。更灵活的是,你不仅能通过IM调遣它,还能在终端、IDE、网页或桌面应用中随意指挥。要读懂OpenClaw的价值,得先看清现有AI工具的先天不足——无论是ChatGPT还是Copilot,它们本质上都是“无状态”的对话机器。
OpenClaw与其他AI 对比

试想一下:每天打开ChatGPT做投研,都要重新告诉它你的股票池和分析偏好,烦不烦?OpenClaw则完全不同——你的习惯、偏好、框架都被持久化存储,每次会话自动加载。它记得你的一切,无需重复。
2.大模型的催化
OpenClaw正上演一出开源界的现象级逆袭。star-history追踪显示,2026年初至今,其GitHub星标曲线近乎垂直爬升,不仅总数超越所有开源项目登顶,增速更把同类产品远远抛在脑后。
2026年3月初,OpenClaw以超25万星标登顶GitHub

智能体在中国企业端的普及正在提速。据IDC数据,受益于模型能力跃升、技术生态完善和政策驱动,2031年企业Agent数量有望达到3.5亿,五年复合增长超135%。与此同时,任务密度升级将推动Token消耗年均增长30倍以上,Agent或领跑AI应用落地潮。

(五)OpenClaw龙虾产业链下游
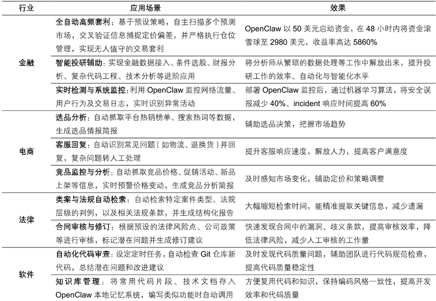
OpenClaw 的应用场景覆盖个人效率提升、专业开发、企业办公与行业自动化等多元领域。
OpenClaw在不同行业的应用场景和效果

(六)前景展望
综合来看,OpenClaw未来将呈现三大趋势:
1.短期(1-2年):安全与合规是主旋律。行业将从野蛮生长转向工程化落地,焦点是构建权限治理、审计机制等安全底座。
2.中期(3-5年):成本优化与场景深耕。随着算力与算法进步,成本将下降,应用将从金融投研、政务服务等场景率先成熟。
3.长期(5年以上):重构人机协作与产业格局。OpenClaw有望成为数字世界的核心交互入口,催生“一人公司”等新业态,建立“任务完成率”的新商业标准。
OpenClaw的未来取决于能否在技术创新、成本控制、安全合规之间找到最佳平衡点


VIP复盘网