报告摘要
中证全指电力公用事业指数概况:
中证全指电力公用事业指数(H30199.CSI)于2013年7月15日由中证指数有限公司发布,简称电力指数。电力指数行业集中度较高,成分股主要集中于公用事业板块,成分股偏向大市值风格。

亮点一:从顶层设计到Token出海,电力成为AI时代核心资产。2026年政府工作报告首次提出“算电协同”,电力与算力协同发展正式上升为国家级新型基础设施战略。截至3月9日,全球Token单周消耗量已超过15T,算力需求呈现爆发式增长。与此同时,在成本优势与模型能力持续提升的共同作用下,国产模型的Token调用量有望继续提升,从而推动全球AI算力需求进一步增长。


亮点二:电价上行逻辑强化,公用事业资产迎来价值重估。2026年《关于完善发电侧容量电价机制的通知》出台后,煤电、气电、抽水蓄能及电网侧独立新型储能的容量电价机制进一步完善。同时,俄乌冲突及中东局势持续扰动全球能源供应,上游煤炭与天然气价格存在上涨及传导预期。在电力市场化机制不断深化背景下,能源价格上涨将逐步向电价传导,推动电价中枢上行,进一步提升电力资产盈利能力。

亮点三:契合“HALO”资产范式,兼具极致防御与转型成长红利。在A股市场,电力资产完美贴合“重资产、低淘汰”的投资叙事,股东权益对应着极其厚实的实物信用,抗波动性强。这类资产因其重资产投入与高资本利用率,长期拥有相对全A指数更高的ROE,且股息率优势显著。这种高ROE、高股息的特性使其无需过度择时,兼具周期进攻性与红利稳健性,具备穿越周期的长期配置能力。

亮点四:价值洼地显现,电力资产攻防兼备。从估值角度看,当前电力指数相对电网设备指数的PE与PB均处于历史均值下方,同时电力指数整体股息率显著高于电网设备主题指数,体现出更高的资产性价比。此外,公用事业板块在主动权益基金中的配置比例已处于历史低位,存在明显的低配修复空间。



景顺长城中证全指电力公用事业交易型开放式指数证券投资基金概况:
景顺长城中证全指电力公用事业交易型开放式指数证券投资基金(交易代码:159158.SZ)是景顺长城基金管理有限公司旗下跟踪中证全指电力公用事业指数的ETF产品,于2026年1月16日成立,根据Wind数据,截止2026年3月13日,该基金规模达到11.8亿元。基金投资于标的指数成份股及备选成份股的资产不低于基金资产净值的90%,且不低于非现金基金资产的80%。


风险提示:美联储降息节奏不及预期;人工智能、算力产业链业绩不及预期;新能源盈利修复不确定性;中美贸易关系仍有不确定性。
报告正文
一、中证全指电力公用事业指数:AI时代的能源底座
中证全指电力公用事业指数(H30199.CSI)于2013年7月15日由中证指数有限公司发布,简称电力指数。电力指数以2004年12月31日为基日,基点为1000点。
为反映中证全指指数样本中不同行业公司证券的整体表现,将中证全指指数样本按中证行业分类分为11个一级行业、35个二级行业、90余个三级行业及200余个四级行业,再以进入各行业的全部证券作为样本编制指数,形成中证全指行业指数,本指数针对电力行业,指数样本空间同中证全指指数的样本空间。指数的编制采取调整后自由流通市值加权的方式,采用价格指数的收益处理方式。

从成分股行业分布来看,中证电力公用事业指数行业集中度较高,成分股主要集中于公用事业板块。根据Wind数据,从指数成分股的申万一级行业权重分布来看,公用事业行业权重约为96%,占据绝对主导地位;此外,煤炭与环保行业权重占比较小,均约为2%。整体来看,该指数行业结构高度聚焦于电力及相关公用事业资产,能够较为纯粹地反映电力运营企业的整体表现。

从成分股市值分布来看,电力指数成分股偏向大市值风格。根据Wind数据,指数的57只成分股的平均总市值约607亿元。从具体成分股的市值分布来看,市值1000亿以上的成分股数量为8只,合计权重占比为36.8%,总市值在100亿以下的合计权重占比仅为2.6%。整体而言,电力指数权重更多集中于规模较大、行业地位稳固的企业。

(一)亮点一:从顶层设计到Token出海,电力成为AI时代核心资产
1. 顶层定调:2026年政府工作报告首次写入“算电协同”
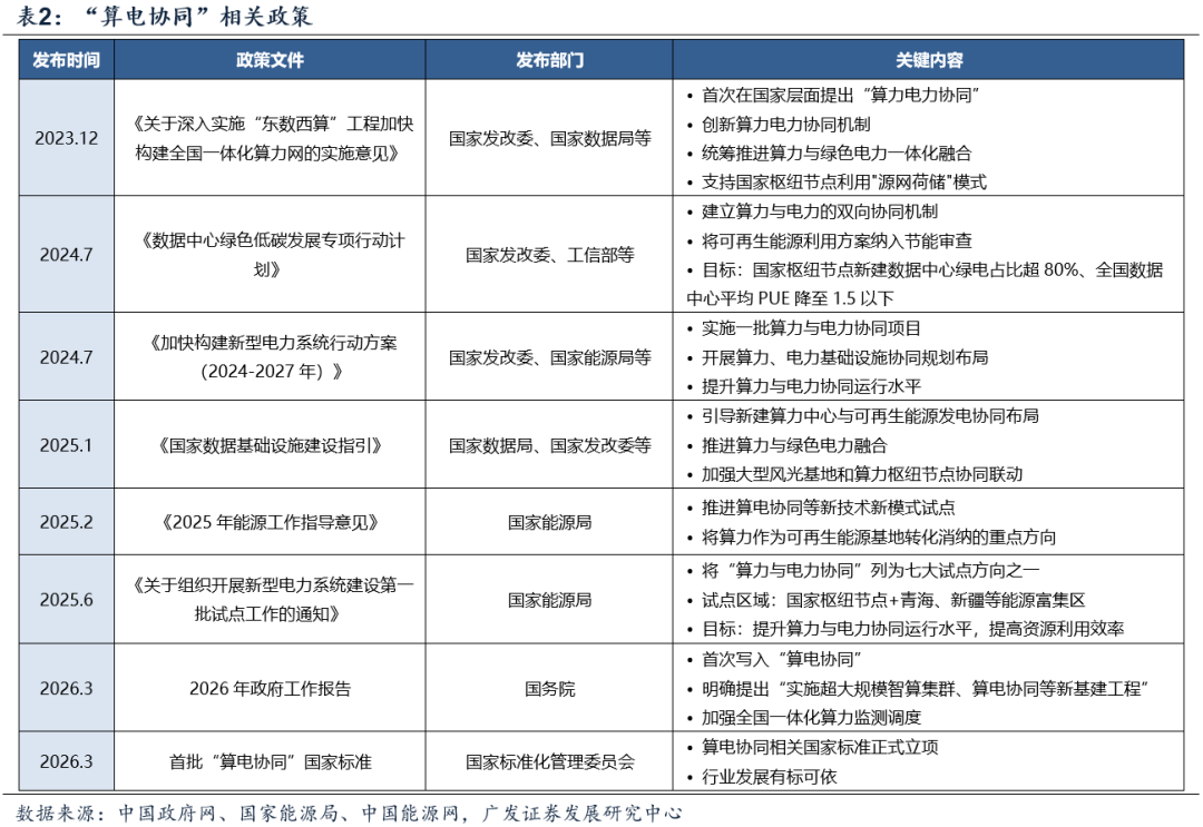
2026年3月5日,十四届全国人大四次会议开幕,2026年政府工作报告明确提出:“实施超大规模智算集群、算电协同等新基建工程,加强全国一体化算力监测调度,支持公共云发展。”这是“算电协同”首次被写入国务院政府工作报告,标志着电力与算力的协同发展已上升至国家战略层面,成为“十五五”开局之年新型基础设施建设的重点方向。在“双碳”目标与数字中国建设的双重驱动下,“算电协同”有望迎来高速发展期。
2026年3月3日全国智能计算标准化工作算电协同研究组召开首批标准审查会,《算力中心直流供电系统 第1部分:通用要求》《算力电力协同管理平台 第1部分:通用要求》等4项国家标准计划立项获评审专家一致认可。该研究组由国网浙江电力牵头,汇聚中科院、阿里、清华等60余家单位力量,此次拟立项标准聚焦算力中心供电系统、协同管理平台等核心环节,将为算力与电力深度融合提供统一规范,填补国内相关领域标准空白。
2026年2月11日,国务院国资委明确提出,中央企业要强化投资牵引,积极扩大算力有效投资,推进“算力 电力”协同发展,提升全链条数据治理能力,不断夯实人工智能产业基础底座。这一部署意味着,央企作为算力基础设施建设的主力军,将在“算电协同”落地中发挥引领作用,为产业高质量发展注入确定性动能。

2. 算力驱动:AI革命将电力推至产业链中心
我国算力总规模正进入高速增长期。根据陈晓红等《我国算力发展的需求、电力能耗及绿色低碳转型对策》,2026年我国算力总规模预计将达767EFlops,其中智能算力增速最快,2016-2026年CAGR高达78.97%,预计到2026年规模将达561EFlops,占算力总比重超73%。全球范围内,由人工智能发展带来的算力需求预计在2030年较2020年增长500倍。
AI革命的双重冲击,将电力基础设施推至产业链中心。国际能源署(IEA)数据显示,2022年,全球数据中心的耗电量约为460太瓦时,大约占全球总电力需求的2%;到2026年,这一数字可能超过1000太瓦时——超过去年全球核电站总发电量的三分之一,大致相当于日本的电力消耗量。电力,正在从后台走向前台,成为AI时代的核心基础设施。

3. 全球竞争:国产大模型Token出海打开电力需求新空间
随着大模型在代码生成、搜索、Agent应用及企业自动化等场景的持续渗透,AI推理需求快速增长,Token调用量呈现出明显的指数级扩张趋势。2025年以来全球大模型API调用量持续攀升,Token消耗规模不断刷新历史高点,反映出AI应用侧需求正在加速释放。截至3月9日,全球Token单周消耗量已超过15T。作为AI计算的直接计量单位,其需求增长本质上意味着算力调用强度的持续提升,从而进一步带动算力基础设施与电力需求的同步扩张。

国产大模型在全球API调用市场中的份额正在快速提升。从OpenRouter平台的月度数据来看,在Token消耗量排名前十的大模型中,共有5个来自中国厂商,合计Token消耗量约21.3T,占前十模型总Token消耗量的约60%。这一结构性变化表明,国产大模型正在加速进入全球AI应用生态,Token需求正从国内市场向海外市场扩展。
与此同时,国产大模型在API价格方面具备明显成本优势。以主流模型API定价为例,国产模型在输入与输出Token价格上普遍显著低于海外头部模型,这使得其在全球开发者与企业客户中的使用门槛更低,有助于进一步扩大调用规模。在成本优势与模型能力持续提升的共同作用下,国产模型的Token调用量有望继续提升,从而推动全球AI算力需求进一步增长。

(二)亮点二:电价上行逻辑强化,公用事业资产迎来价值重估
1. 容量电价机制完善,稳定电价占比持续提升
全国性容量电价政策发布,煤电容量电价提升。2026年1月30日,国家发改委、国家能源局联合印发《关于完善发电侧容量电价机制的通知》,对煤电、气电、抽水蓄能、电网侧独立新型储能四类调节性电源分类完善或建立容量电价机制,主要内容包括:(1)煤电:2026年起煤电通过容量电价回收固定成本比例不低于 50%,大部分省份煤电容量电价将由100元/千瓦·年提升至165元/千瓦·年,少部分省份如甘肃、云南、四川、天津更高;(2)气电:由省级层面参照煤电制定相关机制,(3)抽水蓄能:实施新老项目划段,633号文件之前开工的项目维持现行价格机制不变,之后新开工项目实行 “一省一价”;(4)电网侧独立新型储能:首次在国家层面明确容量电价机制,其电价以当地煤电标准为基础按顶峰能力折算。(5)各地电力现货市场连续运行后适时建立发电侧可靠容量补偿机制。(6)完善电力市场交易和价格机制,各地可适当调整省内煤电中长期市场交易价格下限。政策旨在引导调节性电源平稳有序建设,保障电力系统安全稳定运行,助力能源绿色低碳转型,煤电容量电价与此前政策相衔接并进一步提升,稳定火电度电收入水平。

容量电价进一步提升,火电度电收入中稳定电价部分的比例继续提高。2024-2025年,省级电网中河南、湖南、重庆、四川、青海、云南、广西等七个省份煤电机组固定成本回收比例是50%,对应容量电价165元/千瓦·年;其余省份成本回收比例为30%,对应容量电价100元/千瓦·年,《关于完善发电侧容量电价机制的通知》出台后,各省煤电容量电价标准将至少提升至165元/千瓦·年,目前多数省份已出台2026年的标准,其中甘肃、云南将容量电价提升至330元/千瓦·年,天津、四川提升至231元/千瓦·年,其他省份也提升至165元/千瓦·年,容量电价预期仍有提升空间,火电度电收入中的稳定部分比例持续扩大。

2. 地缘冲突推升能源价格,市场化电价具备上行弹性
俄乌及中东地缘冲突催生能源价格传导,市场化机制促成“电价上涨”逻辑闭环。在容量电价政策夯实基础标准的同时,外部宏观环境正在为电价上行提供强有力的催化。当前,俄乌冲突的长期化以及中东局势的持续动荡,使得全球化石能源供应链面临极大的不确定性,上游煤炭、天然气等核心能源价格存在明确的上涨及输入性传导预期。在不断深化的电力市场化改革背景下,这种能源价格的波动将向下游传导。正如前述政策已明确指出,各地可适当调整省内煤电中长期市场交易价格下限,鼓励签订灵活价格机制。这意味着,上游煤炭成本的潜在上升将直接触发市场化电价的上浮机制,推动整体电价中枢顺势上涨。这一逻辑对中证电力公用事业指数内的核心资产形成一定支撑:当化石能源成本推高整体电力市场的交易电价中枢时,指数中所重仓的优质水电、核电及绿电资产,因其边际燃料成本趋近于零,将直接享受整体电价上涨带来的超额利润;而其中的火电资产也因容量电价的托底和电价向上的传导机制,实现了成本风险的有效转嫁,展现出极强的抗通胀能力。

(三)亮点三:契合“HALO”资产范式,兼具极致防御与转型成长红利
HALO范式是对“实物稀缺性”重新定价的资产评估体系。HALO框架(Heavy Assets & Low Obsolescence,即重资产、低技术淘汰率)并非短期的风格轮动,它强调商业模式锚定于高造价、长周期、强监管的实物资本,且资产的经济功能可以跨越多个技术周期。

能源与公用事业是HALO资产在国内映射的核心底仓主线。在A股市场,电力资产完美贴合“重资产、低淘汰”的投资叙事,股东权益对应着极其厚实的实物信用,抗波动性强。其中,煤电企业受益于容量电价等机制,盈利稳定性显著增强;水电、核电等资产则具备极强的类债券防御属性。作为红利性质资产的典型代表,这类资产因其重资产投入与高资本利用率,长期拥有相对全A指数更高的ROE,且股息率优势显著。这种高ROE、高股息的特性使其无需过度择时,兼具周期进攻性与红利稳健性,具备穿越周期的长期配置能力。

(四)亮点四:价值洼地显现,电力资产攻防兼备
1. 估值角度:电力相对电网设备的估值处于历史低位
在电力系统投资逻辑持续强化的背景下,市场对电力产业链不同环节的关注度出现明显分化。近年来,在新型电力系统建设、电网投资加速等因素推动下,电网设备板块估值水平持续抬升;相比之下,以发电运营为核心的电力行业虽然同样受益于电力需求增长,但整体估值水平仍处于相对较低区间。
从相对估值角度来看,当前电力指数相对于电网设备指数的PE与PB均处于历史偏低水平。自2022年以来,电力指数相对电网设备指数的估值中枢持续回落,目前无论是相对PE还是相对PB均处于历史均值下方,甚至接近历史低位区间,表明在电网设备板块经历前期估值抬升后,电力运营资产的估值性价比正在逐步凸显。

2. 现金回报角度:股息优势显著,高股息属性凸显
除了估值层面的折价外,电力资产在现金回报方面也具备明显优势。作为典型的公用事业行业,电力企业通常拥有稳定的现金流与较高的分红比例,因此电力板块整体具备较强的股息属性。指数层面来看,电力指数的股息率整体明显高于电网设备指数,反映出电力运营资产在现金回报方面具有更强优势。
电力行业长期具备“低估值、高股息”的特征,在当前市场环境下,这类稳定现金流资产的配置价值更加凸显。电力指数在估值处于相对低位的同时,其股息率水平仍显著高于电网设备指数,使得电力资产在风险收益比层面呈现出更优的配置性价比。电力行业也因此被市场视为典型的高股息板块之一。

3. 基金持仓角度:公募配置降至低点,筹码出清孕育反转弹性
2025年四季度纯电板块基金持仓降至低点,低配下极具反转弹性与配置价值。受市场风格切换影响,公募基金对公用事业及电力子板块的配置比例持续回落。截至2025年四季度末,公募基金公用事业持仓占比降至0.28%的近五年次低位,远低于板块3.04%的市值占比。进一步拆分纯电细分板块来看,火力发电、水力发电的配置比例分别仅为0.091%、0.096%,而核电与绿电的配置比例更是极度低配至0.001%和0.000%。火电近两个季度的配置比例已创下2022年以来新低,各大纯电板块均处于筹码极其出清的真空状态。当前板块已开始企稳,伴随增量资金的配置需求提升,这种极致的底部筹码结构为电力板块塑造了极大的估值反转空间,板块攻防兼备。


二、产品信息:电力ETF景顺
(一)产品信息:规模增长迅速,指数跟踪能力稳定
景顺长城中证全指电力公用事业交易型开放式指数证券投资基金(交易代码:159158.SZ)是景顺长城基金管理有限公司旗下跟踪中证全指电力公用事业指数的ETF产品,于2026年1月16日成立,根据Wind数据,截止2026年3月13日,该基金规模达到11.80亿元。
基金投资范围主要为标的指数成份股及备选成份股(含存托凭证,下同),此外,为更好地实现投资目标,基金可少量投资于部分非成份股(包含主板、创业板及其他经中国证监会核准或注册上市的股票及存托凭证)、衍生工具(股指期货、股票期权等)、债券(包括国债、金融债、企业债、公司债、地方政府债、公开发行的次级债、可交换债券、可转换债券、分离交易可转债的纯债部分、央行票据、中期票据、短期融资券、超短期融资券、政府支持机构债券、政府支持债券)、资产支持证券、债券回购、银行存款(包括协议存款、定期存款及其他银行存款)、同业存单、货币市场工具以及中国证监会允许基金投资的其他金融工具(但须符合中国证监会的相关规定)。基金可以根据有关法律法规的规定进行融资及转融通证券出借业务交易。如法律法规或监管机构以后允许基金投资其他品种,基金管理人在履行适当程序后,可以将其纳入投资范围,并可依据届时有效的法律法规适时合理地调整投资范围。
基金的投资组合比例为:基金投资于标的指数成份股及备选成份股的资产不低于基金资产净值的90%,且不低于非现金基金资产的80%,因法律法规的规定而受限制的情形除外。基金参与金融衍生品交易的,每个交易日日终,在扣除金融衍生品合约需缴纳的交易保证金后,基金应当保持不低于交易保证金一倍的现金,其中现金不包括结算备付金、存出保证金、应收申购款等。如法律法规或中国证监会变更投资品种的投资比例限制,基金管理人在履行适当程序后,可以调整上述投资品种的投资比例。

当前跟踪电力指数的ETF共8只,相较于同类型产品,电力ETF景顺具备以下优势:①流动性良好,跟踪误差小:截至2026年3月13日,电力ETF景顺近一个月日均成交额为0.96亿元,具备较好的交易活跃度;同时近一个月跟踪误差为0.0219,在同类产品中处于合理区间,能够较好实现对标的指数的跟踪;②新成立产品中规模基础较为突出:电力ETF景顺成立于2026年1月,目前基金规模为11.80亿元,在同期成立的电力指数ETF中处于较高水平,显示出较强的资金关注度与产品吸引力。

(二)管理公司:综合实力雄厚,指数管理经验丰富
景顺长城基金管理有限公司成立于2003年6月12日,是经中国证监会证监基金字[2003]76号文批准设立的国内首家中美合资的基金管理公司。景顺长城基金由景顺与长城证券联合开滦集团和实德集团共同发起设立,其中景顺和长城证券各持有49%的公司股份。公司注册资本1.3亿元人民币,总部设在深圳,在北京、上海、广州设有分公司。
景顺长城基金具有多年ETF管理经验,产品运行稳定。公司指数产品线较为完善,涉及宽基指数产品、行业指数产品、SmartBeta策略产品等,力争满足投资者多样化的ETF投资需求
三、风险提示
美联储降息节奏若不及预期,流动性边际收紧可能压制全球成长股估值中枢。
人工智能、算力产业链及半导体设备若面临技术路线迭代、商业变现不及预期或全球产能爬坡导致的价格战,可能引发业绩增速预期下修。
新能源细分赛道仍处产能出清阶段,盈利修复存在不确定性。
关税壁垒可能抑制出海逻辑兑现。


VIP复盘网