
工业和信息化部、财政部、国家发展改革委等三部门近日联合印发通知,部署开展氢能综合应用试点工作。通知提出通过“揭榜挂帅”方式,遴选产业基础好、应用场景丰富、氢能资源保障能力强、产业链条完整的城市群率先开展氢能综合应用试点,科学、有序、积极探索氢能商业化综合应用路径,完善产业发展政策环境,推动氢能“制储输用”全产业链一体化融通发展。到2030年,城市群氢能在多元领域实现规模化应用,终端用氢平均价格降至25元/千克以下,力争在部分优势地区降至15元/千克左右;全国燃料电池汽车保有量较2025年翻一番,力争达到10万辆。
工信部联合〔2026〕59号
各省、自治区、直辖市及计划单列市、新疆生产建设兵团工业和信息化主管部门、财政厅(局)、发展改革委,有关中央企业:
为贯彻落实党中央、国务院决策部署,按照《氢能产业发展中长期规划(2021—2035年)》《加快工业领域清洁低碳氢应用实施方案》有关工作部署,以多场景规模化应用带动成本降低,助力氢能技术装备创新突破,推动氢能产业高质量发展,工业和信息化部、财政部、国家发展改革委(以下统称三部门)组织开展氢能综合应用试点工作。有关事项通知如下:
一、总体要求
按照应用牵引、场景驱动、因地制宜、协同联动的原则,通过城市群试点,将氢能应用场景由燃料电池汽车向交通、工业等具备条件的多元领域拓展,提升清洁低碳氢供给能力,攻克一批氢能应用领域的技术堵点卡点,突破产业发展瓶颈,形成多个可复制、可推广的商业应用模式,构建经济、合理、高效的氢能综合应用体系,营造良好的产业生态。三部门通过“揭榜挂帅”方式,遴选产业基础好、应用场景丰富、氢能资源保障能力强、产业链条完整的城市群率先开展氢能综合应用试点,科学、有序、积极探索氢能商业化综合应用路径,完善产业发展政策环境,推动氢能“制储输用”全产业链一体化融通发展。
到2030年,城市群氢能在多元领域实现规模化应用,终端用氢平均价格降至25元/千克以下,力争在部分优势地区降至15元/千克左右;全国燃料电池汽车保有量较2025年翻一番,力争达到10万辆。通过应用规模扩大,推动氢能应用技术、工艺、装备创新突破,实现燃料电池、电解槽、储运装置和材料等迭代升级,推动氢能成为新的经济增长点,支撑实现经济社会发展全面绿色转型。
二、试点任务
各城市群应优先选择具备条件的燃料电池汽车、绿色氨醇、氢基化工原料替代、氢冶金以及掺氢燃烧等应用场景开展试点,积极探索氢能创新应用场景,形成“1个燃料电池汽车通用场景 N个工业领域应用场景 X个创新应用场景”的氢能综合应用生态(各场景申报要求和基础目标详见附件1)。
(一)燃料电池汽车。以建设氢能高速公路、氢能走廊为主线,重点推动中重型、中远途运输和冷链物流等商用车规模化应用,鼓励开展公交客运、城市物流、城市环卫、渣土运输等车辆应用,探索公务车、网约车等乘用车应用。
(二)绿色氨醇。以提升绿色氨醇技术经济性、扩大下游消费为主线,创新生产技术、工艺,推进规模化制取与应用。一体化建设可再生能源制氢项目,因地制宜开展离网制氢。建立稳定的绿色合成氨、绿色甲醇等产品下游消纳渠道。严禁以绿色氨醇名义建设煤基氨醇项目。
(三)氢基化工原料替代。以促进炼化、煤化工等主要用氢行业碳减排为主线,科学建设可再生能源制氢项目,逐步替代现有煤炭、天然气等化石能源制氢。鼓励布局氢储运基础设施。
(四)氢冶金。以推动钢铁行业由高碳工艺向低碳工艺转变为主线,就近利用工业副产氢、可再生能源制氢等清洁低碳氢源,建设以富氢/纯氢气体为还原剂的低碳冶金装置。建立稳定低碳钢等产品下游消纳渠道。
(五)掺氢燃烧。以推动工业和居民用热绿色化低碳化为主线,在保证安全可靠前提下,推动可再生能源制氢作为高品质热源,直接掺入天然气管网或工业锅炉、窑炉等设备,并逐步提高掺氢比例。
(六)创新应用场景。以探索氢能多元应用场景为主线,推动氢能在轨道机车、船舶、矿卡、叉车、两轮车、航空器、备用电源、热电联供、新型储能、电子、制药等场景的创新应用。
三、试点申报与遴选
(一)申报主体。氢能综合应用试点以城市群为主体开展申报,申报城市群应按照“地域联通、产业协同、生态闭环”的要求,自愿组合,并协商确定牵头城市。
(二)申报条件。具体申报条件如下:
1.城市群应拥有清晰的氢能应用场景、较强的清洁低碳氢资源保障能力、良好的产业链基础、较好的政策制度环境和比较成熟的氢能应用经验。
2.城市群应充分发挥龙头企业在氢能基础设施、应用场景等方面的主体支撑和融通带动作用。
3.城市群牵头城市应加强资源整合,强化政策保障,实现对城市群的高效组织和统筹协调。
4.城市群应将燃料电池汽车应用作为通用场景,并根据各地产业基础和特色因地制宜确定应用场景,形成各场景协同联动、互补发展的应用生态。
5.城市群应立足自身资源条件,因地制宜、宜氢则氢,避免各场景一拥而上、低水平重复建设。
6.城市群应确保相关项目建设运行符合国家有关安全、节能、环保、质量等法规标准要求。
(三)遴选流程。由牵头城市组织其他城市共同编制本城市群氢能综合应用试点工作方案,明确氢能综合应用总体目标,以及各年度、各城市、各场景等细化任务目标(工作方案编制大纲详见附件2)。牵头城市应与其他城市签订合作协议,确定各自的任务分工和功能定位,其他城市向牵头城市提供承诺函,确保完成各自承担的任务目标。牵头城市所在地省级工业和信息化、财政、发展改革等主管部门应加强申报工作指导,负责指导优化城市群组成、功能定位和任务分工,确保城市群的组成、任务目标、保障措施等科学合理可行,并将符合条件的城市群工作方案和申报文件通过氢能综合应用试点管理服务平台(www.hydrogen-china.org.cn)报送至三部门。2026年试点材料申报的截止时间为2026年4月15日。
三部门委托第三方机构对符合条件的申报方案进行综合评审,出具评审意见。申报城市群应结合评审意见,修改完善申报方案,经牵头城市所在地省级工业和信息化、财政、发展改革主管部门同意后,报送至三部门。三部门对完善后的申报方案进行审核,择优确定5个城市群范围,方案成熟一个实施一个。
四、奖励标准
中央财政将采取“以奖代补”方式,对城市群给予奖励资金支持。奖励标准根据各场景终端产品应用情况或用氢规模分档设置(资金支持标准详见附件3)。每个城市群试点期为4年。单个城市群试点期内奖励上限不超过16亿元。奖励资金由地方统筹用于支持氢能综合应用,不得用于平衡预算、偿还政府债务或清理拖欠企业账款等其他用途。各城市群应充分发挥奖励资金效益,切实降低用氢成本,并有效传导至终端产品消纳环节。
五、绩效评价和资金拨付
每个试点年度结束后,各城市群的牵头城市应于30天内梳理总结上一年度工作进展、任务目标完成情况、面临问题和工作计划等,以及各场景终端产品应用及用氢规模详细情况,编制形成自评报告。自评报告由牵头城市所在地省级工业和信息化、财政、发展改革主管部门审核同意后报送至三部门。三部门将委托第三方机构,通过资料审查、实地考察、现场核查、专家评审等方式,并结合氢能综合应用试点管理服务平台数据等对城市群开展绩效评价,出具绩效评价报告。按照“先预拨、后清算”的方式,试点城市群批复后,中央财政预拨一定比例的奖励资金,支持城市群启动氢能综合应用试点工作。每个试点年度结束后,三部门将根据城市群年度绩效评价结果核算奖励积分(原则上1个积分奖励8万元)。政策实施结束后,根据城市群整体绩效评价结果进行奖励资金清算。氢能应用环节已享受超长期特别国债、中央预算内投资、政府专项债等财政资金支持的项目,不得重复申报本试点奖励资金支持。
六、组织实施
省级主管部门应发挥组织协调作用,指导城市群明确功能定位和分工,建立城市间的沟通、协调、组织机制,提出城市群内部监督考核制度和惩罚措施,营造良好的政策制度环境,确保试点工作有效实施。城市群是氢能综合应用试点工作的责任主体,应成立领导小组和工作专班,明确责任和任务分工,推动各项目标任务按期完成。建立健全安全管理制度,明确具体责任部门,在确保安全基础上推进试点工作。鼓励试点城市积极出台支持政策,加大对制氢、储氢、运氢、用氢领域关键技术装备的研发支持力度。地方收到中央财政资金奖励后,应按规定及时拨付。完善政策制度环境,建立健全氢能基础设施建设运营管理办法,鼓励出台城市间燃料电池汽车通行等便利政策。鼓励地方加强财政与金融协同,鼓励企业创造条件与服务业经营主体贷款贴息等政策形成联动,为氢能综合应用试点提供多元化资金保障。
七、监督管理
三部门将加强对氢能综合应用试点工作的过程指导,组织第三方机构和行业专家开展全过程技术支持和跟踪指导,强化绩效管理,实施节点控制。城市群应按要求将氢能综合应用相关数据、信息等上传至氢能综合应用试点管理服务平台。对进展不及预期的城市群,三部门将视情况采取要求调整工作方案、扣减或暂停奖励资金、暂停参与城市或取消城市群试点资格等措施。三部门将综合考虑技术进步、试点进度等实施情况和产业发展状况,定期优化各场景技术指标要求,适时调整试点目标、应用场景、城市群组成。
附件:
1.氢能综合应用试点申报要求和基础目标
2.氢能综合应用试点工作方案编制大纲
3.氢能综合应用试点资金支持标准
工业和信息化部
财政部
国家发展改革委
2026年3月6日
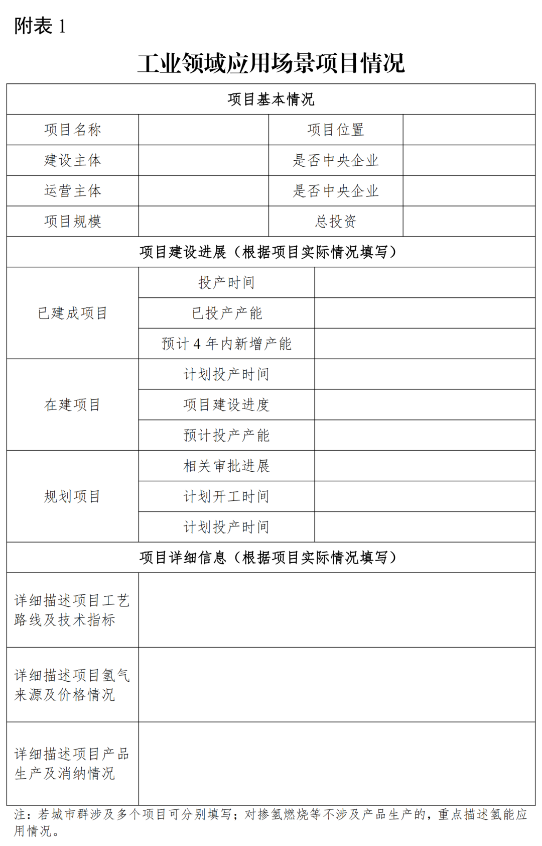
附件1
氢能综合应用试点申报要求和基础目标
城市群需结合自身产业基础和实际情况,科学、合理设定试点目标,并明确各试点年度可量化的细分目标。工业和信息化部、财政部、国家发展改革委将以各城市群上报的试点目标为依据进行考核验收。氢能综合应用试点各场景的建设内容、申报条件、试点目标、技术要求如下:
一、燃料电池汽车场景申报要求
(一)建设内容
以建设氢能高速公路、氢能走廊为主线,重点推动重载运输、冷链物流等燃料电池商用车规模化应用。鼓励开展公交客运、城市物流、城市环卫、渣土运输等车辆应用,探索公务车、网约车等燃料电池乘用车应用。推动催化剂、碳纸、质子交换膜等规模化装车应用,探索高压气态输氢、液氢、固态储氢等氢能储运技术示范应用,支持城市群通过示范应用推动技术迭代和创新,巩固提升产业链水平。科学规划布局加氢站,建立涵盖清洁低碳氢供给、加氢站建设运营、车辆推广应用等方面的支持政策体系,健全加氢站等项目审批和安全管理工作机制。
(二)申报条件
1.具备燃料电池汽车示范应用经验,对以燃料电池汽车为氢能综合应用主要场景的城市群,原则上应已推广1500辆及以上燃料电池汽车,已建成并投运10座及以上加氢站且单站加氢能力500千克及以上;
2.具备较强的清洁低碳氢资源保障能力,清洁低碳氢终端售价不高于35元/千克。
(三)试点目标
1.对以燃料电池汽车为氢能综合应用主要场景的城市群,原则上应推广符合技术要求的燃料电池汽车规模超过8000辆,累计新建并投入运营加氢站超过30座;
2.构建至少1条氢能高速公路或氢能走廊,沿线布局加氢站等基础设施;构建经济、稳定的车用氢能供给体系,终端用氢价格不高于25元/千克,部分优势地区力争降至15元/千克左右;鼓励70MPa加氢站建设运营;
3.以燃料电池汽车多场景应用为牵引,做大做强燃料电池产业链,车辆搭载的电堆、膜电极、双极板、质子交换膜、催化剂、碳纸、空气压缩机、氢气循环系统等关键零部件至少7项实现规模应用,IV型储氢瓶、瓶口阀等实现产业化;
4.平均单车累计用氢运行里程超过3万公里。
(四)技术要求
试点推广的燃料电池汽车应满足以下要求:
1.纯氢续驶里程≥350km;乘用车氢耗≤1.5kg/100km,10米及以下中小型客车氢耗≤5kg/100km,10米以上大型客车氢耗≤7kg/100km,4.5吨及以下轻型货车氢耗≤3kg/100km,4.5—12(含)吨中型货车氢耗≤5kg/100km,12—25(含)吨重型货车氢耗≤7kg/100km,25—31(含)吨重型货车氢耗≤9kg/100km,31吨以上重型货车氢耗≤10kg/100km。燃料电池汽车氢气消耗量按照《燃料电池电动汽车能量消耗量及续驶里程试验方法》(GB/T 43252)相关要求进行测试;
2.燃料电池乘用车采用燃料电池系统的额定功率≥30kW,电堆额定功率密度≥3.5kW/L,系统额定功率密度≥400W/kg,低温冷起动温度≤-30℃;燃料电池商用车采用燃料电池系统的额定功率≥50kW,且与驱动电机的额定功率比值≥50%,电堆额定功率密度≥3.5kW/L,系统额定功率密度≥400W/kg,低温冷起动温度≤-30℃;
3.燃料电池乘用车生产企业应提供不低于8年或12万公里(以先到者为准,下同)的质保,商用车生产企业应提供不低于5年或20万公里的质保;
4.车用氢气品质满足《质子交换膜燃料电池汽车用燃料氢气》(GB/T 37244)要求。
二、绿色氨醇场景申报要求
(一)建设内容
以提升绿色氨醇技术经济性、扩大下游消费为主线,创新应用柔性智能控制等先进技术,推进绿色氨醇规模化制取和应用。建立稳定的绿色合成氨、绿色甲醇等产品下游消纳渠道,探索可持续的商业化模式。一体化建设适应风电、光伏等波动特性的可再生能源制氢项目,推动电解槽规模应用和技术迭代,因地制宜开展离网制氢。鼓励布局建设输氢管道等规模化氢储运基础设施。
(二)申报条件
1.具备可再生能源制氢制绿氨或绿色甲醇项目建设运营经验。绿氨应用场景应有1个及以上建成或在建绿氨项目、产能不低于10万吨/年;绿色甲醇应用场景应有1个及以上建成或在建绿色甲醇项目、产能不低于5万吨/年;
2.具备稳定的原材料供给和产品销售渠道,与上中下游企业签订绿氨、绿色甲醇产品供销等合作协议;
3.具有丰富的可再生能源制氢资源,绿氨、绿色甲醇场景配套建成或在建的可再生能源制氢产能分别不低于2万吨/年、1万吨/年。
(三)试点目标
1.构建涵盖可再生能源制氢、绿氨、绿色甲醇产品及其下游消纳的完整产业链条,终端用氢价格不高于25元/千克;
2.绿氨、绿色甲醇实际产量不低于设计产能的60%,形成稳定的下游消纳渠道。
(四)技术要求
试点申报项目应满足以下要求:
1.碱性水电解制氢系统(包含电源变换、气液分离及纯化)能耗≤5kWh/Nm3,电解槽电流提升/下降速率≥1%/s;质子交换膜(PEM)水电解制氢系统(包含电源变换、气液分离及纯化)能耗≤4.8kWh/Nm3,电解槽电流提升/下降速率≥10%/s;
2.绿氨、绿色甲醇生产系统分别实现30%—110%、60%—110%的负荷动态调节。
三、氢基化工原料替代场景申报要求
(一)建设内容
氢基化工原料替代以促进主要用氢行业碳减排为主线,重点在合成氨、合成甲醇等煤化工,以及炼化等石油化工领域,使用可再生能源制氢作为原料,实现对化石能源制氢的逐步替代。结合应用场景需求,建设可再生能源制氢项目,鼓励布局建设输氢管道等规模化氢储运基础设施。
(二)申报条件
1.具备氢基化工原料替代项目建设运营经验;有1个及以上已建成投产的氢基化工项目;
2.具备稳定的原材料供给和产品销售渠道,上中下游企业间签订合作协议;
3.具有丰富的可再生能源制氢资源,配套建成或在建的可再生能源制氢产能不低于1万吨/年。
(三)试点目标
构建涵盖可再生能源制氢、绿色化工产品及其下游消纳的完整产业链条,终端用氢价格不高于25元/千克。
(四)技术要求
试点申报项目应满足以下要求:
1.碱性水电解制氢系统(包含电源变换、气液分离及纯化)能耗≤5kWh/Nm3,电解槽电流提升/下降速率≥1%/s;质子交换膜(PEM)水电解制氢系统(包含电源变换、气液分离及纯化)能耗≤4.8kWh/Nm3,电解槽电流提升/下降速率≥10%/s;
2.可再生能源制氢在氢基化工项目中的应用比例逐年提升,第一、二、三、四年度分别不低于5%、6%、8%、12%。
四、氢冶金场景申报要求
(一)建设内容
以推动钢铁行业由高碳工艺向低碳工艺转变为主线,推进氢能在冶金工艺中替代焦炭、煤粉等,建设以富氢/纯氢气体为还原剂的低碳冶金装置,开展低碳钢等产品的规模化生产。结合应用场景需求,就近利用工业副产氢、可再生能源制氢等清洁低碳氢资源,逐步提升清洁低碳氢在氢冶金中的应用规模。建立稳定的低碳钢等产品下游消纳渠道,探索氢冶金产业化发展路径。
(二)申报条件
1.具备氢冶金项目建设运营经验,具有1个及以上已建成或在建的氢冶金项目,产能不低于30万吨/年;
2.具备稳定的原材料供给和产品销售渠道,上中下游企业间签订合作协议;
3.具有较强的清洁低碳氢资源保障能力,已建成或在建的清洁低碳氢产能不低于1万吨/年。
(三)试点目标
1.构建涵盖清洁低碳氢、氢冶金及下游低碳钢等产品消纳的完整产业链条,可再生能源制氢终端用氢价格不高于25元/千克,工业副产氢不高于15元/千克;
2.氢冶金实际产量不低于设计产能的70%,形成稳定的下游消纳渠道。
(四)技术要求
试点申报项目应满足以下要求:
1.氢冶金项目入炉还原气氢含量不低于50%;
2.直接还原铁金属化率不低于92%,对于以钒钛磁铁矿为原料的可放宽至直接还原铁金属化率不低于90%。
五、掺氢燃烧场景申报要求
(一)建设内容
以推动工业和居民用热绿色化低碳化为主线,在保证安全可靠前提下,推动可再生能源制氢作为高品质热源,直接掺入天然气管网或工业锅炉、窑炉等设备,并逐步提高掺氢比例。
(二)申报条件
具备掺氢燃烧项目建设运营经验,已建成或在建1个及以上掺氢燃烧项目和1条及以上输氢管道;具有丰富的可再生能源制氢资源。
(三)试点目标
关键技术装备实现突破和产业化应用,终端用氢价格不高于25元/千克。
(四)技术要求
试点申报项目应满足以下要求:
1.工业掺氢燃烧项目掺氢比例≥5%,用氢规模≥2000吨/年;
2.城镇燃气掺氢燃烧项目终端用户数量≥5万户。
六、创新应用场景申报要求
(一)建设内容
开展氢能在轨道机车、船舶、矿卡、叉车、两轮车、航空器、备用电源、热电联供、新型储能、电子、制药等场景的创新应用,以场景规模化落地协同带动氢能关键技术创新能力提升、市场消纳扩容和成本持续下降。
(二)申报条件
具备氢动力轨道机车、船舶、矿卡、叉车、两轮车、航空器、备用电源、热电联供、新型储能、电子、制药等场景氢能应用项目建设运营经验,具有1个及以上已建成或在建的相关项目;具有较强的清洁低碳氢资源保障能力。
(三)试点目标
关键技术装备实现突破和产业化应用,电子、制药等场景氢气提纯前的供给价格不高于25元/千克。
(四)技术要求
试点申报项目应满足以下要求:
1.燃料电池轨道机车、船舶、矿卡、叉车、两轮车、航空器、备用电源、热电联供、新型储能等应用场景,采用的燃料电池系统低温冷起动温度≤-30℃(不包含船舶),耐久性试验2000h后额定参考电流下功率衰减幅度≤12%;
2.燃料电池轨道机车、船舶、矿卡搭载的燃料电池系统额定功率≥100kW,其中,船舶、轨道机车搭载的燃料电池系统额定功率与总驱动额定功率的比值≥20%,矿卡搭载的燃料电池系统额定功率与总驱动额定功率的比值≥50%;
3.燃料电池航空器搭载的燃料电池系统额定功率≥5kW,系统额定功率与总驱动额定功率的比值≥80%;叉车搭载的燃料电池系统额定功率≥10kW,系统额定功率与总驱动额定功率的比值≥30%;
4.燃料电池备用电源、热电联供、新型储能系统额定功率下的发电效率≥50%,其中,热电联供系统综合效率≥75%;
5.电子、制药等场景氢源原则上应为可再生能源制氢。氢气提纯后,电子行业应用场景氢气纯度≥99.9999%;制药行业应用场景氢气纯度≥99.999%。
附件2
氢能综合应用试点工作方案编制大纲
各申报城市群应按照《关于开展氢能综合应用试点工作的通知》相关要求,结合拟申报的应用场景,由牵头城市组织参与城市共同编制城市群氢能综合应用试点工作方案。工作方案应包括但不限于以下内容:
一、城市群基础条件
申报城市群应明确牵头城市与参与城市,说明各城市的任务分工和功能定位,以及城市间的协同联动模式。申报城市群应详细阐述拟申报氢能综合应用试点的基础条件,包括但不限于氢能应用场景、氢能资源禀赋、产业链和装备制造基础、政策制度环境等情况。
二、主要内容和目标
申报城市群应结合本地实际情况,明确拟开展氢能综合应用试点的应用场景,并重点描述试点内容、试点目标、商业模式、技术路线、进度计划等情况。
(一)燃料电池汽车
应明确开展车辆推广应用的具体场景、车辆类型、参与企业和推广计划等。应结合跨区域运输需求,明确建设氢能高速公路、氢能走廊等综合示范线的线路规划、推广目标、运营场景、车辆类型等。应明确如何推动电堆、膜电极、双极板、质子交换膜、催化剂、碳纸、空气压缩机、氢气循环系统、IV型储氢瓶、瓶口阀等关键零部件规模化装车应用。应明确燃料电池汽车试点工作的总体目标和分年度的具体目标、详细计划等。

应明确氢能来源、氢能成本、加氢站建设等内容。应明确如何破除氢能供给和加氢站建设障碍、如何保障提供经济安全稳定的氢源、如何推动氢气成本不断降低等。

(二)绿色氨醇
应明确参与试点的绿色氨醇项目情况,包括但不限于技术方案、建设方案、运维方案等,并对项目的技术先进性、运行经济性和发展潜力进行分析,评估项目风险和拟采取的应对措施。详细阐述绿色氨醇具体商业模式,包括但不限于如何保障上下游合作落地、可再生能源制氢稳定供给、绿色氨醇产品有效消纳、生产成本和降本路径等。应明确绿色氨醇试点工作的总体目标和分年度的具体目标、详细计划等。

(三)氢基化工原料替代
应明确参与试点的氢基化工原料替代项目情况,包括但不限于技术方案、建设方案、运维方案等,并对项目的技术先进性、运行经济性和发展潜力进行分析,评估项目风险和拟采取的应对措施。详细阐述可再生能源制氢稳定供给方式,分析氢基化工原料替代产品的生产成本和降本路径等。应明确氢基化工原料替代试点工作的总体目标和分年度的具体目标、详细计划等。

(四)氢冶金
应明确参与试点的氢冶金项目情况,包括但不限于技术方案、建设方案、运维方案等,并对项目的技术先进性、运行经济性和发展潜力进行分析,评估项目风险和拟采取的应对措施。详细阐述氢冶金具体商业模式,包括但不限于如何保障上下游合作落地、清洁低碳氢稳定供给、氢冶金产品有效消纳、生产成本和降本路径等。应明确氢冶金试点工作的总体目标和分年度的具体目标、详细计划等。

(五)掺氢燃烧
应明确参与掺氢燃烧试点的项目情况,包括但不限于技术方案、建设方案、运维方案等,并对项目的技术先进性、运行经济性和发展潜力进行分析,评估项目风险和拟采取的应对措施。详细阐述掺氢燃烧具体商业模式,包括但不限于发电/燃气供应/供热等应用方向、可再生能源制氢稳定供给、生产成本和降本路径等。应明确掺氢燃烧试点工作的总体目标和分年度的具体目标、详细计划等。

(六)创新应用场景
若申报城市群计划在轨道机车、船舶、矿卡、叉车、两轮车、航空器、备用电源、热电联供、新型储能、电子、制药等场景开展示范应用,应明确拟开展的具体场景、牵头企业、推广数量、年用氢规模、相关装备生产企业、供氢企业、氢气类型、用氢价格等。应分场景明确创新应用试点工作的总体目标和分年度的具体目标、详细计划等。

三、组织保障
应围绕城市群氢能综合应用的主要内容和目标,提出详细的组织保障措施,建立领导小组及工作专班机制,明确城市间的沟通、协调、组织方式,提出城市群内部监督考核制度和惩罚措施。应明确省级主管部门作用,为氢能综合应用试点提供良好的组织保障,统筹解决实施中的具体问题和困难,确保试点目标按期完成。
四、政策保障
应做好政策制定规划,出台氢能综合应用支持政策和管理制度,明确责任部门和拟发布时间。包括但不限于:出台燃料电池汽车通行便利(含通行优惠)、允许在化工园区外建设可再生能源离网制氢项目、制氢项目优先消纳新能源市场化交易电量、氢能项目参与碳交易等支持政策,建立健全加氢站建设运营、输氢管道建设、涉氢项目审批等管理规范。
五、资金保障
试点所需资金投入情况,包括企业投入、地方政府(包括省级、各试点城市)资金投入及社会资本投入等。详细描述如何强化财政与金融协同,包括但不限于:产业投资基金、贷款贴息、政策性金融、绿色债券等多元化方式,为氢能综合应用提供多元化资金保障,引导金融机构、社会资本支持氢能产业发展,为重点项目提供中长期低息贷款、融资租赁等金融服务。详细描述如何结合“两重”建设等政策支持建设氢能管道、铁路等规模化输送基础设施网,有效衔接绿色氢氨醇供给和需求。
六、安全与应急保障
应科学有序、安全稳妥推进氢能综合应用,提高安全风险意识,建立健全安全管理制度,确定具体责任部门,明确安全监管机制和管理措施,制定突发事件应急预案等。
七、经济、社会和生态效益评估
应结合氢能综合应用试点内容和目标,详细测算试点产生的经济、社会和生态效益。包括但不限于:氢能全产业链及各环节产值规模,促进就业,减少二氧化碳和污染物排放、化石能源消费等效益。
八、相关支撑材料
1.氢能综合应用试点基础条件证明材料;
2.项目备案和审批证明,可行性研究报告,项目建议书等相关资料;
3.已出台的相关政策文件汇编;
4.各参与城市与牵头城市签订的合作协议、承诺函;
5.各试点城市的氢能综合应用试点工作方案;
6.其他相关支撑材料。


附件3
氢能综合应用试点资金支持标准
每个试点年度结束后,工业和信息化部、财政部、国家发展改革委将组织开展绩效评价,聚焦支持终端产品应用的原则(相关产品均要求在国内生产、销售和使用),按照燃料电池汽车推广规模和氢气加注量,绿色氨醇、氢基化工原料替代、氢冶金、掺氢燃烧及创新应用场景的终端产品应用情况或用氢规模等,核算奖励积分,原则上1积分奖励8万元,通过“以奖代补”方式给予资金奖励。以燃料电池汽车为主要场景的城市群,应因地制宜布局工业领域应用场景。以工业领域应用为主要场景的城市群,工业领域应用场景占比原则上不低于75%。各应用场景积分核算标准如下:
一、燃料电池汽车
对试点期内推广应用符合技术要求的燃料电池汽车,以及燃料电池汽车加注使用氢气,按照车辆推广规模、车用氢气实际加注量计算奖励积分。原则上单个企业在单个城市群试点期内最多给予4000分奖励。奖励积分核算标准如下:

二、绿色氨醇
对试点期内符合技术要求的绿氨、绿色甲醇项目,依据可再生能源制氢应用规模,分档核算奖励积分。对可再生能源制氢应用规模不足0.5万吨/年的城市群,不予核算奖励积分;对可再生能源制氢应用规模不足0.1万吨/年的企业,不予核算奖励积分。原则上单个企业在单个城市群试点期内最多给予3000分奖励,在全部城市群内最多给予4500分奖励。积分核算标准如下:

三、氢基化工原料替代
对试点期内符合技术要求的氢基化工原料替代项目,依据可再生能源制氢应用规模,分档核算奖励积分。对可再生能源制氢应用规模不足0.5万吨/年的城市群,不予核算奖励积分;对可再生能源制氢应用规模不足0.1万吨/年的企业,不予核算奖励积分。原则上单个企业在单个城市群试点期内最多给予3000分奖励,在全部城市群内最多给予4500分奖励。积分核算标准如下:

四、氢冶金
对试点期内符合技术要求的氢冶金项目,依据清洁低碳氢应用规模,分档核算奖励积分。对于可再生能源制氢,依据应用规模额外奖励1.5分/百吨。对清洁低碳氢应用规模不足0.5万吨/年的城市群,不予核算奖励积分;对清洁低碳氢应用规模不足0.1万吨/年的企业,不予核算奖励积分。原则上单个企业在单个城市群试点期内最多给予3000分奖励,在全部城市群内最多给予4500分奖励。积分核算标准如下:

五、掺氢燃烧
对试点期内符合技术要求的掺氢燃烧项目,依据可再生能源制氢应用规模,分档核算奖励积分。对可再生能源制氢应用规模不足0.5万吨/年的城市群,不予核算奖励积分;对可再生能源制氢应用规模不足0.1万吨/年的企业,不予核算奖励积分。原则上单个企业在单个城市群试点期内最多给予3000分奖励,在全部城市群内最多给予4500分奖励。积分核算标准如下:

六、创新应用场景
对试点期内推广应用符合技术要求的氢动力轨道机车、船舶、矿卡、叉车、两轮车、航空器、备用电源、热电联供、氢储能发电等,按照燃料电池系统(或氢内燃机、氢涡轮等动力系统)额定功率计算奖励积分;其中,轨道机车、船舶奖励积分不超过10分/辆,矿卡不超过3分/辆,航空器不超过1分/架,叉车不超过0.3分/辆,两轮车不超过0.005分/辆,氢储能发电单个项目不超过20分,备用电源、热电联供单个项目不超过10分。积分核算标准如下:

对试点期内符合技术要求的电子、制药等应用项目,依据可再生能源制氢应用规模,分档核算奖励积分。对可再生能源制氢应用规模不足0.5万吨/年的城市群,不予核算奖励积分;对可再生能源制氢应用规模不足0.1万吨/年的企业,不予核算奖励积分。原则上单个企业在单个城市群试点期内最多给予1000分奖励,在全部城市群内最多给予1500分奖励。积分核算标准如下:

来源:工信微报


VIP复盘网