摘要
■ 投资建议
核心观点
氢能正崛起为破解我国能源安全与深度脱碳双重困境的核心枢纽,战略高度与政策力度空前。一方面,能源安全压力凸显。2025年国内石油消费的43%、天然气消费的17%依赖中东及俄罗斯进口。霍尔木兹海峡承担着我国约40%的原油进口量,自伊朗进口的甲醇占比高达50%-60%。近期国际地缘政治动荡,使能源供应链的脆弱性进一步暴露。另一方面,脱碳进程步入深水区。工业、化工、交通等“难减排领域”已成为降碳攻坚的主战场,减碳目标正倒逼氢氨醇需求加速释放。根据2026年政府工作报告的单位GDP减碳目标,我们测算:2026年绿氢需求将达300万吨,带动电解槽约27.8GW;“十五五”期间绿氢需求将攀升至6500万吨,对应电解槽约602GW。氢能凭借能源燃料、工业原料和储能介质三重属性,已获得中央层面战略定调。随着绿电直连、取消过网费等政策红利落地,叠加欧盟碳税等外部机制抬高灰氢成本,绿氢平价进程正实质性提速。当新能源供电电价在长时稳定运行下降至0.2元/kWh以下,绿氢将大范围具备与灰氢平价的能力。作为未来国家能源体系的重要组成部分,氢能正站在规模化和商业化的历史转折点上。
氢能下游应用的路径正逐步清晰,将从价格敏感度最低的交通和化工领域率先突破,沿着“绿色航运、氢能重卡、化工、冶金、储能”的路径推进。其中,绿醇受益于国内政策与欧盟碳税双重驱动,氢能重卡得益于成本下行与过路费减免,已成为当前最具经济性突破条件的优先场景。
交通领域:经济性准备就绪,氢价接受度最高。燃料电池系统价格已降至3000元/kW以下,购置成本大幅下降。运营端,当氢气枪口价降至37.5元/kg时,氢能重卡可与柴油车能耗成本持平;叠加多省市高速过路费减免政策,全生命周期成本可再降20%。政策驱动下,燃料电池行业预期差最大,即将迎来触底反转,头部系统厂商及储氢瓶等核心设备企业将率先受益。
绿醇领域:海外碳税催化平价加速,国内低电价 补贴加持经济性。根据我们测算,当欧盟碳配额价格达100欧元/吨时,绿醇价格降至4000元/吨即可与传统船用燃料成本持平。国内方面,电价低于0.15元/kWh时,绿醇可与煤制甲醇平价;叠加50-100欧元/吨碳税后,经济性进一步凸显。政策端,欧盟碳税及IMO法案正推动航运绿色化加速——短期看,439艘甲醇船舶投运将带来超1107万吨需求;中长期看,全球绿醇需求有望超4000万吨(10%渗透率),国内化工领域30%替代可再打开3000万吨市场。未来2-3年绿醇供不应求格局明确,建议优选投产早、需求确定性强、成本控制能力突出的生产商。
绿氨领域:碳税加持下经济性显现,火电掺烧与船舶需求打开空间。50元/吨碳税下,煤制氨成本上升9%;800元/吨碳税下,成本上升137%,此时绿氨优势显著。火电掺烧需求潜力尤为突出,若10%煤电以绿氨替代,年需求将超3.2亿吨;船舶领域已现真实需求,全球氨燃料船舶订单达49艘,国内规划绿氨产能已超2335万吨。
工业与储能:氢冶金平价仍需时间,大规模长周期储能成本优势明确。不考虑碳税时,氢冶金平价对应氢气9.6元/kg;碳税200元/吨时,平价可放宽至12.4元/kg。储能领域,氢储能系统初始投资度电成本约1300元,在大规模、长周期场景下扩容成本显著低于电化学储能,与后者形成互补,可有效适配风光规模化消纳需求。
投资建议
2025年氢能顶层关注度显著提升,国家层面政策频出、定调持续走高。非电领域深度脱碳,氢氨醇作为关键载体不可或缺,产业链正迎来系统性发展机遇。重点布局率先跑通经济性、需求确定性强、政策密集度高的三大方向:绿醇、电解槽、燃料电池(完整投资标的详见正文)。
风险提示
政策推广力度不及预期;降本速度不及预期;技术迭代慢;基础设施配套滞后。
正文
一、能源自主化和非电能源降碳趋势明晰,氢氨醇需求打开
1.1 降低能源对外依存度,非电能源降碳迫切度提升
中国能源资源为“富煤、缺油、少气”,化石能源对外依存度高。《中国的能源转型》白皮书表示:推动主体能源从化石能源向非化石能源更替,这是破解资源环境约束、实现碳达峰碳中和目标的迫切需要。电力领域通过采用光伏、风电、水电、核电等可再生能源发电方式,正在积极推进去煤化;石油的应用也通过汽车电动化实现了部分替代。但由于国内缺油、少气,油气对外依存度仍然偏高,分别接近50%和60%。

中国油气进口高度依赖中东和俄罗斯,地缘冲突加剧能源安全挑战。2025年,国内石油消费的43%、天然气消费的17%依赖中东及俄罗斯进口。霍尔木兹海峡作为全球能源运输“咽喉”,承担着我国约40%的原油进口量,自伊朗进口(含转口)的甲醇占我国甲醇总进口量的50%—60%。近期伊朗局势升级,若霍尔木兹海峡被封锁,将直接冲击我国能源供应链稳定。在油气对外依存度长期高位的背景下,地缘政治风险加剧了能源安全挑战。提高能源自主保障能力、加快推动油气替代技术的规模化应用,已成为维护国家能源安全和发展稳定的必然选择。

脱碳到达“深水区”,氢能成为解决能源自主化和脱碳的关键能源。油气主要应用在石化、煤化工、钢铁等行业,我国是工业化大国,化石能源通常作为还原剂、原料或者供能,每年产生二氧化碳排放接近15亿吨,占全国能源碳排放量约15%。这些领域所消耗的化石能源,基本无法使用可再生能源电力替代,成为“难减排领域”。交通行业目前虽已大规模推广电动化,但仍存在重卡、航运等领域难以减排。因此,为解决石油、天然气对外高依存度以及加速“非电领域”脱碳进程,氢能及其衍生物成为关键的解决方案。

此外,由于海外碳税政策已开始实施,出口产品清洁化成为了趋势,发展氢能在石化、煤化工、钢铁等行业降碳迫切性进一步提升。

在自主化及清洁化的大背景下,发展零碳电力 氢能成为能源体系变革的方向,同时解决可再生能源电力消纳和下游“难减排领域”脱碳问题。我国能源发展总体思路是在保证能源安全的前提条件下,持续推进能源绿色低碳转型,减少对石油和天然气的进口依存度。能源电气化存在新能源波动、能源时空转移不便和应用场景覆盖不全等问题。目前可再生能源消纳问题已经开始显现,配套氢能设备消纳多余电力也可带动光伏、风电等二次装机。此时,氢能作为具备能源燃料、工业原料和储能介质等多重属性的二次能源,适用于与电能一起作为能源枢纽,共同建立现代能源网络。

1.2 政策支持 商业闭环推动行业发展,氢能万亿市场启动
政策支持 商业闭环推动行业发展。行业商业模式的跑通是现阶段重点,明确的应用场景和绿氢的经济性是关键,可通过强制性政策打开下游应用需求、补贴绿氢相关项目/应用或征收碳税抬高原有能源使用成本等多重手段来实现行业的规模化突破。
对新领域的需求刺激是现阶段的重点,形成产业链发展正循环。经济性随着可再生能源和氢能各类设备的成本持续下行,平价只是时间问题,需求侧的首批绿氢应用则是需要政策刺激推动。从需求端看,氢气需求虽达历史新高,但仍集中在传统应用领域,因此对绿氢需求的刺激,即培育成熟的、大规模的绿氢应用场景是当务之急。绿氢产量规模高增后,将持续带动绿氢降本,进一步加速下游绿氢应用,形成产业链发展正循环。

两会将未来能源置于前沿产业之首,氢能战略定位实现历史性跃升。2026年3月5日政府工作报告明确将“培育发展未来能源”置于前沿产业之首,氢能作为未来能源核心组成之一。国际地缘动荡加剧背景下,能源安全成为核心议题——氢能不仅是替代进口油气、降低对外依存度的关键抓手,更是实现“双碳”目标、攻克非电领域脱碳难题、解决新能源消纳瓶颈的战略枢纽。两会同时提出设立“国家低碳转型基金”,重点培育氢能、绿色燃料等新增长点,标志着“十五五”氢氨醇行业将迎来规模化跃升。
减碳目标倒逼氢氨醇需求,结合我们基于2026年政府工作报告减碳目标的量化测算,氢能在非电领域的减碳需求已清晰可见,全部折算为绿氢,2026年绿氢需求量约300万吨,对应带动电解槽装机需求约27.8GW;“十五五”累计绿氢需求约6500万吨,对应带动电解槽装机需求约602GW。

从需求看,绿氢应用将从价格敏感度最低的交通和化工领域打开,向工业、储能等渗透。氢能行业在十四五期间处在探索阶段,产业链“从0到1”逐步搭建,形成了发展的基础,同时相关设备价格也实现了大幅下行。应用场景涵盖绿色航运、氢能重卡到化工、冶金、储能等,渗透率达到10%情况下,氢气和制氢设备的市场空间将达到千亿。

从绿氢经济性看,便宜且绿色的电和设备的长时稳定运行是达成平价的关键。绿氢使用的终极目标是为获取零碳且低成本的能源和原料,随着降碳相关政策落地以及新能源设备成本下降,绿氢有望逐步获得经济性。

项目长时稳定运行时的新能源发电电价降至0.2元/kWh以下,绿氢将大范围具备经济性。发展前期阶段,制氢的低电价可通过补贴或通过绿电直连、取消过网费等支持政策实现下降的第一步。当绿氢的成本持平灰氢时,产业达到破局点。

配套的碳税落地将带动绿氢的大规模应用时点提前。碳税落地将抬高原有能源使用成本,加速绿氢平价进程。欧盟碳税已于2023年10月开启试运行,2026年正式运行,碳税的落地将抬高原有灰氢成本,变相加速绿氢的平价进程。2022年欧盟平均碳价约为88.36欧元/吨,2023年平均碳价预计为97.66欧元/吨,每千克灰氢(煤制氢)约产生的25kg二氧化碳,以欧盟50、100欧元/吨的碳价测算,对应的灰氢成本将上涨9.7、19.3元/kg。

二、应用场景突破主次明晰,从价格敏感度低的交通和化工开启
2.1 氢气下游应用领域平价,从交通、航运和化工领域开启
绿氢应用场景突破逐渐明晰,从绿色航运、氢能重卡到化工、冶金、储能等发展。绿醇受到国内政策推动及海外碳税政策带来的航运绿色化需求增长,将成为率先应用的下游场景之一;氢能重卡能接受的氢气价格更高,并且在三北地区可再生能源发电成本低廉、就近消纳的背景下被率先应用。随着产业链成熟度提升,未来更大的市场将集中在化工、钢铁领域等,行业天花板极高,但需氢气、绿氨、绿醇等进一步降本或配套碳税政策。

2.2全球新能源汽车销量持续增长,公司龙头地位稳固
燃料电池降价迅速,补贴依赖度大幅下行。燃料电池系统价格从2023年的3900/kW降至低于3000元/kW,氢车购置成本实现大幅下行,对补贴依赖度降低,行业向市场化迈进。
氢气价格接受度最高,运营经济性准备就绪。燃料电池汽车百公里氢耗随车型大小、运营工况、系统装机容量、系统控制逻辑变化,参考实际运营数据,49t燃料电池重卡百公里氢耗取8kg;燃油车百公里油耗约40-50L,油价在6-7元/L,则氢气枪口售价37.5元/kg时,百公里能耗费用基本与柴油车齐平。

叠加高速过路费政策扶持,减免20%的全生命周期成本(TCO)费用,经济性进一步显现。多个省市发布减免高速过路费政策,加速运营成本下行。跨地区氢高速项目叠加各地氢高速过路费减免政策,氢高速成为氢车规模化示范推广和具备运营经济性的关键应用场景。

2.3 绿醇:海外碳税催化平价加速,国内低电价 补贴/碳税加持经济性
甲醇燃料价格是甲醇船舶运营具备经济性的关键。由于甲醇在常温常压下为液态,将甲醇作为燃料供应船用发动机的过程与传统燃料相似。要实现相同的燃料能量密度,发动机需要的甲醇量约为柴油量的2.4倍,因而甲醇燃料的价格是经济性的关键。
根据我们的测算,当欧盟碳配额价格在100欧元/吨时,对应考虑碳配额后的燃料单价为200元/GJ。此时若绿色甲醇燃料单价降至4000元/吨时,两类燃料使用成本基本持平。若单独考虑国际海事组织(IMO)罚款,则平价下对应的绿醇价格将提高至5000元/吨。
AI服务器功率密度大幅提升,数据中心供电架构正加速从交流转向高压直流以降低损耗。

IMO政策31年绿醇迎经济性拐点,欧盟航线绿醇接受价格更高。欧盟罚款每5年发生一次阶跃,基于FUEL EU Maritime和EU ETS的罚款体系,当绿醇价格在6000元时,从2034年起绿醇较船用燃油开始具备经济性优势;当绿醇价格在4000元时,2035年之后绿醇综合成本优势较LNG开始显现。

国内碳税或补贴将加速绿醇实现经济性,打开化工及航运需求。低电价下,绿色甲醇经济性开始显现。反应中使用绿氢,此方式生产出来的甲醇被称为绿色甲醇(电制甲醇)。根据我们测算,电价低于0.15元/kWh时,绿色甲醇将初步具备竞争力,此时将与煤价为800元/吨时的煤制甲醇生产成本基本齐平。
叠加碳税成本,加速绿醇经济性显现。煤制甲醇过程碳排放量为2.13吨/吨甲醇,传统煤制甲醇路线在征收碳税下,若碳价在50-100欧元/吨,按汇率EUR/CNY为7.8换算,则对应每吨煤制甲醇将额外支出390-780元,相较0.2元/kWh的绿色甲醇成本,650元/吨碳税下,两者差价达到1000元/吨,碳税加持下绿色甲醇成本优势开始逐步凸显。


2.4 绿氨:火电掺烧和船舶领域,绿氨同为转型重要突破口
绿氨经济性可期,适用于替代工业传统领域高碳路线。低电价下绿氨可与传统合成氨路线的成本持平。当前碱性电解槽(ALK)制氢合成氨路线在0.2、0.15元/kWh度电成本、1.5元/W购置成本下,可实现与煤制氢合成氨(煤价950、650元/吨)、天然气制氢合成氨(气价1.2、0.8元/m3)的成本持平。

碳税加持下绿氨平价进程将加速。煤制氢合成氨成本主要由煤炭价格决定,绿氢合成氨成本主要由电价决定。在国内煤炭价格波动、绿氢生产成本逐渐降低、碳交易政策和细则逐步落地的情况下,绿氢替代煤制氢合成氨的经济性进一步显现。
50元/吨碳税下,煤制氨生产成本上升约9%,800元/吨碳税下(以欧盟碳税100欧元/吨为基准换算),煤制氨生产成本上升137%,此时绿氢制氨具备明显成本优势。在煤价800元/吨左右,50元/吨的碳交易价格加持下,电价提升至0.2元/kWh时(无碳税时需0.18元/kWh),绿氨便可实现平价。


火电掺烧领域,绿氨作为替代燃料的应用潜力明确。目前中国电力企业每年消耗煤炭超过20亿吨,由于标准煤热值(29.27MJ/kg)约为氨热值(18.6MJ/kg)的1.6倍,若其中10%以绿氨替换,理论上每年将新增约3.2亿吨的绿氨需求。这一新增需求量远超2023年中国约0.68亿吨合成氨年产量,超过当前全球约2.53亿吨的合成氨总产量。
船舶领域,绿氨燃料应用正在加速。截至2025年底,全球已布局氨燃料船舶49艘,对应合成氨燃料需求约63万吨,预计2026年将交付19艘。这一实际需求已经形成,如全球氨燃料船舶订单量最大的航运公司CMB.Tech已于2025年12月与中国能建旗下氢能公司签约,采购15.8万吨绿氨,预计将于2026年1月投产。CMB.Tech目前已订造13艘氨燃料船舶,总载重吨约217万吨,其中多艘计划于2026年投入运营。


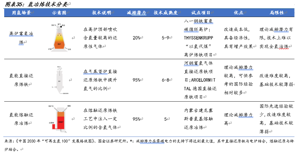
2.5 工业:绿氢是工业脱碳关键原料,氢冶金平价仍需时间
氢气具备高能量密度及热值,适用于工业减碳工程。在某些特定领域,能源需要拥有更高能量密度、更长期的储存周期或作为燃料,例如金属冶炼、焦炉炼钢等。假设到2060年中国电气化率高达70%,对应仍然存在20-30亿吨标准煤的能源需完成脱碳,因此需其他能源形式助力脱碳以实现碳中和。氢气凭借其高能量密度和热值,适用于工业领域脱碳,其热值是汽油的3倍,酒精的3.9倍,天然气的5倍,焦炭的4.5倍。

利用绿氢替代焦炭进行直接还原铁生产并配加电炉炼钢的模式将成为钢铁行业完全脱碳关键且具备前景的解决方案之一。基于氢气的直接还原技术是用氢替换碳作为炼铁还原剂,使炼铁工序中产生水而不是二氧化碳,从而大幅减少温室气体排放,被视为钢铁工业的绿色生产方法。
掺烧绿氢供热也是钢铁生产领域脱碳的重要路径之一。由于钢铁生产中用于提供高温的燃料燃烧造成的排放难以通过电气化的方式实现完全脱碳,且能效提升和废钢利用等方式的减排潜力有限,因此利用将绿氢掺烧至原有供热能源中,例如煤掺氢燃烧,可推动钢铁领域碳排放的下降。

随着风光储等设备降本、绿电直连、氢能产业链成熟等,氢冶金经济性逐步可期。生产1吨铁需焦炭340 kg,二氧化碳排放量约1.25吨;生产1吨铁需氢气89 kg。以焦炭价格2500元/吨测算,不考虑碳税的情况下,平价时对应氢气的价格为9.6元/kg,当碳税为200元/吨,氢气成本低于12.4元/kg时,氢冶金才更具有成本优势。


2.6 储能:氢适用大规模、长周期储能,扩容成本经济性更优
大规模的电消纳压力下,配储的时长与规模要求逐步提高。随着弃电规模的提高,对应的储能要求也在应提高,体现在储存的时长、规模,亦或是跨区域和季节的灵活调配,仅依靠电化学储能难以满足多样化需求,氢作为和电化学互补的储能方式,将共同构成主流路径。氢在大规模储能下具备成本优势,并且扩容成本更低,现阶段适配风光的规模化消纳。

蓄电池储能综合了充电、储电、放电三个功能于一体,氢储能系统则分别需要电解槽、储氢罐、燃料电池实现以上三个功能。以1MWh的储能需求为测算基准,考虑氢储能系统综合效率36%,一天工作10小时,将0.28MW的碱性电解槽、8个20MPa的储氢瓶以及0.17MW的燃料电池系统看成一个日均存储电能1MWh的整体,最终测算氢储能系统初始投资的度电成本为1300元。

三、行业主要受政策驱动,聚焦率先实现经济性环节
3.1 氢能行业处商业化初期,主要受政策驱动
行业处商业化初期,主要受政策推动。氢能在“十五五”和“十四五”发展阶段最大的区别在于政策的迫切性和基本面建设的完备度,能源革命下半场氢氨醇不可或缺,发展重心将向非电领域脱碳转移。氢能在国家层面政策频定调高,一方面,通过可再生能源电力制氢/氨醇,可实现电力消纳,进一步带动风光储需求;另一方面,可解决化工、交通、冶金等非电领域的脱碳。能源革命下半场——非电领域脱碳,氢氨醇作为重要能源载体不可或缺,产业链整体迎来发展大机遇。


政策决定需求周期,量的爆发开启行情。现阶段氢能处于发展前期,需相关政策支持加速行业发展。回顾2017-2019年新能源汽车补贴政策实施和2021年氢燃料电池汽车示范城市群政策发布,均带动了燃料电池汽车销售量的高速增长,并且后者作为专门针对燃料电池汽车的示范和补贴政策,驱动力更强。2022年氢能中长期规划的出台则直接带动了氢能全产业链需求的爆发,绿氢需求2022年后迅速攀升,除燃料电池汽车外新带来上游制氢、中游储运和下游多个领域的投资机会。



3.2 绿醇:国内外政策带来需求共振,需求确定性强
国际政策频繁出台,欧盟碳税和IMO政策推动航运向绿色化转向,带来绿醇第一波发展确定性。现阶段,欧盟航运业减碳需遵守EU ETS/Fuel EU,预计IMO减碳政策将于26年10月投票表决,通过后航运减碳将由欧盟拓展至全球航线。绿色航运需求由政策驱动,欧洲政策已与24、25年实施,船东为绿色转型,与上游端绿醇生产商签订合约,现阶段订单均为配套欧洲政策,不受IMO法案影响。



短期从订单规模看,439艘甲醇动力船舶将陆续投运,带来超1107万吨甲醇需求。截至2026年1月,全球已投入运营的甲醇燃料船舶105艘次;以甲醇消耗量单一燃料测算,未来约334艘船舶下水将带动绿醇燃料约846万吨。

全球绿醇需求将超4000万吨,国内化工可打开千万吨需求。中长期看,2030年全球绿色甲醇需求量将超4000万吨,船舶将打通绿氢消纳通道。2023年报告的全球船队(5000总吨以上)的燃料总消耗量为2.11亿吨,以船用燃油燃烧热值为42GJ/吨和绿色甲醇热值22GJ/吨,以及在成本最优的情况下,若2028-2030年按热值掺混绿醇3-10%不等的情况下,全球绿色甲醇需求量最高超过4000万吨(掺混10%以上)。工信部正在制定的《船用绿色燃料发展路线图》也明确,2030年中国船舶绿色甲醇燃料占比需超15%,这意味着国内每年至少500万吨的市场缺口。
绿色航运打开绿醇需求,打通产业链成熟度,绿醇第二步更大市场将向化工领域进发。2024年甲醇表观消费量为10514.9万吨,同比增加7.8%,若绿色甲醇对传统甲醇替代比例为30%,则可以带动3000万吨绿醇需求,打开更大的市场空间。

首选绿色甲醇生产商,短期或将拥有超额盈利弹性。从供需表上看,已投入实际运营的船舶为105艘,带来约200万吨绿醇需求,但当前建成的绿醇产能仅为100万吨;考虑到26、27年分别带来270、238万吨需求,2-3年内看绿醇供不应求,标的方面首选绿醇生产商,1)投产时间早:示范对价格不敏感、有望赚取超额溢价;2)与下游船东签约,保障绿醇销售渠道;3)成本端拥有便宜的碳和电,确保经济性。

长期逻辑看降本速度提高绿醇在船舶和化工领域应用渗透率,电制甲醇将成为未来主流发展方向。短期示范阶段,由于渗透率低,船东对绿色甲醇价格并不敏感,因而主要矛盾是供给的有无。但长期来看,绿醇的应用渗透率将逐步提升,此时对于船东和化工厂商而言,最重要的是经济性,因而绿色甲醇的降本尤为关键。

绿氨规划已超2335万吨,一旦绿氢项目成熟稳运行,绿氨将迎来规模化量产。根据当前绿氨各项目规划统计,规划量级已超2335万吨,其中,投产项目共计11个,总计绿氨产能82万吨/年。项目地点多集中于内蒙古、吉林、甘肃、宁夏等地区,根据合成氨工艺流程,每吨合成氨需氢约0.18吨,2335万吨绿氨规划对应约420.3万吨氢气增量。此外我国合成氨年需求量已达6816万吨,若绿氨在传统化工领域的渗透率达到30%,即可直接带动约368万吨的绿氢消纳需求,打开绿氢应用。

3.3 制氢设备:空间大、弹性高,“买铲人”角色最受益
绿氢拥有单吨补贴时,平价可期。“十四五”期间,多省市出台绿氢电价优惠、绿氢制造与生产等补贴政策,内蒙古、甘肃、吉林、新疆、大连给予3-12元/kg不等的绿氢补贴,但大多在25年即到期。“十五五”开端之年,26年2月28日,云南省下发《云南省促进绿色电力消纳的若干措施》,明确表示“对年产绿氢100吨以上(含100吨)的新能源制氢(氨醇)一体化项目,投产之日起连续三年给予每公斤最高13元补贴奖励”,此补贴下绿氢将直接与煤制氢平价,扫除行业最大发展障碍——经济性,使绿氢项目建设大幅提速。


碳税政策抬高原有能源使用成本,加速刺激绿氢需求增长。当前可再生氢在部分欧洲国家实现了与传统方式制氢的平价,碳税落地则是进一步推动可再生氢平价范围的扩大,对于依赖化石燃料生产的灰氢和蓝氢,碳税的实施将直接抬高原有生产成本。50欧元/吨的碳价是可再生氢实现平价的最低价格,当前欧盟EU-ETS交易碳价为65欧元/吨,并且长期看碳交易需求上升将会带动碳价上涨。

政策驱动 经济性可见度高 应用场景跑通,绿氢项目将迎开工潮,带来设备招标量提升。2023年-2025年,大量绿氢项目开始申报立项,截至2025年12月,落地项目产能约17万吨,立项项目的绿氢产能达915万吨,但开工率仅为25.2%。存在开工率低,业主方多观望的现象。核心问题集中在:项目经济性、政策指引和应用场景上。根据上文分析,此些问题目前基本均已得到解决,绿氢项目开工率的提速可预见。从项目立项到开工再到制氢设备招标一般需要1~2年时间,预计绿氢示范项目的大量开工,将带动制氢设备需求成倍数高增。

下游大量应用需求被打开时,制氢设备作为“卖铲人”受益最大。行业已经实现大幅出清,竞争格局的优化将带来更集中的机会,行业发展至今,制氢设备已经实现价格战出清。国内制氢设备的需求以招标形式为主,优势可选标的不多,因而当前时点需相关企业具备项目经验、进行过实地验证的企业具备竞争力。海外端则多凭借企业自身出海能力,在海外有工厂生产能力、凭借光伏 制氢设备一体化、以及渠道优势的企业将脱颖而出。

从全球视角看,电解水制氢远期规划量达175GW-420GW。电解水制氢仅占当今全球氢气产量的0.1%,但装机容量和已宣布的项目数量近年来一直在高速增长,未来绿氢将替代化石能源制氢成为氢源主体。自2022年以来,全球已经宣布了约600个绿氢项目,总容量超过160GW,就地理分布而言,中国和欧洲占比最高,合计占比超70%,美国和加拿大的份额合计为10%。根据已公布的项目统计,到2030年电解槽装机容量将达到175GW,若包含尚处早期阶段的项目在内,装机量可高达420GW。

电解槽向上突破空间成倍数增长。IEA公布的产能中,目前只有8%已经达到FID(最终投资决定)或正在建设中,并且约30%是现有工厂的扩建,但暂未公布具体落地的年份。由于与新建工厂相比,计划扩建现有工厂的完成时间通常更短,企业拥有更长时间决定是否推进计划,若下游氢气需求超预期,则将带动大量项目落地。

中国将占据全球电解槽主导地位,产能占比过半。根据各公司公告,到2030年,全球电解槽年产能将达到155GW,其中25%的产能位于中国,美国和欧洲各占20%,印度占6%。技术路线仍以发展碱性电解槽和PEM电解槽为主,目前电解槽75%的产能为碱性电解槽,其中70%在中国,PEM和SOEC产能分别为2GW/年和1.5GW/年。预计到2030年,PEM产能将增长到全球产能的近25%,碱性电解槽的份额虽然相对下降,但仍占54%的主导地位。

3.4 燃料电池:市场预期差最大,预计迎触底反转
燃料电池车应用场景逐步明晰,行业将迎触底反转。随着燃料电池系统成本的下降、氢车高速过路费的免除等,行业进入爆发前夜。竞争格局已缩圈,相关燃料电池头部企业上市,形成板块效应。
燃料电池汽车内核心零部件为首要受益环节。燃料电池汽车的放量将直接带动内部零部件的需求,首选价值量大及技术壁垒相对较高的环节:燃料电池系统和车载供氢系统。此次盘点燃料电池产业链中价值量高的核心零部件企业,主营业务为燃料电池系统(占整车成本约60%)或车载供氢系统(占整车成本约20%),已形成规模化销售。

燃料电池售价与性能是燃料电池汽车购置的关键。燃料电池示范城市群的补贴与氢能中长期规划对氢车在交通领域的定位表明,燃料电池在交通领域未来要实现价格逼近或低于内燃机价格,同时其稳定性与可靠性需与内燃机持平,补贴尾声中,性能与成本是燃料电池行业的核心。

应用市场再拓展,燃料电池在固定式发电领域也可应用。天然气重整 纯化装置 质子交换膜燃料电池,相当于一套采用天然气作为燃料的发电系统,拥有成熟度高、降本空间大、常温发电、调节能力强等优势。

车载高压储氢瓶行业市场份额相对集中,重点关注高市占率企业。2020-2024年前三大厂商市占率达到70%左右,市场集中度相对较高,头部企业最受益于燃料电池汽车需求爆发。

四、投资建议
2025年氢能顶层关注度显著提升,国家层面政策频出、定调持续走高。相比“十四五”,“十五五”氢能产业发展面拥有强的政策迫切性与更完备的基础设施支撑。能源革命进入下半场——非电领域深度脱碳,氢氨醇作为关键载体不可或缺,产业链正迎来系统性发展机遇。根据我们对2026年政府工作报告提出的单位GDP降碳目标的量化测算,2026年绿氢需求将达300万吨,“十五五”期间累计需求有望攀升至6500万吨,需求端量级已明确。投资窗口期已然打开,建议重点布局率先跑通经济性、需求确定性强、政策密集度高的三大方向:
绿醇:全球需求共振,行业迎爆发和发展确定性。国内外氢能政策共振打开需求,率先投产、能保障销售渠道的绿醇生产商具备竞争力,建议关注:嘉泽新能、电投绿能、中国天楹、金风科技、中集安瑞科、佛燃能源等;
制氢设备:政策驱动 经济性可见度高 应用场景跑通,设备作为“卖铲人”远期空间最大。行业竞争格局的优化将带来更集中的机会,具备项目经验和技术优势的设备企业具备优势,建议关注:华电科工、双良节能、国富氢能、华光环能等。
燃料电池车:发展路径明晰,行业触底将迎反转。随着燃料电池系统成本的下降、氢车高速过路费的免除等,行业进入爆发前夜。竞争格局已缩圈,相关燃料电池头部企业上市,为预期差最大的板块,建议关注:亿华通、国富氢能、重塑能源、科威尔、雄韬股份等。
风险提示
政策推广力度不及预期:氢能产业处于政策驱动阶段,氢气在下游的应用渗透速度很大程度取决于政策的力度,政策力度的不及预期将影响产业的发展和应用速度;
降本速度不及预期:若光伏组件、储能设备等新能源相关设备以及制氢设备降本速度不及预期,将影响绿氢和氢基能源的平价进程;
技术迭代慢:行业发展依赖设备的技术迭代,若技术迭代速度较慢,将影响商业化推广;
基础设施配套不完善:存在某些必要的配套基础设施(例如加氢站)建设时间较长,导致实际上绿氢等项目推动进度不及预期的情况,使得行业成熟时间拉长。


VIP复盘网