复盘2000年以来AH股五轮牛市,虽然每一轮牛市的持续性、弹性以及行业风格各异,但牛市总存在一些相似性。
牛市要素一,经济复苏或增长偏强,不论增长改善来自政策还是周期内生。2003~2007、2016~2017,这两轮牛市定价全球增长偏强;2008~2009、2011~2015、2019~2021定价走出衰退。
牛市要素二,金融条件宽松。不一定局限于央行名义货币松紧,中国流动性偏宽需要信用条件放开。2008~2009、2011~2015、2016~2017,中国广义信用条件偏松;2003~2007、2019~2021则有全球资金追逐中国资产的影子。
牛市要素三,新产业或传统周期崛起。2003~2007、2008~2009、2016~2017,传统增长板块(周期、消费)偏强;2011~2015、2019~2021明显有新一轮产业革命的催化。
牛市要素四,增量资金影响风格偏好。2016~2017公募发挥对港股定价影响;2019~2021外资和机构资金共同影响当时资产审美。
一、2003-2007年,经济高增与制度变革共振牛市
该牛市背景是全球经济复苏以及中国经济总量飞跃,所以即便当时货币政策偏紧,但全球信用仍在快速扩张。
AH股共振,本质上在定价增长牛市。
AH股的周期板块表现都较为强劲。A股还有另一层驱动因素——股权分置改革以及汇改,所以相对H股,A股市场券商股表现较强。
在全球经济复苏与中国经济总量飞跃的双重支撑下,AH股迎来了一轮由基本面强劲驱动的共振牛市。

AH股本轮牛市的流动性来自全球信用大扩张。
港股流动性受益于美元弱势。2003年-2007年期间,美元指数从100以上跌至80以下。2003年布什政府推出大规模减税政策,财政和贸易赤字双扩大。
中国出口驱动增长模式,配合上外汇占款基础货币投放模式,再加上2005年汇改,全球信用经由“经常账户-外汇占款-汇率升值预期”渠道,即便当时中国持续升准升息,也不改变当时中国银行信用和金融流动性双宽松的事实。2003-2007年国内外汇储备规模从不足3000亿美元提升至1.5万亿美元。
底层驱动逻辑一致,催化因素之下H股优先于A股启动。
H股于2003年4月先行,主要受外资流入驱动,特别是巴菲特买入中国石油H股提振了市场信心。
A股则在2005年6月触及历史大底后,受股权分置改革和人民币升值两大制度变革红利释放的推动而后发跟上。
AH股牛市最终终结于美国货币收紧之后次贷危机开始蔓延。
当时正处于中国加入WTO后的红利集中释放期,出口高增带动国内经济保持双位数高速增长。外汇占款高增导致基础货币被动宽松。
海外持续处于“弱美元”环境之中,牛市最终因国内政策收紧抑制投机情绪,叠加2007年8月海外次贷危机初现而走向终结。

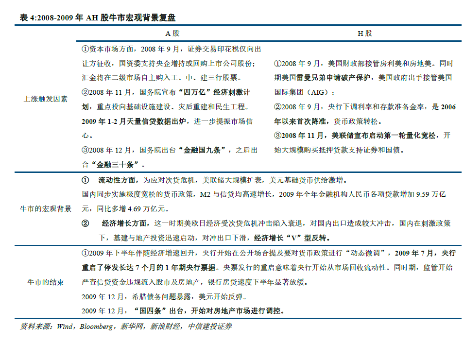
二、2008-2009:危机之后强刺激下的复苏牛市
面对全球金融危机,全球同步开启了历史罕见宽松。美日欧启动极宽松货币,中国启动天量财政。
AH股同步开启了一轮政策强刺激驱动的复苏牛市。
AH两地市场均在2008年10月下旬触及大底。A股受国内“四万亿”强力直达实体的刺激政策影响反弹迅猛,10个月内实现翻倍。港股反弹较为温和,但持续时间更长,直至2009年12月见顶。
因为是政策催化牛市,中国政策层面启动了四万亿对冲,并配合超量信用和货币宽松,所以本轮A股牛市中政策刺激板块表现强势,其中有基建地产、上游资源、各类产业振兴主题。
港股有同步映射的是原材料板块表现较强,受新医改政策和3G商用牌照发放的产业利好推动,医疗保健业和信息科技业也领涨。
AH股牛市的流动性非常清晰,来自政策强力对冲。
为了配合四万亿财政,中国流动性和信贷也同步大幅扩容。2009年一季度信贷高增,M2同比水平自2008年11月开始持续提升,在2009年三季度一度达到近30%的历史高位。
雷曼兄弟破产后美国政府紧急对金融体系进行干预,2008年11月美联储启动量化宽松,2009年3月美联储议息会议宣布扩大购债规模。之后欧洲央行、英格兰央行陆续出台宽松政策。美元指数从2009年3月开始持续下行,下行幅度达14%。
本轮牛市结束于全球衰退信号以及中国逆周期退出信号。
巨量财政货币宽松打出经济“V型”反转,经济过热信号显现。2009年下半年国内央行重启央票发行回收流动性,
反观此时的海外环境,美国启动超常规财政货币对冲之后,美国地产和金融问题得到缓解,但美国次贷衍生的全球影响才开始显露。2009年底希腊欧债危机问题暴露,两地市场陆续转跌。市场确认全球再度进入衰退。


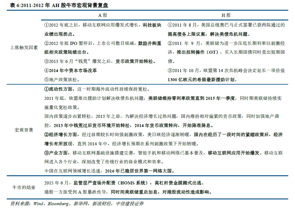
三、2011-2015:移动互联网浪潮带动的科技牛市
这一轮AH股牛市衍生于全球走出通缩,中国爆发一轮“互联网 ”带动的科技革命。
移动互联网浪潮之下,AH股定价中国科技牛市。
受益于海外流动性转松,港股牛市启动更早,于2011年10月开始。A股经历了通缩之后,政策反复宽松尝试过程中开启了牛市。当然牛市的节奏并非一帆风顺,结构也非一成不变。
2011年随智能手机快速普及,3G网络建设完善,移动互联网应用发展迅速。2015年“互联网 ”上升为国家战略进一步点燃行情,这一时期并购重组政策放松,也推动传统行业纷纷触网,催生大量投资机会。


本轮AH股牛市共性较强,本质定价经济复苏和新一轮科技周期。
受益于移动互联网的发展,叠加传统经济增速的放缓,港股风格分化明显,成长股持续占优,腾讯控股作为港股科技龙头是推动恒生指数上涨的核心力量。
A股经历一轮“成长-价值-成长”的风格切换。A股2013年开启创业板牛市,2014年下半年在“一带一路”、政策转宽多重利好刺激下,经济增长预期转暖,价值风格一度领涨,2015年再度切回成长。
本轮AH股牛市的流动性主要来自国内外货币宽松。
经济疲弱叠加欧债危机爆发环境下,全球持续处于流动性宽松氛围。2011年下半年,欧债危机暴露,欧美再度进入流动性宽松进程。2012年3月,希腊债务重组,欧债危机的处理曙光初现。
四万亿之后中国经历了改革开放以来少见通缩,国内政策由紧转松,经济从通缩走向再通胀。
本轮科技行情主导的AH股牛市结束于流动性收紧。
2015年6月,监管严查场外配资清理违规杠杆导致A股暴跌,叠加随后的“8•11”汇改引发人民币贬值预期,AH股同步走跌。

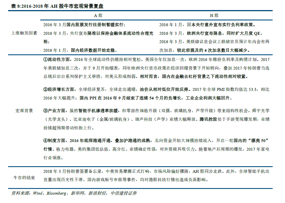
四、2016-2017:流动性错位下的股市风格分歧
A股一轮罕见的在总量货币收紧情况下的牛市,最重要的宏观背景是中国经济进入了一个地产平稳构筑的阶段性稳定状态。而港股因为受益于增量资金而同步迎来牛市。
A股定价分子盈利带来的“核心资产”牛市,港股定价增量资金牛市。
AH股均于2016年2月开启一轮修复行情。这一时期AH股走势出现明显分化,港股大幅跑赢A股,尤其科技领域走势截然不同。
港股信息科技业、原材料业表现偏强,优质互联网企业释放业绩,迎来“戴维斯双击”。更为重要的是,A股内部分化明显,价值板块受益于经济复苏表现较强,成长板块相对疲弱,尤其概念股跌幅较大。

AH股本轮牛市的流动性条件截然不同。
2016年全球流动性仍维持相对宽松,美国全年仅加息一次,欧洲2016年维持负利率及购债计划,美元指数下跌。除了全球流动性条件偏宽之外,2016年底深港通开通,与沪港通形成闭环,之后南向资金大幅流入,为港股市场提供边际增量资金,公募基金对港股配置也开始系统性提升。
2016~2017年中国金融货币条件罕见偏紧,一则是为应对地产高位而货币偏紧,二则视为挤压金融泡沫,国内开启了“金融同业去杠杆”,这对流动性敏感的A股中小盘造成打击。此外,供给侧改革使得PPI-CPI剪刀差扩大,利润向上游和行业龙头集中,亦促成了AH股买行业龙头的共识。
A股则呈现“二八分化”,以消费、医药为代表的大盘蓝筹核心资产,也即“茅指数”走强,而前期估值较高的TMT及中小盘股下跌。
AH股牛市终结于中美贸易战以及资管新规挤压信用条件。
2017年美联储加息三次,并于9月开始缩表,同年欧洲央行货币政策在经济回暖背景下开始转向。
2018年3月,中美贸易摩擦正式打响,风险偏好骤降。
智能手机出货量下滑等产业利空拖累市场表现。

五、2019-2021:资金机构化推动的行业龙头牛市
这一轮牛市是典型的流动性、风偏和行业共振牛市。所以AH股也回归高度共振。
本轮中国股票牛市享受三大因素共振,所以弹性和持续性都引人瞩目。
伴随风险偏好修复与全球流动性宽松,AH股回归高度共振,双双在2019年1月开启牛市。
流动性方面,2018年年底美联储给出降息预期,货币条件转为宽松。经历贸易战之后,资管新规冲击逐步消退,中国金融条件转宽。
风偏方面,2019年贸易战对资本市场冲击暂缓,资管新规带来的金融缩表压力也在缓解,中国股市开始迎来一波风偏修复。
边际增量资金上,2018年中A股正式纳入MSCI,此后外资持续流入。同期公募基金大幅扩容,也为市场提供大规模增量资金。
产业方面,国内在多个产业领域实现技术突破,以新能源和电子为代表的科技产业景气度较高。新能源享受政策和产业共振,政策方面提出“3060双碳目标”和“新基建”;行业方面,新能源车渗透率快速提升;电子领域,2021年全球芯片短缺,叠加国产替代加速。

本轮AH股牛市本质在定价全球宽松和产业景气扩散。
A股大盘股持续占优,背后是流动性宽松、外资扩容以及产业景气共振结果。
行业层面,A股以新兴产业龙头构建的“宁组合”和各个行业龙头组成的“茅指数”为代表的景气赛道和核心资产大幅上涨。港股则偏向信息科技、生物医药和非必需消费,受南向资金大举买入稀缺科技资产推动。
海内外流动性在这一时期均维持宽松水平,2019年美联储开启降息,2020年疫情后再度启动无限量QE;国内为稳定经济增长,同步推出降准降息等宽松政策。
从科创板开板、创业板注册制推进到北交所酝酿,资本市场重要性提升。公募基金在资管新规背景下以及市场赚钱效应的吸引下大幅扩容。符合机构及外资审美的AH股中现金流较好的核心资产被大幅增持。
牛市结束于政策收紧,地产、金融和互联网反垄断。
直到2021年通胀隐忧兴起,美债利率飙升。
国内政策收紧,包括出台地产“三道红线”强监管政策,以及互联网反垄断等,牛市走向终结。


消费复苏的持续性仍存不确定性。今年以来,居民消费开始回暖,但恢复水平有限,未来延续低位震荡,还是能继续向常态化增速靠拢,仍需密切跟踪。消费如持续乏力,则经济回升动力受限。
地产行业能否继续改善仍存不确定性。本轮地产下行周期已经持续较长时间,当前出现短暂回暖趋势,但多类指标仍是负增长,未来能否保持回暖态势,仍需观察。
限于数据可得性存在统计不够完备的风险,存在模型失效导致的测算误差风险及数据统计误差风险。
欧美紧缩货币政策的影响或超预期,拖累全球经济增长和资产价格表现。
地缘政治冲突仍存不确定性,扰动全球经济增长前景和市场风险偏好。


VIP复盘网