华为常务董事、终端BG董事长余承东4日下午宣布,华为新款三折叠屏手机Mate XTs非凡大师17999元起售。(注:上一代华为三折叠屏手机Mate XT非凡大师起售价为19999元)

华为发布多款全场景新品,折叠屏手机和鸿蒙生态引领行业变革:此次发布会上,华为推出多款全场景新品,主要包括第二代三折叠手机华为MateXTs非凡大师、新款华为MatePadmini平板、华为智慧屏MateTV以及华为FreeBuds7i耳机。
其中,华为MateXTs非凡大师作为发布会的主角,在形态、性能和交互上都有显著升级。MateXTs采用了创新的天工铰链系统,使用了航天级特种钢(铰链弧臂抗拉伸强度达2400MPa)等先进材料,并在抗冲击能力(折叠屏提升30%,轴区提升35%)精密制造等方面均有升级。
该款手机还搭载了麒麟9020芯片和鸿蒙OS5.1系统。鸿蒙OS5.1的核心优势是通过“一次开发,多端部署”来赋能生态、实现体验跨越,并且极大地降低了开发者的适配成本。基于此,大量PC级专业应用首次在手机上实现了原生运行。
HarmonyOS5.1还进一步强化了AI能力。小艺语音助手进化为了更具智慧的AI伙伴,能在系统层面提供帮助,比如进行全局的知识管理,收藏、整理信息。这使得手机真正具备了处理复杂专业任务的能力,朝着“超级移动生产力”工具迈进。

提升折叠屏赛道门槛,拓展AI在终端设备的应用深度:我国是全球最大的折叠屏手机市场,IDC预测2025年我国折叠屏手机市场份额将占全球的48 26-2029年市场份额也将稳定在45% 。
2025年上半年,我国折叠屏手机出货量同比增长12.6%至498万台,华为的出货量为374万台,占据75%的市场份额,并且成为了首个累计出货量超过1000万台的中国品牌。
作为我国折叠屏市场的领先者,华为率先实现三折叠手机的大规模量产和迭代,并持续优化大屏生态体验,设立了更高的技术壁垒,也推动了供应链在铰链、屏幕、芯片等领域创新,加速了折叠屏市场向高端迭代的脚步。
同时,华为展示的不仅是硬件,更是麒麟9020芯片、HarmonyOS5.1操作系统以及云端服务的深度协同优化带来的体验提升。
移动操作系统的竞争不再局限于Android和iOS,鸿蒙凭借AI驱动和万物互联的特性开辟了新赛道。
截至发布会,搭载HarmonyOS5的终端设备数量已突破1400万,鸿蒙生态加速奔跑。这或也预示着未来高端手机的竞争从应用生态规模转向了AI体验与跨端协同能力。
科技为先下,海外算力链和华为产业链是一枚硬币的两面。海外算力链与华为产业链看似对立,实则共同构成了全球算力生态的“一体两面”。
海外算力链我们一直持续推荐,海外算力链条景气度高、业绩确定性强,是当下市场科技主线的核心,包括光模块、PCB和液冷。华为产业链是科技自主的“排头兵”,是国产替代的先行者,是当下科技主线行情无法绕开的一环。

华为产业链是科技自主的“排头兵”,是国产替代的先行者,是当下科技主线行情无法绕开的一环。华为产业链包括智能设备、智能汽车、芯片、云计算、基站设备、数字能源六大核心业务,涉及多个“卡脖子”环节及重要科技领域。

在光模块、PCB和液冷已大幅上涨的背景下,站在当前的时间点,华为产业链具备较高的性价比。华为产业链,作为国产替代的“排头兵”,具备“重要程度高、国产替代空间大、政策显著支持、技术进展不断、赔率高”的特征。
胜率视角,华为产业链是中美科技竞争绕不开的环节,国内高端科技领域的替代空间较大,华为产业链深度融入国家战略,获得多维政策支持,技术上华为进展不断。赔率视角,在市场高低切后华为产业链的赔率优势较大。
海外算力链与华为产业链的关系:共存、互补、轮动。华为产业链是国产科技自主的“排头兵”,因此海外算力链和华为产业链是一枚硬币的两面。科技领域的竞争或将加速创新的步伐,促使华为产业链不断突破。策略视角,华为产业链与海外算力链的关系是共存、互补、轮动。
华为产业链:看好芯片、智能设备两大核心业务。华为产业链包括智能设备、智能汽车、芯片、云计算、基站设备、数字能源六大核心业务,策略视角,考虑重要性、紧迫程度等因素,华为产业链里看好芯片和智能设备业务。

芯片业务:战略定位高,通过架构创新、产业链协同及生态开放,打破科技进口管制;看好AI昇腾芯片产业链,充分受益于国内AI算力基础设施的建设浪潮。


智能设备:华为核心支柱业务之一,进口管制后强势复苏,业绩增速处于较高水平;
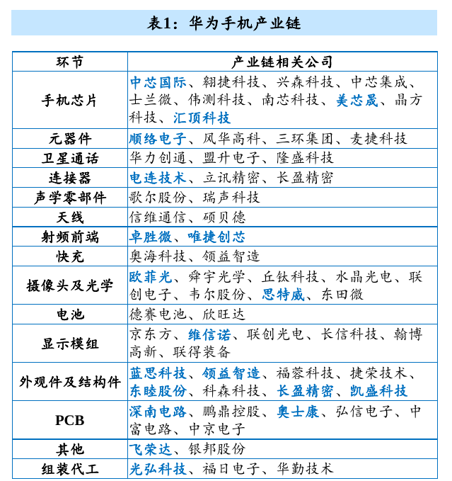
智能手机产业链里,看好操作系统和芯片、存储上游环节。技术进步推动市场需求,折叠手机渗透率有望提升。精研科技、统联精密、蓝思科技、领益智造、长盈精密、维信诺、长信科技、宜安科技。

智能汽车:通过“技术赋能 生态协同”战略,聚焦智能驾驶;看好智能驾驶环节。
鸿蒙智行进入密集发布周期,其中,尚界H5开启预售,问界发布M8纯电版,智界发布新款R7/S7,享界S9T即将正式发布。
1)尚界H5:华为高端智驾下放至15-20万元,1小时大定破2.5万台。分为增程/纯电两种动力形式,增程预售价16.98/18.98万元,纯电预售价17.58-20.98万元。
智驾方面,新车配置华为ADS4.0智驾系统,采用4颗Orin-X芯片,算力达254TOPS,并搭载问界M9同款192线激光雷达,支持城市NOA、机械车位自动泊车等30 场景,将华为智能化能力真正带入20万元以下车型。
智能座舱方面,新车搭载HarmonyOS4.0系统、15.6英寸中控屏,支持多屏联动、语音AI大模型、车家互联,生态兼容安卓应用。续航方面,H5纯电版在80度电池的情况下,可以实现655公里的续航;增程版的纯电续航为235公里,综合续航达1360公里。
2)智界:上市后1小时大定突破5000台,具备爆款潜质。
3)问界M8纯电版:搭载与宁德合作的巨鲸电池平台,上市2小时后大定突破7000台。
4)享界S9T:旅行车设计,配备华为最强智能化硬件。
鸿蒙智行品牌相关的上汽集团、赛力斯、北汽蓝谷、江淮汽车以及奇瑞汽车相关产业链,拥有华为合作车型的长安汽车、东风集团股份。





云计算:深度融合AI等前沿技术,助力AI模型的发展。基站设备:通过技术创新,坚持全球化战略。数字能源:依托国家政策,做能源数字化的引领者。

AI服务器零部件:AI芯片占比高达70% ,网卡/存储价值量较高。
国产算力佼佼者,产业链有望受益。2024 - 2028 年中国智算中心市场投资规模预计大幅增长,互联网及云厂商建设的智算中心算力规模占比达 35%。在 H20 出口限制下,国产芯片替代空间广阔。
1)整机:昇腾构建庞大生态伙伴网络,战略级、领先级、优选级等伙伴基于昇腾产品二次开发,如昆仑技术、华鲲振宇、神州鲲泰、长江计算等企业推出多种服务器产品,应用于多领域。
2)电源:芯片性能升级使功耗提升,带动电源价值量增长。AI 服务器供电环节多,GB200 NVL72 等对 PSU 需求提升,Atlas 系列服务器电源模块也在升级。
泰嘉股份与华为长期合作,杰华特 DrMOS 和多相控制器产品已量产爬坡。
3)散热:单机柜功耗增加推动液冷技术应用,冷板式液冷和浸没式液冷为主要形式。
2026 年中国液冷数据中心规模有望达 180 亿元,浸没式液冷发展迅速。英维克、申菱环境等国产厂商液冷技术收入增长,还有众多液冷基础设施厂商积极布局。
4)连接:AI 背板连接器需求旺盛,2025 年通信连接器市场规模将达 600 亿元,外企垄断 AI 服务器高速连接器市场。华丰科技连接器产品矩阵完善,具备核心技术,有望实现国产替代。

对于鲲鹏,华为为伙伴提供鲲鹏开发套件(鲲鹏DevKit)和鲲鹏应用使能套件(鲲鹏BoostKit)。其中鲲鹏开发套件DevKit提供涵盖代码迁移、开发调试、编译、测试、调优及诊断等各环节的开发使能工具,方便开发者快速开发出鲲鹏亲和的高性能软件;
而鲲鹏应用使能套件BoostKit能够助力鲲鹏全栈性能优化,并提供高性能开源组件、基础加速软件包和应用加速软件包,使能应用极致性能。
对于鲲鹏,华为通过软件开源的方式,共享在基础软件领域的多年积累,使能伙伴发行openEuler和openGauss商业版,繁荣基础软件产业生态;同时,提供开发套件和应用使能套件,支持伙伴快速迁移应用、持续扩充解决方案。
鲲鹏生态稳步发展,生态伙伴持续壮大。根据2023年7月华为鲲鹏计算业务副总裁马银川公布的消息,鲲鹏生态持续稳步发展:硬件开放方面,华为鲲鹏整机伙伴出货占比已经超过了95%,进入了电力、运营商、政务等核心系统;
软件开源方面,欧拉服务器操作系统累计装机量突破430万套;合作模式上,华为通过开源实现产业生态共建,延长收益链,与合作伙伴共同受益,鲲鹏国计民生行业技术生态满足度从2019的9%快速提升到2022年的65%。
截至2023年7月,鲲鹏合作伙伴超4500家,鲲鹏认证解决方案超13500件,鲲鹏开发者超200万个。
鲲鹏软件生态伙伴主要基于openEuler、openGuass开发、销售自有知识产权的操作系统、数据库、中间件、云平台、组件、工具链等基础软件产品,或者开发、销售自有知识产权的应用程序、软件产品、加载项、及垂直细分应用或解决方案。
例如,宇信科技与华为共同研发大数据开发平台;海量数据基于鲲鹏底座打造VastbaseG100数据库;东方通基于鲲鹏底座推出应用服务器中间件(简称TongWeb);应用方面,润和软件推出aive智能视觉分析引擎,全面适配鲲鹏硬件和openEuler开源操作系统等基础软硬件环境,完成兼容性验证。
昇腾软件生态伙伴主要为能对接昇腾产品、且有能力进行应用程序、软件、垂直解决方案的二次开发的软件服务厂商,如华雁智科与华为共同推出变电站远程智能巡视系统,智洋创新与华为共同推出电力场景AI应用联合解决方案。
海上超算(中国正在打造远海浮动岛:算力,电力,互动,超智融合)与量子技术在科技研发与超算方面的重大应用进展。
华为产业链:
整机合作伙伴:神州数码(昇腾优选级、鲲鹏领先级合作伙伴)、拓维信息(昇腾优选级合作伙伴)、烽火通信(子公司长江计算为昇腾优选级合作伙伴)、广电运通(子公司广电五舟为昇腾优先级合作伙伴)、四川长虹、紫光股份;
垂直应用合作伙伴:软通动力、赛意信息、东方国信、常山北明、格灵深瞳、云从科技、云天励飞、海量数据、润和软件、智洋创新。其他:中科曙光、中国长城



AI应用:美图公司、快手(传媒覆盖)、金山办公、合合信息、万兴科技。ERP金蝶国际;制造业鼎捷数智、能科科技;此外彩讯股份、税友股份。
AI编程卓易信息、金现代、普元信息;数据服务海天瑞声、星环科技;
AI算力基础设施智微智能。
华为链:鸿蒙链标的软通动力、智微智能、亚信安全、常山北明、润和软件、法本信息等;华为昇腾链标的神州数码、软通动力、拓维信息、高新发展、华丰科技、飞荣达等。
金融科技:A股证券IT领域恒生电子、顶点软件、宇信科技、天阳科技,互联网金融信息服务东方财富、同花顺、指南针、财富趋势、大智慧等