国家十五五规划重点强调体育强国和旅游强国(首次)战略,文旅和体育天然具有相关性,伴随体育相关政策的推进和居民体育娱乐多样化的发展,赛事经济发展的土壤逐渐完备,有望成为拉动内需消费和丰富居民精神文化生活的重要抓手。参考取得商业化巨大成功的F1赛事经验,体育产业相关参与者预计将逐步走向专业化运营、产业链协同、商业价值逐步兑现的阶段。

国家层面大力支持体育行业,“十五五”继续推进体育强国战略
“十五五”规划重点强调体育强国和旅游强国的战略规划,近年来伴随苏超、冬奥会、F1等热门体育活动的社会正外部性体现,通过赛事经济、票根经济、首发经济等新方式刺激经济活力,促进消费循环的可行性不断验证,体育产业有望成为现代服务行业的重要领头羊。
F1商业化的成功来自于全球化布局和营销破圈
在Liberty Media收购F1赛事后,重点拓展中美两大市场潜在群体,扩充F1赛事全球站点布局,同时通过社交媒体DTC和电影电视IP授权等文化衍生快速拓展了年轻群体和女性群体的增量。赛事影响力的扩圈促进了商业价值的增长。
赛事商业化潜力充足,三重杠杆推动盈利能力
F1赛事运营的场次和观众增长对于场均收入有持续带动效应;赛事粉丝运营和多业态联动促进了转播权及文化衍生品溢价的提升;车队及产业链深度达成价值塑造同盟,商业赞助和配套服务的盈利性不断加码。这三点促成F1赛事具有可观的盈利能力。
投资建议:我们认为伴随中国在汽车工业和新能源汽车领域的不断领先,也将加强在竞技赛事中的话语权。诸多国外成熟赛事已经为国内培育了大量潜在客户,国内的赛事经济预计会迎来蓬勃发展契机,积极关注体育产业链相关的上市公司。

一、国家大力扶持体育产业,赛事经济崛起
(一)体育行业增长迅速,产值将达5万亿
根据国家统计局和国家体育总局发布的数据,2024年我国体育产业总规模已突破3.8万亿元,同比增长约4.6%。从近年发展轨迹来看,中国体育产业呈现出稳健增长的态势:2017年全国体育产业总规模突破2万亿元,2019年达到2.95万亿元,2022年增至3.3万亿元,2024年体育产业总规模约3.84万亿元,根据央视财经报道及艾媒咨询等数据,预计2025年突破5万亿元的目标,同比增速或超30%。2025年体育用品市场规模预计2.49万亿元,同比 8.7%。2025中国体育赛事活动场次预计超1200万场,同比 25.6%。2030年全国体育产业总规模预计有望突破7万亿元,行业保持较快CAGR。体育产业增加值从2012年至2022年年均增速达15.4%,远高于同期GDP年均增速,充分显示出体育产业的巨大发展潜力。

2023年中国体育消费规模已达1.5万亿元,据中研普华产业研究院预测,到2025年将增长至2.8万亿元。全国经常参加体育锻炼的人数已从2014年的3.6亿增加到2023年的5.5亿,占总人口的比例从26%提高到39%。这一增长趋势反映出全民健身的普及程度不断提高,为体育产业的发展提供了坚实的市场基础;近期十四届全国人大四次会议第二场“部长通道”,国家体育总局局长高志丹在接受记者采访时说,2025年全国经常参加体育锻炼的人数比例达到38.5%,19~59岁居民人均体育消费近2500元,较2020年增长了38%。


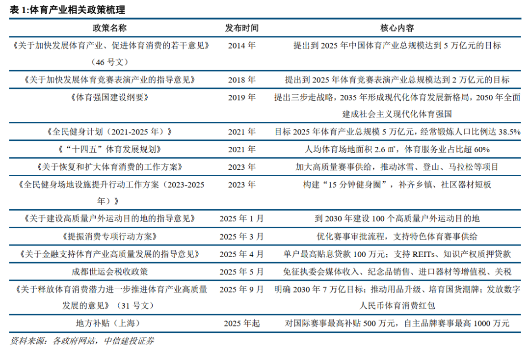
(二)体育强国大背景,政策支持密集
体育强国建设是我国社会主义现代化建设的重要组成部分,核心围绕群众体育、竞技体育、体育产业协同发展,以体育助力健康中国建设、彰显国家综合实力。我国对于体育产业的支持政策和规划是长期和系统的。
2014年国务院颁布《关于加快发展体育产业、促进体育消费的若干意见》(46号文),提出到2025年中国体育产业总规模达到5万亿元的目标。
2018年12月,国务院办公厅印发《关于加快发展体育竞赛表演产业的指导意见》,提出到2025年体育竞赛表演产业总规模达到2万亿元的目标。
2019年9月2日,国务院办公厅印发《体育强国建设纲要》提出三步走战略:
【1】2020年:建立与全面小康相适应的体育发展新机制,公共体育服务体系初步建立,竞技体育实力进一步增强;
【2】2035年:形成现代化体育发展新格局,经常参加体育锻炼人数比例≥45%,人均体育场地面积≥2.5 平方米,体育产业成为国民经济支柱性产业,竞技体育实现均衡发展;
【3】2050年:全面建成社会主义现代化体育强国,人民身体素养、体育综合实力和国际影响力居于世界前列。
2021年8月,国务院印发《全民健身计划(2021-2025年)》,就促进全民健身更高水平发展作出部署。
2026年3月5日,《2026年国务院政府工作报告》提出,加快建设健康中国和体育强国,建好用好群众身边的运动场地设施,培育特色群众体育赛事,释放赛事、冰雪、户外运动消费潜力,发展赛事经济、冰雪经济,推动“体育 文旅 商”的融合业态。十五五规划同时提及体育强国和旅游强国(首次提出),两者有机结合,有望推动国内现代服务行业的蓬勃发展。

(三)行业趋势:商业模式逐步具有经济价值
1、从制造向服务转型
参考国际成熟经验,体育产业重心正从传统制造向现代服务转型,C端消费成为核心驱动力。赛事经济、户外运动(政策规划100个高质量目的地)、体育融合业态(如赛事 旅游、体育 养老等)成为新增长极,推动产业结构优化升级。
2023年体育赛事产值达752亿元,占体育总产值约2%,虽占比低但杠杆效应显著,门票收入往往可撬动8~12倍的关联消费。2025年的苏超活动成功激活了大众对于足球的热情,并带动了与城市直接联动的文旅发展:据统计,2025年“苏超”现场观赛突破243万人次,场均上座率达2.8万人,创下省级联赛纪录;线上直播观看超22亿人次,社交话题播放量突破1000亿次。“苏超”还实现了“1元门票带动7.3元周边消费”的杠杆效应,95.9%的观众产生额外消费。主场城市比赛日A级景区接待游客2511.71万人次,同比增长17.4%;银联渠道异地文旅消费达145.7亿元,增长27.1%。江苏省2026年政府工作报告指出:“‘苏超’破圈成为顶流,‘跟着苏超游江苏’等品牌活动彰显引流效应,接待游客人次、游客总花费分别增长10.4%、10.2%。”

2、赛事经济大发展
体育赛事的发展往往离不开社会整体科技进步和产业升级,跟随中国制造业和文化产业的发展,我们认为赛事经济盘活大批场馆、运营、服务业务,经济潜力被大幅挖掘。
除了国内耳熟能详的世界杯、NBA等,即使部分赛事中国人或者队伍没有参与,得益于文化传媒的发展,依旧不影响其在中国培育了大量的粉丝群体和周边衍生经济。竞技赛事中还有诸多领域值得关注,凭借汽车工业和新能源产业的发展,我们认为汽车、摩托车、冰雪等竞技赛事将会成为重点。
二、借鉴F1赛事,竞技体育潜力巨大
一级方程式锦标赛(以下简称F1)是与奥运会、世界杯并成为全球三大体育盛事,我们对其史上最成功的体育商业化案例之一,进行简单梳理:
(一) F1赛事发展史:从欧洲走向全球
F1从欧洲小众运动向全球顶级商业IP演进的三个核心阶段:
【1】资产确立期(1950-2000s):1950年,第一场F1比赛举行,阿尔法罗密欧、法拉利等品牌参赛。当时的规则主要服务于厂商证明产品性能、建立技术标准的需求,以确立法拉利等豪门车队地位与技术护城河,与大众娱乐关联度不高;
【2】全球扩张期(2004-2016):在伯尼·埃克莱斯顿时代,F1抓住了电视直播风口,但规则重心仍偏向传统竞速。以2004年中国大奖赛为标志,F1逐步推进新兴市场地理布局;
【3】商业重构期(2017-至今):Liberty Media(即上市公司FWONA,以下简称F1集团)以44亿美元收购F1后,通过全球化扩张,数字化改革、预算帽制度(2021)及美国市场突破,推动其从传统赛车赛事向娱乐IP转型。

(二) F1的商业版图发展
Liberty Group在2017年对F1商业模式的收购是对于其商业价值打造的至关重要事件,实现公司从“赛事主办方”转型为“全球娱乐IP运营商”,通过娱乐化营销、内容生态构建与多维度权益开发,实现收入结构持续优化。F1赛事从2017年的20场提升到24场,也推动了全球现场观众人数从4亿提升到6.75亿,电视收视人次达到1.83亿,Youtube和在线观众人数均同步大幅增长。赛事本身的关注度提升有赖于F1集团两方面战略的布局。
【全球化战略】F1集团推动中美两大市场的布局至关重要:
美国市场:本土合作伙伴从2017年的0家增至2025年的8家,贡献超20%的赞助收入。迈阿密站锚定佛罗里达发达的旅游观光产业和大量的高净值人士;奥斯汀站续约包含私人会员俱乐部等基础设施升级;拉斯维加斯站作为美国第三站,通过自办赛事模式吸引区域赞助商升级为全球合作,反哺全球赞助业务增长。美国通过迈阿密、奥斯汀、拉斯维加斯三站强化本土影响力。
中国市场:2004年引入上海站成为亚洲市场的重要锚点,粉丝超2亿(46%为女性,40%为16-34岁),2024年F1中国大奖赛共吸引逾20万人次现场观赛,2025年上海站更是累计观众超27万人次,创历史新高。目前上海站已确认续约至2030年,2026赛季F1中国大奖赛将于3月13日至15日在上海国际赛车场拉开帷幕,包含高达42800元的围场票及12900元的铂金票在内的所有门票均已售罄。

【内容破圈和粉丝经济】
内容创新实现破圈:传媒起家的Liberty Media从传统的B2B权益销售(版权/赞助)转向DTC内容生态,2019年首播的Netflix纪录片《极速求生》以真人秀风格讲述赛事故事,吸引大量新粉丝;2025年6月推出的F1电影《F1狂飙飞车》全球票房超6.3亿美元,成为全球体育类电影最高票房纪录,进一步扩大女性粉丝基础。国内对于赛事的关注度也伴随各类影视作品而提高,《飞驰人生》系列三部曲分别实现了17.28亿元/33.61亿元/41.09亿元(截止2026年3月10日)的票房,让巴音布鲁克拉力赛成为一个知名IP符号。
2025年末F1官宣与苹果达成五年独家合作,后者将从2026年起接棒ESPN,成为美国F1赛事的独家转播合作方。从2026年起,F1的练习赛、排位赛、冲刺赛、大奖赛正赛都将在Apple TV上独家转播,订阅用户每月支付12.99美元即可观看所有赛事。2025年2月ESPN与F1的独家转播权续约谈判窗口关闭后,这一优质标的便引发苹果、奈飞、亚马逊等巨头的争夺,苹果为F1美国独家转播权每年支付约1.4亿美元,这一数字较ESPN在2023~2025年期间年均9000万美元的价格提升55%,可见苹果看好F1品牌未来巨大的商业价值和发展潜力。数据显示过去五年美国已成为赛车爱好者基数最大的国家,73%的美国赛车迷明确表示有意愿现场观赛,F1美国赛事的场均观众自55万大幅增长至140万;国内媒体端,F1与腾讯续约至2027年,2024年上海站狂揽20万现场观众,收视飙至1480万破纪录。
社交媒体及商业合作提升粉丝质量:通过社交媒体对赛事和文化的宣传,2025 赛季 F1 全球粉丝总数为 8.27 亿,中国粉丝达到2.21亿(占比达到39%),欧洲紧随其后达到1.15亿,其次是美国5200万,成为过去五年粉丝群体增长最快的赛事。F1打造体验中心、联名乐高玩具、迪士尼等将商业版图延伸到消费品、终端零售等,推动粉丝群体年轻化、多元化。35 岁以下粉丝占比43%(占新增粉丝的57%),女性粉丝占比42%(2018 年为 37%)。

在与Netflix合作前,F1赛事收入进入一定的瓶颈期,Netflix纪录片提供了丰富的幕后故事,并且聚焦于车手和车队的个性,大幅点燃了观众对赛事的热情,带动转播权、赞助和其他收入均快速增长。

由于F1赛事涉及的赛车产业技术、赛事运营、商业变现渠道和其他支持服务众多,所以也拉动了较大的产业链规模,实现经济效应。

1、 赛事规则:平衡竞技性和商业化
F1规则历经多次重大变革,其核心驱动力涵盖安全防护、技术创新、竞争平衡与成本控制四个维度。从2003年积分制度改革到2023年冲刺赛常规化,F1始终在传统与创新之间寻求平衡。FIA(国际汽联):负责制定游戏规则、安全标准,监管赛事;F1集团作为运营方,负责赛事商业化开发和内容生产,重点是提高F1的商业价值;参赛车队,以竞技展现实力,与赛事本身相辅相成;办赛城市提供落地承办,促进当地旅游和体育产业开发。
目前的F1比赛为了提升全球参与度,每年在全球24个站点进行巡回赛制,使得赛事拥有线下体验和线上传播,最大程度扩大受众群体。为提升周末三天的观众留存率与收视率,2021年F1引入并改良了“冲刺赛(Sprint)”赛制。在设有冲刺赛的周末(如2023年赛季有6场),周五进行排位赛,周六独立进行“冲刺赛排位赛(Sprint Shootout)”和“冲刺赛”,周日进行正赛。这种安排确保了周五、周六、周日三天均有高强度的竞技内容,直接提升了赛事周末的商业价值。
赛事第一阶段采用排位赛,采用淘汰制赛制,分为三个阶段依次进行。第二阶段进入正赛阶段,采用积分体系:自2010年起,F1采用现行积分制度,正赛前10名积分(25/18/15/12/10/8/6/4/2/1)、冲刺赛前8名积分(8-1递减)、最快圈速(Fastest Lap)额外1分;比赛距离:标准距离为305公里,摩纳哥大奖赛缩短至260公里,车手须完成至少90%规定比赛距离方可获得积分。

为了提升积分体系价值,赛事分为“车手世界冠军”和“车队世界冠军(制造商冠军)”两项争夺。车队冠军的积分由该车队两名车手的积分总和决定,这直接关联到赛季末的奖金分配(Prize Money),是车队商业运营的核心KPI。
为了均衡比赛观赏性和竞争公平性,所有参赛车辆必须严格按照统一的比赛规则制造,这使得F1本质上是一个在严格约束条件下的“高科技汽车技术实验平台”。其赛事规则不断演进:安全角度,F1不断加入新的安全防护技术,比如虚拟安全和Halo座舱保护;技术创新,F1引入V6 Hybrid引擎提升燃油效率,兼顾环保;引入DRS系统创造超车条件,提升竞技性;比赛平衡,在2021年实施“预算帽”制度(2023年上限为1.35亿美元)有效限制了车队支出,维护竞争平衡的同时提升车队估值。动力单元外购体系则推动了汽车产业链参与者也能从赛事中得到曝光。

2、 参与方:竞技是展现实力最好的舞台,也是商业价值最直接的表达
F1作为成功的商业化赛事,对于赛事核心的车队运营建立了完善的治理结构,车队的运营受到《协和协议》(Concorde Agreement)的严格约束,该协议定义了F1集团、FIA(国际汽联)与车队三者之间的商业与治理关系。
车队角度:打造车队价值核心在于两点:
【1】提高准入壁垒有助于车队品牌价值的维护,新车队的需通过FIA严格的技术与财务能力审查。同时,新车队加入需要支付2亿美元的“反稀释费(Anti-dilution fee)”,这笔费用将分配给现有车队,以补偿因奖金池分母增加而导致的收入稀释,且这一门槛预期会继续提高。目前参赛的11支车队(2026赛季新增凯迪拉克车队,支付了2亿美元反稀释,整体筹建费用达到4.5亿美元)既有法拉利和奔驰这样的传统汽车集团,也有红牛这样的消费品牌,匹配了各领域的赞助商。

【2】预算帽制度则保障公平竞争,限制车队在赛季中的支出上限,缩小车队间的性能差距,从而提升比赛的不可预测性。该规则下车队不再只是简单粗暴的投入汽车品牌广告费,而是需要精打细算推动车队作为一个商业实体的运营,进而保障了比赛平衡。
在2021年开始推行该制度后,各车队本身的估值都在水涨船高,2025年9月,巴林主权基金 Mumtalakat 与 CYVN Holdings 以41 亿美元估值收购迈凯伦赛车部门剩余30%股权,实现100%控股,刷新F1车队估值记录元估值。很快在2026年初,梅赛德斯车队CEO托托沃尔夫出售部分股权,交易对价60亿美元,刷新迈凯伦此前纪录。2026年3月,奥迪完成对索伯车队的收购,以10亿美元估值正式以 “Audi F1 Team”名义参赛,发布全新涂装。不考虑购买车队的估值溢价和反稀释费用,每年维持一家车队正常运作也预计在2亿美元以上,顶级车队年度预算高达2.8亿美元。从车队支出端分为运营支出和豁免支出。
运营支出受到预算帽(2025年约1.35亿美元,具体数字随通胀调整)限制,包括:1.研发与制造:赛车设计、风洞测试、零部件制造;2.物流与差旅:全球24站比赛的物资运输和人员差旅是巨大开支;3.人员薪酬:工程师、机械师、后勤人员工资。
豁免支出包括:1.车手薪资:顶级车手(如维斯塔潘、汉密尔顿)年薪可达数千万美元,不计入预算帽;2.高管薪资:车队收入最高的三名员工薪资豁免;3.市场营销与款待:用于服务赞助商;4.动力单元成本:车队购买引擎的费用。
车队运营的收入端也比较多元,包括:
1.最直接的赛事奖金池(来自于F1集团的收入分成),车队分红总池从2021年的10.5亿美元已经增长到2025年的13.2亿美元,其中包含50%的基础奖金供参赛车队均分和25%的排名奖励(按年度积分榜分配,冠军约 14%、第十约 6%),以及25%的特殊奖金,比如为表彰法拉利车队的历史贡献,其单独享有5%的历史特权奖金,在24和25赛季法拉利车队分别实现了2.4亿美元和2.8亿美元的总奖金收入。
2.商业赞助,顶级车队和尾部车队差异巨大,年度冠名赞助费最高可到上亿美元。此外还有主赞助商、车身广告位、技术赞助、入门赞助、车手自带赞助。顶级车队年赞助收入可到2.5~3.5亿美元,一般车队也有0.5~1.5亿美元。


大部分车队实现运营盈利,估值水涨船高。2025赛季10支车队的奖金最高的法拉利达到2.8亿美元,最低的索伯车队也有6300万美元。在包括各类赞助和商业收入在内,我们估计顶级车队收入超过5亿美元水平,盈利能力也充分体现,比如2025赛季冠军迈凯伦车队披露的整体收入从4.31亿英镑激增至5.30亿英镑(F1赛事贡献4.88亿英镑),税后净利润增长了4124万英镑至5416万英镑,盈利水平在10%以上。2025赛季取得第四的法拉利车队依靠历史奖金和品牌积淀更是实现了8000万美元的营业利润,老牌车队梅赛德斯奔驰则实现了2.02亿美元的利润,估值达到60亿美元。
据《福布斯》报道:2025赛季结束后,F1车队的平均估值已经达到35亿美元,较2023年上涨89% ,所有车队估值均超15亿美元,两年前仅4支达标。最高的法拉利车队估值高达65亿美元,如果仅从车队财务角度的估值是极高的,这也反映了商业价值不止于比赛本身。

主办城市角度,主办城市需要与F1赛事签订长期协议,并且每年支付一笔FOM承办费,越晚加入的城市相关费用越高,比如中东城市已经达到4500~5000万美元一年。但从赛事运营实际情况看,对于国内外城市的周末经济均有显著带动。
据上海市外国投促中心报道,2024年F1上海站现场观众超20 万,直接经济影响14.06 亿元;间接经济影响39.28 亿元;2025年F1上海站现场观众超22万,直接经济影响24.7亿元,间接经济影响69.1亿元,同比增长均超75%。观众日均消费1800 元、停留3.2天;嘉定商圈三日营收1.2亿元(较平日翻倍);酒店预订量同比 63%。另外还有入境旅客消费、线上收视转播和附带城市形象宣传等诸多受益。
另外,F1为顶级客户提供全球统一标准的高端服务围场俱乐部(Paddock Club)和House 44贵宾服务,使其成为跨国家、跨文化的稳定尊贵体验,吸引企业客户和VIP客户到场也促使赛场成为商业合作的重要社交场所,经济杠杆潜力巨大。
3、 F1集团价值:收入来源多元化,利润杠杆不断涌现
Liberty Media Corp旗下目前主要运营F1赛事和MotoGP赛事,其他传媒业务已经剥离。根据公司历年对于F1赛事的运营情况的披露,我们看到F1赛事的收入快速增长,从2017年接手时的17.83亿美元已经提升到2025年的38.73亿美元,年化增速达到10.18%。
【赛事收入】结合我们前述的F1集团对赛事的商业化开发带动了更多的观众和赛事收入。2017年至今赛事场次仅从20场提升到24场,但场均比赛收入从3000万美元提升到4300万美元(包含FOM授权费和门票分成),赛事相关的收入从6.08亿美元提升到10.34亿美元。由于签约新合同均包含递增条款,后续新增站点的收入会持续拉高场均价值。
【媒体收入】赛事关注度提升带来的转播收入相对稳定,除了2020年期间的空场比赛,大部分时间稳定在30%~35%的区间。传统转播覆盖180 的国家和地区,与苹果、Sky Sports、腾讯体育等签订长期高价合同。2026 年起苹果以7亿美元拿下未来五年美国独家转播权,较此前ESPN报价大幅提升60%以上。新兴的数字流媒体:F1 TV订阅用户超100万,2025年贡献超1.5亿美元;Netflix《极速求生》系列带动全球观众增长21%,直接推动转播费溢价。F1电影的票房分成比例达到中两位数区间,估计贡献超1亿美元一次性收入。
【赞助收入】赛事商业价值的提升吸引更多的商业赞助从各个行业涌向赛车场,赛事本身的高端定位促使LVMH接替劳力士,自2025年起与F1集团签订年费1亿美元的十年合作协议,涵盖贵宾接待、限量产品等全方位权益。沙特阿美、Salesforce、DHL、喜力等年赞助费均超5000万美元。赞助收入从2017年的2.73亿美元提升到2025年的8.40亿美元,年化增速高达14.49%,其占比从2017年的15%提升到2025年的22%。10支车队的合计赞助收入也超过30亿美元。
【其他收入】F1集团不断丰富周边生态的开发,包括VIP hospitality:Paddock Club 等高端观赛体验,F1 官方授权商品、游戏(《F1 2025》)、乐高玩具、主题乐园等从授权费。收入占比从2017年的16.9%提升到2025年的20.3%,毛利率超60%。伴随非赛事收入(赞助 其他)的占比不断提升,有利于F1赛事抗风险能力的提升。

赛事运营的三重杠杆与收入结构相对应:
【1】F1赛事最大的开支是给车队的奖金分成,约占总收入的36%~37%,赛事运营本身属于轻资产模式,授权新增赛事的成本有限,赛事价值提升后还能带来授权费用的提升,对应毛利率具有长期提升空间。
【2】转播权与赛事知名度成正比,竞争直接体现市场价值。同时衍生媒体作品收入的分成则属于纯利业务,带来第二重杠杆效应。
【3】赞助费用亦与赛事商业价值绑定,且大部分头部品牌均签订长协,该部分收入增长亦对应持续的毛利率提升,带来第三重杠杆。
从FWONA披露财报显示,伴随收入增长,F1集团的营业利润率不断攀升,从最初的盈亏平衡状态持续提升到2025年16.3%的水平。按照公司口径的经调整利润率(Adjusted OIBDA magrin)则相对稳定在22%~25%的水平,即伴随非赛收入提升,折摊和激励费用占比也会逐步下降。
对于F1赛事,继续围绕其核心IP城堡打造周边生态,拓展赛事至南美和非洲新兴市场。另外,复制F1赛事的成功经验打造第二增长曲线,Liberty Media自2025年7月完成对MotoGP的收购后,通过优化赛事运营、品牌推广及资源整合,推动MotoGP向全球娱乐IP转型。2025赛季MotoGP现场观众达360万人次(同比增长21%),9条赛道创观赛纪录,首次观赛人数占比提升至27%,2025全年实现3.25亿美元收入,3800万美元营业利润。
FWONA的股价表现与标普500指数基本同步,在2017年收购F1赛事至2021年阶段略微跑输标普500,也反馈市场认为其商业化开发效果不确定性(赛事盈利能力尚未体现),至2022年开始表现逐步追上大盘,也是得益于商业版图扩充的经济效应逐步体现,其市值从2017年的60亿美元提升至目前的270亿美元,增值约350%,成为全球体育产业中增长最快的资产之一。
三、中国赛事经济发展机遇有望在“十五五”体现
(一)F1为中国竞技赛事培育了客群基础,打造本土赛事经济可期
自2004年F1中国大奖赛首次在上海国际赛车场举办,至2025年客流已超20万人次,虽然赛事规则和运营成本属于全球头部水平,直接商业价值尚未有效体现,但其附带经济价值已经浮出水面。2022年周冠宇成为F1首位中国车手,进一步激发了本土流量。F1所培育的2.2亿中国粉丝群体,则为后续赛事经济发展进行了铺垫。伴随国家“十五五”规划对体育强国和赛事经济的推动,相关的社会正外部性也会反哺赛事本身。

目前由国家体育总局和中汽摩联认证的A级汽车类赛事共有八项,商业化开发还处于早期阶段,其主要的门票价格都在200~800元区间,与F1还有较大的差距。F1代表传统汽车工业科技力的体现,因而从赛事到车队都会以欧美传统汽车强国为主导。近年来中国汽车制造领域实力不断增强,在新能源车领域崭露头角,技术水平不断提升,也会推动新一代赛车比赛的发展,诸如电动方程式锦标赛(FE)的发展,并获取更多的规则话语权,这将对于后续打造赛事经济具有长期支撑。

参考F1赛事的发展历程,体育赛事运营具有前期高投入,后续多元化发展带动经营杠杆提升的特点。中国目前的赛事还存在办赛场次、观赛渗透率、门票及周边消费客单价、品牌赞助生态四个方向的提升空间,对标国际赛事,每个方向都具有数倍的长期发展空间。体育赛事所带来的周边经济拉动效应越来越凸显,有望成为未来促进内需消费和丰富居民精神文化生活的重要抓手。

目前已经有相当一部分的上市公司参与到赛事经济的发展中,我们建议积极关注体育行业作为现代服务业的重要高景气方向,期待后续赛事经济的商业价值逐步孵化。

【1】目前国内体育商业化仍处于早期阶段,体育赛事目前的盈利能力尚待培育,相关资产的未来回报率存在不确定性。体育赛事的分成机制和定价机制仍处于探索期,亦可能存在商业利益纠纷的风险。
【2】体育活动存在明显的时尚属性,热门项目随大众偏好变化频繁,过去出现过因为某一重大事件而兴起的运动从小众走向大众又很快走向小众的情况,单一赛事可能存在消费者偏好变化带来的运营风险。
【3】竞技类体育赛事普遍存在运营安全风险,赛事参与各方可能存在舆论风险。


VIP复盘网