21年受“双碳”催化,新能源运营行业进入快速扩张阶段。随后受消纳的扰动,运营商整体面临较大挑战。站在当前时点,我们看到电力企业正积极发展多种业态,与算力、储能、绿氢绿醇等多种新融合方式不断涌现。
我们开启“电力 ”系列研究,本篇作为系列报告的第一篇,我们聚焦于电力 算力的融合发展模式。
摘要:
一、政策叠加经济性共同驱动“电力 算力”协同发展。
1、驱动力1:高层定调,电算融合相关政策持续出台。
“算电协同”首次写入政府工作报告,国资委定调后续发展趋势。3月政府工作报告中明确提出:“实施超大规模智算集群、算电协同等新基建工程,加强全国一体化算力监测调度,支持公共云发展。”
“算电协同”首次写入国务院政府工作报告,表明电力与算力的协同发展已经上升至国家战略层面。2月国务院国资委提出中央企业要强化投资牵引,积极扩大算力有效投资,推进“算力 电力”协同发展。此前政策要求数据中心绿电使用占比需超80%。

2、驱动力2:绿电有望减轻能耗双控政策对于数据中心增长的制约。
数据中心属于高能耗行业,面临严格的能耗双控政策的约束,而绿电的引入为数据中心突破传统能耗指标瓶颈、匹配算力增长需求提供了可行的政策路径。

3、驱动力3:绿电低电价优势推动数据中心降本。
电力成本是数据中心运营支出的核心构成,目前电力成本在数据中心运营成本中的占比高达56.7%,是排在首位的主要支出项,而绿电展现出的低电价优势为数据中心降本提供了有效途径。

二、AI带动数据中心需求爆发,算力Token出海加速电力需求。
1、AI驱动数据中心规模快速扩张,智能算力占比不断提升。
据预测我国2026年算力总规模将达到767 EFlops,2021~2026年CAGR约为31%,同时智能算力的占比从2016年的3%提升至2026年的73%;国内“东数西算”八大枢纽节点的算力规模持续扩张。
2、数据中心用电需求持续抬升,或将带来局部地区缺电。
我国电力形势较优,电力供需结构相对宽松,但随着数据中心用电需求的持续抬升,部分区域仍面临缺电的风险,其中长三角枢纽节点2025年电力缺口高达6108亿千瓦时,以长三角为代表的高需求集群地区局部缺电压力正持续加大。

3、国内算力Token出海驱动电力需求快速增长。
因此,国内电力供应的稳定性,已成为支撑中国算力规模扩张、维持全球竞争力的关键前提。

三、绿证交易、绿电直联共同为数据中心供电保驾护航。
1、绿证交易:
解决数据中心无法采购可再生能源的限制。
2、绿电直连:
突破电网中间环节,实现新能源就地消纳。在“十四五”以来的政策指引下,国家明确2025年底枢纽节点新建数据中心绿电占比须超80%,并确立了涵盖分布式与集中式电源、并网与离网负荷的分类原则,有效解决了新能源就地消纳难题,成为电算融合发展的关键支撑。

四、投资建议:
电算融合大时代来临,重视三类资产表现。算力及数据中心的需求爆发带来绿电需求的进一步提升,或将有效缓解目前绿电行业的量价困境,我们梳理出三条投资线索:
1、从电力主业向数据中心布局的公司,建议关注金开新能、豫能控股等。
2、拥有电网背景的综合能源管理服务商,建议关注南网能源、涪陵电力。
3、绿电直联催化之下有望受益的电力运营商,推荐中闽能源、福能股份、节能风电、江苏新能,建议关注甘肃能源、绿发电力、韶能股份、新筑股份、晶科科技等。

风险提示:政策推进不及预期,数据中心建设不及预期、绿电下游需求波动。
正文:
一、政策叠加经济性共同驱动“电力 算力”协同发展
(一)驱动力1:高层定调,电算融合相关政策持续出台
“算电协同”首次写入政府工作报告,“十五五”或迎高速发展期。
2026年3月5日,十四届全国人大四次会议开幕,2026年政府工作报告中明确提出:“实施超大规模智算集群、算电协同等新基建工程,加强全国一体化算力监测调度,支持公共云发展。”“算电协同”首次写入国务院政府工作报告,表明电力与算力的协同发展已经上升至国家战略层面,成为“十五五”开局之年新型基础设施建设的重点,在“双碳”目标与数字中国建设的双重驱动下,有望迎来高速发展期。
2026年2月11日消息,国务院国资委日前提出,中央企业要强化投资牵引,积极扩大算力有效投资,推进“算力 电力”协同发展,提升全链条数据治理能力,不断夯实人工智能产业基础底座。
2025年5月,国家发展改革委国家能源局联合印发《关于有序推动绿电直连发展有关事项的通知》,创新新能源就近就地消纳新模式,支持符合条件的风光发电向用户点对点供电,打通新能源消纳“最后一公里”。
根据国家能源局最新统计,目前全国有84个绿电直连项目已完成审批,新能源总装机规模3259万千瓦。各地实践中应用场景多元化,内蒙古乌兰察布建设全国首个数据中心绿电直连项目,配套新能源规模34.5万千瓦,新能源年自发自用电量8.5亿千瓦时,绿电直连为数据中心供电持续保驾护航。
政策端加码驱动数据中心绿色低碳转型,绿电消费比例要求持续提升。
自“十四五”以来,国家发改委等多部门密集出台《关于深入实施“东数西算”工程加快构建全国一体化算力网》等系列指导文件,明确提出到2025年底,国家枢纽节点新建数据中心绿电占比须超过80%,2025年3月发布的《关于促进可再生能源绿色电力证书市场高质量发展的意见》则进一步要求在该基础上持续提升,彰显了政策对绿电消纳的长期约束。与此同时,天津、北京、上海、湖北及重庆等试点碳市场通过发布“电碳协同”政策,允许纳管企业将绿电间接排放核算为零,并建立减污降碳激励机制,从核算体系优化与市场激励维度共同支撑数据中心绿电使用比例的稳步提升。

2025年7月,国家发改委、国家能源局发布《关于2025年可再生能源电力消纳责任权重及有关事项的通知》,国家枢纽节点新建数据中心被正式纳入绿色电力消费比例监测范围,其比例要求在全国30个省(自治区、直辖市)中均统一设定为80%。这一比例显著高于同期电解铝、钢铁、水泥及多晶硅行业在各地26%至70%不等的目标水平,体现了算力产业在能源转型中的引领地位。
在执行力度上,2025年政策采取了分步推进的策略,即对电解铝行业(完成情况在26.2%到70%之间)进行正式考核,而对钢铁、水泥、多晶硅和国家枢纽节点新建数据中心仅实施“只监测不考核”,通过监测机制的先行建立,为未来全面落实数据中心绿色电力消纳责任权重及绿色算力高质量发展奠定监管基础。

(二)驱动力2:绿电有望减轻能耗双控政策对于数据中心增长的制约
“十三五”规划以来,我国实施耗双控制度并将指标分解至各级地方政府,数据中心作为新型高耗能行业的特性正面临更严格的节能审查约束。根据中国能源统计年鉴2021数据,我国数据中心的能耗强度显著高于制造业,甚至超过电力、热力等传统高耗能行业。伴随AI的规模化应用推动数据中心用电需求井喷,任何新建数据中心都需要依据《固定资产投资项目节能审查办法》进行能耗评估,能耗双控指标成为决定算力部署能否落地的前置门槛。

2026年政府工作报告也将绿色低碳转型作为重要议题之一。报告提出:
大力发展绿色低碳经济。完善促进绿色低碳发展政策,实施重点行业提质降本降碳行动,深入推进零碳园区和工厂建设。设立国家低碳转型基金,培育氢能、绿色燃料等新增长点。
积极稳妥推进碳达峰碳中和。实施碳排放总量和强度双控制度,完善碳排放统计核算、碳足迹管理体系,进一步扩大碳排放权交易市场覆盖范围。制定能源强国建设规划纲要。着力构建新型电力系统,加快智能电网建设,发展新型储能,扩大绿电应用。加强化石能源清洁高效利用。
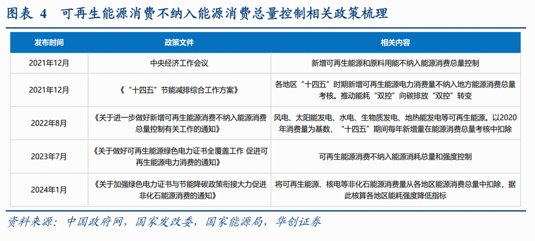
增加绿电消费将有助于减轻能耗双控政策对数据中心快速发展的制约。
自2021年起,国家层面通过中央经济工作会议及多项政策文件逐步明确,新增可再生能源电力消费量不纳入地方能源消费总量考核,并将风电、太阳能发电等各类可再生能源消费从能耗总量和强度控制中扣除,推动能耗“双控”向碳排放“双控”转变。这一机制赋予了绿电在能耗考核中的豁免权,意味着数据中心通过增加绿电消费,可在不挤占地方能耗指标的前提下实现规模扩张。尤其是在能效控制严格的地区,如北京对PUE超限数据中心征收差别电价,而绿电的引入为数据中心突破传统能耗指标瓶颈、匹配算力增长需求提供了可行的政策路径。

(三)驱动力3:绿电低电价优势推动数据中心降本
电力成本是数据中心运营支出的核心构成,而绿电具备低电价的优势。根据中商产业研究院的数据显示,电力成本目前在数据中心运营成本中占比高达56.7%,是排在首位的主要支出项,其占比约为折旧支出(25.6%)的两倍以上,远超房租(7.7%)及人工(3.7%)等其他成本。伴随AI驱动的算力需求的爆发式增长,数据中心对于电力的依赖进一步加深,电力成本在总运营支出中的比重或将持续攀升。因此,绿电展现出的低电价优势为数据中心降本提供了有效途径。

受益于新能源高渗透率带来的资源禀赋,绿电已成为数据中心优化运营支出、提升成本竞争力的核心要素。从国内市场来看,甘肃、宁夏、新疆、青海等西部地区绿电交易均价处于0.22-0.27元/千瓦时的低位,其中青海、蒙西、甘肃、四川等省份或地区的绿电价格已明显低于当地煤电基准价,显著的度电成本优势驱动数据中心向西部资源聚集区布局;从国际市场来看,微软、谷歌等科技巨头通过与发电方签订长期购电协议,在利用大规模清洁电力采购获取规模经济效益的同时,有效对冲了未来电价波动及上涨风险,从而在长周期内锁定了具备竞争力的电力成本。

二、AI带动数据中心需求爆发,算力Token出海加速电力需求增长
(一)AI驱动数据中心规模快速扩张,智能算力占比不断提升
伴随人工智能的高速发展,全球AI基础设施正经历巨大的行业变革。算力作为数字经济时代的核心生产力,其多样化的算力需求场景不断出现,根据管晓宏等《数字基础设施绿色低碳发展中的关键科学问题与建议》,2022~2032年全球人工智能市场规模的CAGR高达42%,AI的高速发展使得数据中心成为承载算力扩张的关键基础设施。
中国算力产业加速发展,智能算力占比不断提升。
回顾历史,2016~2021年是我国算力规模的稳步增长期,主要由云计算、短视频、移动支付等消费互联网应用驱动。自2022年起,AI大模型的爆发式增长驱动算力规模继续增长,根据管晓宏等《数字基础设施绿色低碳发展中的关键科学问题与建议》,2026年我国算力总规模将达到767 EFlops,2021~2026年CAGR约为31%。此外,我国算力结构也在发生改变,智能算力的占比将从2016年的3%提升至2026年的73%,占比提升较为显著。

我国“东数西算”八大枢纽节点算力规模持续扩张,其中东部强化协同与智算转型,西部则发挥能源优势承接海量算力。
京津冀与大湾区作为关键节点,分别实现智能算力25.55万P及18万P的可承载规模,重点支撑北京、港澳等地的实时智算需求;长三角则以芜湖为中心打造“智算之城”。同时,西部节点凭借能源成本优势承接了更大规模的算力底座,其中内蒙古以23.7万P规模及全国第一的绿色算力发展指数成为重要保障基地;贵州枢纽算力达15万P,其智算占比超过98%且具备100EFLOPS的超强算力能力;甘肃与宁夏则展现出极高的成长性,其中甘肃以11.4万P的智算规模成为全国增速最快的标杆集群之一,宁夏则成功落地了20余个大模型训练及209个“人工智能 ”场景。
整体而言,我国八大枢纽节点已经构建起全闭环AI产业生态的算力网络体系。

(二)数据中心用电需求持续抬升,或将带来局部地区缺电
目前我国电力整体供需结构相对宽松,电源端大规模投资有效缓解了电力紧缺压力,但局部区域仍面临电力调配挑战。我国电源基本建设投资经历了一轮高峰,由2018年的2,721亿元提升至2024年11,687亿元,CAGR约为27%,2025年回落至10,928亿元。受此轮投资高峰带动,电力供给能力迅速扩张,导致各电源类型平均利用小时数出现趋势性下滑,其中火电利用小时数从2011年5,305小时的高位回落至2025年的4,147小时,风电的利用小时数在近年也呈现明显走低态势。
总体来看,发电设备利用小时数的下行反映出在全国层面电力供给相对充足,总量性缺电风险较低,用电紧缺的压力目前更多体现在特定区域的供需结构不平衡上。

随着数据中心用电需求的持续抬升,我国电力供需结构呈现区域分化的特征,数据中心集群区域面临局部缺电风险。从各枢纽数据来看,电力资源分布与用电需求存在显著错配,长三角、京津冀及粤港澳大湾区等核心经济圈枢纽用电负荷巨大,电力缺口分别高达6108、2616以及2495亿千瓦时,供需矛盾日益凸显;与此同时,内蒙古、宁夏、甘肃、贵州及成渝等枢纽目前仍处于电力盈余状态,其中内蒙古枢纽以3033亿千瓦时的盈余量居首。总体来看,虽然我国整体电力形势较优,但由于数据中心用电需求的快速增长,以长三角为代表的高需求集群地区局部缺电压力正持续加大。

(三)国内算力Token出海驱动电力需求快速增长
在全球人工智能算力需求爆发与能源供给瓶颈的背景下,中国凭借自身优势正通过“Token出海”这一新型贸易模式,将电力转化为全球通用的算力资源。“Token出海”本质上是海外开发者通过API调用中国境内数据中心的推理服务,使电力消耗发生在中国电网内部。伴随Agent模式的快速发展,对于Token的消耗呈现指数级增长,进一步推动了国内智算规模的持续扩张,并最终转化为用电量的高速增长。
1、在API定价层面,中国厂商通过技术迭代实现了成本的显著下降
我国算力厂商通过持续的技术迭代,在API定价层面展现出极强的性价比优势,为Token大规模出海与算力需求的爆发式增长提供了经济基础。
以DeepSeek为代表的国内厂商为例,通过不断优化模型架构与调度效率,DeepSeek V3.2的API输入成本仅为0.28美元/百万token,输出成本为0.42美元/百万token,而相比之下,GPT-5.2(xhigh)模型的输入与输出定价分别约为1.75美元/百万token和15美元/百万token。成本的显著下降使得在同等预算下,国内API调用能支撑更海量的数据吞吐,直接降低了下游应用如Agent模式的开发与运营门槛。伴随国内厂商的成本优势持续释放,国内算力正通过Token形式实现全球范围内的价值输出,驱动了我国数据中心算力负载与用电需求的快速增长。

2、Agent模式对Token消耗的呈现指数级增长
与传统的对话模式不同,Agent模式下的AI具备主动规划、多步拆解、自我反馈和长链路执行的能力,每个复杂的任务将被分解为成千上万个推理步骤。在Agent模式下,Token的消耗不再是与对话量成线性的,而是遵循“任务复杂度×执行时长”的指数级增长速度。根据IDC预测数据,到2030年,全球企业活跃Agents年度Token消耗将从2025年的极低水平暴增至152,667 Peta Tokens,呈现爆发式增长,与此同时其后台消耗的电量也在成倍增长。
中国厂商凭借断崖式的API定价优势不断扩大在全球Agent市场的份额,最终,这种由Token出海驱动的算力负荷,将根据国内各枢纽节点的算力部署规模,转化为电力系统真实的承载压力。
3、国内算力部署规模决定电量的最终落地情况
跨国数据流动虽然受到合规性与网络延迟的物理限制,但全球算力需求仍将向具备成本优势的地区流动,因此大量非敏感数据处理任务正加速向中国节点迁移。若中国大模型在性能与单位成本的平衡上保持全球领先地位,来自全球的Token需求就会持续向中国数据中心汇聚,进而带动我国数据中心上架率与运行负荷的提升。最终,电力的实际消耗量以及增长规模,取决于国产算力在整个算力闭环中的参与深度与市场份额。
综上所述,国内算力Token出海正成为电力需求增长的重要驱动力。Agent模式的兴起不仅放大了Token的消耗量,更将电力需求推向了指数增长的新阶段,而中国凭借性价比优势不断扩大全球市场份额,或将海外推理负载持续引入国内。因此,国内电力供应的稳定性,已成为支撑中国算力规模扩张、维持全球竞争力的关键前提。
三、绿证交易、绿电直联共同为数据中心供电保驾护航
绿色电力证书(GEC)和绿电直连(Direct Connection)互为补充。绿证交易解决了环境属性的溯源难题与异地交易瓶颈,而绿电直连则通过物理线路的联通,实现了能源的就地消纳与输配效率的优化。
1、绿证交易:解决数据中心无法采购可再生能源的限制
绿证交易已成为数据中心突破可再生能源采购限制、实现绿色能源转型的关键路径。
作为我国可再生能源电量环境属性的唯一凭证,绿证通过挂牌、双边协商及集中竞价等灵活的交易组织方式,有效化解了部分地区因绿电资源匮乏导致数据中心无法直接采购绿电的困境。从交易数据来看,国网区域绿证交易量呈现爆发式增长态势,2022年绿证交易量仅为145万张,到2024年已经增长至17640万张,CAGR高达1003%,反映了市场主体对绿证环境价值的认可。在绿电资源匮乏地区,绿证交易可以化解数据中心无法直接采购可再生能源的限制。

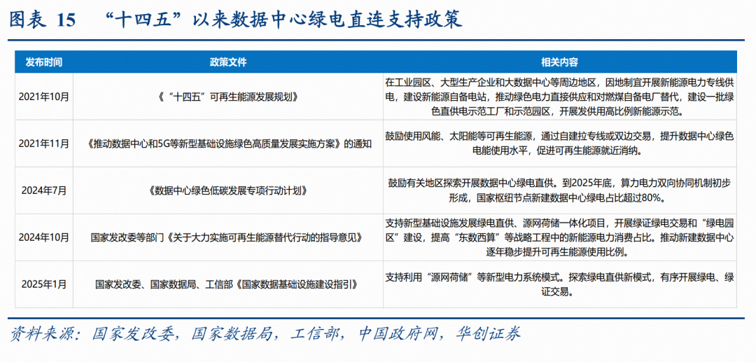
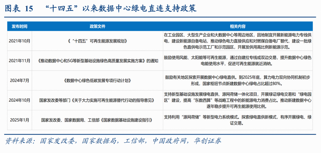
2、绿电直连:突破电网中间环节,实现新能源就地消纳
近年来,国家及地方层面密集出台多项政策,旨在通过绿电直连模式突破电网中间环节,实现新能源的就地高效消纳。2021年,《“十四五”可再生能源发展规划》提出建设绿色直供示范工厂;2024年,《数据中心绿色低碳发展专项行动计划》明确2025年底国家枢纽节点新建数据中心绿电占比超80%的目标;2025年,《关于有序推动绿电直连发展有关事项的通知》首次从国家层面明确了绿电直连的范围、类型和原则。从电源规模上分为分布式光伏和集中式新能源,从负荷是否接入公网分为离网型和并网型。总体来看,我国正加速构建绿电直连的顶层政策设计,持续提升数据中心绿色电力消费比重,为新能源就地消纳提供了关键途径。
绿电直连模式在电源规模与并网方式上呈现差异化特征。在电源侧,分布式光伏直供虽能利用屋顶资源节省成本,但受限于发电规模仅能满足厂用电;集中式新能源虽可实现大规模供应,但其波动性与数据中心的高可靠性需求存在天然矛盾,需要公用电网或储能进行调节。在连接方式方面,离网型直供模式高度依赖大容量长时储能以应对出力波动,而并网型模式虽可依托大电网提供调峰与应急备用,但需承担系统备用费且受限于向电网返送电量的约束,直接影响项目的整体收益水平。

综上所述,绿电直连通过突破电网中间环节,已成为实现新能源就地消纳与数据中心低碳转型的关键路径。在“十四五”以来的政策指引下,国家明确2025年底枢纽节点新建数据中心绿电占比须超80%,并确立了涵盖分布式与集中式电源、并网与离网负荷的分类原则,有效解决了新能源就地消纳难题,成为电算融合发展的关键支撑。
四、投资建议
电算融合大时代来临,重视三类资产表现。电力及算力融合已经被首次写进政府工作报告,此前国务院国资委也作出明确表态鼓励国有资本布局电算融合。我们梳理出三条投资线索:一是从电力主业向数据中心布局的公司,二是拥有电网背景的综合能源管理服务商,三是绿电直联催化之下有望受益的电力运营商。
1、电力 数据中心深度融合,典型代表豫能、金开等
1)金开新能:深度参与电算融合
深度参与乌兰察布数据中心项目建设。乌兰察布市人民政府网2月9日发布新闻,乌兰察布市成功与金开新能、中国联通等四家企业签约,推动多个智算中心项目正式落地。项目总投资约319亿元,IT负荷总量约1600MW,设计安装机柜约28.5万架,预计投产后算力规模超30万P,年营收超50亿元。
与无问芯穹合作,探索“算力 电力”融合发展新模式。2025年1月27日公司全资子公司金开伊吾与无问芯穹签署了《人工智能算力技术服务合同》,金开伊吾将向无问芯穹提供智算算力及其配套带宽资源、存储资源、安全资源以及IT运维服务,分两期交付,一期合同租赁总金额为人民币6,912万元(含税),服务期限为12个月。此次合作标志着公司在新能源与智算中心一体化项目领域迈出了重要一步,是“算力 电力”融合发展模式的重要实践。
2)豫能控股:收购数据中心公司合盈数据
公司2月11日发布公告,目前正筹划参股投资公司控股股东河南投资集团有限公司下属控股企业先天算力科技有限公司,并联合河南投资集团以先天算力为收购主体,收购郑州合盈数据有限责任公司。
合盈数据主要从事第三方超大规模数据中心业务,持有及规划的数据中心IT容量超过1GW,整体规模居全国前列。其中,合盈数据(怀来)科技产业园是环京区域最大的绿色算力集群,基于“源网荷储”一体化的数据中心选址策略,通过对液冷技术的前期预研,完成了从单机柜到园区级的全场景验证,并进行了大规模部署。
1)南网能源:南网旗下综合能源平台
公司未来将重点拓展零碳园区、零碳工厂、虚拟电厂、数据中心节能等业务。根据公司关于战略规划2026年度执行重点计划的公告,深度聚焦于高端节能服务赛道,通过加速物联网与AI技术的融合创新,针对零碳园区、零碳工厂等核心场景打造标准化解决方案;在电力交易与市场衔接方面,公司拟重点拓展虚拟电厂与碳市场的耦合服务,旨在通过强化源荷聚合能力提升在能源互联网领域的竞争优势;同时,公司将充分发挥“电碳算”协同应用的技术领先性,拓展数据中心节能业务。
2)涪陵电力:国网旗下综合能源平台
公司紧跟国家关于配电网向“源网荷储”资源高效配置平台转变的政策导向,积极推进源网荷储一体化项目的研究,深入分析新能源消纳能力,促进新能源与电网协同发展。2025年,公司与安徽综能达成合作,拟联合推进安徽省16地市供电公司的配变能效提升项目,依托城市及农村配电网能效提升项目,公司不断拓展延伸用户链,积极探索储能相关等新业态,构建电网节能业务的新型服务体系。
3、绿电直联有望重塑传统绿电运营商估值逻辑
1)甘肃能源:旗下新能源资产参与算力绿电聚合试点项目
公司甘肃庆阳东数西算产业园区绿电聚合试点项目一期工程100万千瓦新能源项目首批风电机组已于2026年1月30日并网发电。该项目为全国首个绿电聚合试点项目,总装机200万千瓦,本次并网为一期工程100万千瓦的首批机组,将通过智能调度系统,为庆阳数据中心集群提供稳定、清洁的电力直供。
2)绿发电力:探索电算融合发展新模式
公司持续加快推进建立“新能源 ”融合业态,打造“源网荷储”一体化样板。根据交易所互动平台信息,公司目前正积极与部分数据中心对接,寻求绿电交易及其他合作的可行性。根据2025年9月投资者关系活动记录表,公司正探索推进绿电直连项目开发,力争实现上网电量电价双提升。
3)传统绿电运营商
随着数据中心的快速发展,传统绿电企业也有望在绿电直联带动下迎来新发展阶段,尤其在算力枢纽区域京津冀、长三角等等区域。如中闽能源、福能股份、节能风电、江苏新能、韶能股份、新筑股份、晶科科技等。
综上,我们梳理出三条投资线索:
一是从电力主业向数据中心布局的公司,建议关注金开新能、豫能控股等;
二是拥有电网背景的综合能源管理服务商,建议关注南网能源、涪陵电力;
三是绿电直联催化之下有望受益的电力运营商,推荐中闽能源、福能股份、节能风电、江苏新能,建议关注甘肃能源、绿发电力、韶能股份、新筑股份、晶科科技等。

五、风险提示
政策推进不及预期,数据中心建设不及预期、绿电下游需求波动。


VIP复盘网