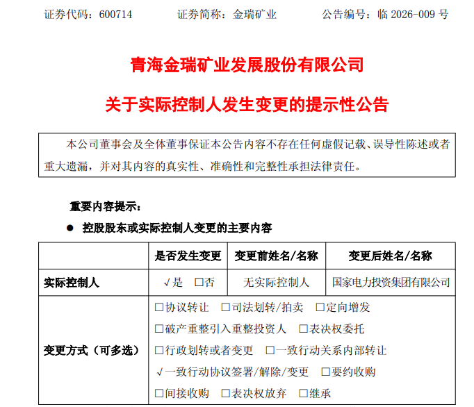
3月9日晚,金瑞矿业公告,2026年3月6日,公司控股股东青海省投资集团有限公司(简称“青海省投”)之第一大股东国家电投集团黄河上游水电开发有限责任公司(“黄河公司”)与其一致行动人青海省国有资产投资管理有限公司(简称“青海国投”)、青海省发展投资有限公司(简称“青海发投”)分别签署《一致行动协议》。通过协议安排,黄河公司对青海省投形成实质控制,从而间接引发公司实际控制人发生变更,触发权益变动。

公告显示,本次权益变动前,青海省投持有金瑞矿业29.99%的股份,为金瑞矿业控股股东;黄河公司、青海国投和青海发投未直接持有金瑞矿业股份,分别持有青海省投42.24%、5.37%和3.38%的股份。黄河公司系对控股股东青海省投施加重大影响的股东,青海省投无控股股东与实际控制人,金瑞矿业亦无实际控制人。
金瑞矿业表示,基于对青海省投未来业务发展和经营潜力的看好,本次黄河公司分别与青海国投、青海发投签署《一致行动协议》,拟在增强对青海省投的控制力的基础上,通过发挥黄河公司和国家电投的业务经验和管理优势,进一步提升其经营质效,助力青海省投高质量发展。交易完成后,黄河公司对青海省投的控制权比例提升至51%,对青海省投形成控制,进而对金瑞矿业形成控制。
本次权益变动后,青海省投仍为金瑞矿业控股股东,黄河公司将成为金瑞矿业的间接控股股东,金瑞矿业由无实际控制人状态变更为实际控制人为国家电投。
金瑞矿业主要从事锶盐系列产品生产、加工、研发,公司在借鉴国内外碳酸锶先进生产经验下,设计拥有了更为科学、合理的生产工艺。据金瑞矿业2025年半年报,金瑞矿业现有2万吨/年碳酸锶、2000吨/年金属锶及5000吨/年铝锶合金产能,在行业中属中等规模。
金瑞矿业称,本次变动不会导致公司主要业务结构发生变化,不会对公司日常经营管理和财务状况产生不利影响,亦不会影响公司的人员独立、财务独立和资产完整,公司仍具有规范的法人治理结构,不存在损害公司及中小股东利益的情形。本次控制权变更后,公司将继续认真落实和推进既定发展战略,增强核心竞争力,持续为公司股东创造价值。


VIP复盘网