AI视频生成是大的产业变化趋势,目前AI渗透率仍然非常低(个位数),相较竞争更重要的一定是行业渗透提升进展,远远未到分蛋糕的时候,从这个维度看,Seedance带来的是头部玩家共同做大盘子。其次,基于模型能力侧重点和各公司战略,在市场、人群、生态场景方面各家存在错位竞争,非零和博弈。

看前世
从 Seedance 1.0 / 1.5 到 2.0,从“视频素材”向“工业级叙事”。1.0 解决的是“能生成好看的片段”,主要是优化视频生成下限,建立基准,并未做生成式多模态;1.5 解决的是“能一次性生成有声音的片段”,但本质上 1.5 只是为 2.0 正式“上车”音画同生、多模态参考所做的过渡工程;而 2.0 解决的是“能自动完成一段有完整叙事的作品”,Seedance系列模型职责从“视频素材供应商”变成“工业级叙事引擎”。


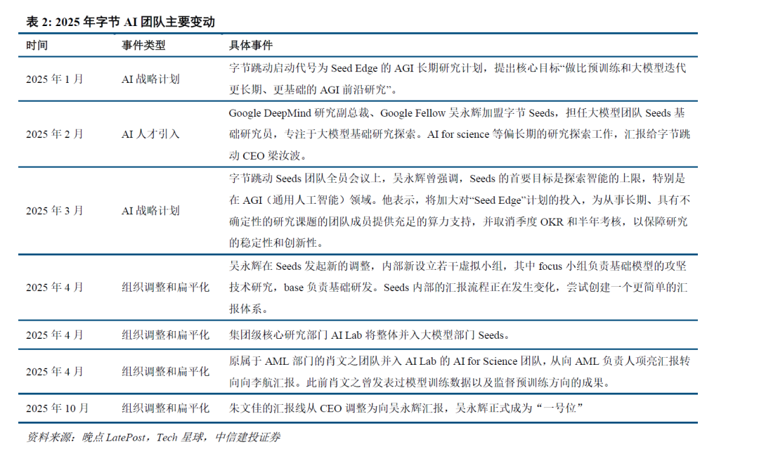
从团队看,字节AI Seed团队在大模型和视频生成领域属于“起步偏晚但加码最猛”的典型路径:自2023年正式组建以来,依托Flow–Seed–Stone三层AI架构、AI Lab整并、Seed Edge长期AGI研究计划,叠加大规模资本开支与高强度股权激励,短短三年完成了从内部补课团队到集团级“技术底座”的跃迁。2024-2025年字节围绕AI团队进行了一系列组织架构的调整,这一轮重构的内核是:在组织上将所有大模型与多模态研发统一收拢于 Seed,从双负责人到由吴永辉主导,标志着Seed在组织架构上形成“基础研究一号位”格局,业务方向进一步向底层模型能力集中。

观今生
Seedance 2.0带来怎样的核心变化:1)可控性是核心:告别“抽卡”——可用率从20%提升至80-90%;2)统一的多模态音视频联合生成架构——多模态参考:全面升级,支持文本、图片、视频、音频四种模态输入; 3)指令遵循与多镜头导演能力:把导演思维内嵌进模型; 4)音画同时生成:Seedance 2.0最核心的架构创新在于采用了“双分支扩散变换器”。


底层技术变化带来2.0模型能力飞升:1)素材处理阶段从头优化重训练,包括时间增加、颗粒度提升等;2)多模态素材采纳优化;3)音画同步单独训练;4)强化学习与提示词工程:引入多维度奖励模型(运动质量、物理合理性、美感)优化生成效果,并通过基模型将用户模糊描述转化为模型可理解的密集指令。
产品及商业化:Seedance的商业化,本质上不是“卖一个视频模型”,而是嵌入字节的 C 端应用矩阵与火山引擎 MaaS 体系,形成“流量—算力—应用”三位一体的闭环。当前阶段,C 端以即梦订阅和豆包导流为主,更多在做用户规模与内容生态的占位;B 端则依托火山引擎极低的 Token 单价和完备的多模态能力,已经进入以规模效应和 Agent 解决方案驱动收入的阶段。


Seedance入局带来AI视频赛道怎样的格局变化:首先我们认为AI视频产品快速迭代,同梯队内产品技术能力和产品工程化能力基本同步,一般来讲谁最新发布表现最优,第一梯队内产品不存在代际差异;其次尽管Seedance 2.0在可控性上迈出了一大步,与Google Veo 3.1、可灵3.0等竞品相比,Seedance 2.0也并非在所有方面都遥遥领先。总结来看,Seedance 2.0对标的是Sora 2当初问世时对于视频复杂度的支持能力,不再是画面与画面的拼接,开始有了镜头语言的雏形,懂分镜、懂节奏,带有短视频/广告片的网感,更适配普通用户及一般创作者;可灵3.0侧重多镜头输入,面向专业影视创作者。


我们能得出一个核心结论:首先AI视频生成是大的产业变化趋势,目前AI渗透率仍然非常低(个位数),相较竞争更重要的一定是行业渗透提升进展,远远未到分蛋糕的时候,从这个维度看,Seedance带来的是头部玩家共同做大盘子。其次,基于模型能力侧重点和各公司战略,在市场、人群、生态场景方面各家存在错位竞争,非零和博弈。

技术迭代与算力成本风险:若Seedance在物理一致性、长视频、实时生成等关键能力上的迭代节奏落后于Sora/Veo/国内同业,市占率和议价能力可能承压。同时,算力成本若在中短期内难以显著下降,将压制毛利率与价格调整空间。
商业化变现不及预期风险:当前P端付费渗透率仍处在个位数,与成熟创作工具10%以上水平存在差距;若用户教育与产品运营节奏不及预期,收入增速存在下修风险。B端收入确定性不明确,企业预算周期长、采购流程复杂,短期内可能受宏观环境与营销预算收紧影响。
竞争加剧与价格战风险:国内外头部厂商已同步瞄准AI视频赛道,若为抢占用户与流量而发动价格战,将压缩行业利润空间;海外SaaS公司和本土初创企业也在加快产品迭代并强化社区运营,可能在细分垂类对可灵形成“蚕食”。
内容安全与版权风险:大规模AI视频生成容易引发版权、肖像权及内容合规问题,一旦监管政策收紧或发生重大侵权事件,平台可能面临法律与品牌风险。


VIP复盘网