
近期OpenClaw爆火出圈,GitHub星标破25万,超越Linux、React成为史上增速最快开源项目之一。
OpenClaw(昵称“小龙虾”)定位为完全开源且本地运行的AIAgent框架,其本质可视为AI Agent产业从竞争转向应用落地的产业拐点。
此外,小米周五也官宣Xiaomimiclaw(龙虾智能体),这是其探索Agent的重要一步,基于MiMo大模型打造,为AI交互测试产品,目前已开启小范围封测。
OpenClaw类Agent爆火有望带动海量云端Tokens需求,产业链核心赛道云部署、算力租赁、国产芯片、大模型、端侧设备、应用端和安全迎来全面机遇。
本文重点聚焦OpenClaw产业链核心赛道和竞争格局。
01
什么是OpenClaw?
OpenClaw(曾用名Clawdbot):受Anthropic Claude龙虾吉祥物启发,由奥地利开发者2025年底个人开发。开源、本地优先的AI智能体网关,定位24/7数字员工,核心能力是从“思考”到“执行”,能指挥本地设备,执行文件操作、发邮件和管理日历等任务。
OpenClaw通过工程系统降低操作复杂度:

Openclaw的工作流程
OpenClaw基于AI代理的自动化系统架构,主要由用户端、网关、AI代理(Agent)、技能模块和记忆存储五个部分构成。其架构显示Agent是覆盖在现有软件体系之上的“智能调用层”和“任务编排层”。
通过用户自有设备(Mac/Windows/Linux/云服务器)自托管,AI接收指令→拆解→调用工具→执行真实操作,所有数据本地存储,与15 聊天软件(Telegram/WhatsApp等)集成。
OpenClaw的工作流程:
资料来源:velvetshark.com
为什么Openclaw重要?
便捷的AI助手:Openclaw堪称当下最便捷的AI助手,通过聊天软件控制和heartbeat、corn等模式,让AI能24×7全天候服务用户需求。
推动AI普惠化与场景落地:Openclaw通过近乎0成本的部署方式,大大降低接触和使用AI的门槛,开启全民AI时代。OpenClaw通过“轻量化推理 本地自主决策 端云协同”架构,降低AI应用门槛,使个人和企业能快速构建自托管式AI数字员工。
构建开放生态与降低技术门槛:OpenClaw采用MIT开源协议,允许用户自由修改和分发,社区已开发数百种技能插件,支持Claude、GPT系列及本地模型接入。在开源项目的世界里,标星量是衡量项目受欢迎程度和影响力的重要指标。Openclaw在GitHub平台上创造纪录,仅用短短3周时间,其标星量就超越了Linux 30年的积累。
Open Claw 工作流程架构图:
资料来源:Open Claw 官网
Openclaw对产业的积极影响
推动AI技术从“对话”到“执行”关键跨越:OpenClaw通过视觉闭环操作实现对本地系统的自主控制,成为首个能“接管电脑”的开源AI框架。
算力需求激增与Token消耗跃升:OpenClaw通过“本地优先 云端协同”架构,将AI从“对话”推向“执行”,直接引爆算力需求。其驱动的多场景AI应用推动Token消耗从“百万级/日”跃升至“亿级/日”,形成“需求激活→Token消耗提升→算力消纳加速”的正向循环。OpenClaw掀起的Agent热潮远超去年Manus,后者仅是“打样”,前者标志进入“量产”,预示新一轮Token大爆发。
催生“硬件终端 云服务 场景应用”立体化生态:OpenClaw推动“廉价主机”需求;云厂商推出“一键部署”服务,简化技术流程且降低使用门槛;OpenClaw深度融入工业互联、智慧园区、家庭智慧中控等领域,覆盖办公、智能制造、能源电力和教育医疗等全场景。
02
OpenClaw产业链
OpenClaw产业链覆盖AIDC链(云、算租、IDC、国产芯片),系统与边缘计算以及大模型、硬件终端、安全防护等多个核心环节。
各环节共同构成了OpenClaw从开发到落地的完整生态,OpenClaw促进产业链协同创新与商业模式升级。
资料来源:乐晴智库精选
云部署
OpenClaw作为开源AI代理框架,本地部署需开发者手动配置操作系统、依赖库及运行时环境,技术要求较高。
相比之下,云部署通过预置镜像与容器化技术(如Docker/Kubernetes),将环境配置、依赖安装、服务启动等流程自动化,支持“一键部署”,显著降低操作复杂度。
阿里云、腾讯云、百度智能云等推出OpenClaw专属云主机镜像和可视化一键部署服务,覆盖美国、新加坡、日本等多个海外节点,锁定算力消耗与Token调用。
腾讯云通过轻量应用服务器Lighthouse等提供一键部署入口,降低开发者接入门槛,流量峰值创历史新高。优刻得发布全流程可视化一键部署方案,率先推出部署OpenClaw的相关镜像,并进一步推出开箱即用的轻量应用云主机,服务拓展至海外节点。青云科技云原生部署OpenClaw,推出专属部署套餐(低至1元/月),以“低价 便捷”推动AI普惠。

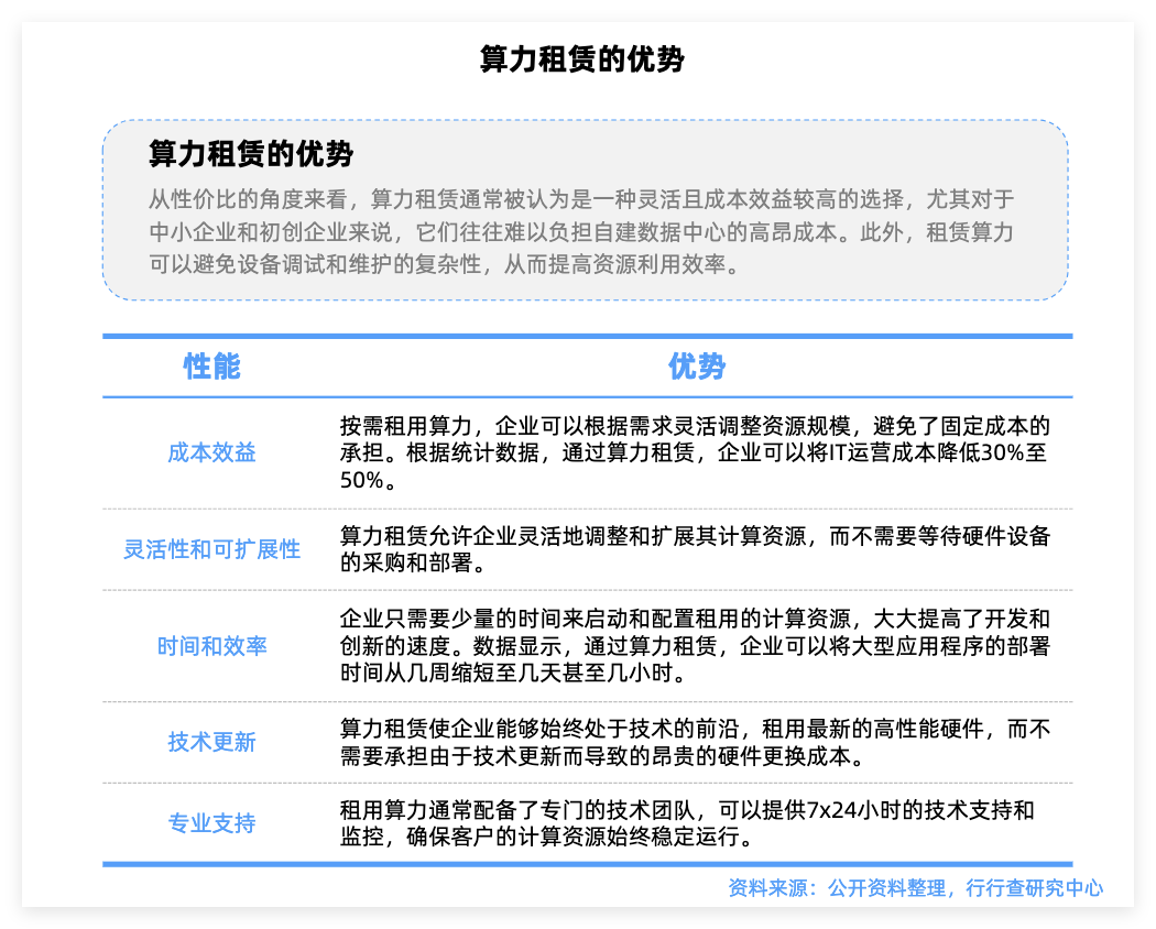
算力租赁
AI应用普及与OpenClaw框架引爆推理需求,叠加AI芯片出口限制等各种因素,算力资源持续稀缺,硬件成本上行加速算力缺口。
据行业监测,2026年开年AI算力需求激增驱动算力租赁市场进入涨价周期。
OpenClaw加速部署和增长有望进一步推动高算力租赁需求,头部云商优化调度强服务,算力租赁有望因Token需求激增持续涨价。
算力租赁具有显著成本优势,企业无需投入大量资金购买硬件设备,只需按需租赁算力资源即可满足业务需求。这种模式不仅降低了企业的初期投资成本,还提高了资源的利用效率。
当前部分云服务厂商、传统IDC服务厂商以及其他跨界布局的企业,形成了“基础设施 算力服务”一体化解决方案。

从行业格局来看,由于国内AI算力租赁刚刚兴起,参与方众多,格局较为分散。
传统云厂商(如阿里云、腾讯云、字节、华为云、三大运营商等)依托公有云基础设施快速扩展算力租赁;专业IDC服务商通过存量机柜资源转型;民企通过自建或租赁数据中心整合资源。
近年来第三方专业数据中心服务商成为国内数据中心新增机柜的主要贡献者。据中国信通院数据,国内第三方IDC头部厂商包括万国数据、世纪互联、秦淮数据、宝信软件、润泽科技、数据港、奥飞数据、光环新网、网宿科技等。
IDC厂商包括大位科技、奥飞数据、科华数据以及国内具备IDC建设运营能力的央国企厂商云赛智联、广电运通、深桑达、卓朗科技等均在该领域有所布局。

民企通过自建或租赁数据中心,整合GPU、CPU、存储等算力资源,形成规模化算力池。中贝通信布局9大算力集群,覆盖阶跃星辰、金山云、地方超算等核心客户;润建股份、鸿博股份旗下英博数科、利通电子、亚康股份以及宏景科技、协创数据、首都在线、盈峰环境、恒润股份、航锦科技、智微智能、宁波建工等众多厂商均在算力租赁领域有所布局。

算力芯片
OpenClaw等类Agent应用加速本地执行需求,催生大量潜在部署热潮,推动并发推理需求进一步加速国产芯片替代。
算力芯片主要有CPU、GPU、FPGA和ASIC四种形式。
这几种芯片架构在功耗、价格和性能上各有侧重,适用于不同场景的需求。

OpenClaw的网关中枢 模块化架构需支持跨平台协同、主动触发服务等高并发场景,对CPU/GPU的并行计算能力提出更高要求,推动国产芯片从低端到高端的结构性增长。
CPU芯片:国内厂商海光信息、寒武纪、龙芯中科等引领国产替代。海光信息是高性能服务器CPU标杆,与主流服务器厂商(如浪潮、中科曙光)深度合作,形成规模最大的国产整机生态;龙芯中科龙芯3B6000M芯片基于自研LoongArch指令系统,集成4/8颗国产LA364E高性能处理器核,主频2.5GHz,实现“指令集-IP核-芯片”全链路国产化。

GPU芯片:国产GPU厂商主要采用“全自研IP”与“混合IP”两种技术路线。全自研路径以华为昇腾为代表,从指令集到计算单元完全自主设计;混合路径则是通过授权外部IP进行二次开发优化。
中国GPU市场中,华为昇腾系列芯片在AI和数据中心领域具有强劲实力。摩尔线程以全功能GPU覆盖数据中心和消费级双市场,成为国产领军者。海光信息凭借DCU芯片在AI加速卡市场深度绑定运营商与超算中心。景嘉微在军用领域市占率领先,并拓展信创桌面市场。壁仞科技、沐曦股份等聚焦高端AI训练。砺算科技7G106芯片采用6nm工艺,性能超越RTX4060,支持端侧大模型低延迟推理,展现国产GPU在消费级市场的潜力。芯动科技一站式IP授权和芯片定制及GPU赋能型领军企业,提供跨全球各大工艺厂从55纳米到5纳米的全套IP和芯片定制解决方案。芯源微、燧原科技、航锦科技、天数智芯、凌久电子、登临科技等在产业链各细分环节加速布局。

ASIC芯片:当前推理算力爆发式增长,国内外异构芯片受关注,ASIC等或抢占推理市场份额。ASIC是针对特定应用需求而设计和定制的芯片。
国内百度、阿里和腾讯等互联网大厂自研AI芯片大多采用ASIC架构,主要应用于自身业务场景,典型的ASIC芯片例如:阿里平头哥推出含光800AI芯片;百度昆仑系列AI芯片。HW、寒武纪、燧原科技、黑芝麻和地平线等厂商也基于ASIC架构设计芯片,在深度学习模型的训练和推理方面具有高性能和高效率。ASIC产业链各环节相关布局厂商还包括如翱捷科技、全志科技、澜起科技、瑞芯微、灿芯股份、国科微、淳中科技、山石网科等。
ASIC芯片拆解图:

服务器
AI服务器的核心作用是解决高算力需求下的散热与能效问题。
OpenClaw需处理复杂任务,如跨应用调用、多步信息搜集等,对本地算力要求极高。
传统风冷服务器在长时间高负载运行时易出现性能衰减、功耗飙升等问题,而液冷服务器通过液体高效散热,可确保OpenClaw在7×24小时高负载下稳定运行,避免因散热不足导致的任务中断或算力下降。
随着AI算力需求爆发式增长,液冷技术成为降低数据中心能耗、提升能效的关键路径。
国内厂商如浪潮信息、英维克、高澜股份、申菱环境、科华数据、飞荣达、思泉新材等厂商都在冷板服务器有所布局。曙光数创(中科曙光子公司)是浸没式液冷路线的核心代表厂商。此外,中兴通讯、浪潮信息、高澜股份、飞荣达、同飞股份、科华数据、英维克等进行浸没式和冷板式双路线布局。

大模型
Agent时代算力需求继续呈现指数增长,各大国产模型大能力提升,进一步加速AI应用的落地。
大模型智能水平是打造AI智能体的底层运行的核心架构。国内主流大模型DeepSeek-V3.2、百度文心一言6.0、智谱AI GLM-5.0、阿里通义千问Qwen3.5在技术架构、应用场景及部署模式上均取得显著进展。
Openclaw爆火后,根据主要API网站Openrouter统计,国产大模型持续霸榜。
3月4日全面开源后,阶跃星辰Step3.5Flash的调用量在OpenClaw上连续两日位居全球第一,该模型采用稀疏MoE架构,总参数1960亿但推理时仅激活约110亿参数,单请求代码任务下推理速度最高达350TPS,专为Agent场景设计。
截至3月6日,OpenClaw调用量前五名中,中国模型占据四席(Step3.5Flash、MiniMaxM2.5、TrinityLargePreview、KimiK2.5),其中Step3.5Flash和MiniMaxM2.5分列第一、第二,智谱GLM-5等众多模型也形成差异化竞争。
以MiniMaxAgent为例,提供了“一键部署”,用户全程只需配置MiniMaxAPI,其他环节全部由Agent自动完成,包括主机版本检测、环境诊断、安全协议配置等。这种极简的使用体验大幅降低了用户的入门门槛,使得更多非技术背景的用户也能享受到AIAgent带来的便利。
AI智能体
OpenClaw推动应用生态重构,传统应用退化为API接口,AI智能体成为用户与数字世界交互的核心中介。
当前AI竞争维度加速从芯片、模型、应用加速拓宽至智能体生态。
Agent从“对话”到“思考-行动”:
资料来源:Daily Dose of Data Science
AI智能体(Agent)是GenAI从“概念验证”迈向“企业级应用”的关键桥梁,其核心在于通过流程重构与数据整合释放AI的规模化价值。
产业链架构包括技术驱动和应用落地的完整生态。
智能体产业链:
资料来源:行行查
办公场景有望成为Agent关键入口。例如,金山办公开放WPSAI行动套件,主动与Agent生态接轨;福昕软件通过PDF处理能力支持OpenClaw自动化办公,以及包括科大讯飞、彩讯股份等。
创意软件类以万兴科技为代表;OA相关厂商包括致远互联、泛微网络等;工业软件参与厂商有汉得信息、鼎捷数智等;明源云、迈富时等主要在营销领域布局。
ERP的核心厂商以用友网络和金蝶国际等为代表;财税领域代表厂商包括税友股份、博思软件等;医疗环节有润达医疗、卫宁健康等。
金融领域有新致软件、宇信科技、同花顺等;教育领域有粉笔;制造环节以能科科技、中控技术为代表;创意类有美图公司、万兴科技。
在垂直行业解决方案方面,星环科技聚焦企业级AI智能体,面向金融、制造等行业提供解决方案;拉卡拉参股元空AIClaw,推出国内首个小程序版满血小龙虾,号称人人都可以用。
3月4日,每日互动联合启师傅AI客厅举办“小龙虾家长会”,面向开发者与企业用户提供OpenClaw的部署教学和场景落地实操。
此外,赛意信息、普元信息、中软国际、神州数码、卓易信息、金科环境、云赛智联、天娱数科、昆仑万维等众多厂商也有深度布局。

硬件终端
随着AI应用从云端向边缘和终端延伸,本地部署需求激增,大内存和高性能终端成为刚需。
当前终端设备向低功耗、高集成度发展,支持离线运行与边缘计算。
硬件终端AI迷你主机、高性能存储设备、一体机等设备通过预装OpenClaw或提供兼容接口,降低用户使用门槛。
OpenClaw的本地运行特性催生了对“廉价主机”的需求。Macmini因价格适中、环境单一成为热门选择,近期销量暴涨。MacStudio配备128GB或512GB内存的版本订单延迟时间延长至六周以上。

此外,亿道信息将OpenClaw与自有AI产品深度融合,推出亿道超算OpenClaw全栈解决方案,精准匹配个人和工作室及企业级需求。美格智能AIMO个人AI Agent产品与Clawbot深度适配。拓维信息基于鸿蒙 欧拉OS推出AIBOX(边缘AI小站),深度适配OpenClaw,兼具“国产系统生态 边缘算力”双重壁垒,瞄准工业互联网场景。中兴通讯的努比亚Z80Ultra集成原生OpenClaw。
网络安全
OpenClaw的高权限操作易引发数据泄露、系统风险,安全合规成为企业级应用的核心需求,有望催生Agent-Security市场。
根据Shodan、Censys等物联网搜索引擎的实时扫描数据,全球暴露在公网的OpenClaw实例已超15,000台,其中约60%未部署任何防护措施如防火墙、访问控制。
安全厂商推出AIAgent原生防护方案。奇安信发布Agent行为防火墙,实现毫秒级威胁检测与响应。深信服、安恒信息、启明星辰、三六零等通过监控AI行为、防止越权操作,保障智能体部署安全。

当前AI正从Agent向实际执行代理任务加速落地,2026年或将为Agent快速普及的爆发点。技术突破、产业需求与生态完善的三重驱动,正加速共同推动AI Agent从“概念验证”迈向“规模化商用”,有望推动产业链各环节迎来机遇。


VIP复盘网