
曦云C500系列产品的单卡算力已超过H20。

近日,国产GPU独角兽沐曦股份回复科创板IPO首轮审核问询函,就十四个核心关切做出回应,涵盖产品研发、市场竞争、营收状况、现金流等多个方面。其中,监管部门以及市场都尤为关注的关键问题在于,沐曦股份如何应对以英伟达为首的境外GPU龙头对国内市场的影响。其回复称,沐曦与英伟达的主要客户群体存在较大差异,不构成直接竞争。另外,沐曦还披露了其下一代芯片的最新进展及计划。

问询函中特别点名指出,在今年7月英伟达宣布将恢复H20在中国的销售,其未来可能获准推出基于Blackwell架构的新特供产品的背景下,沐曦股份将如何评估其可能对公司业绩及市场拓展产生的影响。

沐曦认为,因双方产品的主要客户群体存在较大差异,其与英伟达H20芯片不构成直接竞争。其解释道,作为一款面向中国大陆市场的“特供”版芯片,H20的性能相比同架构的H100芯片有所缩水,在人工智能训练任务中进行千亿、万亿级参数量的大规模训练效率有限。但由于配备了大容量HBM3显存并保留了NVLink4.0的卡间高速互连带宽,H20芯片在人工智能推理场景的应用更为广泛,主要面向有丰富的人工智能应用场景需求的互联网厂商。
根据国际投资研究机构伯恩斯坦(Bernstein)调研报告显示,2024年,H20芯片在国内市场的主要客户为互联网厂商,四个互联网大厂的H20采购量合计占据87%的份额。
其补充道,互联网企业的采购决策高度市场化,出于对产品性价比和生态竞争力的考虑,其第一选择仍然是国际产品,而在部分推理场景下可能会使用国产算力芯片,但通常也是优先选择自有产品,或者扶持其投资的生态链企业。
而沐曦股份的主力产品为用于人工智能训练(训推一体)场景的曦云C系列GPU。其曦云C500系列产品的下游客户以国家人工智能公共算力平台、运营商智算平台、商业化智算中心以及教科研、金融等行业客户为主,与英伟达H20的主要目标销售市场不存在直接竞争。
沐曦与境内外同行业公司在产品布局、性能、业绩规模、市场份额、主要下游客户等方面基本情况比较如下。



对标英伟达A100,性能优于H20沐曦指出,GPU的产品性能在客观上具备替代境外GPU龙头对华销售产品的能力。境外 GPU 龙头对华产品销售政策变化后,H20系当前英伟达在中国市场能够公开销售的最先进的产品。英伟达 H20 的核心优势在于大容量显存、高速互连带宽、多精度计算能力等。
曦云C500系列产品的单卡算力已超过 H20,最新一代曦云 C600 系列产品的单卡算力亦领先于英伟达H20,并具备 FP8 计算单元,能够支持多精度计算。同时,曦云 C600 系列产品配备了大容量显存,超过 H20 的96GB 版本,可以有效承载更大规模数据与模型、减少数据交换的性能损耗、提升多任务并行执行能力。
在卡间互连方面,基于 MetaXLink 高速互连技术,沐曦GPU 产品的互连带宽达到了与英伟达 4nm 制程工艺下产品 相当的性能。因此综合多维度参数对比,沐曦 GPU 产品客观上具备替代英伟达 H20 的能力,在人工智能计算场景可以充分发挥高性能优势。H20 相关销售 政策变动不会对发行人未来拓客造成重大不利影响。
后续研发沐曦拟募集39.04亿元用于新型高性能通用GPU研发及产业化项目(C600、C700芯片)、新一代人工智能推理GPU研发及产业化项目(N系列芯片)及面向前沿领域及新兴应用场景的高性能GPU技术研发项目。
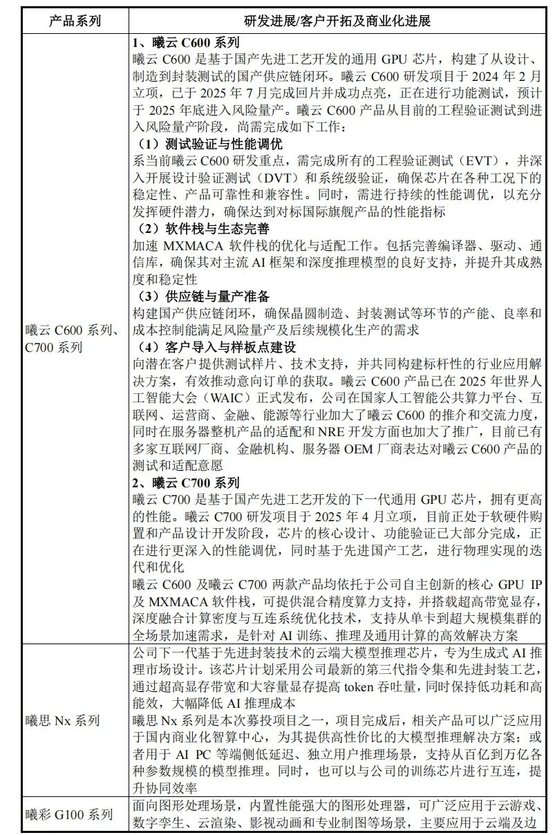
曦云 C500 系列量产以后,沐曦其他在研产品主要包括基于国产供应链的训推一体系列曦云 C600、曦云 C700 等,专为生成式 AI 推理市场设计的Nx系列,以及用于图形渲染的曦彩G系列产品等,上述产品的研发、客户开拓及商业化进展情况如下。


目前,基于国产供应链的曦云C600系列已回片,产品良率及各项测试指标良好,正在稳步推进量产进程,预计将于2025年底进行风险量产。曦云C600 系列正式量产后,将成为公司训推一体系列下一代主力产品,与现有曦云C500系列形成优势互补,丰富产品矩阵。
长期来看,随着产品迭代进入“量产一代、在研一代、规划一代”的稳定周期,公司基于国产供应链的曦云 C 系列产品预计将实现稳定的产品迭代并成为公司稳定的收入来源。另外,第三代高性能通用GPU芯片(曦云 C700)研发项目已于2025 年 4月立项,将成为曦云 C600 系列后下一代主力产品。


VIP复盘网