华孚时尚是全球最大的色纺纱供应商和制造商之一,秉持“坚守主业、共享产业、发展新业”战略。1)做稳纱线主业:公司主营中高档色纺纱线、高档新型的坯纱线、染色纱线,实现“三纱合一”。2)推进产业共享:公司在前端整合棉花种植、棉花加工、仓储物流、花纱交易,在后端通过数智互联集聚数百家中小袜企,打造全球最大的袜业供应链平台。3)发展新业:公司以智能算力中心为依托,提供算力租赁服务,并探索人工智能在纺织服装领域的应用,助力产业链升级。2024年年底,公司发布第四期员工持股计划,业绩考核目标为:2025-2027年归属于上市公司股东的净利润分别不低于2/3/4亿元。
传统业务:色纺纱行业领先,以一根纱线贯穿纺织服装产业
纱线业务方面,2020年以来,受贸易摩擦影响,公司被欧美发达国家主要品牌移出供应链体系,对公司纱线业务造成较大负面影响。近年来,公司积极调整客户结构,加大与国内纺服品牌的合作力度。价格方面,由于产品结构影响,国内客户产品单价较低,随着未来公司积极调整产品结构,加大高附加值色纺纱销售占比,有望带动产品均价和盈利能力提升。销量方面,公司现已形成了浙江、黄淮、长江、新疆、越南五个生产区域,截至2024 年底,公司纱线产能206万锭,年产29万吨新型纱线,产能利用率到达88%。公司30万锭智能纺纱产业园项目预计将于2025年12月31日完工,目前20万锭已建成并达产,正在全力推进最后10万锭的建设,新增产能投放有望进一步扩大市场占有率。
共享产业方面,公司棉业立足新疆,选择核心轧花厂、扩大虚拟农业合作社,投资种业科技、开发特色棉种,完善销售渠道、提升贸融能力,将新疆棉花交易市场打造成数字化棉花供应链平台。阿大立足诸暨,包括自主品牌经营、品牌授权经营、贴牌业务经营、纱线经营等业务模式,建立袜业创新、品牌与交易平台,打造纱袜供应链平台。
新业务:“东推西训”智算中心格局,推动算力业务打造新引擎
公司秉持“坚守主业、共享产业、发展新业”战略,纱线主业为基本盘,前期贸易摩擦利空基本出尽,随着不断提升高附加值色纺纱占比,产品价格和盈利能力有望不断修复;共享产业在前端整合棉花种植、棉花加工、仓储物流、花纱交易,在后端打造全球最大的袜业供应链平台,有望不断扩大业务规模;新业积极布局算力服务,并探索人工智能在纺织服装领域的应用,有望贡献业绩增量。我们预计公司2025-2027年营收分别为115.45/127.73/141.18亿元,分别同比增长7.3%/10.6%/10.5%;归母净利润分别为0.98/2.22/3.52亿元,分别同比增长147.1%/127.1%/58.8%。截至2025年8月26日,对应EPS分别为0.06/0.13/0.21元,对应PE分别为96.21/42.37/26.68倍。首次覆盖,给予“增持”评级。
宏观经济周期波动带来的风险,原材料价格波动风险,人民币汇率风险,政治博弈带来订单波动的风险,市场竞争加剧的风险。
重要财务指标


01. 概况:深耕纱线主业,做大共享产业、做优新业
1.1主营中高档色纺纱线,积极开辟发展新赛道
华孚时尚是全球最大的色纺纱供应商和制造商之一,秉持“坚守主业、共享产业、发展新业”战略。公司发展聚焦三大方向:1)做稳纱线主业:公司主营中高档色纺纱线、高档新型的坯纱线、染色纱线,实现“三纱合一”,目前已形成206万锭的产能,年产29万吨新型纱线,在中国东部、中国新疆、越南建立产业基地,实现分类生产。“华孚”已成为棉纺织行业国际品牌,产品远销欧美、日韩、港澳、东南亚等几十个国家和地区。公司同时提供流行趋势、原料与产品认证、吊牌、技术咨询等增值服务。2)推进产业共享:公司在前端整合棉花种植、棉花加工、仓储物流、花纱交易;在新疆拥有50万亩订单农业,年棉花经营能力60万吨。在后端通过数智互联集聚数百家中小袜企,打造全球最大的袜业供应链平台。3)发展新业:公司以智能算力中心为依托,提供算力租赁服务,并探索人工智能在纺织服装领域的应用,助力产业链升级。
产业升级转型,整合优化再扩展。公司正式成立于1993年,是中国A股首家色纺行业上市公司,全球色纺产业领导品牌、新型纱线供应商和制造商,把握产业互联网与柔性供应链发展的新机遇,致力于成为全球纺织服装产业的时尚运营商。
(1) 初创与基础建设期(1993-2000年):1993年华孚色纺在浙江成立,专注于色纺纱研发;1994年,正式创立“华孚”品牌,奠定品牌国际化基础;1995年公司设立研发中心,强化色彩和材质创新;1995-2000年,建立起全球营销网络,产品远销欧美、日韩以及东南亚市场。
(2) 产能扩张与资本化(2000-2017年):2000年并购第一家制造型企业,启动色纺纱技术改造,同年10月注册成立股份有限公司;2001-2005年连续并购业内色纺企业,整合产能和技术资源;2006年公司在新疆建立生产基地,布局棉花资源前端,实施产业转移战略;2009年,公司在深交所主板借壳上市,成为中国A股首家色纺纱行业上市公司;2014年,海外投资越南生产基地,形成国际化产能布局;2016年,启动“网链战略”,提出“坚持主业(纱线) 共享产业(供应链)”双轨模式,整合棉花种植、交易及袜业供应链。
(3) 品牌升级与产业链整合(2017年-至今):2017年公司更名为“华孚时尚股份有限公司”,证券简称变更为“华孚时尚”,战略定位升级为“全球纺织服装产业时尚运营商;2018年,公司投资10亿元建设上虞时尚网链总部,打造设计、制造、交易一体化的柔性供应链平台;2018-2020年,推进产业互联网化,整合前端棉业(新疆50万亩订单农业、年经营棉花60万吨)和后端服装供应链,完成206万锭产能布局,年产量达29万吨纱线,覆盖浙江、新疆、越南等地,并计划开始建设第一期阿克苏城市公共算力平台项目。

公司股权结构清晰且稳定。公司股权结构集中,实际控制人为孙伟挺、陈玲芬夫妇。董事长孙伟挺和公司董事、总裁陈玲芬通过深圳市华人投资有限公司、安徽飞亚纺织有限公司、华孚控股有限公司分别持有华孚时尚股份有限公司4.82%、7.59%、29.5%股份,合计占股41.91%。

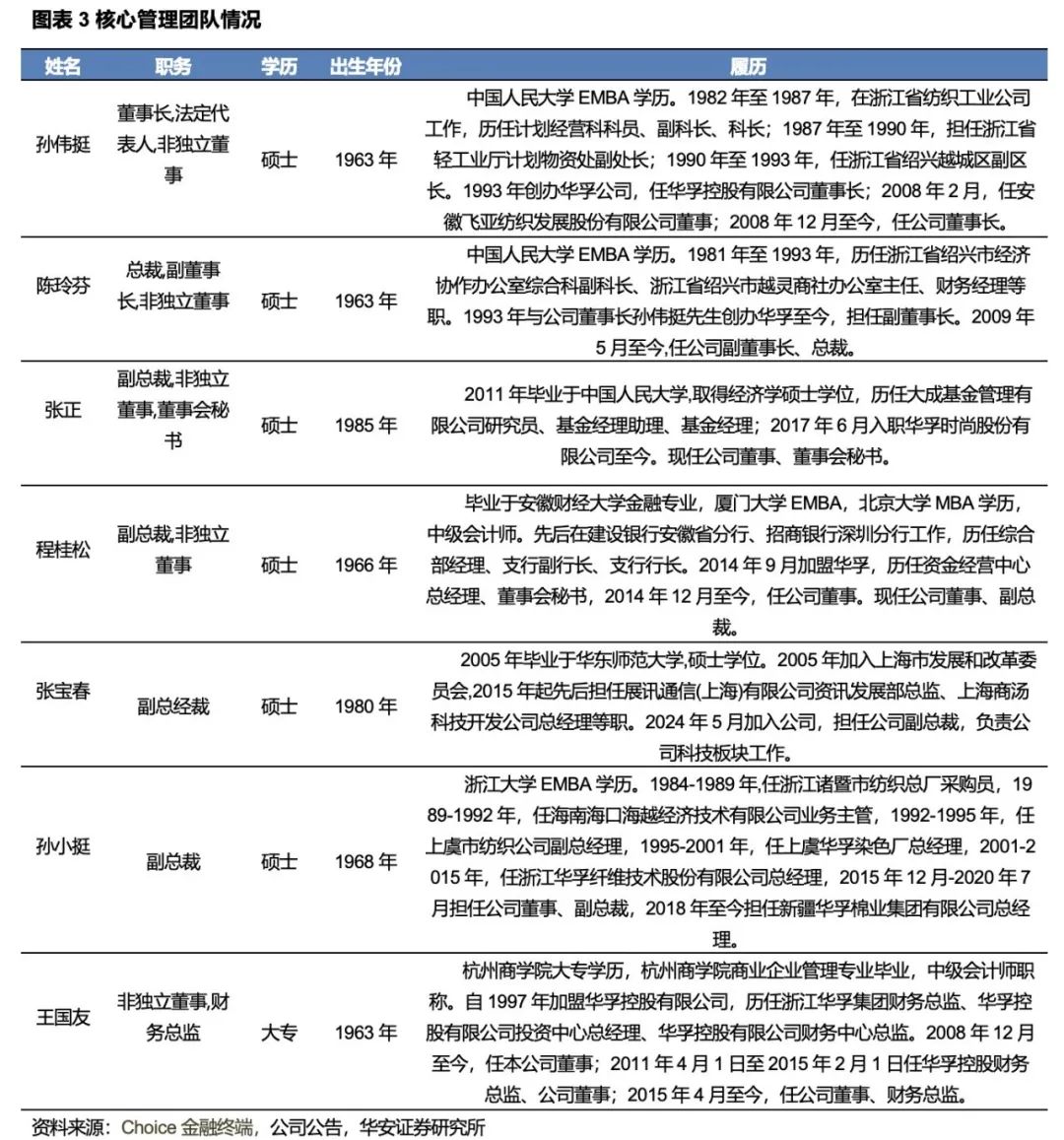
核心团队管理经验丰富,稳定且有较高凝聚力。公司管理团队以创始人孙伟挺、陈玲芬夫妇为核心,两人从1993年共同创办华孚至今已有32年,长期领导公司扎实主业发展,并开辟发展新赛道,打造发展新动能。核心高管如孙伟挺、孙小挺、王国友等均有20年以上纺织行业经验,对行业有深刻理解。管理团队不仅专业背景多元,团队成员来自不同领域,如金融、投资、科技等,而且长期扎根纺织业,有利于支撑传统业务韧性,并探索新发展方向。

推出员工持股计划,彰显发展信心。2024年年底,公司发布第四期员工持股计划,此次员工持股计划股份来源为公司回购专户中已回购的股份,总规模不超过2,980.00万股,约占该员工持股计划草案公告日公司总股本的1.75%,总金额规模上限不超过10,000.00万元。员工持股计划的参与者为公司董事、监事、高级管理人员、公司及公司全资或控股子公司的中层管理人员、公司及公司全资或控股子公司的核心业务技术骨干等,共计不超过100人。业绩考核目标为:2025/2026/2027年归属于上市公司股东的净利润分别不低于20,000/30,000/40,000万元。

现金分红较高,注重投资者回报。公司自上市以来积极分红,于2024年制定未来三年(2024-2026年)股东回报规划,承诺在符合利润分配条件下每年进行年度利润分配,并优先采用现金分红方式,具体规定现金分红比例不低于当年净利润的30%。

1.3近年来业绩承压,新业务构建新增长点
近年来业绩承压,积极发展智能算力新业务。2015-2019年,受产能扩张(新疆、越南生产基地建立)和产业链整合(2016年“网链战略”启动)驱动,公司营收由68.04亿元增长到158.87亿元,处于高速增长期,CAGR为23.62%,归母净利润由3.36亿元增长到4.02亿元,CAGR为4.58%。2020-2023年,受棉价波动、需求萎缩、政策退坡、疫情等外部冲击影响,出口订单萎缩导致海外营收减少,营收增速放缓,归母净利润出现波动,其中2020年受美国实体清单制裁、疫情管制影响海外订单断崖式下跌,归母净利润出现低点。2024年智能算力业务开启,算力业务实现营收0.26亿元,公司计划建设第一期阿克苏城市公共算力平台项目,将有望提供新的业绩增长点。

分品类看,纱线和网链业务为公司主要营收产品。公司核心业务从“单一纱线”向“纱线 网链 新业务”转型。2024年公司纱线/网链/袜制品/算力业务分别实现营业收入62.93/40.86/2.35/0.26亿元,占有营业收入的比例为58.48%/37.97%/2.19%/0.24%。纱线业务维持稳定增长,主业韧性凸显;网链业务下降因中小客户信用风险上升,公司主动收缩供应链金融业务。
分地区看,境内为公司主要营收地区。2024年,境内收入91.44亿元,占比 84.97%;境外销售14.96亿元,占比13.90%。2015-2024年,境外业务深受地缘政治影响,在中美贸易摩擦和产能转移等因素影响下境外业务占比锐减,由45.31%下降至13.90%。公司国内新疆基地拥有“棉花资源 政策补贴”双优势,公司业务战略转向“国内主导 新疆战略核心”。

毛利率呈上升趋势,盈利能力得到修复。2024年,公司综合毛利率为5.38%,同比提高1.14pct;其中纱线/网链/袜制品毛利率分别为5.43%/1.71%/27.56%,同比-0.60/ 0.06/ 6.15pct。毛利率提高主要系:1)生产效率提升促进了毛利率增长,公司通过"集聚营运"策略,分区域集中生产(新疆、越南基地),降低了单位人工及能耗成本;2)网链业务中增值服务占比提升;3)棉花价格相对稳定,公司成本端影响因素波动不大;4)会计政策变更将部分政府补助冲减费用,间接提高了毛利率。2025Q1年,毛利率由5.38%增至5.76%,未来随着产品结构优化和数字化程度提升,盈利能力有望恢复。

重视研发投入,费控能力提升。2015-2024年,公司除研发费用率外其他费用率呈现下降趋势,体现了规模效益的积极影响。销售费用率/管理费用率/财务费用率分别由2015年的3.80%/4.61%/3.37%下降至2024年的1.04/2.97%/1.87%,而研发费用率则由2018年的0.71%增长至2024年的1.40%,主要是公司加大研发投入所致,有助于品牌升级和业务转型。2025Q1公司的销售费用率/管理费用率/研发费用率/财务费用率分别为0.78%/2.48%/1.21%/1.62%;同比-0.26/-0.48/-0.19/-0.25 pct。各项费用率的减少有助于公司盈利水平提升。2025Q1归母净利率得到修复,由负转正,从2024年的-1.93%上升至0.29%。

02. 传统业务:色纺纱行业领先,以一根纱线贯穿纺织服装产业
2.1纱线主业:棉价企稳回升,结构优化推动盈利能力提升
行业:中国纱线产量呈下降趋势,头部公司积极进行产能转移。中国纱线产量于2017年达到历史高点4033.92万吨后呈下行趋势,2024年中国纱线产量为 2277.90万吨,同比下降5%,主要系业内头部公司充分把握政策、税收、人力成本优势,加速向越南等地进行产能转移。2024年,百隆东方在越南的产能为126万锭,占全部产能的77%,华孚时尚在越南的产能为29 万锭,占全部产能的14%。
行业:色纺纱采用新工艺,性能优且更低碳环保。从产品结构看,纱线工艺可以分为传统、染色、色纺三类,截至2022年末各项工艺纱产量约占市场的65%、20%、15%。色纺纱作为一种创新型的纱线产品,其生产工艺颠覆了传统“先纺纱、后染色”的流程,采用“先散纤维染色、后混色纺纱”的技术路线。色纺纱技术赋予了纺织品鲜明的特色优势:一方面显著降低了水耗和化学染料使用量,环保效益突出;另一方面创造了传统工艺难以实现的混色效果和层次感,满足了时尚服饰的多样化需求;同时由于工艺复杂性更高,产品附加值显著提升,通常应用于中高档面料领域。随着绿色环保低碳的深入推进,更符合环保要求的色纺纱行业市场规模占比将增大。

行业:色纺纱行业呈现双寡头格局。相较传统胚纱,色纺纱往往需要混合纺织多种不同性能、不同颜色的纤维,如何研发符合市场流行趋势的产品并有效控制色差,需要较深的技术和经验积累;色纺纱产品的标准化程度远低于胚纱,“小单快反”的订单特征对企业生产管理及供应链管理提出较高要求,大量在手库存需要具备较强的资金实力;此外,染色环节前置对企业的污水处理和节能减排能力提出更高要求。按照色纺纱占纱线产量的比重为15%进行推算,2024年中国色纺纱产量为 342万吨,其中华孚时尚/百隆东方的产量分别为26/25万吨,占比分别为8%/7%,为行业双寡头。

基本情况:公司历史业绩受贸易摩擦负面影响较多,当前利空基本出尽。2020年5月,华孚旗下阿克苏华孚色纺有限公司被美国商务部列入实体清单,2022年6月被美国国土安全部列入UFLPA清单,2025年1月15日美国国土安全部发布公告将华孚时尚股份有限公司及其旗下25家控股子公司列入UFLPA清单。在此影响下,海外客户明确通知供应链禁用新疆棉及纺织品,公司被欧美发达国家主要品牌移出供应链体系,对公司纱线业务造成较大负面影响,2020年公司纱线业务收入同比下降20%。近年来,公司积极调整客户结构,加大与国内纺服品牌的合作力度,但由于产品结构影响,国内客户产品单价较低,虽然2024年公司纱线销量已超过2019年水平,但纱线收入只修复至2019年的88%。展望后续,随着公司积极调整产品结构,加大高附加值色纺纱销售占比,有望带动产品均价和盈利能力提升。

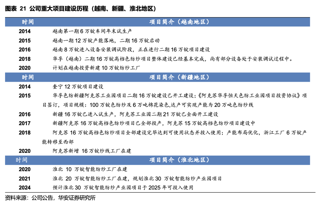
量:稳步扩产,收入扩张与产能扩张匹配。公司依托国家一带一路战略,实行国内外平衡的产能布局,现已形成了浙江、黄淮、长江、新疆、越南五个生产区域,生产基地覆盖中国东部和新疆等地,截至2024 年底,公司纱线产能206万锭,年产29万吨新型纱线,产能利用率到达88%。公司通过产业链协同,统筹市场及订单信息,制定“点(产地)对点(客户)”的供应链计划,分区域、分工厂、分生产线进行规模化定制。2014-2024年,公司纱线产能从135万锭增长至206万锭,CAGR为4%,带动纱线业务收入从50.42亿元增长至62.93亿元,CAGR为2%。公司30万锭智能纺纱产业园项目预计将于2025年12月31日完工,目前20万锭已建成并达产,正在全力推进最后10万锭的建设,所涉及的厂房已经建设完成,目前处于设备采购及安装阶段,项目达产后可进一步完善公司的产能布局,新增产能投放可以进一步扩大市场占有率。


量:构建“新疆 越南”双核驱动的全球化战略布局,建设淮北数智化中心。公司生产基地覆盖中国东部、新疆以及越南等地,其中国内产能177万锭,占比86%,主要分布在新疆;国外产能29万锭,占比14%,主要分布在越南。同时,公司在淮北地区建设智能纺纱工业园,作为辐射国内核心市场的桥头堡、高端制造的示范基地和集团运营的管理中心,确保了公司能够高效、灵活地服务于广阔的国内市场,并为全球化运营提供稳定的支持。
新疆基地是“压舱石”,锁定优质棉花资源。公司于2006年进入新疆打造棉花和纺织服装全产业链,2010年,旗下的阿克苏华孚色纺有限公司建成100万锭纺纱项目,将色纺工艺引入新疆。新疆作为中国最大的优质棉花产区,接近原料源头,能从源头控制棉花品质,为生产高品质纱线奠定坚实基础。其次政府为促进新疆地区发展和就业,为当地纺织服装产业提供了一系列极具吸引力的优惠政策,包括:专项发展资金支持、税收优惠、低电价政策、运输费用补贴、员工培训和社保补贴,这些政策极大地降低运营成本,提升了新疆工厂的盈利能力。截至2024年底,新疆棉花产量从2014年占全国半壁江山,增长到九成以上,占全球产量近1/4,成为当之无愧的“中国棉仓”。新疆基地作为公司产业链的“压舱石”,向上游整合原料资源,向下游延伸产业链条,利用成本和政策优势做深做强,专注于打造一个高效、智能、成本领先的垂直一体化供应链体系。
越南基地是“出海口”,供应国际客户。公司于2014年成立华孚(越南)实业独资有限公司,布局越南生产基地,以供应国际客户,减少贸易风险。越南基地拥有较大的关税与贸易优势,从越南出口到众多主要消费市场的纺织品服装,可享受优惠甚至零关税待遇,能有效规避国际贸易壁垒,降低贸易摩擦对公司出口订单的影响,并且劳动力成本较低。越南设厂使得公司更便捷地服务于东南亚及其他国际客户,缩短交货期。

价:色纺纱产品定价与棉价变动呈现正相关。对于纱线产品,原料成本占生产成本的70%左右,原棉成本占生产成本的比例平均60%左右(化纤占生产成本的10%左右),产品坯布和纱线的价格随着原材料的价格波动而波动,具有明显的正相关关系,在原棉价格大幅上升的同时,产成品价格亦在大幅上升,色纺纱企业在棉价错位的窗口期盈利能力得到改善。此外,纱线价格还受终端需求及产品结构影响,色纺纱企业可开发功能性更强、附加值更高的产品,减少对纯棉纱价格波动的依赖。

价:2025年5月以来棉价上行,公司有望受益。2025年5月以来,国内外宏观环境持续好转,中美伦敦经贸磋商达成框架协议、各部门持续推出支持提振和扩大消费的政策措施,加上棉花商业库存消化较快、棉花进口量持续大幅回落、新疆棉区高温天气不利新棉生长,引发未来供应紧张预期,为国内棉价上涨提供支撑。成本端棉花价格明显上涨,棉纱成本重心上移,带动纱线价格上涨。

盈利能力:产品结构持续优化,盈利能力仍有提升空间。公司过去以出口业务为主,在海外积累了大量品牌客户,但随着实体清单的实施、美国涉疆法案的出台,海外客户明确通知供应链禁用新疆棉及纺织品,公司被欧美发达国家主要品牌移出供应链体系,对公司出口订单造成负面影响。公司对此迅速调整客户结构,加大与国内头部纺服品牌的合作力度,但由于国际客户订单以高端色纺纱为主,产品毛利率较高;而国内客户较为分散,产品以基础胚纱为主,产品毛利率较低,对公司盈利能力造成影响。近年来,公司积极拓展国内高端客户,提升高端色纺纱订单占比,盈利能力有望提升。

2.2共享产业:确立“共享产业”战略,网链业务打通前后端产业
以纱线连接棉业、阿大、华尚供应链平台公司,贯通全产业链。棉业立足新疆,选择核心轧花厂、扩大虚拟农业合作社,投资种业科技、开发特色棉种,完善销售渠道、提升贸融能力,将新疆棉花交易市场打造成数字化棉花供应链平台。阿大立足诸暨,包括自主品牌经营、品牌授权经营、贴牌业务经营、纱线经营等业务模式,建立袜业创新、品牌与交易平台,打造纱袜供应链平台。
深耕产业上游,掌控关键原料棉花。公司网链业务核心布局在新疆,新疆作为中国的棉花主产区,是公司生产最重要的原料基地。公司在新疆拥有18万亩优质棉田,从源头开始抓棉花的质量,同时建立35个轧花厂,年棉花经营能力60万吨;充分满足优质新疆灰的用棉之需,通过在新疆布局生产基地,贴近原料产地,有效降低了采购和物流成本。公司控股新棉集团下属四个县棉麻公司,主导经营阿克苏铁路物流站和新疆棉花交易市场,2016年成立新疆天孚棉花供应链股份有限公司,前端网链体系初步形成,新棉集团主营棉花及副产品收购、加工、销售业务,并提供配套仓储、物流服务。整合棉花种植、加工、仓储物流,打造数字化的棉花供应链平台。公司通过“公司 合作社 农户”的模式,与棉农建立紧密的利益联结机制,为合作社提供资金、技术、订单等支持,引导棉农进行标准化种植,实施定价保险,走订单农业模式,从源头保证了棉花的品质。2016年网链战略提出后,公司网链业务高速发展,2016-2019 年营业收入复合增长率36%,2020-2024年因战略转型投资开发算力业务以及受疫情等外力因素,网链业务营收增速放缓。

构建袜业消费品牌生态,向下游产业链延伸。公司于2020年在全球袜业中心浙江诸暨大唐镇成立浙江阿大互联科技有限公司,作为公司向下游整合的核心平台。阿大的商业模式围绕四大业务支柱构建,包括自主品牌经营、品牌授权经营、贴牌业务经营、纱线经营等业务模式,建立袜业创新、品牌与交易平台,打造纱袜供应链平台。1)自主品牌经营:针对不同消费群体,打造差异化的自有品牌组合。例如,卡拉美拉(Caramella) 定位Z世代年轻女性,主打甜美时尚风格;ISKU 和I look like 则面向追求个性和设计感的潮流人群,填补国内线上中高端袜品市场的空白。2)品牌授权经营:充分利用公司在纺织行业与各大服装品牌建立的深厚合作关系,获取其袜品品类的独家授权经营权,实现客户资源的价值最大化。3)贴牌业务经营:依托公司自有的生产基地和数字化管理的协同工厂网络,为其他品牌和零售商提供高品质的贴牌生产服务,目标打造基于袜子的产业链服务公司,推出AI点阵图平台赋能中小袜企设计打样。4)纱线经营:下游袜业的蓬勃发展,为上游核心的纱线业务创造了一个稳定且高附加值的内部销售渠道,形成了“从纱到袜”的良性循环,反哺主业。2020-2024年,公司袜子业务收入由1.50亿元增长至2.35亿元,CAGR为12%。


03. 新业务:“东推西训”智算中心格局,推动算力业务打造新引擎
人工智能蓬勃发展,算力租赁需求旺盛。2023年以来,人工智能产业蓬勃发展,推动了算力需求爆发式增长,但高端算力设备价格非中小企业可以承担,因此租赁模式成为了另一种选择。算力租赁一方面使得下游客户灵活使用算力的门槛降低,更利于众多AI初创公司快速实现产品服务的开发与应用,另一方面也充分利用闲置的算力资源,提升算力资源的利用效率。根据华经产业研究院《2025年中国算力租赁行业市场深度研究报告》,算力租赁市场平均单位算力价格为1.7万元/PFLOPS/月(即20.4万元/PFLOPS/年),2024年我国智能算力规模为725.3EFLOPS,市场规模约为1479.6亿元;根据预测,2025年我国智能算力规模将达到1037.3EFLOPS,市场规模将增长至2116.1亿元,未来市场空间广阔。

布局算力新赛道,加快企业转型升级发展新动能。公司规划“东推西训”上虞和新疆联动模式(东部上虞以推理为主的算力中心,和西部阿克苏以训练为主的国产算力中心),以自有算力 调度算力形成完整的算力服务体系,全力打造成为一流的算力综合服务商。公司算力业务布局不仅可以提供算力租赁服务,而且通过智算中心的算力支持,可以将数字化和虚拟化技术应用于纺织服装设计以及生产领域,形成人工智能产业技术研发与商业应用的完整循环。
(1)上虞华尚数智中心AIGC 智算中心项目:2023年4月29日公司投资3亿建设上虞时尚总部,旨在顺应政府转型升级、发展集群制造产业链。上虞时尚总部位处浙江省上虞经济开发区,占据长三角纺织产业集群优势,利用环杭州港纺织服装供应链平台,可吸引纺织服装供应链企业和专业人士,通过数智互联技术打造属于公司的核心竞争力。2024年1月3日,公司与全资子公司浙江华孚色纺有限公司计划投资“上虞华尚数智中心AIGC 智算中心项目”,项目规划建设规模3000P算力,一期建设预计投资金额2.5亿元,旨在通过深化产学研合作,携手高校、科研院所及行业优势企业,开展算力租赁服务。同时,公司计划系统性地吸纳与培养覆盖数据处理、数据分析至运营服务的全方位人才梯队,依托智算中心提供的高性能计算支持,将数字化与虚拟化技术创新性地应用于纺织服装的设计与制造流程,进而构筑起人工智能领域从技术研发到商业化应用的完整闭环。2024年6月28日,上虞时尚总部达到可交付状态。同年7月,一期800P已全部完工。

启动“算力 API”双引擎,华孚科技上线DeepSeek 系列模型。2025年2月,公司联合宽泛科技启动服务升级—DeepSeek系列模型部署使用。DeepSeek R1及V3模型,拥有高性能、低成本和开源的特点,随着企业端的需求持续升级,公司将提供更加个性化、稳定的增值服务,以满足用户多元化的各项服务需求。公司启动“算力 API”双引擎,开启企业智能转型新纪元,让企业按需选择,实现成本效益最大化。模式一是弹性算力服务,为AI训练、模型微调、高并发推理应用等重负载场景提供高性能GPU集群,支持灵活租用与定制化配置,让企业无需硬件投入即可获得澎湃算力。模式二是API即调即用,封装DeepSeek模型的标准化接口,企业可通过简单调用快速集成智能功能,显著降低开发门槛与时间成本,分钟级接入AI生产力。通过双模式自由组合,助力企业精准控制成本,实现资源效率与业务需求的高度匹配。2024年,公司算力业务实现营业收入2599.7万元,占营业收入的比例为0.24%,毛利率为17.56%。

04. 盈利预测及投资建议
我们对公司主营业务进行拆分并做出收入和利润预测:
(1)纱线业务:纱线业务为公司经营基本盘,营收有望稳定增长。公司历史纱线业务受贸易摩擦负面影响较多,当前利空基本出尽,公司积极调整客户结构,加大与国内纺服品牌的合作力度,随着高附加值色纺纱产品占比提升,有望带动单价和利润率提升。此外公司30万锭智能纺纱产业园项目预计将于2025年12月31日完工,有望带动纱线销量增长。我们预计2025-2027年公司纱线业务收入增速为8%/13%/13%。
(2)网链业务:公司棉业立足新疆,选择核心轧花厂、扩大虚拟农业合作社,投资种业科技、开发特色棉种,完善销售渠道、提升贸融能力,将新疆棉花交易市场打造成数字化棉花供应链平台。随着公司不断扩大签约棉田面积,公司网链业务有望稳定增长。我们预计2025-2027公司网链业务收入增速为5%/5%/5%。
(3)袜子业务:公司阿大立足诸暨,包括自主品牌经营、品牌授权经营、贴牌业务经营、纱线经营等业务模式,建立袜业创新、品牌与交易平台,打造纱袜供应链平台。公司在袜子业务方面拥有核心竞争力,随着不断扩大合作客户范围,袜子业务有望持续较快增长。我们预计2025-2027年公司袜子业务收入增速为10%/10%/10%。
(4)算力业务:公司规划“东推西训”上虞和新疆联动模式,以自有算力 调度算力形成完整的算力服务体系,全力打造成为一流的算力综合服务商。上虞华尚数智中心AIGC 智算中心项目一期800P于2024年7月完工,新疆阿克苏城市公共平台项目仍在建设中,随着公司算力项目落地,算力业务收入有望兑现高业绩增量。我们预计2025-2027公司算力业务收入增速为100%/90%/80%。

公司秉持“坚守主业、共享产业、发展新业”战略,纱线主业为基本盘,前期贸易摩擦利空基本出尽,随着不断提升高附加值色纺纱占比,产品价格和盈利能力有望不断修复;共享产业在前端整合棉花种植、棉花加工、仓储物流、花纱交易,在后端打造全球最大的袜业供应链平台,有望不断扩大业务规模;新业积极布局算力租赁服务,并探索人工智能在纺织服装领域的应用,有望贡献业绩增量。我们预计公司2025-2027年营收分别为115.45/127.73/141.18亿元,分别同比增长7.3%/ 10.6%/10.5%;归母净利润分别为0.98/2.22/3.52亿元,分别同比增长147.1%/ 127.1%/58.8%。截至2025年8月26日,对应EPS分别为0.06/0.13/0.21元,对应PE分别为96.21/42.37/26.68倍。

按照申万一行业分类,公司纱线和共享产业业务所属行业分类为纺织服饰,公司算力业务所属行业分类为计算机,我们选取申万一级行业分类纺织服饰和计算机下的所有上市公司作为可比公司,采用PE估值法对其进行估值。采用2025年8月26日收盘价,根据Wind一致预期,纺织服饰的PE(TTM)/PE(2026E)/PE(2027E)分别为27.50/21.01/18.42倍,计算机的PE(TTM)/PE(2026E)/PE(2027E)分别为101.40/57.33/46.32倍,平均PE(TTM)/PE(2026E)/PE( 2027E)分别为64.45/39.17/32.37倍,华孚时尚的PE(TTM)/PE(2026E)/PE(2027E)分别为-44.31/42.37/26.68倍,PE(2027E)低于可比公司平均值。基于公司未来业绩的高成长性,首次覆盖,给予“增持”评级。

05. 风险提示
(1)宏观经济周期波动带来的风险。未来若宏观经济周期波动导致居民可支配收入增速减缓,将直接影响到城镇居民的消费需求和能力,纺织服饰产品将受到一定程度的影响。
(2)原材料价格波动风险。棉花成本占总成本60%以上,棉花等原料的金融属性加强,价格波动幅度增大。
(3)人民币汇率风险。公司棉花部分为从国际市场采购、纺织产品部分以直接或间接方式出口海外,利用境外融资平台配置有美元外债,公司也有境外项目投资,人民币汇率的波动将对公司生产成本、营业收入以及汇兑损益产生一定影响。
(4)政治博弈带来订单波动的风险。继2020年公司子公司阿克苏华孚被美国商务部纳入实体清单、2022年被列入“维吾尔强迫劳动预防法实体清单”后,2025年1月华孚时尚及25家子公司被美国国土安全部列入实体清单事件将导致外部经营环境不确定性增加,带来订单波动加大的风险。
(5)市场竞争加剧的风险。市场竞争的加剧可能导致行业平均利润率的下滑,从而对公司的生产经营带来不利影响。



VIP复盘网