
东莞证券:固态电池产业化持续推进,把握受益环节
固态电池应用场景多元化。目前传统锂电池的技术已经相对成熟,能量密度已经接近其理论极限,并且液态电池仍然存在电池热失控的安全隐患。固态电池采用固态电解质替代传统液态电解液,因其高能量密度和高安全性两大显著优势,被认为是全球下一代锂电池的核心技术方向,在新能源汽车、低空经济、机器人等领域均具备广阔的应用前景。
新能源汽车领域:全球主流车企全固态电池装车时间表相继明朗部分车型自2023年起开始搭载半固态电池,随后搭载半固态电池的车型陆续增多。2025年以来全球主流车企相继公布了全固态电池装车时间表,包括比亚迪、广汽、长安、上汽、一汽、奇瑞等国内车企,以及丰田、本田、日产、大众、宝马、奔驰、现代等德日韩车企,大多计划在2027年左右实现全固态电池装车上市。

低空领域:固态电池是低空飞行器的理想动力首选
低空经济作为新兴产业和未来产业,景气度不断提升。低空飞行器更关注电池性能与安全性,对成本敏感度相对较低,固态电池凭借高能量密度和高安全性,成为低空飞行器搭载的动力电池首选。
2024年11月,全球领先的城市空中交通科技企业亿航智能EH216-S成功完成了全球首次eVTOL固态电池飞行试验,续航时间较之前显著提升60%-90%。2025年2月,我国自主研制的电动型载人飞艇“祥云”AS700D完成科研首飞。固态电池在低空经济领域的应用取得了重大突破。随着相关政策不断完善和落实,预计2026-2027年eVTOL主机厂商有望陆续取得适航认证,将加快推动固态电池在低空领域的商业化应用。
此外,人形机器人市场预期大,由于使用场景特殊,对电池性能要求极高,将成为固态电池重要增量市场。比如,小鹏公司宣布其全新一代人形机器人IRON将首发应用全固态电池,并计划于2026年底实现规模化量产,有望促进全固态电池产业化推进。
半固态电池进一步放量,全固态电池进入中试关键期
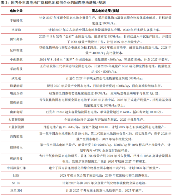
电池厂商百家争鸣,固态电池产业化进程加速推进。近年来国内外主流电池厂商,以及专注于固态电池的初创企业,不断推进固态电池的研发与应用,各家电池厂商持续公布在固态电池领域的最新进展与技术突破。从各家企业的表态来看,全固态电池将于2027年开始小规模量产。
具体来看,太蓝新能源、卫蓝新能源、清陶能源、赣锋锂电等专注于固态电池的国内初创企业,已经率先实现半固态电池量产,并普遍计划于2027年实现全固态电池小批量生产。而宁德时代、比亚迪、国轩高科、亿纬锂能、中创新航等国内主流电池厂商则聚焦于全固态电池,基本计划于2027年实现全固态电池小批量生产。韩国主流电池厂商、美国固态电池初创企业计划将于2026年-2030年期间实现全固态电池量产。

2026年半固态电池将进一步放量,全固态电池进入中试关键期,有望陆续开启装车验证。半固态电池使用的是固液混合电解质,基本可以沿用现有成熟的电池制造工艺,生产难度小于全固态电池。而相比传统液态电池,半固态电池在性能上可以有大幅提升,尤其是体现在安全性上。因此,半固态电池成为液态电池向全固态电池转型的过渡技术。
国内率先推广了半固态电池,并自2024年开始进入了量产阶段。展望2026年,随着更多搭载半固态电池车型上市与储能领域应用拓展,半固态电池将进一步放量。从行业主流企业表态来看,全固态电池将于2027年开始小规模量产,2026年将进入中试关键期,有望陆续开启装车验证。根据高工锂电,未来3-5年将是全固态电池小规模量产装车的窗口期,2028年有望突破1GWh,2030年有望迎来大规模验证。

固态电池产业化将驱动产业链材料体系迭代升级。固态电池的核心变化在于采用固态电解质取代传统液态电池的电解液和隔膜,固态电解质是固态电池最关键的材料。新型负极材料和新型正极材料主要在于提升电池能量密度。导电剂作为一种关键辅材,随着固态电池的性能要求变化需要迭代升级。复合铜箔是新型负极集流体材料,在成本和性能方面具有显著优势,正加速导入固态电池。
(一)固态电解质:核心增量环节。固态电解质是固态电池与传统液态电池的核心区别所在,是技术壁垒和价值量最高的材料环节。固态电池主要包括聚合物、氧化物、硫化物三大技术路线。固态电池的不同技术路线由不同的固态电解质进行区分。按照固态电解质的不同,主要划分为:聚合物电解质、氧化物电解质、硫化物电解质三大技术路线。其中,聚合物电解质和氧化物电解质主要集中在半固态电池应用,硫化物电解质的离子电导率最高,在全固态电池中的应用潜力最大,但目前制备难度也是最大,成本相对高昂。
我国全固态电池确立以硫化物为主流技术路线的发展路径。在2025年2月15日举行的第二届中国全固态电池创新发展高峰论坛上,中国科学院院士、清华大学教授欧阳明高阐述了基于硫化物固态电解质为主体电解质的全固态电池中长期发展路径:(1)2025-2027年,第一代全固态电池,以200-300Wh/kg的石墨/低硅负极硫化物全固态电池发展目标为牵引,努力打通全固态电池的技术链;(2)2027-2030年,第二代全固态电池,以400Wh/kg和800Wh/L为目标,重点攻关高容量硅碳负极,面向下一代乘用车电池,确保2027年实现轿车小批量装车,2030年实现规模量产;(3)2030-2035年,以500Wh/kg和1000Wh/L为目标,重点攻关锂负极,逐步向复合电解质、高容量正极体系发展。
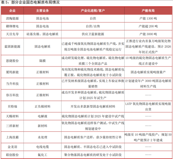
固态电解质企业大多处于中试阶段。根据高工锂电,目前多数企业的固态电解质产能处于从实验室到中试的过渡阶段。更适配全固态电池的硫化物电解质的痛点主要在于关键材料硫化锂,其合成工艺复杂,价格昂贵。目前恩捷股份、厦钨新能、容百科技、天赐材料等多家企业已经成功研发出硫化物电解质,主要处于小试、中试阶段,部分具备小批量供应能力。

(二)新型负极材料:硅基负极需求有望快速增长。固态电池对于高能量密度的要求,促使负极材料从当前主流的石墨负极向硅基负极发展,长远将向金属锂负极迭代。当前石墨负极已接近其理论比容量最大值,而硅基负极的理论比容量超过石墨负极的10倍,在提高电池能量密度上有着巨大的应用潜力。此外,硅基负极还具有高倍率性能优势。根据EVTank,预计2025年全球硅基负极出货量将超过7万吨,同比增长76%。随着固态电池逐步产业化,硅基负极需求有望快速增长。
展望2030年,EVTank预计全球硅基负极出货量将达到60万吨,2025-2030年年均复合增长率达57%。从技术路线来看,目前硅基负极以硅氧为主,2024年硅氧负极出货量占全部硅基负极的比例高达70%以上。而CVD新型气相硅碳负极出货量占比仅20%左右,预计随着CVD工艺的逐步成熟,2030年其出货量占比将超过75%,成为硅基负极的主流技术路线。根据高工锂电,目前布局硅基负极的企业超30家,包括贝特瑞、璞泰来、杉杉股份等头部负极企业,以及天目先导、兰溪致德等一批聚焦于硅碳材料的创新企业。
(三)新型正极材料:向高容量高密度材料迭代升级。由于固态电池具有更宽的电化学窗口,因此可以兼容更高电压的正极材料,从而提高电池能量密度。固态电池正极材料正在向超高镍、富锂锰基、高压尖晶石镍锰酸锂等高容量高密度的新型材料迭代。比如高镍正极(8系、9系)的比容量上限为220mAh/g,而富锂锰基为一种新型正极材料,具有高电压和高比容量特点,在2.0V-4.8V区间内具有超过250mAh/g的比容量。目前包括容百科技、当升科技、厦钨新能等正极材料头部企业已经率先具备固态电池新型正极材料的生产能力或相关技术储备。
(四)新型导电剂:单壁碳纳米管更适配固态电池。导电剂是锂电池关键辅材。由于更适配固态电池的硅基负极存在导电性差、体积膨胀率高等缺陷,需要添加高性能的导电剂来提升其导电性能及弥补相关缺陷,使其更好地发挥高比容量和高倍率的性能优势。碳纳米管是最契合硅基负极的新型导电剂。
在目前固态电池的研发体系中对碳纳米管产品的要求更高,且固态电池对碳纳米管导电剂的添加量相较于液态电池有所提升。目前碳纳米管在锂电池中的渗透率大概20%,其中又以多壁碳纳米管为主。而单壁碳纳米管对电池性能的提升效果更为显著,更适配固态电池,技术壁垒高,目前全球范围内只有包括天奈科技等极少数企业能够规模化生产单壁碳纳米管。随着固态电池产业化推进,单壁碳纳米管有望迎来放量。
(五)复合铜箔:降本和性能优势凸显,有望加速导入固态电池。复合铜箔是一种新型集流体材料,不同于传统锂电池集流体使用纯铜箔,复合铜箔是采用“金属-高分子基材-金属”的三明治结构。相较于传统集流体,复合铜箔在降低成本、提高安全性、轻量化、提高能量密度和改善循环寿命等方面优势凸显,更适配固态电池对于高安全和高能量密度的严苛需求。目前已有多家复合铜箔厂商获得电池厂商的批量订单,在固态电池领域获得验证将推动复合铜箔加速步入市场开拓和量产阶段。
银河证券:固态电池大势所趋,企业积极规划加速落地
低空经济起势,高能量密度电池是前提。工信部等四部门联合印发《通用航空装备创新应用实施方案(2024-2030年)》提出“400Wh/kg级航空锂电池产品投入量产,实现500Wh/kg级航空锂电池产品应用验证”,当前技术体系下锂电池能量密度难以实现,必须迭代至半固态/固态电池。此外,具身智能的发展也依赖于高功率、长续航的电池技术突破,高确定性下固态电池大有可为。
政策支持发展,产业选择下固态电池已是大势所趋。产业被赋予国家级战略定位,2024年5月中国日报报道中国或投入约60亿元用于全固态电池研发,宁德时代、比亚迪、一汽、上汽、卫蓝新能源和吉利共六家企业或获得政府基础研发支持,共七大项目聚焦聚合物和硫化物等不同技术路线。另一方面,2026年7月1日电池新国标更新,热测试要求不起火、不爆炸等,安全性要求大幅提升,车企必须从电芯材料、隔热设计到热管理系统全面升级,其中电芯维度传统液态电池存在压力,固态升级成为重要解决方案。
产业热度高,企业积极规划加速落地
据GGII,2025年1-4月固态电池扩产规划规模超50GWh,拟投资总额超200亿元,其中电池/材料数量为15/6家,卫蓝100GWh总规划最大,清陶、辉能均超50GWh;目前全行业规划固态电池总产能已近450GWh,对应超2500亿元投资。
截至4月相关企业数量超280家,深度布局电池企业超130家,电解质企业超75家,硅基负极企业超30家,超过45%是新进企业,35%以上是传统锂电企业转型,超过10%为跨界者,同时有超过40家企业由科研院校孵化而来。我们认为后续关键在于固态电池在储能、动力、无人机等领域的出货起量,以及相关材料、设备订单的兑现,当下趋势明确,产业格局或迎来全新边际变化。

半固态市场开拓顺利,氧化物/聚合物方向逐渐成熟
固态电池最大优势体现在能量密度 安全性。固态电池则是将传统电解液、隔膜替换成固态电解质,正负极材料可完全沿用现有体系同时升级空间更大:1)部分固态电解质工作电压窗口更高,可使用高电压正极材料,有助于增强快充性能、提升能量密度等;2)固态电解质能适配锂金属负极,能大幅提升电池能量密度,同时正极可不必含锂,可选范围更大。相比于液态电池,其有更高的能量密度、安全性与更广泛的应用场景,如柔性电子产品、低空经济、新材料开发等领域。
固态电池又可分为半固态和全固态电池。2025年5月22日,中国汽车工程协会正式发布《全固态电池判定方法》(T/CSAE434-2025),首次官方给出明确定义,与过去利用液态电解质质量分数划分相比,提出“失重率〈1%”的统一指标,规范了市场。半固态电池则是介于液态与全固态的中间形态,电解质属于混合固液电解质,其仍需要隔膜将正负极分离以免接触之致使短路。

半固态电池量产 应用已取得进展,2025年出货有望超10GWh
“原位固化”目前已成为半固态电池制备的主要途径,在此基础上半固态电池制造流程与传统锂离子电池制备工艺相通性强,产线产能迭代难度小,成本可控(高于液态50%左右),因此半固态电池量产落地已实现突破。应用端,目前半固态电池主要用于储能领域,同时向动力、无人机领域快速渗透,据高工锂电,储能带动下2024年国内民用领域固态电池出货量已突破7GWh,2025年半固态出货预计超10GWh。为抢占市场先机,本届CIBF展国轩高科、欣旺达、蜂巢能源、赣锋锂电、金龙羽等数十家企业均展出了半固态电池产品,产业繁荣度高。随着半固态逐渐放量,我们认为半固态方向上核心关注出货量领先的龙头电芯企业以及工业落地能力强、规模放量快的材料企业。
全固态电池窗口期看2027~2030年。全固态电池产业化落地难度高,材料方案优化空间大,原理上需突破核心界面问题,试线走向规模量产需克服安全环保、一致性等问题,综合看,我们乐观预期27年头部企业实现稳定生产、装车验证,规模化量产需看2030年后,GGII预测2028年有望突破1GWh。据欧阳明高院士预测,第一、二、三代全固态电池量产节点为2027、2030、2035年。第二代将聚焦400Wh/kg、800Wh/L的目标,重点为高容量低膨胀长循环硅碳负极,优化高镍三元复合正极和硫化物复合电解质,第三代将聚焦500Wh/kg、1000Wh/L的目标,重点为锂负极/无锂负极,以及先进的硫化物复合电解质、高电压高比容量正极(超高镍、富锂、硫等)。

隔膜积极求变,固态电解质涂覆产品纷纷亮相CIBF。目前隔膜行业最主要的升级方向即固态电解质涂覆。本届CIBF展上恩捷股份、星源材质、中材锂膜、河北金力、江苏厚生惠强新材、璞泰来卓勒、瑞智新能源、卓高新材料等企业均推推出相关产品,企业通过外购或自产固态电解质材料(以拉铂(LATP)等氧化物为主)取代传统的勃姆石、聚偏氟乙烯(PVDF)等涂覆材料,大幅提升产品附加值。我们认为:在全固态电池的场景下,隔膜材料的终局相对明确,隔膜企企业为应对风险积极拥抱变化,通过产品创新完成半固态电池的过渡,头部企业积极开发硫化物电解质产品进一步增强长期竞争力。
硅基负极确定性高。硅基负极较传统石墨负极的优势在于能量密度高,硅含量越高能量密度越高,但同时膨胀、稳定性等问题也会越大。高比能动力电池、低空经济等领域前景广阔,硅基负极发展趋势明确。目前硅基负极基本统一向硅碳发展,即以多孔碳为基础,利用气相CVD工艺生产硅碳负极,其中多孔碳以生物基、树脂基产品为主,根据性能、成本要求选取不同基底。当前下游加速推广是关键(消费领域应用多,硅含量在10%~30%;动力平均<10%)。我们认为未来企业竞争优势取决于成本、性能等方面,如多孔碳供应能力、工艺生产一致性等,最终反应为出货量、占有率提升,看好技术积累深厚、亦有出货基础的头部企业。而锂金属负极作为固态电池技术的“战略高地”,膨胀、稳定性等挑战重重,短期内无明显解决方案,未来方向或为复合材料策略,落地周期更长。
全固态电池需面对多重挑战
全固态难点在于材料、界面、量产工程化问题等。1)材料:选型方向基本确定,需解决材料间适配、包覆优化等问题。2)界面:核心问题,全固态电池中不同界面可分为10种,涉及接触、反应界面,仍有科学性难点,亟需产学研协同突破。3)量产:一方面是小容量、小批量生产放大至规模化时电芯表现稳定性差,另一方面是专用于全固态电池生产的环境、设备成本居高不下,当前目标还在设备开发、产线跑通。我们认为站在固态电池产业化奇点前,前瞻性布局全固态电池领域应围绕核心问题展开,首先是共性解决方案基础上的工程化突破,设备先行;然后是材料问题突破实现性能目标、降本;最后是电芯 材料订单的放量。
设备先行,干法工艺&等静压设备率先受益。相较于传统液态电池产线,我们认为全固态生产可关注两大方向:
干法工艺:干法较湿法优势明显:1)省去了浆料搅拌、干燥、有害溶剂回收等环节,节省了材料、时间、厂房和人工等生产成本;2)电极更厚能量密度更高;3)无有毒溶剂更环保。干法工艺中混料、辊压是关键。
加压设备:为克服界面问题需新增加压设备,可分为冷/热等静压两种方案。目前全固态软包需要施加几到数十兆帕的约束力。但未来提效降本会考虑低约束甚至取消加压方案,但前提是材料端取得明显进展。
材料端,硫化物成为主流,卤化物复合方案或成亮点。液态电解质较固态电解质最大优势是离子电导率高,这意味大部分固态电池的充放电性能不及液态电池,而唯一能与之比肩的是硫化物固态电解质(离子电导率10-2S/cm2数量级),同时硫化物材料质地更软,易于加工及实现较好的界面,诸多优势使其成为全固态电池主流解决方案,目前开发围绕制备隆本、提高离子电导率、加工稳定性、兼容性、寿命等目标。另有开发卤化物与硫化物复合以提升其稳定性、降低成本的技术尝试,国内较领先的是孙学良院士团队,体量尚小。
当前硫化物全固态电池量产挑战之一即是硫化物电解质成本较高,价格在百万至千万每吨级别,主要系规模小、供应链不成熟,核心前驱体材料硫化锂价格高(5000元/kg与1000元/kg之间的成本预期差)。据一汽数据,硫化锂原料市场已建年产能约50吨,代表性企业为有研、四川全固态、杭州凯亚达、恩捷股份等;硫化物电解质年产能约200吨,代表性企业有国联动力、深圳固研、中科固能、赣锋锂业等。多家固态电解质企业的产能规划已达到千吨甚至万吨级别。若产能顺利落地,按单GWh固态电池对应700-1000吨固态电解质看,可支持10 GWh的固态电池制备,对应时间节点也在27~30年后。
国信证券:钢壳电池进入放量周期,固态电池产业化加速推进
钢壳电池与硅负极技术在消费电池领域实现快速放量。相较于传统的软包电池,钢壳电池能量密度能够提升近10%,同时具有更好的散热性能和耐膨胀性能。目前,钢壳电池已在全球领先消费电子品牌的手机以及部分AI穿戴产品中得以应用,且渗透率呈现持续提升状态。此外,掺硅电池凭借其对于续航能力的明显提升、在消费电子产品中应用范围持续扩大。2025年消费电池负极掺硅量最高已达25%,同时部分企业也在100%纯硅负极电池领域进行积极研发。
展望后续,钢壳电池与硅负极电池凭借高能量密度等特点,有望在高端手机、AI眼镜、智能穿戴等产品领域实现渗透率持续提升。钢壳电池较软包叠片电池单只价值量提升超70%,掺硅负极电池价值量亦有显著提升;同时,新技术量产初期具有较高的技术溢价、盈利能力显著优于传统消费电池。故而,钢壳电池与掺硅负极电池的渗透,有望助力布局领先企业实现量利双升。目前国内企业中,珠海冠宇、欣旺达、豪鹏科技、紫建电子等企业均在钢壳电池与硅负极技术方面具有积极布局。
储能电芯朝向单体容量提升方向发展,500Ah 电池即将实现批量应用。储能电芯单体容量的持续提升,能够显著提高储能系统的集成效率、降低储能系统的成本。根据高工锂电数据,2023年314Ah电芯开始小批量应用、2024年渗透率超40%;2025年314Ah已成为最主要的产品型号、且存在供不应求的情况。2026年开始,500Ah 以及600Ah 大电芯将进入批量交付阶段。该产品与传统的280/314Ah电芯规格存在差异,企业需要新建产能,对于企业技术与资金实力提出更高要求。目前,宁德时代、亿纬锂能等企业均已在相应产品与产能上实现快速布局。

固态电池行业蓬勃发展,产业化进程加速推进。固态电池的核心优势在于高能量密度(理论能量密度较液态电池翻倍)、高安全性,未来有望在新能源车、evtol、机器人等领域实现广泛应用。
而固态电池近年来的快速发展,主要依托于:1)工信部对于行业发展的资金和政策支持;2)头部电池企业加速研发拓展新兴技术的专利布局以及新技术的量产的原理性问题得到解决;3)evtol、机器人等场景为固态电池应用打开市场空间。
2025年以来,搭载固液混合电池的上汽MG4正式量产,奔驰、宝马、大众、奇瑞等车企进入全固态电池路测阶段。2026-2027年广汽、长安、比亚迪、赛力斯、丰田等车型将陆续发布搭载全固态电池的车型。而在2027-2030年,全固态电池将有望在新能源车、evtol、机器人等领域实现批量应用。我们预计2030年固态电池总需求有望达到300GWh,其中全固态电池需求约为105GWh。


天风证券:政策支持全固态电池,预计2027年量产装车
2025-2026年是量产前夜:行业已普遍从实验室研发阶段,迈入到中试验证和示范装车的产业化前夜。宁德时代计划2027年实现商业化落地,都预示着固态电池的商用化正在加速变为现实。
硫化物方向是主流的技术路线选择:硫化物电解质被视为全固态电池的主流技术方向,多家企业重点布局。半固态电池作为过渡方案因能较好平衡性能与量产难度,已率先实现装车应用,例如国轩高科的G垣电池。

日系厂商中丰田系进展最快,计划2027-2028年实现固态电池商用。日本的丰田、本田、出光兴产等企业形成“材料-电芯-整车”闭环。丰田计划2027-2028年推出首款搭载全固态电池的BEV。欧美车企大厂与初创固态电池公司绑定,已开始路测:宝马的I7已开始全固态电池的路测,技术正在从实验室样品向车规级应用迈进。


VIP复盘网