扫码体验VIP
网站公告:为了给家人们提供更好的用户体验和服务,股票复盘网V3.0正式上线,新版侧重股市情报和股票资讯,而旧版的复盘工具(连板梯队、热点解读、市场情绪、主线题材、复盘啦、龙虎榜、人气榜等功能)将全部移至VIP复盘网,VIP复盘网是目前市面上最专业的每日涨停复盘工具龙头复盘神器股票复盘工具复盘啦官网复盘盒子股票复盘软件复盘宝,持续上新功能,目前已经上新至V6.56版本,请家人们移步至VIP复盘网 / vip.fupanwang.com

扫码VIP小程序
返回 当前位置: 首页 热点财经 【华西轻工&美护】敷尔佳:医用敷料领导者,积极变革迈向新程

股市情报:上述文章报告出品方/作者:轻工锋尚;仅供参考,投资者应独立决策并承担投资风险。

【华西轻工&美护】敷尔佳:医用敷料领导者,积极变革迈向新程

时间:2026-03-04 23:21
上述文章报告出品方/作者:轻工锋尚;仅供参考,投资者应独立决策并承担投资风险。

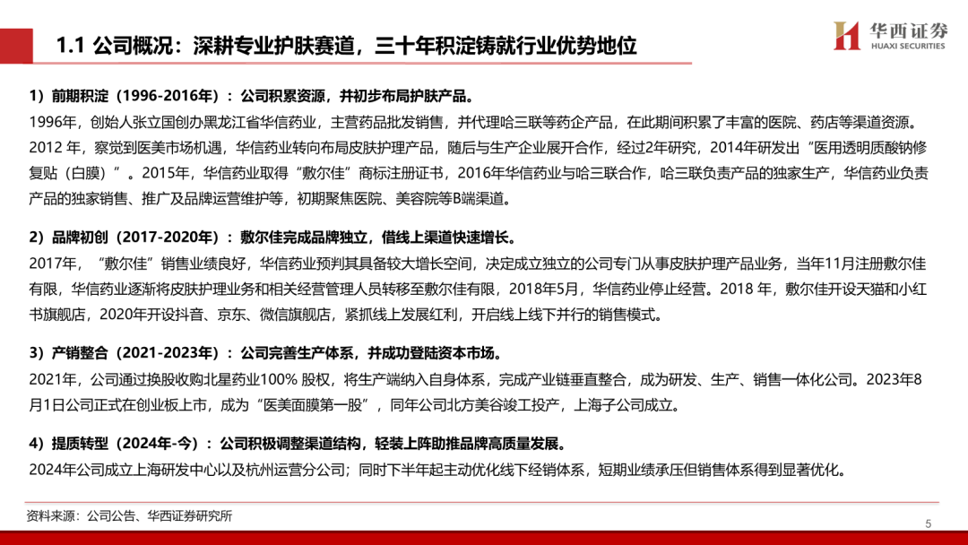
敷尔佳:三十年深耕铸就优势地位,主动变革迈向高质量增长。

敷尔佳始于1996年创立的华信药业,前期凭借药品代理积累渠道资源,2014年推出核心单品并完成商标注册,初步布局护肤赛道。2017年品牌独立后,紧抓线上流量红利实现快速扩张,逐步成长为集研发、生产、销售于一体的医美护肤领先企业。2024年至今,公司成立上海研发中心以及杭州运营分公司,并积极优化线下经销体系及线上销售网络,稳步迈向高质量发展新阶段。

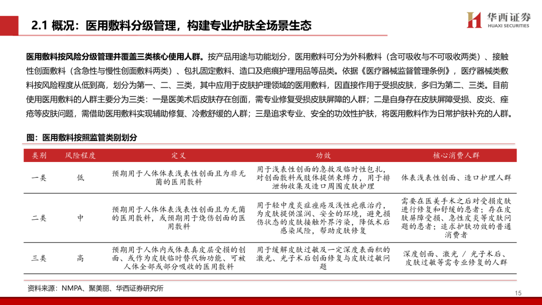
竞争优势:先发卡位品牌心智,搭建多品类全渠道销售矩阵。
敷尔佳凭借先发优势卡位专业修复赛道,以械字号医用敷料建立“医美术后修复”强心智。产品端依托核心大单品积淀,布局械字号与妆字号双线,形成覆盖多品类的产品矩阵。渠道端构建全域协同网络,线下以分级经销体系覆盖专业与零售终端,线上深耕天猫、抖音、京东等平台,通过直营与内容营销实现高效转化,为品牌持续增长构筑渠道基础。

展望:品类扩充&渠道优化,长期高质量增长可期。
敷尔佳依托上海和哈尔滨研发中心,以“敷料先行、剂型拓展”的模式不断丰富产品矩阵,随着新品持续推进,公司将打开多元增长空间。同时,公司不断深化渠道变革,线上深耕全平台并优化销售策略,线下调整经销网络,构建更高效健康的渠道生态,为长期高质量发展强化根基。

投资建议
公司2025年线下渠道优化已取得阶段性成效,2026年伴随线下逐步回暖,叠加线上延续稳增趋势,收入有望企稳回升,同时随着高利润率的线下渠道回暖,以及线上营销策略的优化,利润率有望趋稳。我们预测公司2025-2027年收入为17.91/20.74/22.74亿元,归母净利润为4.51/5.24/5.76亿元,EPS为0.87/1.01/1.11元,对应2026年3月2日收盘价23.85元,PE为28/24/22倍,首次覆盖,给予“买入”评级。

风险提示
消费市场表现不及预期;流量竞争加剧;新品打造不及预期;渠道调整效果不达预期。
图片

正文

图片

股票复盘网
当前版本:V3.0