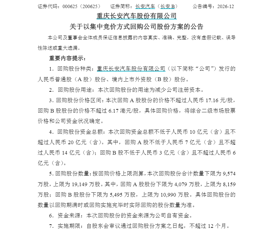
3月2日,长安汽车(000625)发布公告称,拟10亿元—20亿元回购公司股份。其中,回购A股不低于人民币7亿元(含)且不超过人民币14亿元(含);回购B股不低于人民币3亿元(含)且不超过人民币6亿元(含)。
按回购价格上限测算,长安汽车本次回购股份合计数量下限为9,574万股,上限为19,149万股。其中,回购A股股份下限为4,079万股,上限为8,159万股;回购B股股份下限为5,495万股,上限为10,990万股。
长安汽车表示,本次回购股份的用途为减少公司注册资本。

综合自:公司公告


股市情报:上述文章报告出品方/作者:证券时报;仅供参考,投资者应独立决策并承担投资风险。
3月2日,长安汽车(000625)发布公告称,拟10亿元—20亿元回购公司股份。其中,回购A股不低于人民币7亿元(含)且不超过人民币14亿元(含);回购B股不低于人民币3亿元(含)且不超过人民币6亿元(含)。
按回购价格上限测算,长安汽车本次回购股份合计数量下限为9,574万股,上限为19,149万股。其中,回购A股股份下限为4,079万股,上限为8,159万股;回购B股股份下限为5,495万股,上限为10,990万股。
长安汽车表示,本次回购股份的用途为减少公司注册资本。

综合自:公司公告