01大势与风格
节后市场板块轮动加速,钢铁、有色金属、石油石化等顺周期资源板块表现抢眼。本周市场成交持续活跃,多个交易日维持在2.2万亿至2.5万亿元以上的高位,显示资金参与度较高。推动本周市场表现的核心因素主要为:首先,节后资金回流效应明显,本周前三个交易日融资净买入额合计近776亿元,为市场提供了充裕的流动性。此外,节后市场对稳增长政策和物价修复的预期升温,人民币汇率加速升值,增强了人民币资产的吸引力。
美以军事打击伊朗。28日,以色列和美国对包括伊朗总统府在内的多个目标发动袭击。随后,伊朗对以色列特拉维夫等地发动导弹袭击。中东地区多个美军基地也遭到袭击。根据国际油轮流量监测系统的实时数据显示,截至28日晚间,位于霍尔木兹海峡周边海域的油轮航行速度已普遍降至零,显示该地区的航运已陷入停滞状态。同时,数家主要石油公司和贸易商暂停通过霍尔木兹海峡运输石油和燃料,以规避当前局势升级带来的安全风险。
此次中东局势的升级对于全球市场及资产价格的影响取决于行动的目标及持续性。
情形一:若本次美以行动目标为加速谈判进程的短期集中行动,即美国对伊朗实施有限打击,并在事后采取缓和姿态,这意味着对地区原油生产和霍尔木兹海峡过境不会产生持续性干扰。对于资产价格的影响可类比2025年6月以伊冲突过程,即:资产价格在最初的1-3天出现强烈避险反应——风险资产下跌,原油、金价上升,而当情况明确显示霍尔木兹海峡未受干扰后,波动率将迅速收窄,随着油价消除事件风险溢价,股市随后将收复失地。
情形二:而若美方行动目标为推翻伊朗领导层,则将引发持续性的避险情绪及跨资产波动率上升。目前来看,特朗普呼吁“伊朗政权更迭”以及伊朗对于海湾国家美军基地的袭击或使得本次冲突的复杂性和持续性升级。而在混乱的调整及长期冲突中,投资者或会为更广泛冲突和更长期石油供应中断进行定价,石油价格或面临波动率加剧及中枢抬升。
金价上行有望得到进一步支撑。无论是当下的中东局势还是特朗普关税政策的反复都为短期市场增加了较高的不确定性因素。而这种不确定性下的避险情绪将为短期贵金属价格形成有力支撑。
A股短期波动中期聚焦国内主线,资源品行情正当时。展望后市,短期全球风险资产价格波动或有增加,金价油价有望加速上行。目前来看,对于A股的影响更多集中在风险偏好层面,中期来看,A股市场将会回归国内基本面及政策预期。下周国内两会即将开幕,A股短期冲击幅度或小于海外,节后复工情况、两会前后宏观政策的释放是国内投资者关注的重点。而正如我们在2月25日点评中所述,海外不确定性的升温有望为本轮资源品行情带来新一轮催化。短期来看,中东局势的演变及美国贸易不确定性的重启或将对贵金属价格形成较强支撑。一季度内外因素催化下,周期资源品配置正当时。



02中观行业与景气
本周市场整体上行,一级行业涨多跌少。本周为春节长假后的首个交易周,受长假期间大宗商品和海外股市的映射影响,A股商品和硬科技相关行业成为本周领涨主线。此外,本周市场对美伊局势紧张等事件亦进行了部分提前交易,有色、石油化工、基础化工及公用事业等行业本周涨幅居前。本周,钢铁行业涨幅第一,我们预计一方面与提前交易两会相关政策目标有关,另一方面或与反内卷政策及原材料价格下行预期交易有关。

春节前后,国产大模型加速推新,Tokens调用量大幅增长。春节假期前后,国内大模型厂商密集更新推出新模型,包括月之暗面的K2.5模型、智谱的GLM-5模型、Minimax的Minimax M2.5模型、字节跳动的豆包2.0模型、阿里的千问3.5模型等。大语言模型之外,多模态模型也取得重要的进展,字节跳动Seedance 2.0模型主打多模态参考与高效创作能力,能够系统性帮助解决当前AI视频生成领域在可控性、连贯性、表现力与制作门槛等方面的关键痛点。
除了模型更新加速之外,国产大模型Tokens调用量也迎来快速增长。据OpenRouter最新数据显示,大模型的Tokens调用量自2026年1月下旬出现明显跃升。2月9日-15日当周,中国模型以4.12万亿Tokens的调用量,首次超过同期美国模型的2.94万亿Tokens,2月16日-22日当周,中国模型的周调用量进一步冲高至5.16万亿Token,三周上涨127%,平台调用量排名前五的模型中,有四款来自中国厂商,分别为MiniMax的M2.5、月之暗面的Kimi K2.5、智谱的GLM-5以及DeepSeek的V3.2。

Tokens出海演绎中国AI产业链新逻辑。国产大模型Tokens调用量的大幅增长除了源于春节期间一系列推广活动催化了AI应用的渗透率之外,Tokens出海逻辑的加速演绎可能也是一个不可忽视的重要因素。随着国产大模型性能的提升,特别是Seedance 2.0等多模态大模型跻身全球第一梯队,国产大模型的可用性不断提升,能够满足全球用户的使用需求。同时,国产大模型在价格上具有更高的性价比,例如MiniMax M2.5与GLM-5的收费为每100万个输入token 0.30美元;相较之下,Anthropic的Claude Opus 4.6收费高达5.00美元,约为前者的16.7倍,同时算力与电力成本也是制约大模型效率发挥的重要因素,中国具备低成本电力 规模化算力集群优势,可以直接转化为Tokens价格优势。
国产大模型-云服务-国产算力正向循环形成,美伊冲突冲击短期情绪但贡献长期配置机会,关注具备较高配置性价比的国产产业链。本轮Tokens调用量的增长不仅是应用层面的短期催化,也是产业链底层逻辑发生改变的重要信号。“性能出海”与“价格出海”双轮驱动有望助推国产大模型调用量持续增长,这些庞大的计算请求需要通过云服务来承载,在海外算力芯片供应受限和成本控制考量下,云服务商或更加倾向于部署性价比更高的国产算力集群,国产AI产业链由此形成了一个较为清晰的传导闭环。美伊冲突之下,科技板块短期情绪可能受到冲击,但长期逻辑不改,“黑天鹅”事件反而有望贡献长期配置机会。从AI产业链投资配置角度来看,2025年以来,海外算力产业链特别是光模块等核心环节涨幅较大,而相比之下,国产链无论是国产算力还是云服务,涨幅都相对更小,仍具备配置性价比。

03一周市场总览、组合表现及热点追踪
本周A股市场主力资金净买入1777.80亿元,为连续第2周净买入,净买入规模环比增加1065.24亿元,单周净买入规模创6周以来最大。具体行业上,本周最受市场资金青睐的行业是有色金属,资金净流入规模达506.32亿元;电子、基础化工分列二、三,资金净流入规模分别是467.44亿元和229.97亿元;资金净流出规模最大的三个行业是传媒、非银金融和银行。本周股票型ETF场内场内净赎回金额225.51亿元,为连续第2周净赎回,净赎回规模环比增加10.31亿元,单周净赎回规模创3周以来最大。其中,份额增加最多的五只ETF分别是华夏中证电网设备主题ETF、华泰柏瑞南方东英恒生科技指数ETF(QDII)、华夏恒生科技ETF(QDII)、易方达中证海外中国互联网50ETF(QDII)、华夏恒生互联网科技业ETF(QDII),集中在外盘QDII领域;减少最多的五只ETF分别是南方中证500ETF、南方中证1000ETF、华夏中证1000ETF、华泰柏瑞沪深300ETF、易方达创业板ETF,集中在核心指数。


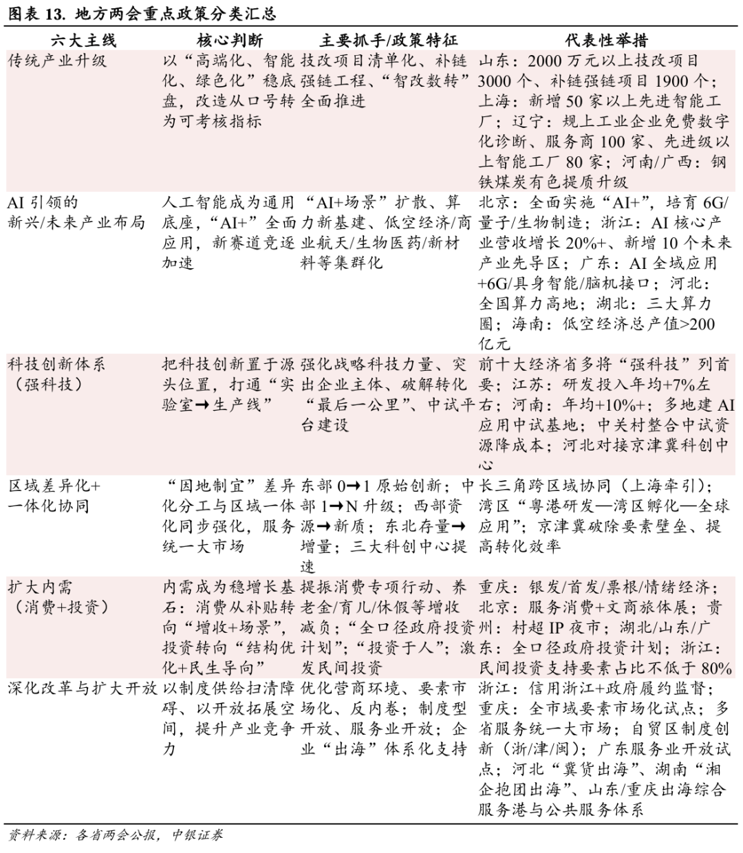
2026 年全国两会将明确年度经济目标与“十五五”规划纲要,从已召开的地方两会来看,今年各地两会立足区域禀赋、紧扣国家战略,在经济提质、科技突破、民生改善等重点领域为2026年及“十五五”时期谋篇布局,呈现六大战略主线:一是传统产业升级从概念转向“清单化”硬约束,通过技改与免费诊断夯实智造底座;二是AI确立为通用底座,“AI 场景”与算力基建驱动未来产业集群化爆发;三是科创体系聚焦“中试”瓶颈,强化企业主体以打通成果转化“最后一公里”;四是区域分工深化,东部原创、中部转化、西部资源重塑与东北存量盘活协同推进统一大市场;五是内需策略由短期补贴转向“增收减负 场景创新”,投资更重民生导向与民间活力;六是改革开放聚焦制度型供给,构建企业系统化出海支撑体系。整体看,政策逻辑已从规模扩张彻底转向“质效优先”,通过差异化定位与全链条要素重构,加速形成现代化产业体系新格局。因此映射即将召开的全国两会,我们认为有两点确定性较高:一是内需提振政策细化,消费升级与新型消费场景落地有望成为重点;二是科技创新与产业升级深度绑定,政策或进一步强化“科技—产业—资本”良性循环,支持战略性新兴产业集群发展,短期可重点关注消费复苏、高端制造、硬科技等赛道的政策催化机会。

风险提示
逆周期政策不及预期,宏观经济波动超预期


VIP复盘网