
近日,在联合国外空委科技小组委员会第63届会议期间,中国商业航天企业代表蓝箭航天宣布,我国重复使用火箭朱雀三号火箭计划今年二季度再次开展回收试验。若试验顺利,将争取于于今年四季度尝试首次回收复用飞行。
朱雀三号复飞重点验证火箭二级入轨成熟度和一子级回收重复使用技术,有望推动我国火箭可回收技术突破,对于中大型火箭发射能力提升和成本控制具有里程碑意义。
展望后续,今年二季度全球将开启密集可回火箭试飞期,CZ-10B、CZ-12B和星舰V3等可回收复用火箭预计执行首飞/复飞任务。
当前各国加速探索发射复用实现降本的路径,火箭可复用技术降低发射成本,将推动商业航天全面提速。
本文重点解析可复用火箭产业链核心环节和产业趋势。
01
可复用火箭概览
可重复使用运载火箭是相对于“一次性运载火箭”而言的概念,指运载器从地面起飞完成预定发射任务后,全部或部分返回并安全着陆,经过检修维护与燃料加注,可再次执行发射任务。
可重复使用运载火箭技术路径:主要包括垂直起降、伞降回收、有翼水平回收三种。
垂直起降:因经济性较高成为主流方向,采用垂直起降方式的可重复使用运载火箭与现有一次性运载火箭具有一定技术继承性,有望成为最早规模化应用的一类可重复使用运载火箭。
液氧甲烷发动机、防热材料、智能化技术等是关键支撑。

资料来源:行行查
早前商业航天的核心卡点在于成本,可复用火箭通过回收一级箭体、整流罩等核心部件,经检测、维修后重复使用,显著降低发射成本。
可复用火箭疏通“运力成本下降-卫星发射数量增加-卫星成本下降”的逻辑闭环,并加速了全球低轨星座的部署。
可复用火箭疏通逻辑闭环
运力成本下降
传统火箭单次发射成本超5000万美元,可复用技术可将成本压缩至1/10以下。
例如,SpaceX猎鹰9号通过复用将单位成本降至1.5万美元/公斤以下,降幅超70%。中国长征系列火箭单位成本超5万元/公斤,商业卫星报价从8万-11万元/公斤降至目标2万元/公斤以内。蓝箭航天朱雀三号等液体可回收火箭若实现技术突破,有望进一步压缩成本。
马斯克年初表示,星舰V3将在今年3月中旬首飞。V3较V2有多项升级,包括箭体结构优化、猛禽3代发动机、推进剂输送管路改进等,目标是在完全可复用状态下实现>100吨的低轨道运载。星舰可复用也将成为新一轮里程碑事件。
可复用火箭加速全球低轨星座部署
全球低轨卫星星座竞争已进入“占轨抢频”的冲刺期,且低轨(LEO)轨道容量有限,国际电信联盟ITU规定卫星需在7年内完成部署并启用,否则轨位资格失效。
发射成本的降低将进一步加速低轨星座的部署。全球主要星座计划如SpaceX星链、中国“千帆星座”“国网星座”均需发射数万颗卫星,对发射频次和成本极为敏感。例如,我国“千帆星座”计划2030年前发射1.5万颗卫星,需依赖可复用火箭降低发射成本用以支撑大规模组网需求。

资料来源:行行查
可复用火箭加速卫星成本下降
卫星发射数量的增加将带来规模效应,卫星的制造成本也会相应下降。卫星发射量增加也将推动元器件批量采购(如星载计算机、太阳能电池板),降低单位成本。例如,银河航天通过“卫星工厂”模式,将单颗卫星制造成本从数千万美元压缩至50万美元。

火箭回收的难度与试错过程
火箭是复杂的系统工程产品,全球所有火箭供应商的新型火箭大多需要3发左右发射,可靠性才能提升至成熟水平。
火箭回收需要经过多次试错和优化,才能逐步提高成功率。且火箭垂直回收技术难度极高,Falcon9、Starship、NewGlenn等国际知名火箭分别在第20、5、2次发射成功实现回收,且Falcon9在首次回收成功后的两次发射都回收失败。
2025年我国迎来可回收火箭的密集首飞,包括星云一号、智神星一号、力箭二号、双曲线三号等。朱雀三号于2025年12月3日完成首飞,二级成功入轨,一级回收失败。朱雀三号ZQ-3本次回收问题解决后,今年将再次发射。
蓝箭航天朱雀三号火箭介绍及可回收示意图:
资料来源:蓝箭航天官网
02
可复用火箭价值分布
火箭发射成本中,硬件制造占比约50%-60%,燃料占比约10%-15%,其余为运营、保险等费用。

可复用技术直接降低硬件成本,是降本的核心驱动力。
从可复用火箭价值占比来看,推进系统(发动机)占比约50%,是产业链核心利润区。贮箱/整流罩等箭体结构占比约15–25%,航电系统占比约8-15%。

资料来源:行行查
推进系统(发动机)
从可复用火箭价值占比来看,推进系统(发动机)占比约50%,是产业链核心利润区。
液体火箭发动机在商业航天应用中具有两大优势,一是成本结构利于调节;二是适用于可复用技术路线。单台发动机价值量可达3000万-5000万元。

资料来源:行行查
航天科技集团六院:在液体火箭发动机领域具有雄厚的技术实力。发布三款为商业航天量身定做的液体火箭发动机,航天动力(航天科技六院旗下唯一上市企业)主导液氧煤油和液氧甲烷发动机的研发工作。
蓝箭航天:自主研发了“天鹊”系列液氧甲烷发动机,包括TQ-11、TQ-12、TQ-12A、TQ-15A等型号。
九州云箭:推出了“龙云”液氧甲烷发动机,是国内航天领域诞生的第一款具备多次启动、深度变推力能力、支持火箭回收复用的液体发动机产品。
在火箭发动机端,国内厂商中天火箭、航天动力(发动机)、航天科技(部分阀门)、斯瑞新材(发动机内壁材料)、铂力特(3D打印)、应流股份(叶片铸造)等众多厂商在各细分环节均有所布局。
九州云箭龙云发动机:
资料来源:九州云箭官网
箭体结构系统
箭体结构系统占比约20%-25%,包括贮箱、整流罩、壳体等。
贮箱:用于储存燃料和氧化剂。大尺寸不锈钢贮箱可降低制造成本并支持可回收。九天行歌覆盖2.25米至10米级贮箱直径,航天科技集团一院早在23年就研制的10米级直径火箭贮箱标志着我国运载火箭贮箱技术从5米级向10米级跨越,寰宇乾堃完成4.2米直径火箭贮箱验收。
整流罩:火箭顶部的关键结构,主要作用是在大气层内飞行时保护卫星、飞船等有效载荷免受气动力、气动热及气流冲击的损害。例如,长征五号B火箭的整流罩长20.5米,可容纳大型航天器。
航天科技集团一院长期主导我国运载火箭研制,整流罩技术成熟,如长征五号B、长征六号改等型号的整流罩均由其研发。超捷股份为朱雀三号独家供应整流罩,爱思达航天为多家商业火箭企业提供整流罩,光年探索通过木蒙皮整流罩技术将成本降至工业级水平,安徽梦克斯为星河动力谷神星一号(遥十七)火箭研发的整流罩。
测控系统:负责对航天器进行遥测、跟踪与控制,确保其安全运行并完成预定任务。商业航天测控系统由硬件设施、软件平台与通信网络构成,形成天地一体化的协同网络。星图测控(全国首家商业航天测控企业)、航天电子、航天环宇(为千帆星座、GW星座等提供4.5米测控天伺馈设备)、高华科技(高可靠性传感器)、晨曦航空(惯性导航系统)、中科星图(子公司星图天辰聚焦运载火箭测量控制系统)、雷科防务(航天测控与遥感)、海格通信、司南导航等厂商在领域均有所布局。
测控环节流程:

控制系统(航电系统):核心部件包括箭载计算机、惯导系统、传感器等,直接决定火箭入轨精度和回收能力。例如,SpaceX猎鹰9号通过冗余箭载计算机和激光陀螺仪实现高精度控制,支持一级火箭垂直回收。航天智装、天银机电、航宇微、航天电子等众多厂商为国内商业航提供该领域服务。
此外,其他系统中,电气系统(连接器、电缆网等)占比约5%-10%,推进剂液氧、煤油、甲烷等占比1%-3%,热控、分离机构等占比约5%-10%。
可复用火箭制造与集成
可复用火箭制造与集成包含从设计到回收后处理的多个环节,系统集成架构设计、推进系统集成、箭体结构与材料集成、热管理系统集成、回收与后处理等。
可回收架构设计:根据任务需求如运载能力和轨道类型,设计可复用火箭总体方案。蓝箭航天、星际荣耀等民营企业主导垂直回收技术,星河动力研发水平着陆模式,航天科工、航天科技等国家队探索伞降回收等方案。
总装集成:将零部件组装为完整火箭,并进行地面测试。振动试验可模拟火箭在发射过程中承受的振动环境,热真空试验则能检验火箭在太空真空和极端温度条件下的性能。朱雀三号火箭总装集成涉及液氧甲烷发动机、不锈钢贮箱等核心部件,与派克新材(结构件)、斯瑞新材(推力室内壁)等合作。
模块化制造:采用标准化模块设计,提升生产效率。例如,箭元科技的中大型液体运载火箭生产试验基地,具备年产25发火箭的能力。
复用测试标准体系:建立严格的复用测试流程,确保火箭多次使用后的安全性与可靠性。例如,高华科技提供火箭遥测系统,支持复用火箭的检测与验证,合作客户包括蓝箭航天、星际荣耀等。航天动力参与制定复用测试标准,提供导航/遥测系统技术积累,覆盖火箭动力系统全链条。
快速检测翻新技术:通过自动化检测机器人和数字化双胞胎技术,实现火箭回收后的快速检测与维修。超捷股份为蓝箭航天朱雀三号提供一级尾段结构件,支持快速检测与维修流程。大族激光与蓝箭航天联合研发大直径火箭发动机夹层喷管激光焊接技术,实现全自动激光焊接,应用于80吨液氧甲烷发动机推力室。
03
可复用火箭竞争格局
在商业航天的产业链中,火箭研制是最关键的一环。
在可复用火箭领域,SpaceX凭借“猎鹰”9号火箭已确立较大领先优势。SpaceX通过“高频发射 低成本复用”体系,成为全球航天降本提效的范式标杆。
在发动机、结构材料与复用能力等核心环节,SpaceX率先完成了从阶段性试验向高强度商业化的跨越。
猎鹰9号火箭从费罗里达的LC-39A发射:
资料来源:SpaceX
当前我国正通过“国家队 民营梯队”协同推进可复用火箭技术,加速进入工程应用阶段。
国家队:以航天科技集团为主,重点研发长征系列可复用型号(如CZ-10B、CZ-12B),承担国家重大任务并探索技术边界。
民营梯队:以蓝箭航天、星际荣耀、中科宇航等为代表,通过市场化机制加速技术迭代(如朱雀三号、双曲线三号),聚焦商业发射需求。
我国已完成复用飞行的星际荣耀双曲线二号火箭:
资料来源:星际荣耀
中国航天科技集团:研发路径体现“渐进式创新”,通过现有型号改进(如长征六号X)逐步验证可复用技术,再推广至新一代火箭,降低技术风险。其规划的4米级、5米级火箭属于新一代运载火箭序列,目标是通过模块化设计和可复用技术降低发射成本。5米级火箭计划2026年首飞,运力更强(近地轨道运力可能达15-20吨),可能采用液氧甲烷发动机,支持一子级垂直回收,瞄准商业航天高密度发射需求。
中科宇航:在山东海阳成功完成“力箭一号”改进型火箭的海上垂直回收演示验证飞行试验。试验中,火箭一子级从海上发射平台起飞,完成亚轨道飞行后,通过发动机反推实现垂直着陆于海上回收平台,填补了国内海上垂直回收领域的空白。
箭元科技:元行者一号不锈钢液体火箭,设计复用20次,已完成海上飞行回收试验。2024年该火箭已完成海上飞行回收试验,验证了不锈钢箭体在多次复用中的耐腐蚀性、液氧甲烷发动机的深度变推力控制能力,以及海上着陆的稳定性。
目前大多数民营火箭公司都是选择从研制小型固体火箭开始,然后再向液体火箭进行升级,进而开展中大型火箭以及可重复使用火箭的研发。
比如星际荣耀、星河动力、中科宇航、东方空间目前发射的都是固体火箭,而天兵科技和蓝箭航天则是直接从液体火箭入手。
2025年我国可复用火箭密集首飞:
资料来源:你好太空、科普中国、行行查
当前全球范围内可复用火箭的研发和发射竞赛全面展开。
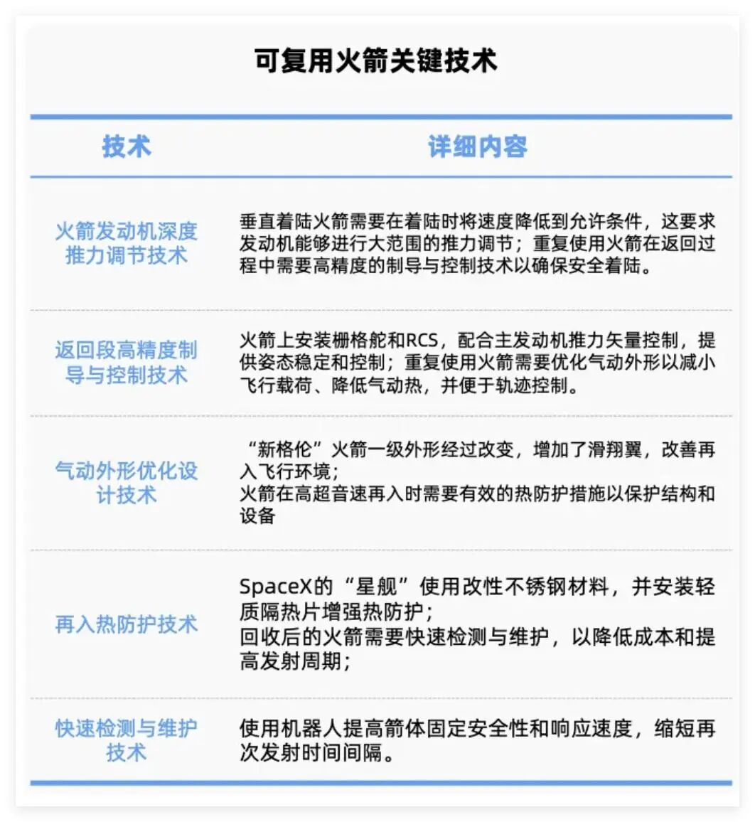
美国SpaceX公司的猎鹰9号火箭实现了多次成功回收和复用;蓝色起源的新格伦火箭实现了海上回收,成为全球第二款垂直回收火箭。我国可复用火箭技术进入工程应用阶段。欧洲部分国家和日本等都在积极布局可复用火箭的研发和发射。
随着星座部署和商业发射快速增长,可复用火箭显著降低发射成本,提高发射频率,在需求牵引和技术突破背景下产业发展空间广阔。


VIP复盘网