
投资要点
六十余载蓬勃发展,发电龙头根深叶茂。东方电气前身始建于1958年,是国内发电装备领域的龙头企业,业务覆盖火电、水电、核电、燃气轮机、新能源发电、EPC总包以及贸易等。20-24年公司营业收入/归母净利润CAGR分别为 17%/ 12%,业绩保持稳健增长。展望十五五,公司作为国内电源装备的龙头企业,火电向支撑调节电源转型 抽水蓄能进入放量期 自主可控燃气轮机出海,我们预计公司业绩有望保持10-15%稳健增长。
龙头的成长性:燃气轮机自主可控,有望乘全球AI缺电之风扬帆出海。燃气轮机是制造业“皇冠上的明珠”,是美国电网的主力电源。公司03年与日本三菱签署F型重燃技术转让协议、16年签署 J型燃气轮机技术转让协议,通过与三菱的合作培育了公司产品设计和生产制造的能力,并且于09年启动燃气轮机的自主研发、23年首台F级50MW重型燃机(G50)顺利投运, 至今已具备G15、G50两款自主可控机型。25年,公司3台G50出海哈萨克斯坦,整机组的单台价值量我们预计约3亿元,毛利率有望超30%,相比传统的合资产品毛利率有大幅的提升。我们认为,随着公司产业链、全球售后运维体系的进一步完善,有望以AIDC“抢燃机”的契机加快出海步伐,切入欧洲、中东、美国等高端市场,实现燃机业务的量利双升。
龙头的基本盘:水/火/核份额稳固,风电有望实现大幅减亏。1)传统电源层面,公司是国内水电、火电、核电机组的龙头企业,市场份额均保持领先,公司在手订单充沛,25Q1-3清洁高效能源装备/可再生能源装备新签订单326.5/269.2亿元,同比持平/ 22%;结构上,新型电力系统中抽水蓄能的重要性凸显,30年计划实现装机120GW,同比25年接近翻倍,调节性电源的建设需求旺盛,公司抽蓄订单充沛,23年在手订单约91亿元,一般确收周期在3-4年,我们认为26-27年公司抽蓄业务收入有望加速。2)新能源发电层面,公司风电业务快速发展,25年新增整机装机量排名第七、海风装机量排名第五。“十五五”期间国内风电年新增装机不低于120GW,短期公司风机毛利较低,我们认为随着公司加强供应链管理和成本管控,且行业层面风机招标价格企稳回升,26年风电业务有望大幅减亏。整体来看,公司基本盘基础扎实,我们预计清洁高效能源装备/可再生能源装备24-27年营收CAGR分别为17%/19%,毛利率水平稳中有增。
盈利预测与投资评级:公司订单持续高增,能源装备业务有望持续增长,重型燃气轮机技术实现国产突破成功出海。我们预计公司2025-2027年归母净利润分别为35.0/45.2/54.4亿元,同比 20%/ 29%/ 20%,对应PE分别为33/26/22倍。考虑到公司主业增长具备高确定性,燃机轮机出口带来额外增量,给予2026年32倍PE,目标价41.9元,首次覆盖,给予“买入”评级。
正文
1. 六十余载蓬勃发展,能源领域根深叶茂
1.1. 六十余载蓬勃发展,铸就能源装备领军者
深耕能源装备领域六十余年,成为国内头部发电设备企业。公司始建于1958年,前身是四川德阳水力发电设备厂。1984年,东方电机厂、东方汽轮机厂、东方锅炉厂、东风电机厂联合组建“东方电站成套设备公司”,并在1992年正式更名为“中国东方电气集团公司”,1993年完成股份改制并于1995年在上交所上市。经历了六十多年的蓬勃发展,东方电气已成为全球最大的发电设备研究开发制造基地和电站工程承包企业之一,业务涵盖风电、太阳能发电、水电、核电、气电、 火电和化工容器、节能环保、电力电子与控制、氢能等高端装备领域。

1.2. 六电并举、六业协同,能源装备全面布局
公司在能源领域具备全方位的产业布局,多业务领域做到全球领先地位。公司始终贯彻国家能源战略,围绕着能源装备的开发制造,已经构建起了风电、太阳能发电、水电、核电、气电、火电“六电并举”,以及高端石化装备、节能环保、工程与国际贸易、现代制造服务、电力电子与控制、新兴产业“六业协同”的产业发展格局。在实现业务全面覆盖的同时,公司各项业务均做到行业领先水平,凭借持续的研发投入和产品开发,实现水电产品技术总体居国内前列,大型水轮发电机组技术水平达到世界先进水平,气电自主研发的G50已实现商运、G15首次点火成功,在水电、火电、气电、核电等多个领域做到国内市占率第一,风电、太阳能等排名靠前。

煤电、风电贡献主要营收,各业务盈利分化较大。分业务收入看,公司各业务板块均已成规模,其中煤电、风电25H1分别贡献营收113/81亿元,占比30%/21%,贡献主要营收。分业务盈利能力看,各业务的毛利率普遍随当年交付的订单情况波动较大,但总体来看煤电、核电毛利率仍高于其他业务,风电毛利率常年较低,气电随着公司G50等高毛利的重型燃机的交付增长毛利率总体呈上升趋势。

1.3. 国资委控股实力浑厚,管理层背景丰富
股权结构稳定集中,实控人为国资委。截至2025年9月30日,东方电气集团持有公司51.27%的股权,为公司控股股东。国务院国资委持有东方电气集团100%的股权,是公司的实际控制人,公司前十大股东合计持股72.06%,总体的股权结构较集中。公司业务多通过众多子公司展开,包括东方锅炉、东方电机等。

管理层能源领域从业多年,产业背景深厚。董事长罗乾宜先生,先后在中国燕兴总公司、中国兵器工业集团、国家电网、中国机械工业集团有限公司担任总经理、总会计师等职务,能源行业从业经验丰富;董事、总经理张彦军先生,曾任哈尔滨锅炉厂有限公司总经理部总工程师、哈电发电设备国家工程研究中心有限公司董事长等职务,具备深厚的技术背景。同时,公司的核心管理团队均在能源行业任职数年,具备深厚的产业背景。

1.4. 业绩重返增长轨道,能源业务稳健发展
公司营收持续增长,利润短期承压后反弹。公司营业收入稳定增长,2022/2023/2024/25Q1-Q3分别实现营业收入553.5/606.8/697.0/555.2亿元,同比 16%/ 10%/ 15%/ 16%,24年公司实现归母净利润29.2亿元,同比-18%。有所下滑主要系受交付低价订单及公允价值变动损失影响,25年前三季度公司归母净利润29.7亿元,同比 13%,受降本增效和订单高增推动,公司业绩重返增长轨道。

期间费用率持续下降,现金流情况稳定。公司成本管控能力突出,销售费用率&管理费用率&研发费用率稳步持续下降,推动期间费用率从2021年的13.4%下降至25年前三季度的8.7%。同时,公司的经营性现金流受存货等影响有所波动,公司积极通过融资等方式,实现现金流基本稳定。

1.5. 发行定增项目,用于整合股权和投入研发制造
定增募集50亿元资金,用于整合股权和投入研发制造。2025年,公司完成定增项目募集50亿元资金,一部分用于收集东方电气集团持有的公司部分子公司的股权,通过增强对子公司的控制可以更好的确保公司业务的开展,一部分用于提升在抽水蓄能、燃气、锅炉等业务上的研发、制造能力,以提升公司的竞争力。

2. 能源转型背景下的基核能源:煤电、核电

煤电在大规模电力输出以及供电稳定性方面具有独特优势。煤电技术成熟,建设成本相对较低,且在运行中具有较高的效率。煤电厂在应对不断变化的负荷需求时表现出色,能够提供稳定的电力,煤电设备年平均利用小时数达4000-5000小时。
在供电稳定性优势外,核电在低碳环保以及经济性方面的优势更为突出。核电站几乎不排放温室气体,同时平均生命周期内二氧化碳当量排放量与光伏、水电、风电相当。经济性方面,根据IEA,在7%折现率下,煤电平准化成本中位值为88美元/MWh,核电为69美元/MWh。而通过大规模整修以延长核电站寿命后,其长期运行成本中位值仅为32美元/MWh,经济性优势突出。


煤电、核电适宜区位不同,相互协同平衡我国发电资源分布。中国煤电资源丰富,有7个亿吨级产煤省(自治区),但主要位于西北地区,而主要的用电地区为东南沿海,因此需要西电东送工程调节能源地域分布的失衡。而核电发电需要大量的水作为冷却剂,故核电厂多建设于东南沿海地区。

2.1. 煤电行业:装机总体紧平衡,由主体能源转向主要能源
煤电装机历史回顾,由能源短缺到产能过剩再到总体平衡。中国能源供需格局整体分四阶段,1)2006年以前,供给相对不足:此时发电资源相对短缺,煤电为主体能源,装机容量占比超过70%;2) 2006-2012年,供需平衡:工业化高速发展推动电力建设,煤电装机速度提速,供需整体平衡;3) 2013-2018年,产能过剩:煤电项目审批分散化煤炭价格下降、电力需求增速下降,煤电行业进入产能过剩阶段。因此国家针对煤电发展制定了一系列调控措施推进供给侧结构性改革,停建缓建新产能,淘汰落后产能;4) 2018年至今,总体平衡,个别年份紧平衡:2018年以来中国电力供需进入总体平衡阶段,电源投产放缓、极端天气等因素影响,个别年份仍会出现电力供需紧平衡的情况。


煤电在能源结构中由主体能源转向主要能源。2012-2018年,煤电在我国能源装机总量中的占比高于60%,煤电在总发电量中的占比为70%以上,在能源结构中居于主体地位。2018年以来,随着供给侧结构性改革的持续推进,同时以光伏、风能为代表的清洁能源在装机容量中的占比逐渐提升,煤电在能源装机容量中的占比由2012年的71%下降至2023年的48%,逐步由主体能源向主要能源转变。然而,煤电在总发电量中的比重始终维持在70%左右,作为电力系统中的压舱石,其基荷能源地位依旧。

大基地建设下,煤电扩建&改造成为新动力。煤电在风光大基地建设中不仅能够提供必要的电力调节和保障,同时作为重要的调节电源,可以提供有功调节、惯量支持以及电压支撑,促进新能源的消纳和外送。因此,大基地的规划要求周边建设清洁高效先进节能的煤电,以我国风光大基地二期为例,165GW新能源装机配套了煤电扩建/改造28/42GW,已成为当前煤电行业的新动力。

“三个8000万”目标明确,煤电装机逐步提速。2022年国家发改委明确提出煤电“三个8000万”目标,要求2022年、2023年煤电各开工8000万千瓦、两年投产8000万千瓦,并将“十四五”煤电发展目标12.5亿千瓦调增到13.6亿千瓦。2023/2024/2025Q1-Q3我国新增核准煤电项目总装机量分别为113/64/42GW,假设煤电项目建设周期约为2~3年,我们预计25-26年我国煤电新增装机容量增速保持在20%~30%。

2.2. 核电行业:三代技术自主突破,政策转向积极,核准速度加快
一至四代核电技术,由商业性验证向高效、安全、可持续的核能利用发展:
1)第一代:商用可行性验证阶段。1954年全球第一座核电站—前苏联奥布宁斯克核电站并网,其第一代核电技术以原型堆为主,主要验证核能商业应用的可行性,但设计未标准化、功率较小,目前已全面退役。
2)第二代:批量部署阶段。第二代核电技术吸收了前代经验,形成标准化设计,实现批量化部署,经济性良好,广泛应用于目前全球大部分在运核电机组。
3)第三代:当前核电建设主流技术。第三代核电技术是当前核电建设的主流,注重安全性和效率提升。
4)第四代:仍处于研发阶段。第四代核能系统正处于研发阶段,以钠冷快堆和高温气冷堆等为代表,致力于更高效、安全和可持续的核能利用。

中国第三代核电技术实现自主研发突破,核电安全性显著提升。中国目前的主要发展方向为第三代核电技术,代表机组包括欧洲压水反应堆(EPR)、美国西屋AP1000、俄罗斯改进VVER,以及自研“华龙一号”与“国和一号”。其中“华龙一号”是由中国核工业集团和中国广核集团研发的先进百万千瓦级压水堆核电技术,具备完全自主知识产权。该技术结合了“能动 非能动”双重安全系统,形成双保险,确保在厂区完全停电时利用重力为堆芯降温。同时,在堆芯损坏概率(CDF)和大量放射性释放概率(LRF)两个安全指标上,华龙一号分别低于10⁻⁶/堆年和10⁻⁷/堆年,远优于全球三代核电机组的安全标准,为核电机组核准政策的转向提供了技术支撑。

技术突破推动核准政策转向,核准提速进行时。2011年日本福岛核泄漏事故导致我国核电机组审批工作停滞。2015年,中国自主研发“华龙一号”机组开建,此后行业经历连续三年“零核准”。2019年后,福岛事故影响逐渐减弱,国产自研第三代核电技术走向成熟,安全性大幅提高,核电核准复苏。2022年,党的二十大将积极安全有序发展核电写入大会报告中,明确了释放核电政策转向积极的信号, 2022-2025我国核电核准数量均达10台及以上,我们预计“十五五”期间年核准量将保持10台左右。

核电下游运营商格局由双寡头向四分天下转变。目前,我国具备核电运营资质的公司只有四家,分别是中核集团、中国广核集团、国家电投和华能集团。此前获核准的核电项目多由中核和中广核承包,呈双寡头格局,近年来,国电投、华能陆续获得项目核准,有望进一步抢占市场规模。

2.3. 煤电:公司发展的压舱石,保持行业领先地位
煤电设备产品齐全,覆盖范围广。东方电气是煤电设备行业内产品涵盖范围最全面的企业之一,主要产品包括汽轮发电机、电站汽轮机和电站锅炉,产品参数范围从中压至超超临界,容量从50MW到1350MW。
公司煤电领域科技创新成果斐然,引领行业发展。公司多年深耕煤电领域,专注于火电设备技术提升,优化工艺布局,这一持续的投入带来了一系列重大科技成果,如成功交付了国内“压力最高、温度最高、效率最高、煤耗最低”的单轴百万千瓦火电机组锅炉。此外,东方电气还建成了全球最大的化学链燃烧中试示范装置。

煤电领域领导者,市占率行业领先。近年来,中国火电市场300兆瓦以上等级机组的市场主要由东方电气、上海电气和哈电集团三大动力集团主导,行业集中度超过85%,其中东方电气市占率常年保持1/3以上。同时,2023年我国煤电装机容量/公司煤电营收分别同比增长3.6%/28.7%,经营α显现,我们预计公司在煤电领域的市占率有望进一步提升。

客户涵盖范围广,长期合作关系深。公司火电设备客户类型丰富,包括电网公司、发电集团、地方能源集团及地方投资集团等,并与下游龙头企业深度长期合作,保障公司长期稳健发展。

公司新增订单增势持续,获单能力突出。2023/2024/25Q1-Q3公司清洁高效能源(含煤电、燃机、核电业务)新增订单分别为341/392/327亿元,同比增长57%/15%/0%,订单规模在前两年快速增长后保持较高基数。

公司煤电业务营收增速及毛利率表现亮眼。公司煤电业务盈利水平较高,2019-2023年连续五年毛利率保持20%以上。2024受低价订单影响有所下滑,25年前三季度得到好转。公司煤电业务收入随订单规模增长持续增长,2024/25H1收入达164/113亿元,同比 18%/ 13%,随着公司在煤电领域技术创新与突破与新增订单的交付,我们认为煤电业务有望继续较快增速并保持高盈利水平,2024-2027年收入CAGR达19%。

2.4. 核电:产品齐全,技术优势突出,业绩步入快车道
公司核电设备产品覆盖范围广,具备成套供货能力。核电厂的组成通常可分为三大部分,分别是核岛(主要是核蒸汽供应系统)、常规岛(主要是汽轮发电机组)和电厂配套设施(BOP)。东方电气是国内重要的核电装备制造企业之一,在国内率先进入百万KW核电领域,产品范围覆盖核岛、常规岛主流设备。公司于2019年获得全国首张核蒸汽供应系统设备制造许可证,具备批量化制造核电站核岛主设备和常规岛汽轮发电机组的成套供货能力。

公司核电设备综合市占率第一,行业地位领先。在核电设备领域,公司主要竞争对手为上海电气、哈尔滨电气及中国一重,公司为行业龙头,我们预计公司核电设备市占率为40%以上。核岛设备领域以东方电气与上海电气技术实力较为领先,常规岛设备领域以东方电气、上海电气、哈尔滨电气平分秋色。
公司核电技术先进,屡获多个标杆性项目。核电技术方面,东方电气拥有二代加、引进三代(EPR、AP1000)、自主三代(“华龙一号”、CAP1400)、四代核电(钠冷快堆、高温气冷堆)、海上浮动平台模块化小堆等国内所有技术路线的核电设备制造技术。标杆项目方面,21年1月,“华龙一号”全球首堆福清核电5号机组正式投入运行;22年3月,“华龙一号”福清6号机组顺利完成考核试验并投入商业运行。公司作为福清5、6号核电项目最大供应商,为该项目提供了核岛蒸汽发生器、常规岛汽轮发电机组等核电主要设备。此外,东方电气获得全国首张核蒸汽供应系统设备制造许可证,是国内首家具有核蒸汽供应系统设备成套供货资质的装备制造集团,并取得苍南核电汽轮发电机组项目设备供货合同。

核电业务步入快车道,盈利能力出色。随着核电设备批准台数的增加以及陆续交付,公司作为国内核电设备龙头,营收保持较快增速,2024/25H1实现营业收入49/27亿元,同比 68%/ 39%,毛利率2020-2024年持续在20%以上,为公司贡献重要利润增量,25年有所承压我们认为系受订单节奏影响,我们预计公司25年下半年起核电业务将随订单逐渐交付实现稳定增长。

3. 电力转型背景下,灵活性电源装机需求提升
新型电力系统背景下,风光发电固有的随机性、波动性和间歇性特点对保障电力系统供需平衡和稳定性带来严峻挑战,电力系统灵活性资源不足的矛盾正在显现。
稳定性问题:新型电力系统中可再生能源大量接入,导致系统整体惯性降低,从而威胁系统频率稳定性。具体来说,惯性降低会使得频率初始跌落增快,暂态过程中频率最大偏差增大,从而可能触发保护使设备脱网,进一步加剧频率偏差而引起连锁故障。

调峰需求及难度上升:1)新能源的出力具有随机性和波动性,导致电力系统在发电端面临大幅度的波动,增加了电网调峰的难度。2)随着电气化水平提升,电动汽车、电锅炉、电解槽等一系列新型负荷以及传统冷、热负荷不断增加带来的负荷不确定性日益增强,进一步增强了对调峰电源的需求。

能源消纳问题:新型电力资源和负荷在空间上呈逆向分布,使得局部电力供需失衡的问题加剧。我国风能和太阳能资源主要分布在西部和北部地区,而电力需求则主要集中在东部和中部地区。根据西北能源监管局通报数据,2016年,我国西北五省(区)中,甘肃、新疆、宁夏弃风率依次为43%/38%/13%;新疆、甘肃弃光率分别为32%/30%。
新能源消纳举措总体成效显著,但当前结构性问题仍然存在。2018年,国家发改委和能源局印发了《清洁能源消纳行动计划(2018-2020年)》,首次提出将弃电率限制在5%以内,取得了一定的成效,但24年起又有所回升,25年我国总体弃风率/弃光率为5.7%/5.2%,且由于我国东西部电力供需不平衡,新能源消纳压力在不同省份间存在较大差异,2025年全年,我国西北五省中新疆、西藏、青海的弃风率分别为9.0%/31.4%/7.2%,新疆、西藏、青海的弃光率分别为13.7%/35.1%/16.6%,西北五省作为我国主要的新能源利用基地,能源消纳任务依然艰巨。

3.1. 水电行业:最具大规模开发条件的绿色低碳清洁灵活性电源
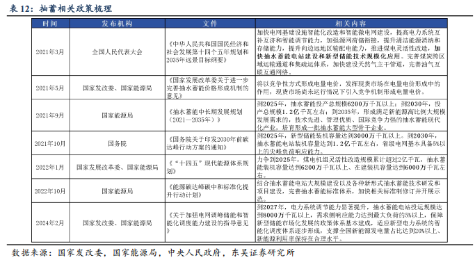
抽水蓄能电站具有调峰、填谷、调频、调相、储能、事故备用和黑启动等多种功能,是建设现代智能电网新型电力系统的重要支撑,也是构建清洁低碳、智慧灵活、经济高效新型电力系统的重要组成部分。根据《抽水蓄能中长期发展规划(2021-2035)》,抽蓄是当前技术最成熟、经济性最优、最具大规模开发条件的电力系统绿色低碳清洁灵活调节电源。

抽蓄具有快速启动和响应的能力,可以迅速吸收或释放能量,以应对风电和光伏发电的间歇性和不确定性,在降低弃风弃光方面发挥着重要作用。在电力系统负荷低谷时,其可以利用风电、光伏发电在日间产生的多余电力来抽水至上水库,将电能转化为水的势能储存起来;在电力系统负荷高峰时,再利用储存的水能发电,以满足高峰时期的电力需求。

构建新型电力系统背景中,抽水蓄能成未来水电重要增长点:
1)从抽水蓄能在储能中的地位来看,据国际水电协会(IHA)发布的2021全球水电报告,截至2020年底,全球抽水蓄能装机规模为1.59亿千瓦,占储能总规模的94%。抽蓄在全球储能中的地位毋庸置疑。
2)从各国能源结构上看,美国、德国、法国、日本、意大利等发达国家抽水蓄能在电力系统和水电中的装机容量和中的比例均高于国内,且与部分国家差距较大。而我国天然气资源相对缺乏,灵活性电源需求迅速增加。因此,抽蓄将在我国未来能源结构中扮演更重要的角色,而2024年我国抽水蓄能在电力系统中占比仍不足2%,未来仍有很大的发展空间。
3)从水电装机情况看,近年来抽水蓄能装机提速。截至“十三五”末,我国抽蓄装机规模仅为3149万kW,严重滞后于规划目标。随着国家能源局发布的《抽水蓄能中长期发展规划(2021-2035年)》明确,到2025年,抽水蓄能投产总规模6200万千瓦以上,到2030年,投产总规模 1.2 亿千瓦左右,我国抽蓄工程进度开始加快,新增装机容量开始提速,2024年达5869万kW,我们预计“十五五”期间新增装机容量将保持较快增速。

政策频出,机制疏导,行业蓄势待发。2021年开始,我国多部门针对抽水蓄能行业陆续颁布政策,在价格机制和建设规划层面不断推动行业加速发展。其中2021年国家发改委、国家能源局印发《国家发展改革委关于进一步完善抽水蓄能价格形成机制的意见》,明确了将以竞争性方式形成电量电价,完善容量电价核定机制,以保证抽水蓄能电站回收成本并获得合理收益。此外,2024年2月国家发改委、国家能源局发布《关于加强电网调峰储能和智能化调度能力建设的指导意见》,计划到2027年抽水蓄能电站投运规模达到8000万千瓦以上,需求侧响应能力达到最大负荷的5%以上,支撑全国新能源发电量占比达到20%以上、新能源利用率保持在合理水平,保障电力供需平衡和系统安全稳定运行。

雅下水电站开工,给常规水电建设带来较大增量。2025年7月,雅下水电站正式开工,此前我国水电站建设已接近饱和,每年装机容量增速缓慢,而雅下水电站将建设5座梯级电站,总投资约1.2万亿元,预计装机规模约6000万千瓦,每年可提供近3000亿度的清洁、可再生、零碳电力,带来巨大的水电设备需求。

3.2. 风电行业:陆风装机有支撑,看好“十五五”两海成长空间
25年行业装机情况:根据国家能源局,25年我国风电装机近120GW,同比增长约51%;1)24年陆风行业招标景气度高,25年陆风装机110GW,同比增长47%;2)海风方面,审批问题厘清,25年海风装机迎来拐点,装机6.6GW,同增63%。
我们预计“十五五”陆风年均装机110~120GW、海风年均装机20GW:1)136号文执行后,新能源电站电价全面入市,根据中能智库,集中式光伏项目IRR中位数为6.8%,陆上风电项目为7.2%,我们预计海风更高,风电经济性优势明显;我们预计26年陆风行业装机同比持平,“十五五”期间陆风行业年均装机110~120GW,装机有支撑;2)海风方面,深远海规划1推出在即,军事用海问题厘清,我们预计26年海风行业装机11~13GW,同增60% ,“十五五”海风行业装机有望提升至年均20GW。

格局相对稳定,海风集中度高。我国装机格局基本稳定:根据CWEA数据,金风、运达、明阳25年新增装机容量2590、1924、1855万千瓦位列前三;海风份额相对集中:从25年海风新增装机数据来看,金风新增装机209万千瓦,位列第一,其余为明阳(137万千瓦)、电气风电(92万千瓦)。海风风机性能要求较高,格局较陆风更集中。

3.3. 水电:行业龙头,技术领先,在手订单充沛

水电工程中流砥柱,标杆项目持续中标。东方电气在我国重大水电工程项目中扮演了重要角色,为多个关键水电项目提供核心技术和设备,在水电业务领域积累了丰富的经验,2024年在国内整体市场占有率41.6%,常规水电市场占有率45%。近年来,公司在抽水蓄能领域持续发力,积极抢占市场业务,并于2017年中标国内第一超高水头长龙山抽水蓄能电站水电机组,填补了国内超高水头抽水蓄能技术空白。此外,2021年,东方电气成功中标河南洛宁4台350兆瓦抽水蓄能电站主机及其附属设备购置项目;2023年,中标广东肇庆浪江抽水蓄能项目全部机组及其附属设备;2024年,中标安徽宁国抽水蓄能电站机组设备项目与福建仙游木兰抽水蓄能电站项目。

抽蓄在手订单充裕,业绩处于加速期。公司2020-2023年水电业务由于行业装机增速放缓而增长缓慢,2024年起随着此前订单的加速加工,公司水电业务营收明显加速增长,2024/25H1实现营业收入29.6/19.7亿元,而24H1公司水电新生效订单同比增长超过70%且23年抽蓄订单同比高增,水电产品收入确认周期一般在3-4年,可预见业绩增长持续性强。此外,随着未来抽水蓄电项目核准装机规模增加以及项目建设进度加快,假设公司市占率及产品单价稳定,我们预计2024~2027年公司水电业务收入CAGR有望达18%左右。


3.4. 风电:老牌央企底蕴深厚,转型解决方案供应商
特大型项目“行业首个”的开拓引领者。东方电气依托六十余年重大电力装备研制积淀,在风电大型化进程中持续扮演“首台套”开拓者角色,技术引领地位显著。从陆上6MW级突破到海上26MW全球之最,几乎每一步都率先实现国产化突破,为行业树立技术标杆。

出海节奏快、国际认可度高的“国家队”。东方电气国际化步伐十分积极稳健,在风电出海进程中展现出“节奏快、站位高、口碑硬”的“国家队”特质。公司早在2014年即通过瑞典布莱肯项目实现中国风电整机首次进入欧盟高端市场,开创行业先河,十余年来持续深耕北欧等地区,相较于同业,公司国际化布局更为稳健积极,截至2025年9月,公司产品已出口瑞典、俄罗斯、越南、芬兰、埃塞俄比亚、厄瓜多尔等多个国家和地区,全球累计装机容量超42吉瓦,16000余台风机在350余个风场运行,依托水电、燃机、核电等重大装备的技术外溢与长期运维保障能力,成功树立"中国装备"质量口碑,充分彰显国家队的国际竞争力与品牌公信力。

转型新型电力系统的“系统解决方案国家队”。东方电气已成功从单一风电整机商转型为覆盖“风光储氢火”全场景的系统解决方案国家队。公司不仅深度参与了福建漳州全球首个海上风电制氢示范项目、德阳氢能零碳园区示范项目等一系列新能源标杆工程,更于近期中标国能沧东风光火储综合能源项目,开创以现役火电厂为载体、实现电站服务与风光储系统深度耦合的"火电 "新模式,为传统能源企业设备升级改造提供可落地、可借鉴的创新范式。

收入受装机节奏有所波动,盈利能力回升。收入端看,2022-2023年风电收入从约122亿元回落至108亿元,主要受行业价格战及装机节奏调整影响;2024年强势反弹至130亿元,同比增长超20%,2025年上半年延续高增态势,实现收入81亿元,同比增幅达22%,我们认为核心驱动在于"沙戈荒"大基地与海上风电大型化订单集中交付,10MW 陆上机组及20MW海上机组实现批量突破。盈利能力方面,毛利率从2022年的约11%下滑至2024年低谷,主要因行业低价竞争及原材料成本压力,但2025年上半年显著修复至约9%,反映出产品结构优化(大型化、海上风电占比提升)及规模效应释放。综合看,我们认为公司正从"以价换量"向"以质取胜"转型,依托"风光储氢火"系统解决方案能力,在新型电力系统构建中巩固国家队地位,未来收入质量与盈利水平有望持续改善,我们预计公司2024-2027年风电业务收入CAGR达20%。

4. AIDC迎需求东风,燃机出海新机遇
4.1. 气电行业:电力系统调峰的重要力量,AIDC为重要增量
燃气机组可以快速启停,具有较高的灵活性和可调度性。气电具备调节能力强、排放低、效率高、建设工期短等优势。此外,从全球市场看,数字化、云服务、AI相关业务的增长推动全球数据中心迎来快速增长,燃气轮机现场发电因其高效性、稳定性、灵活性成为大型数据中心备用电源的首选解决方案。

气电装机整体稳健增长,需求&规划刺激下装机增势持续。2016年开始我国气电累计发电装机容量增速稳定于10%左右,整体保持平稳。由于“气源”和“气价”双因素限制,装机大多位于经济发展较好的地区,但近年部分地区出现电力紧张,助推气电装机增长,2024年增速达14%,明显上升。同时,根据《我国电力碳达峰、碳中和路径研究》,预计2030/2060年我国气电装机容量分别为2.2/4亿千瓦,2023-2030年复合增速有望达8%。

燃气轮机与AI数据中心形成"高功率密度-高响应速度-高可靠性"的精准匹配,与数据中心供电高度适配:
当前AI数据中心电力负荷显著区别于传统IDC:1)功率密度跃升,对单位土地面积供电强度提出极致要求;2)负荷曲线陡峭,大模型训练任务具有强间歇性,电力需求在分钟级维度呈现20%-40%剧烈波动,且需全年不间断运行;3)供电可靠性要求严苛,中断容忍度低于10毫秒,且项目选址常受限于电网容量缺口,需具备离网运行能力。
燃气轮机发电技术恰好系统性回应上述痛点:1)功率密度优势显著,单机占地仅为同功率煤电的1/5,满足数据中心集约化布局需求;2)启停响应敏捷,冷启动至满负荷仅需5-10分钟,升降负荷速率可达50MW/分钟,完美匹配AI负载波动特征;3)供电可靠性突出,可作为孤岛电源实现黑启动,构建独立于公共电网的"物理双路"保障;4)区位约束弱化,模块化设计支持分期建设,可在电网薄弱区域实现"能源先行",缩短项目投产周期6-12个月。

美国燃气发电占比居全球主要经济体首位,当前气电已经是数据中心电力供应的主要方式。截至2024年末,美国燃气发电装机容量占总装机比重约40%,显著高于中国(约3%)、欧盟(约20%)及全球平均水平(约23%)。根据IEA测算,2024年美国数据中心直接采购的电力来源中,气电占比高达45%-50%,显著高于其在全国总发电量中约40%的占比(可再生能源占比约25%-30%(以风电、光伏为主),核电占比约15%-20%,煤电占比不足5%)。气电不仅可通过电网采购,更以分布式能源(CCHP)形式直接部署于数据中心园区,实现"源网荷储"一体化供电。同时IEA进一步预测,至2030年,气电在美国数据中心电力结构中的主导地位将持续强化。随着AI算力需求爆发,美国数据中心电力消耗我们预计从2024年的约230TWh增至2030年的500TWh以上,增量部分约60%将通过新建燃气轮机分布式项目满足。尽管可再生能源与储能技术成本持续下降,但其间歇性特征与AI负载"7×24小时不间断"需求存在本质错配,气电作为"可调度、快响应、高可靠"的过渡性基荷电源,将在未来5-10年主导数据中心能源架构。

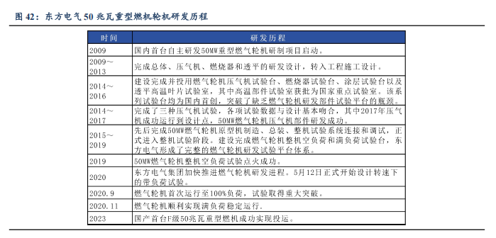
东方电气“十年磨一剑”,“工业皇冠上的明珠”重器始成。从1939年世界第一台发电用重型燃气轮机诞生以来,经过半个多世纪技术进步和企业重组,GE、西门子和三菱公司各自形成了完整的技术体系和产品系列并垄断了全球市场。公司从2002年起与日本三菱开展合作;2009年,公司为实现自主燃气轮机从“无”到“有”的重大突破,踏上50MW重型燃气轮机的自主研发之路;2020年,燃气轮机顺利实现满负荷稳定运行;2023年,国产首台F级50兆瓦重型燃机(代号G50)成功实现投运;2024年9月,中国“争气机”(G50)顺利通过2000小时满负荷商业运行产品鉴定,正式具备了从“1”到“N”的推广应用能力。

谱系自成,技术领先,自主可控。1)产品方面,2009年开始,公司即自主研发燃气轮机产品,目前已经形成下线G50、G15两款机型,在研G80、G200等,同时,2025年公司15兆瓦纯氢燃气轮机(G15H)亮相2025世界清洁能源装备大会,实现了“零碳燃烧 稳定高效”的双重突破。2)技术方面,公司依托强大的研发实力,构建了深厚的技术壁垒。在研发体系构建方面,建成国内唯一的正向研发设计体系,涵盖压气机、透平、燃烧器三大核心部件及控制系统,实现全产业链自主设计能力突破。在核心技术攻关方面,截至25年10月,获得燃气轮机相关发明专利136项,出版专著6本,发表论文300余篇,制定国家/行业标准6项,形成设计制造标准超1000项。在研发试验平台方面,获批建设清洁高效透平动力装备全国重点实验室,建成国内最完备的燃机试验平台体系。3)自主可控方面,公司与三菱重工自2002年开启合作,但彼时国产化率仅为46.5%,历经二十余年的国产化率提升攻坚战,双方合作燃机国产化率已达到85%(截至25年9月)。此外,公司成功攻克了多叠层缸体焊接、压气机静叶栅装焊、大型缸体零件加工变形、燃机数字化总装等多项技术突破,为高端装备制造领域树立了新标杆。东方汽轮机依托重型燃机的正向设计,构建了燃机全生命周期的服务体系,成为国内唯一具备重型燃机研究、制造、调试、备件、检修全服务能力的企业。

商业化应用行业领先,燃机出海进行时。“十四五”期间,东方电气的气电产业同比增长100%,市场占有率由40%提升至70%,从“三分天下”到行业领先。同时,G50燃气轮机首批次示范机组稳定运行已超9000小时,规模化推广应用根基牢固。截至25年10月,“东方-三菱”国内外燃气轮机订单数量超160台,已投运的百余台机组。此外,25年11月,哈萨克斯坦江布尔州50兆瓦联合循环发电项目举行开工仪式,东方汽轮机为项目提供3台自主研制的50兆瓦重型燃机作为项目核心设备,标志着我国自主研制的F级重型燃机正式迈出国门,实现了从“国内”到“国际”的关键跨越。

自主优势明显,气电市场领跑者。公司保持 F 级市占率领先的同时拓展 H 级燃机市场,2024/2023/2022 年公司燃机业务收入分别同比 88%/107%/6%,业务明显加速,25H1出现短期波动。毛利率方面,公司燃机业务盈利能力整体较优,其中 2022 年受 50MW燃机新品研制成本影响,计提减值 2.24 亿元,毛利率拖累明显,但目前正逐步修复,恢复高位。

5. 盈利预测与估值
5.1. 盈利预测
我们预计公司2025-2027年营收分别为807.6/907.1/999.9亿元,同比增长15.9%/12.3%/10.2%,毛利率分别为15.7%/16.1%/16.4%,分业务来看:
清洁高效能源装备:公司清洁高效能源装备订单受益于下游装机需求增加持续高增,我们预计煤电业务将保持较快增长,核电业务随项目推进稳定增长,气电业务受G50出货增加推动将实现量利双收,整体板块毛利率稳中有升,我们预计2025-2027年该业务收入分别为361.1/415.4/448.5亿元,同比 27%/ 15%/ 8%。
可再生能源装备:公司的水电业务将受抽蓄装机加速和雅下水电建设推动保持较快增长,风电业务受益于行业回暖收入保持较快增速,毛利率逐步恢复至合理水平。我们预计2025-2027年该业务收入分别为195.7/232.4/279.6亿元,同比 18%/ 19%/ 20%。
工程与贸易:公司工程与贸易板块21-23年保持较快增速后24年大幅下滑,我们预计25年起降速将逐渐放缓,受EPC业务毛利率下降影响毛利率逐年下滑,我们预计2025-2027年该业务收入分别为52.8/49.5/49.2亿元,同比-12%/-6%/-1%。
现代制造服务业:随着公司电站建设的增加,我们预计公司配套电站服务收入将稳定上升,推动现代制造服务业收入总体上升,受电站服务竞争加剧和降价影响,现代制造服务业毛利率有所下滑,我们预计2025-2027年该业务收入分别为80.9/86.8/93.5亿元,同比 7%/ 7%/ 8%。
新兴成长产业:我们预计公司新兴成长产业业务将保持稳定增长,盈利能力稳定。我们预计2025-2027年该业务收入分别为117.1/122.9/129.1亿元,同比增长 5%/ 5%/ 5%,毛利率回升至12%后整体保持稳定。



VIP复盘网