AIDC建设进入高速增长期,测算2025-2028年美国AI需求带来的电力容量需求期间CAGR约55%,未来三年累计需求超150GW,带来大量电力需求,配套设备迎来机遇,而北美目前缺电问题凸显,自建电源成为大趋势,燃气轮机凭借快速响应、高功率适配性、较低发电成本,高可靠性成为AIDC主电源优先解。当前全球海外燃机龙头在手订单规模已远超其现有产能水平,全球燃气轮机巨头正推进产能扩张计划,但海外上游供应链扩产相对谨慎,产业链紧缺不断加剧,国产燃机整机与核心零部件产业链迎来机遇,另外关注航改燃、船改燃缺口补充方案。

需求侧: AIDC建设进入高速增长期,配套设备迎来机遇。 AI大模型参数量持续提升,对算力提出更高的要求,AIDC建设未来进入高速增长通道。AIDC的CAEPX投资主要包括IT设备、土建工程以及机电基础设施,其中基础设施价值量占比约15%-20%,再细分来看,配供电系统占比50%-60%,算力需求增长将推动配套设备市场快速增长。基于主要厂商芯片出货测算2025-2028年北美AI需求带来的电力容量需求分别为19、32、49、71GW,期间CAGR约55%,2026-2028年累计需求超150GW。
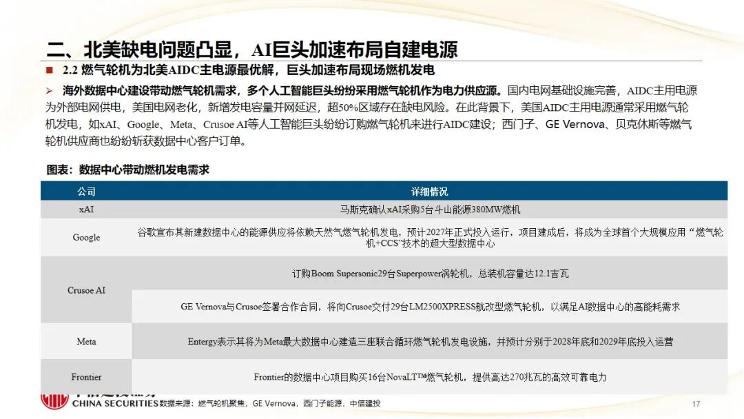
供给侧: 北美缺电问题凸显,AI巨头加速布局自建电源。北美是AIDC建设主力,AIDC需求带来大量电力需求,而北美目前缺电问题凸显,火电机组退役节奏平稳或加速,新增发电容量的并网延迟,自建电源成为大趋势,燃气轮机凭借快速响应、高功率适配性、较低发电成本,高可靠性成为AIDC主电源优先解, xAI、Google、Meta等人工智能巨头纷纷订购燃轮进行AIDC电源建设。
国产燃机整机与核心零部件产业链迎来机遇。当前全球燃气轮机市场呈现出显著的供需错配态势,头部企业在手订单规模已远超其现有产能水平,为匹配旺盛的订单需求并保障交付能力,全球燃气轮机巨头正推进产能扩张计划,但海外上游供应链扩产相对谨慎,产业链紧缺不断加剧。国产零部件企业享受外溢需求,已导入海外客户,核心环节包括叶片、铸锻件、余热锅炉(HRSG)等。另外,国产燃机中国燃气轮机产业正处于从“长期依赖进口”向“自主研制与商业化”跨越的关键期,未来有望实现出海。由于供需缺口持续扩大,设备需求外溢,关注航改燃、船改燃缺口补充方案。燃气轮机关键部件叶片产能紧缺,重型燃气轮机交付周期延长至5年以上,重燃交付难的大背景下,多台轻型燃气轮机并联为电力缺口填补方案之一,关注航改燃、船用柴油中速机改燃等趋势。




















































行业供给端产能瓶颈与交付周期风险:全球燃气轮机核心环节(整机、叶片)呈现产能紧缺状态,头部整机厂商GE Vernova、西门子能源等在手订单远超现有产能,重型燃气轮机交付周期已从2023年3.5年延长至2025年5年以上;叶片环节由PCC、Howmet垄断,头部企业扩产节奏滞后,产能建设周期长,若AIDC建设加速,燃气轮机及核心部件交付延迟将直接影响AIDC项目落地进度,相关产业链企业业绩释放或不及预期。
海外市场政策与能源结构变动风险:AIDC燃气轮机需求核心驱动力之一为美国缺电及现场发电需求,而美国电力市场存在政策不确定性,如燃煤电厂退役法规的重新审视、新能源并网政策调整等,或改变燃气发电的市场需求格局;同时美国页岩气价格波动将直接影响燃气轮机发电成本,若天然气价格大幅上涨,可能降低AI巨头布局现场燃机发电的意愿,进而拖累燃气轮机产业链需求。
国产替代进度与市场竞争风险:国内燃气轮机产业虽在F级重型机、轻型机领域实现突破,但高端H/J级重型机仍被海外巨头垄断,核心零部件如高端单晶叶片、控制系统等国产化率较低,若国产技术研发与验证进度不及预期,国内企业难以分享高端市场红利;同时海外头部厂商正加速扩产,叠加航改机、船改机等缺口补充方案的推广,国内燃气轮机整机及零部件企业将面临更激烈的市场竞争,市场份额与盈利空间或受挤压。


VIP复盘网