有机硅材料凭借“工业味精”的独特属性,已成为现代工业体系中不可或缺的基础材料,深度嵌入建筑、电子、新能源等国民经济各个领域。历经七十余年发展,中国有机硅产业已完成从技术引进到产能全球第一的跨越,当前占据全球70%以上的产能份额。然而,2021年景气高点以来,产能无序扩张导致供需严重失衡,产品价格大幅回落,行业陷入增产不增利的深度内卷困境。目前转折正在发生——2025年四季度,以“反内卷”协同为标志,行业自发形成减产挺价共识,叠加海外产能加速退出、下游新兴需求持续放量,有机硅景气周期已现触底回升迹象,行业正从规模竞争向价值竞争转型。
本报告立足周期复盘,深度剖析有机硅行业供需格局的演变逻辑,重点研判“反内卷”机制下的景气修复路径,并系统梳理产业链核心企业的竞争优势与成长弹性,以期为读者把握本轮有机硅周期拐点提供决策参考。
01
行业概述
1、有机硅概念
有机硅是含硅碳键的化合物,聚硅氧烷为其最主流产品。有机硅指含有硅碳键(Si-C),且至少有一个有机基团直接与硅原子相连的一大门类化合物。核心原料为金属硅、一氯甲烷,通过制备各类小分子单体(二甲单体为主),并聚合为中间体(DMC为主),最后可加工为各类有机硅制品。其中以硅氧键(-Si-O-Si-)为骨架组成的聚硅氧烷,是有机硅化合物中为数最多、研究最深、应用最广的一类,约占总用量的90%以上。狭义上的有机硅材料主要是指聚硅氧烷。
2、有机硅材料性能优异
有机硅材料的基本结构单元由硅氧(Si-O-Si)链节构成,侧链通过硅原子与其他有机基团相连。因此,在有机硅产品的结构中既含有“有机基团”,又含有“无机结构”,这种特殊的组成和分子结构使其集有机物的特性与无机物的功能于一身,独特的分子结构赋予了有机硅材料优越的性能,如粘结密封性、耐高低温、耐候性等等。

3、有机硅下游应用广泛
有机硅下游消费场景广泛,硅橡胶为最大终端产品。有机硅产业链由原材料、单体及中间体、下游深加工产品及终端应用等环节组成,其特点是下游产品开发为中心带动上游单体合成,呈现集中的单体和中间体生产、分散的产品深加工的模式。有机硅下游终端产品主要包括硅橡胶(占比约67%)、硅油(占比约30%%)、硅树脂(占比不到4%)等三大类。由于有机硅独特的结构,兼备无机材料与有机材料的生理惰性、表面张力低、耐高低温、电气绝缘、耐候性等性能,使之具备“工业味精”的美誉,被广泛应用于建筑装饰、电子电器、电力新能源、纺织制造、医疗护理、汽车交通、工业助剂、功能性助剂等领域。

有机硅材料用途广泛,与国民经济息息相关。凭借优异的综合性能,有机硅材料不仅可以作为一种基础材料在工业中大量应用,还可对其他材料进行改性,改善或提高传统材料的工艺性能和使用性能。目前,有机硅材料的应用范围已由最初的国防军工行业逐步扩展到建筑、电力、电子电器、汽车、纺织、个人护理等国民经济各个领域。

硅橡胶:性能优异的粘结及密封材料。一类具有交联结构的高分子聚硅氧烷,是最重要的有机硅产品之一。制备硅橡胶的原料通常由线型聚硅氧烷(基胶)、补强填料、交联剂、催化剂、改性添加剂等组成。将所有原料经混炼(或混合)加工成混炼胶(或混合胶),混炼胶(混合胶)在一定的条件下硫化(也称固化或交联),便可从黏流态转变成弹性体。根据硫化方式和硫化温度不同,硅橡胶可分为室温胶(RTV)、高温胶(HTV)和液体胶(LSR)。目前硅橡胶主要作为粘合剂或密封材料等用于各个领域。
硅油:广泛用于纺织助剂及高端润滑油等。一类呈链状结构的线性聚硅氧烷,室温下为液体油状物。按所含有机基团的不同,硅油可分为二甲基硅油、甲基含氢硅油、甲基苯基硅油、乙烯基硅油以及各种有机基改性硅油如氨基改性硅油、环氧改性硅油等,各种硅油中以甲基硅油的应用最为广泛。硅油广泛应用于纺织、日化、机械加工、化工、电子电气等行业,主要用作纺织印染助剂、日化助剂、高级润滑油、防震油、绝缘油、真空扩散泵油、脱模剂、消泡剂、抛光剂和隔离剂等。
硅树脂:一类具有高度交联网状结构的热固性聚硅氧烷,具有优异的耐热性、电绝缘性及良好的防水效果。有机硅树脂主要作为绝缘漆浸渍H级电机及变压器线圈,以及用于浸渍玻璃布、玻布丝及石棉布后制成电机套管、电器绝缘绕组等。

02
周期复盘
有机硅景气走势是周期品的典型演绎,近年来经历数轮周期。回顾2007年以来有机硅产品价格及价差变化,国内有机硅经历3轮周期。其中上行期分别为2008年以前,2016.7-2018.8和2020.8-2021.12;下行期分别为2008-2016年、2018.9-2020.7和2022年至2025。

2000年以来中国有机硅产量及表观需求量稳健增长,景气周期主要受供给端影响。
2000年-2007年,根据《国内外有机硅行业市场现状与发展趋势》,受地产需求拉动,国内有机硅中间体产量和表观消费量分别从2.4万吨和6.0万吨增长到15.0和30.8万吨。
2008年-2018年,根据东岳硅材招股书,有机硅中间体产量和表观消费量分别从20.0万吨和38.3万吨增长到113.0万吨和98.6万吨。
2019年-2024年,根据数据,有机硅中间体产量和表观消费量分别从114.88万吨和106.15万吨增长到225.33和181.64万吨。
1、上行期之2008年以前:需求强劲,依赖进口,行业高位运行
需求增长,同时国内尚未实现大规模生产,彼时产品十分依赖进口。2008年以前,尽管我国有机硅工业已进入快速发展期,但规模化生产技术和工艺尚未成熟,相关产业配套还不完善,国内产能和产量较小。随着国内需求高速增长,我国有机硅进口量呈快速上升趋势,到2008年初级形状的聚硅氧烷进口量达21.7万吨,较2001年的6.3万吨年均复合增速达到19%。2006年,国家对进口有机硅实施反倾销措施,使得有机硅国外进口成本大幅上升。受上述因素影响,有机硅价格维持在2.0-3.0万元/吨的区间。


彼时我国生产技术不成熟,全球有机硅产能主要集中在海外。由于有机硅单体生产以及后加工均为技术密集型,因此长期以来有机硅为相对垄断性行业。主要生产企业有美国道康宁公司、美国迈图公司、德国瓦克公司、中国蓝星集团(中法合资)和日本信越公司,该五大公司产能合计占全球总产能的77%。

2、下行期之2008-2016年:供给大幅扩张,景气持续回落
技术成熟后,国内有机硅行业进入扩张期。在国内有机硅大量缺口和大量进口的背景下,我国有机硅新建项目进入快速扩张期,世界产能也向中国集中。由于此前国内有机硅企业较少,生产规模较小,多个新建项目的集中建成投产导致国内有机硅产能在2009-2010年出现爆发式增长,有机硅中间体年产能分别为44万吨和78万吨,同比增速分别高达84%和78%。其后几年行业产能增速出现放缓,但仍处于持续扩产能状态,2008年-2016年有机硅产能复合增速高达24%。在此期间,江西星火、江苏宏达、浙江新安、山东东岳、唐山三友、湖北兴发、浙江中天、山西三佳等企业快速实现规模化生产,2016年我国有机硅中间体产能达到近140万吨/年,其中龙头企业仍然以中外合资企业为主,包含江西星火的25万吨年产能和道康宁的20万吨年产能等。


随着2008年以后大量产能投放,我国摆脱进口依赖甚至从净进口国变为净出口国。我国有机硅中间体净进口量在2008年首次出现下降后,随后8年持续下降,净进口数量从2008年高点的18.3万吨持续下降至2014年的接近零。

产能增速有所放缓,但有机硅仍处于扩张区间。早在2011年,国家相关部门已出台政策要求有机硅单体单套产能不得小于10万吨/年,并要求控制单体总量,淘汰落后产能,并将小于10万吨的单体装置列入限制类,并在2014年出台的修订本中将准入门槛提高到了20万吨。这些规定虽控制住了有机硅产能投放的增速,但有机硅产能仍处于扩张区间,2012年有机硅中间体产能增速仍然有15%左右。

2006-2018年有机硅供给过剩,期间有机硅景气下行。在宏观经济形势低迷的大背景下,有机硅行业受产能过剩和国外巨头强力冲击影响,国内市场需求不旺、生产成本不断上升,有机硅中间体价格近几年连续下滑,价差持续收窄。

3、上行期之2016.7-2018.8:需求稳定增长,环保限产下,涨价兑现
需求稳步增长,环保限产点燃有机硅涨价行情。需求端,2016-2018年有机硅表观消费量稳步增长,两年复合增速为13%。供给端,2016年8月开始,中国环保部(现生态环境部)开始进行环保督察,对有机硅行业的开工率造成很大影响,2016年6月-8月行业开工率从71%下降到48%,不断有环保不达标的企业停产检修。同时原材料工业硅和甲醇也受环保督察影响降低负荷,价格自2017年开始暴涨,供应端负荷又难以提上去,因此有机硅价格及价差期间一路上行,从2016年初的1.4万元/吨上涨至2018年8月的3.4万元/吨,期间涨幅高达148%。



4、下行期之2018.9-2020.7:环保督察结束,开工率恢复
最后一轮环保督察结束后,有机硅单体企业通过技改后三废排放逐步达标,行业开工率逐步走高,从2017年9月环保督察期间的64%恢复至2020年下半年的80%左右,行业产量逐步回升,有机硅景气有所回落,产品价格从3.4万元/吨下降到近1.6万元/吨。

5、上行期之2020.8-2021.12:需求、供给利好共振
有机硅本轮涨价行情分为两个小阶段,两阶段主要驱动因素稍有差异:
2020.8-2020.12:需求驱动为主,供给端扰动为辅。需求端,2020年下半年海外公共卫生事件爆发,大量企业被迫停产,但彼时国内情况已得到良好控制,企业逐步复产,因此大量海外订单被转移至国内,中国出口金额明显提升,大量新增订单转移导致有机硅行业需求增速明显,2020年5月有机硅月度产量同比增速从上月的负增长转正至6%,下半年产量增速持续扩大,需求大幅增长驱动有机硅价格从5月的1.5万元/吨涨至年底的3.3万元/吨左右,期间涨幅高达103%,价差迅速扩大;本轮涨价除了需求大幅增长之外,还受供给端扰动影响:2020年11月9日浙江中天东方氟硅材料有限公司露天桶装高沸物发生火灾,装置停产时间接近2个月;11月13日,有机硅龙头迈图计划关闭位于美国纽约沃特福德的11万吨/年有机硅产能。
2021.2-2021.11:需求驱动主导。需求端,2021年下半年开始,海外逐步放开管控,企业逐步复产,海外进入补库周期,2021年我国有机硅中间体出口量高达45万吨,同比大幅增长55%。成本端,2021年8月发改委发布关于《2021年上半年各地区能耗双控目标完成情况晴雨表》的通知,青海、云南、新疆等地能耗强度降低、总量控制目标均达一级预警,部分地方政府对高耗能行业进行限产停工、拉闸限电。彼时有机硅主要原料甲醇和工业硅双双大涨,两个月内涨幅分别高达38%和284%,进一步推动有机硅价格抬升,两个月内其从8月的3.0万元/吨实现翻倍增长。



6、下行期之2022年至2025年:产能大幅扩张,景气底部徘徊
经历2021年行业高位运行后,行业丰厚利润吸引大量企业投资建设,2022年-2024年有机硅中间体有效产能大幅扩张,从2021年的187万吨/年增长至2024年344万吨/年,供给逐渐过剩,产品价格从高位的3.9万元/吨回落至1.3万元/吨左右,价差从高点的1.7万元/吨收窄至2024年底的0.4万元/吨左右,毛利率长期承压下厂商利润修复意愿较强。

下文将展望新的周期。自2021年上一轮景气周期以来,有机硅的扩产周期逐渐进入尾声,2025-2026年行业暂无新增产能,2026-2027年行业整体新增产能有限,因此有机硅需求的增长成为该产品的研究重点:
03
需求稳步提升
1、国内需求稳步提升
有机硅消费量仍具备较大增长潜力。根据瓦克年报统计,人均有机硅消费量与人均GDP水平基本呈正比关系。相较发达国家和地区的人均有机硅需求2kg,中国等新兴市场国家人均有机硅消费量还不到1kg,印度等发展中国家只有0.2kg不到,新兴国家、发展中国家的提升潜力仍较大。伴随经济发展,新兴国家、发展中国家的消费升级将是必然,有机硅消费量将随之增长。

据Mordor Intelligence报告,2024年有机硅市场规模为301万吨,预计到2029年将达到387万吨,2024-2029年复合年增长率为5.2%。从下游结构而言,工业、医疗、电子等领域需求增速较快。

建筑领域占比下滑,新兴领域逐步崛起带动增量需求。据百川盈孚数据,2024年我国有机硅DMC表观消费量为182万吨,同比 21%,根据Mordor Intelligence报告计算,我国有机硅消费量占全球比重约为60%。2024年有机硅下游消费结构中,建筑领域消费占比最高、为25.2%;电子电器领域消费紧随其后、为23.0%;加工制造、纺织等领域消费占比也分别达15%、11%。细分需求结构来看,建筑领域占比下滑较快,由2022年的31%降至2024年的25%,以新能源汽车和光伏为代表的加工制造、交通运输、医疗等领域的增速较快,支撑2017-2024年我国有机硅消费量复合增速达到11%。

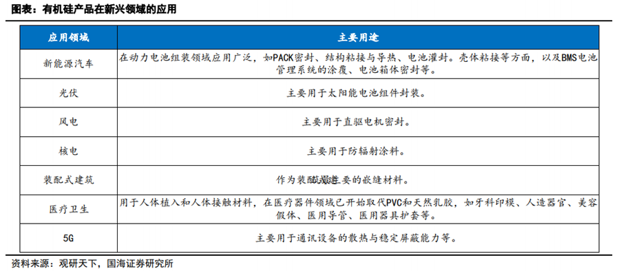
有机硅应用向新能源汽车、光伏、风电、核电、装配式建筑、医疗、3D打印、5G等新兴领域渗透,未来需求有望进一步增长。

(1)电子电器:光伏用胶持续注入增长动力
有机硅在电子领域的应用非常广泛,包括电子灌封、电子导热(硅脂、硅橡胶)、界面封装、电磁屏蔽、三防漆、元器件粘接等,有机硅材料主要提供电气绝缘、导热、减震、粘结和防护等作用,有机硅仅次于环氧树脂,是电子及半导体行业第二大胶粘剂种类,在算力不断提升的背景下,半导体热管理的要求不断提升,对有机硅材料的导热性能提升也越来越高。
据工信部、商务部数据,2024年我国规模以上电子信息制造业增加值同比增长11.8%。随着数字经济蓬勃发展,消费品“以旧换新”、低空经济等国家“一揽子”增量政策的持续推动将催生行业旺盛需求。
光伏硅胶主要用于粘接、密封层压好的玻璃光伏组件,粘接边框与玻璃、接线盒与背板,逆变器等,起到密封和连接作用。根据SMM/国家能源局数据,1GW光伏装机量将消耗1200-1500吨有机硅胶。随着近年来国内光伏新增装机量的快速增长,光伏用有机硅胶的量也同步实现快速增长,为有机硅下游持续注入增长动力。

(2)交通运输:新能源用胶渗透率有望提升
有机硅在三电(电池、电控、电驱)、车身(主要包括内饰和外饰)、底盘(主要为轮胎)以及充电设备等多个领域都可作为关键材料,发挥密封、润滑、绝缘、轻量化等功能。
新能源汽车动力电池组装用胶可用于PACK密封、结构导热、结构粘接、BMS防护、电芯粘接、电池灌封、螺纹锁固、壳体粘接等领域。据中国胶粘剂和胶粘带工业协会公众号,新能源汽车动力电池组装单车用胶量达约5kg;同时,新能源用胶渗透率也有望随着轻质材料在汽车上用量比例的增长而同步提升。

(3)建筑:消费量企稳,占比逐步下降
有机硅材料因其独特的性能,在建筑领域扮演着越来越重要的角色。它们不仅提高了建筑的功能性和美观性,也促进了建筑行业的可持续发展。其主要应用包括密封胶、粘合剂、防水材料、绝缘材料、涂料涂层等。
随着商品房销售面积降幅逐步收窄、库存呈现改善态势,建筑用有机硅在下游整体消费占比中或呈下降趋势。但随着“国补”政策推动存量建筑维护、修缮、翻新及改造等市场增长,老旧建筑在门窗、幕墙、接缝、屋顶等部位的重新密封防水需求将得到支撑。预计建筑用有机硅胶消费量仍将企稳。

(4)加工制造:航空航天、特高压输变电、3D打印带来需求增长
特高压输变电建设、电网设备大规模更新、燃煤电厂超低排放改造等行动持续带动相关有机硅绝缘材料需求的显著增长。据国家能源局数据,2024年中国电网工程完成投资6083亿元,同比增长15.3%。
航天胶粘剂是航天工程中不可或缺的重要材料,可帮助确保航天设备的可靠性、性能以及在极端环境下的安全运行。随着航天技术的快速发展和航天产业的不断壮大,中国航天胶粘剂市场规模呈现出逐步扩张的趋势。据报告大厅,2023-2025年,中国航天胶粘剂市场规模CAGR将达约6%-8%。
因有机硅材料具有优异的耐高温性、稳定的化学性质和生物相容性等特性,将有机硅材料与3D打印技术相结合,可快速制备出具有复杂结构的有机硅制品,可大大拓展有机硅材料的应用领域。

(5)纺织及医疗卫生:环保法规趋严推动需求
有机硅在纺织与日化的应用以硅油为主,在纺织化学品中可以作为织物柔软剂、涂层整理、表面滑爽剂等产品的重要成分,为纺织品提升平滑、柔软、耐洗、抗静电等性能。在日化领域,有机硅产品用于洗发水、护肤品等领域,可以带来柔顺、光泽等效果;也作为表面活性剂中的乳化剂,用于化妆品和护肤品等,未来添加量有进一步提升趋势。
有机硅材料,特别是液体胶(LSR)产品,化学性质稳定、无毒低敏,与人体组织接触而不会诱发不良反应,加之其柔软、透气,具有疏水性和低表面张力,易于清洁和消毒,使之非常适合作为医用材料,用于医疗和制药胶管、伤口敷料、人体植入材料(整形、滞留针、隐形眼镜)等。
随着消费者日益增强的环保意识以及在发达国家和发展中国家实施的严格环境法规,人们卫生意识的提高、对环境保护的关注以及对废物处理的了解,都推动了纺织及医疗卫生领域对有机硅胶的新需求。

根据以上内容进行预测,2025-2027年中国有机硅表观消费量需求增速将分别为8.0%、7.0%、8.8%,有机硅需求稳步增长。

2、有机硅出口重回增长通道,亚洲市场贡献主要增量
(1)2025年有机硅出口量同比增长2.4%
有机硅出口量自2023年以来重回增长。据海关总署数据,2024年中国有机硅出口量为54.6万吨,同比增长34.3%;2025年,中国有机硅出口量总计55.9万吨,同比增长2.4%。
2025年,在有机硅的主要出口国中,韩国出口量占比排名第一,占比为17.3%;印度出口量占比第二,为15.1%;越南、美国、土耳其出口量占比紧随其后,分别为5.5%、5.3%、5.1%。

(2)亚洲地区贡献高需求增速
据海关总署数据,分出口区域来看,2025年,东北亚、东南亚、欧洲、美洲、亚洲其他地区、全球其他地区的出口占比分别为22.3%、15.2%、20.0%、10.5%、22.7%、9.3%。
亚洲基础设施建设将拉动大量对有机硅用胶的需求。据中国财经报,根据亚洲开发银行预测,未来10年,亚洲基础设施投资需要8.22万亿美元,即每年需要新增投入8200亿美元基础设施资金。2025年,东南亚和亚洲其他地区的出口量同比增速较高,分别达到13.1%和15.8%,为出口增长贡献高需求增速。

(3)有机硅出口退税取消有利于价格良性提升
据有机硅公众号,财政部公告明确,自2026年4月1日起取消光伏等产品增值税出口退税,这其中包括初级形状聚硅氧烷(HS编码:3910.0000)等产品出口退税,目前享有的13%退税率归零。
一方面,据百川盈孚和海关总署数据,2025年,有机硅出口均价降幅为6.2%,低于有机硅中间体降幅11.8%,说明有机硅出口已逐步向附加值高的产品转型,受原料价格波动影响相对较小。另一方面,退税取消将令出口成本激增,短期“抢出口”效应叠加减排政策,预计2026年一季度价格将震荡上行。
长远看,这将遏制低价恶性竞争,引导企业摆脱单纯“拼成本”,转向电子级、医疗级等高附加值领域。

(4)光伏和新能源汽车出海,带火有机硅市场
以光伏和新能源汽车为代表的电子电器和交通运输行业占比在快速提升,有机硅需求由出口订单显著拉动。中国光伏组件产量占全球超过80%,其中直接出口比例在40%-50%左右。新能源汽车虽国内销量基数庞大,其出口增速迅猛,近三年出口复合增速为44%,且供应链深度融入全球品牌体系。因此,服务于这两大产业的有机硅产品——如光伏封装胶、导电粘接剂、动力电池导热灌封胶、汽车电子保护材料等——其需求紧密跟随全球能源转型进程,受海外新能源装机需求以及国际汽车品牌的供应链订单而波动。

04
供给扩张放缓
本轮国内扩产周期进入尾声,海外产能逐步退出,全球供给步入收缩周期。
1、国内有机硅产能较集中
行业集中度不断提升,国内一超多强格局确立。国内有机硅中间体产能分布在13家企业,包括合盛硅业、蓝星星火、新安股份、东岳硅材、鲁西化工等,在资金、能源优势及一体化布局的影响下,行业产能正不断向龙头企业集中。据百川盈孚,截至2025年底,产能共计344万吨,CR8达81%。

2、有机硅未来新增产能有限
2021-2024年,我国有机硅行业处于产能扩张周期,新增产能集中投放。截至2024年底,我国有机硅DMC行业产能已达344万吨,占全球总产能70%以上。当前,有机硅产能扩张已步入尾声,随着行业利润承压,部分项目搁置或取消。据统计,2026-2027年中国有机硅行业新增产能仅有新疆其亚集团的45万吨单体(折DMC为20万吨),预计于2027年投产,未来行业整体新增产能有限。

3、海外有机硅产能存退出预期
据观研天下,截至2024年底,海外企业在海外基地的有机硅产能为107.8万吨(以硅氧烷计);海外产能占全球总产能的比重为23.9%。
海外有机硅产能面临退出预期。我国是全球最大的有机硅生产国,产能占全球70%以上。受欧洲能源成本高企、碳税及环保法规趋严、以及全球供需失衡等系统性困境影响,海外部分装置已陆续关停。例如,陶氏化学实施战略收缩,计划于2026年中期永久关闭其英国巴里工厂,涉及年产14.5万吨硅氧烷产能。目前海外产能累计退出规模近30万吨。鉴于陶氏、埃肯、瓦克等国际巨头在成本与产业链配套方面竞争力相对薄弱,预计未来海外有机硅产能仍将维持收缩态势。


4、进口:2025年有机硅进口量同比下降15.0%
2025年有机硅进口量同比下降。据海关总署数据,2025年,中国有机硅进口量总计9.25万吨,同比下降15.0%。
有机硅进口依存度有望保持下降。据海关总署数据,2025年中国有机硅主要进口国包括德国、日本、美国、泰国等,这些国家均有海外企业的有机硅产能。预计2025年中国有机硅进口依存度为3.7%,同比减少1.1个pct。

05
“反内卷”助力行业景气部底回升
1、“反内卷”助力行业底部景气回升
2025年有机硅价格走势:

在政策号召“反内卷”的背景下,有机硅行业协同“反内卷”正进入实质性落地阶段。11月12日,鲁西化工牵头召开行业“救市攻坚会”,国内主要有机硅企业达成“减产挺价”关键目标,计划12月初全面落地执行。2025年11月18日,2025甲基氯硅烷企业高质量发展研讨会正在上海召开,会议全程闭门,本次会议上行业公司实控人到场,因而也被称为有机硅实控人会议。本次会议确立了“动态价格锚定”新机制,DMC基准送到价锁定13000-13200元/吨,确立了“需求周期联动减产”机制,最高减产幅度可达30%。受“反内卷”会议的影响,有机硅DMC价格价差实现底部回升,并保持稳中上涨的态势,行业景气度同步底部回升。

2、“反内卷”助力行业底部景气回升
在“反内卷”会议达成的共识下,有机硅行业库存也逐步下降,开工率也保持在相对合理的水平。据卓创资讯,2025年11月以来,有机硅企业库存呈现逐月下降趋势,同时行业整体开工率保持在70%-75%的相对合理水平。

3、成本端:工业硅、甲醇价格存在支撑
成本端,工业硅和甲醇的价格对有机硅价格维持存在支撑。据Wind,工业硅价格自2025年10月以来较为稳定,同时自2025年11月以来甲醇价格处于上行通道,预计后续成本端支撑仍将持续。

4、海外有机硅企业价格共振,“反内卷”仍将持续
2025年12月27日消息,近日,陶氏化学有机硅业务正式向大中华区合作伙伴发布通知:自2026年1月26日(或合同允许之日起),其高性能建筑业务产品价格将上调约5-10%,具体调整幅度因产品线与市场而异。这是陶氏化学近期发布的第二封调价函,早先已于11月25日向大中华区合作伙伴发布公告称,其消费品解决方案有机硅业务线(Xiameter)将于12月10日起(或按合同约定日期),对旗下Xiameter业务线中主要产品(包含二甲基硅油、D4、线性体、生胶、乙烯基硅油、107胶、大桶胶等产品)实施10-20%的价格上调,涨幅将根据不同产品线有所差异。
2025年12月23日,瓦克化学中国发布密封胶调价通知:由于受到原材料成本上涨、物流运输成本以及其他环节成本持续增加等综合因素的不利影响,在现有合同和订单允许的情况下,公司不得不自2026年1月1日起对密封胶系列产品价格进行上调。
此外,据百川盈孚,有机硅单体厂实控人会议于2026年1月9日再度召开,各企业挺价意愿仍存,自1月12日起有机硅主流产品涨价300元/吨,有机硅中间体价格达到14000元/吨。从反内卷会议至今,有机硅DMC毛利迎来了转正,后续“反内卷”仍将持续。
5、有机硅供需平衡有望逐步收紧
综合来看,供给侧受益于企业扩产行为趋于谨慎以及“反内卷”共识驱使下企业协同的不断演绎,前期因集中扩产造成的供应端压力有望逐步消解。需求方面,当前我国有机硅消费正处在增长动能转换期,从传统地产、纺织等领域有望逐步转移至以光伏、新能源汽车为代表的新兴应用,或将打开显著需求敞口。预计2026-2027年有机硅行业供需平衡表将持续得到修复,行业景气度将底部回升,同时有机硅价格也将保持稳中有升的态势。

06
相关公司
1、合盛硅业
公司是国内硅基新材料行业龙头,业务覆盖工业硅、有机硅及多晶硅,形成完整的硅基产业链。公司现有工业硅产能122万吨/年,行业占比19%,有机硅单体产能173万吨/年,行业占比30%,均居行业首位。主要产能分布在煤炭资源丰富的新疆地区,并自备热电厂,奠定了公司的成本竞争优势。
公司已经与多晶硅、有机硅、硅铝合金行业中的龙头企业、知名企业建立了广泛、密切的业务合作关系,行业龙头地位突出。长期来看,公司将重点关注以下因素:一是光伏行业“反内卷”推进情况及多晶硅开工率的变化;二是新兴产业对有机硅需求的拉动作用;三是行业落后产能出清进度及复产节奏。在供需格局逐步优化的背景下,工业硅价格有望在合理区间内运行,并伴随市场需求的回暖实现阶段性修复。
预计公司2025-2027年归母净利润分别为0.90、17.82、29.59亿元,盈利有望随着反内卷的推进逐步得到修复。

2、新安股份
公司是草甘膦和有机硅单体生产龙头企业。根据公司公告,公司总部位于浙江省建德市,主要从事硅基新材料、作物保护产品的研发、生产及销售,在全球首创氯、磷、硅三元素的绿色循环技术,致力于“成为硅基、磷基新材料和作物保护领域解决方案的全球领先者”。其中作物保护业务形成了“中间体-原药-制剂-农业服务”一体化发展模式,硅基新材料业务拥有从上游硅矿开采冶炼、有机硅单体合成、下游终端产品制造的完整产业链,曾获“中国制造业500强”、“中国化工500强”、“中国化工行业民营百强”等诸多荣誉。
硅基新材料方面,公司构建了从上游硅矿开采冶炼、有机硅单体合成到下游终端制造的完整产业链。公司率先实施终端化战略,持续优化产品结构,深耕应用技术开发,提升中高端产品比重。凭借全产业链布局与技术积淀,公司成为极少数覆盖硅橡胶、硅油、硅树脂及硅烷偶联剂全系列产品的企业。截至2025年中报,公司有机硅单体产能50万吨,终端产能超20万吨,产能规模行业领先,是国内产业链最完整、品类最齐全的公司之一。
海外业务加速高端转型,终端结构持续优化,业绩逆势增长。2025年上半年,公司有机硅海外业务加速高端化转型,利润实现同比增长17%;有机硅终端持续保持增长节奏,利润实现两位数的同比增长。公司进一步优化终端产品结构,不断推出高附加值产品,终端高毛利产品持续放量,涌现出一批毛利率超50%的产品,并实现销量稳步提升。市场端敏锐把握商机,持续瞄准行业标杆,突破高端电子、新能源汽车材料等领域的头部客户。
草甘膦、工业硅协同赋能,有机硅产业链一体化优势显著。截至2024年底,公司拥有草甘膦原药产能8万吨/年,在建工业硅产能10万吨/年,其中草甘膦副产一氯甲烷可直接用作生产有机硅的原料,公司有机硅产业链一体化优势显著。
3、东岳硅材
公司是我国有机硅行业中生产规模最大的企业之一,具备从硅粉加工到有机硅单体、中间体以及下游硅橡胶、硅油、硅树脂、气相白炭黑等系列深加工产品的一体化生产能力,并对相关副产物进行综合利用,形成了较为完善的产业链配套,主要产品包括硅橡胶、硅油、硅树脂、气相白炭黑等有机硅下游深加工产品以及有机硅中间体等。公司现有有机硅单体产能60万吨/年,并通过20万吨/年下游深加工项目,逐步向下游领域延伸产业链。
未来,公司将围绕现有产品硅油、混炼胶、液体胶等所需的有机硅助剂和催化剂进行研发攻关;力争将公司打造成具有国际竞争力的世界级有机硅企业。据互动易(2025/12/5),目前,公司受火灾影响的产能已恢复正常,预计不会对2026年经营造成额外影响。

4、兴发集团
公司有机硅产能完备。截至2025H1,公司拥有有机硅单体设计产能60万吨/年,配套110胶12万吨/年、107胶12万吨/年、密封胶6万吨/年、硅油5.6万吨/年、功能性硅橡胶6万吨/年(包含5万吨/年光伏胶、1万吨/年液体胶)、有机硅微胶囊500吨/年、功能性硅烷2,500吨/年、有机硅皮革100万米/年、有机硅泡棉15万平方米/年等。
公司积极探索磷、硅、硫、盐、氟融合发展,不断完善上下游一体化产业链条。公司现有23万吨草甘膦原药产能,副产一氯甲烷可直接用作生产有机硅的原料;同时公司规划10万吨/年工业硅产能正在有序推进建设中。
预计公司2025-2027年归母净利润分别为18.1、24.2、30.1亿元。

5、鲁西化工
公司主营业务包括化工新材料、基础化工、化肥产品及其他业务,化工新材料板块涉及聚碳酸酯、尼龙、多元醇、有机硅、氟材料领域,产品包括聚碳酸酯、己内酰胺、尼龙6、正丁醇、辛醇等产品;涉及基础化工板块涉及甲烷氯化物、二甲基甲酰胺、氯碱等行业,包括二氯甲烷、三氯甲烷、二甲基甲酰胺、烧碱等产品;化肥产品包括复合肥、硝基肥、液体肥、硫酸铵、硝酸铵钙等。
2025年3月,公司100万吨/年有机硅项目一期工程40万吨有机硅单体及配套公用工程等辅助设施已打通全部生产流程,生产出合格产品。2025年9月,公司发布有机硅线性体深加工项目环境影响评价第一次公示公告。项目建成后可生产10万吨/年聚硅氧烷产品,其中羟基缩合聚合物产能5万吨/年、聚二甲基硅氧烷产能5万吨/年。
公司巩固现有一体化优势,积极扩产延链、补链、强链,长期成长可期。公司多年来的发展具备了明显的一体化及产业链循环的经济优势,产品品类众多,并且产品间具备较强的协同效应。公司持续延链、补链、强链,扩大化工新材料的比重,提高产品市占率。2025年,有机硅项目顺利打通全流程并投产,乙烯下游一体化项目、15万吨丙酸等项目有序推进,资本开支将驱动公司盈利持续增长。
6、三友化工
三友化工的核心产品包括纯碱、粘胶短纤维、烧碱、PVC和有机硅四大类。截至2025H1,公司拥有40万吨/年有机硅单体产能,并在国内首创以“两碱一化”为主,热力供应、精细化工等为辅的较为完善的循环经济体系,以氯碱为中枢,纯碱、粘胶短纤维、有机硅等产品上下游有机串联,实现了资源的循环利用和能量的梯级利用。
07
参考研报
1.国海证券-有机硅行业系列深度报告:“反内卷”协同共振,供需平衡逐步修复
2.国投证券-基础化工行业有机硅:供给“反内卷”与需求超预期
3.长江证券-基础化工行业:有机硅深度复盘,再看春风吹又生
4.长江证券-基础化工行业有机硅专题:从中国制造到全球需求
5.广发证券-基础化工行业2026年投资策略:周期供需破晓、成长材料升级
6.中原证券-基础化工行业年度策略:行业逐步进入景气阶段,从供给与需求两端寻找投资机会
7.申万宏源-基础化工行业“反内卷”系列报告一:有机硅行业深度,供需共振绘行业拐点,景气修复启周期新阶


VIP复盘网