2026年央视马年春晚舞台上,人形机器人再度强势登场。从小品《奶奶的最爱》到武术表演《武BOT》,“钢铁明星”们不再局限于展示舞姿,更化身“情感陪护员”和“功夫武者”,以更复杂的动作、更协调的步伐、更拟人的姿态,展现出从机械执行到智慧交互的跨越。
(1)人形机器人:Optimus V3持续预热,后续Gen3定点、新品发布、春晚机器人表演、国产机器人厂商IPO进展等事件催化值得重点关注,底部建议聚焦优质环节。(2)工程机械:1月挖机内外销同比高增,继续看好26Q1开门红。(3)半导体设备:Q1将迎来密集催化,看好板块行情。(4)固态电池设备:双电极干法工艺规模量产,固态电池制片段迎来重要里程碑。
人形机器人:Optimus V3持续预热,建议聚焦优质环节。特斯拉Gen3发布节奏等整体符合预期,产品量产规划明确。Optimus将是通用机器人,可以通过观察人类行为等方式来学习完成任务。特斯拉正引领全球“物理AI”产业变革,人形机器人作为其核心支柱之一,持续进行“数据-算法-硬件”闭环迭代。产品也有望逐步从B端向C端延伸,逐步打开人形百万台预期空间。展望板块后续,Gen3定点、新品发布、春晚机器人表演、国产机器人厂商IPO进展等事件催化值得重点关注,底部建议聚焦优质环节,把握确定性和灵巧手等核心变化。
工程机械:1月内外销同比高增,继续看好2026Q1的开门红行情。2026年1月国内挖机销量8723台,同比增长61.4%;出口挖机销量9985台,同比增长40.5%,均实现高增,考虑去年1月有春节假期影响,1、2月合计表现更有参考意义,若简单剔除春节假期影响(假设春节假期期间每日销售量为其他时间的日均销量),国内同比 35%,出口同比 18%,内外销依旧维持较快增长,内销继续实现大周期复苏,出口因1月1日俄罗斯报废税政策调整存在部分需求前置,在此情况下出口仍有较好增速,表现强劲。总体来看,我们预计2026年国内市场有望实现10%以上增长,出口有望实现15%以上增长,内外需持续共振向上。
半导体设备:2025Q4 ASML新签订单超预期,中国大陆收入绝对值近历史高点。AI驱动的逻辑、存储扩产需求持续向上。从国内fab扩产角度来看,先进逻辑缺口较大,自主可控背景下,看好后续先进逻辑扩产加速;存储大周期向上,两存大幅扩产确定性强,弹性值得期待。同时看好国内先进封装后续放量。
锂电设备:双电极干法工艺规模量产,固态电池制片段迎来重要里程碑。特斯拉宣布在锂电池生产工艺上成功实现关键突破,已具备双电极干法规模化量产条件,并将其应用于4680电池生产环节,电池制造环节迎来重要里程碑事件。从产业趋势看,尽管湿法仍是当前固态电池产线的主流选择,但干法凭借成本、工艺适配等综合优势,正逐步成为下一代固态电池前道工艺的重要方向。
叉车&移动机器人:12月叉车外销维持增长,看好智慧物流相关业务放量。12月大车内销-12%,下滑主要系去年同期基数较高,另外相关企业完成年度目标后减少国内发货,外销增长4%,实现温和增长。看好叉车内外需共振向上。头部企业积极布局智能物流、无人叉车,2025年Q4已推出物流领域具身智能相关产品,“无人化”有望快速放量。
(1)国内宏观经济波动的风险:机械是典型的中游资本品行业,承上启下,与宏观经济波动密切相关,如果国内宏观政策出现重大转向,势必会影响机械行业总体需求。
(2)海外市场波动的风险:中国企业出海不可能一帆风顺,未来的征程势必会出现各种各样的摩擦,是阶段性的小插曲还是新趋势形成,需要审慎判断。
(3)下游扩产不及预期的风险:若下游行业扩产不及预期,则相应的设备需求将会下降,会对行业内公司订单、业绩等造成不利影响。
证券研究报告名称:《周观点:Optimus V3机器人持续预热,工程机械1月内外销同比高增》
对外发布时间:2026年2月8日
报告发布机构:中信建投证券股份有限公司
本报告分析师:
许光坦 SAC 编号:S1440523060002
SFC 编号:BWS812
陈宣霖 SAC 编号:S1440524070007
籍星博 SAC 编号:S1440524070001
吴雨瑄 SAC 编号:S1440525070008
乔磊 SAC 编号:S1440525070006
近年来政策支持力度逐步加大,在技术、支付和应用三方面核心驱动下,外骨骼机器人迈入商业化加速阶段。随着下游市场需求的扩张和产品的逐渐成熟,外骨骼机器人市场规模快速增长,C端市场有望放量。上游核心零部件环节,外骨骼机器人需求增长有望带动无框力矩电机和姿态传感器市场扩容;中下游应用环节,国内企业目前产品以医疗康复为主,正在逐步拓展消费类、工业类等领域产品,2025年以来多家企业相继发布消费级助力产品。行业的产品创新、性能改善、成本降低有望推动商业化加速落地,建议关注上游零部件企业,以及中下游企业业务布局及进展。
政策支持:近年来支持力度逐步加大,国内外骨骼机器人市场蓬勃发展。2021年以来,国务院、工信部、药监局等部门陆续发布政策,从顶层设计层面支持机器人行业发展。2023年1月,工信部等17个部门发布《“机器人 ”应用行动实施方案》,明确提出积极推动外骨骼机器人、养老护理机器人等在养老服务场景的应用验证;2025年7月,国家药监局发布《优化全生命周期监管支持高端医疗器械创新发展有关举措的公告》,提出加快发布医用外骨骼机器人等相关标准,积极筹建医用机器人标准化技术组织。随着下游市场需求的扩张和产品的逐渐成熟,在政策支持加大的背景下,国内外骨骼机器人行业投融资市场热度也在逐渐上升。
商业化加速:外骨骼机器人迈入商业化加速阶段,核心驱动来自技术、支付和应用三方面:技术层面,早期产品面临动力、材料、控制等技术瓶颈,如今电池能量密度提升、轻量化材料应用和智能算法突破,使外骨骼机器人更高效可靠;支付层面,过去高昂成本限制普及,现在通过医保探索、商业保险合作及租赁模式创新,减轻用户经济压力;应用层面,早期应用场景单一,如今从医疗康复扩展到工业、消费等多领域,市场需求激增,推动商业化进程加速。
市场规模:未来几年将快速增长,C端市场有望加速放量。根据Markets and Markets等咨询公司数据,2025年全球外骨骼市场规模约39亿元人民币,预计未来6-8年内将保持快速增长;我国外骨骼机器人市场规模仍处于快速增长阶段,根据云湖咨询数据,我国外骨骼机器人市场规模从2018年的0.45亿元增长至2023年的10.6亿元,年复合增长率为88%,随着外骨骼机器人产品性能的提升和下游医疗需求的增长,市场规模快速扩容。我们判断,假设未来外骨骼机器人在医疗康复、工业、消费等领域得到普及应用,外骨骼机器人远期市场潜在需求有望达到千万台级别、市场规模可达百亿级,核心零部件市场增量空间也在百亿级,潜在空间巨大。
核心零部件:外骨骼机器人需求增长有望带动电机、减速器、姿态传感器等部件市场扩容。根据我们测算,一千万台外骨骼机器人,对应无框力矩电机、谐波/行星减速器、姿态传感器增量市场空间分别为为32亿元、80/40亿元、40亿元。无框力矩电机是外骨骼机器人的重要动力来源;减速器是外骨骼机器人重要传动部件;姿态传感器一般位于外骨骼机器人背部等关键位置,能够模拟人的平衡和空间定向功能。
部分国产公司情况:目前的产品以医疗康复为主,逐步拓展消费类、工业类产品。
证券研究报告名称:《外骨骼机器人行业系列报告之二:产业链上下游共振,国内市场蓬勃发展》
对外发布时间:2026年2月1日
报告发布机构:中信建投证券股份有限公司
本报告分析师:
袁清慧 SAC编号:S1440520030001
SFC编号:BPW879
许光坦 SAC编号:S1440523060002
王在存 SAC编号:S1440521070003
SFC编号:BVA292
贺菊颖 SAC编号:S1440517050001
SFC编号: ASZ591
刘慧彬 SAC编号:S1440523050001
SFC编号:BXF087
籍星博 SAC编号:S1440524070001
华冉 SAC编号:S1440525100002
技术趋势:类似汽车自动驾驶的L0-L5发展趋势,AI将驱动手术机器人从辅助操作向自主手术的技术演变。手术机器人是医生手、眼、脑的延伸与增强,具有操作精度高、患者创伤小、术后恢复快等优势,已成为外科医生的重要赋能工具。AI的学习速度和经验积累快于人类,AI 机器人未来或可在部分手术领域增强、解放、替代外科医生的工作,且不受情绪、注意力、劳累等的影响,全球和国产龙头均有相关布局,将推动行业渗透率加速提升。
商业模式:成熟且优质,装机后将带动耗材放量并贡献稳定现金流。全球龙头直觉外科已达700多亿元收入,且仍保持稳定增长趋势。从直觉外科、史赛克等全球龙头的收入看,耗材均是机器人业务中的重要来源,随着存量装机设备的提升,国产手术机器人公司的收入结构也将发生变化,收入高增长的稳定性和确定性逐步增强。
出海进展:类似电动车行业的出海,中国手术机器人龙头的全球份额正在快速提升。依托中国的工程师红利、产业链优势、丰富的手术经验,国产龙头在性价比和差异化创新方面具有一定的优势,海外进展和订单突破持续超预期。直觉外科此前在美国具有较高市场份额,国产龙头公司正在加速渗透欧洲、东南亚等非美市场。
投资机会:需求远未被满足、渗透率有较大提升空间,出海突破和AI赋能利好龙头公司的业绩和估值提升。得益于精准化等优势,在美国部分术式的手术机器人的渗透率已超过80%。欧洲、中国、东南亚等国家的渗透率相比美国仍有巨大差距,随着应用领域在持续拓展,行业市场规模有望持续提升,国产龙头有望成长为全球龙头。
估值重塑:对标全球龙头的万亿市值,国产龙头的收入和市值均有较大发展空间。参考人形机器人、脑机接口等领域的投资经验,随着特斯拉、直觉外科等对标公司在AI 机器人手术领域的技术突破和相关催化,以及国产龙头公司海外持续高增长,相关公司市值有望持续提升。
为什么手术机器人是器械领域最好的商业模式之一?
设备 耗材 服务模式带来高粘性和持续现金流。手术机器人是设备、耗材、服务相结合的销售模式,耗材类产品具有采购频率高、需求持续性强、毛利率相对较高等优势;设备类产品采购相对低频,但一旦存量设备装机形成规模,将会持续带动耗材和服务需求释放,贡献稳定的现金流。
手术机器人设备不仅作为耗材流量入口,本身也具有高价值量。相比于IVD等设备 耗材行业多采取设备低价或投放、耗材贡献持续现金流的模式,手术机器人的设备具有更高的技术壁垒、更复杂的供应链和生产流程、更强的稳定性要求,因而机器人设备也具有较高的价值量和毛利率,能够成为重要的收入来源及早期的核心收入来源。
治疗性设备带来丰富的耗材品类需求,存量装机成为耗材放量基础。相比于医学影像、IVD等检验检查类需求,手术机器人作为治疗类设备需要在手术中使用多种类型的耗材,无论是具有使用次数上限的机械臂配套的持针器,还是骨科机器人定位标记配套耗材,或是骨科植入物、超声刀、吻合器等一次性耗材,均能够带来持续的收入贡献。从直觉外科、史赛克等全球龙头的收入结构来看,耗材均在机器人业务中占大部分比例,随着存量装机设备的提升,国产手术机器人公司的收入结构也将发生变化,业绩稳定性和持续性有望提升。
为什么渗透率和市场天花板还有较大提升空间?
应用领域广泛,适应症持续拓展:手术机器人应用领域从最早的腔镜、骨科领域拓展到呼吸道、泛血管、消化道、经皮穿刺、神经外科等诸多领域;在腔镜机器人领域,适应症也经历了从泌尿外科、妇科到普外科、胸外科的拓展过程。直觉外科2025年手术量约315万例,同比增长18%,增长主要驱动力来自美国市场普外科手术量的增长、非美地区非泌尿外科手术量的增长。
采购意愿仍未充分释放,设备配置需求远未得到满足:经过20余年的发展,临床医生对于手术机器人的优势已经有充分认知,但受限于设备单价较高、采购政策限制、支付能力限制等原因,机器人的配置需求远未得到满足。随着中国产品的性价比优势凸显、部分国家医保支付政策逐步优化、中国配置证政策逐步放松,预计手术机器人的装机有望持续快速增长。
临床渗透率低,新兴市场需求仍待充分发掘:2024年,美国腔镜手术机器人辅助手术渗透率约为21.9%,同期中国仅为0.7%,南美、东欧等地区渗透率预计也在低个位数水平;未来设备装机量的持续提升、支付环境的优化、AI和远程手术技术的应用将成为推动渗透率提升的重要因素,尤其是新兴市场的快速发展将成为全球行业增长的主要驱动力。
AI如何赋能手术机器人?为何手术机器人技术迭代有助于渗透率提升?
AI技术使手术机器人如虎添翼,有望逐步走向“自动驾驶”的终极形态。目前AI在医疗机器人中的应用主要包括:图像实时分析识别关键组织、预测出血风险、指导部分精准操作、帮助医生辅助决策、基于手术规划能力完成骨科植入物精准定位等,能够使得操作精准度、效率进一步提升。目前手术机器人的智能化还处于早期阶段,按照LoA 0至LoA 5(Level of Autonomy)的智能化分级,目前大部分手术机器人仍处于LoA 0级-1级。随着AI技术的爆发式发展,手术机器人也将逐步迈向LoA 5级(完全自主完成手术)。若手术机器人能在自主操作方面实现重大突破,在手术类型覆盖面方面有所提升,有望为更多手术提供辅助、解放或替代部分外科医生的手术过程,渗透率将大幅提升。
直觉外科产品仍在持续升级,力反馈等新技术持续突破。2024年3月,直觉外科新一代平台da Vinci 5获得FDA批准,其算力较上一代Xi系统提升显著,新增力反馈与术中视频回放功能,支持AI辅助应用拓展。腔镜机器人的产品形态虽已经基本定型,但随着临床渗透率的提升和适应症的拓展,在功能上仍有持续优化改进的空间。
远程手术前景广阔,装机量提升将引领量变到质变。得益于5G等通信技术的成熟,国产公司在远程机器人手术领域的技术储备与临床经验相对领先。远程手术的价值将随着区域覆盖范围扩大和装机数量提升而逐步得到体现,基层和偏远地区医院若能配备手术机器人,医生飞刀将有所减少,有助于优质手术资源向更多地区渗透。
为什么看好国产企业在海外市场的成长性?
技术为核、渠道为脉、性价比为翼,打造多维度竞争力闭环,适配不同区域市场需求。
产品力是海外立足根基,工程师红利和产业链优势铸就竞争力。国内企业不断实现技术突破,并依托工程制造优势和供应链基础正实现对海外龙头的快速追赶,目前国产头部产品图迈、精锋、天玑等产品性能有望对标海外龙头,在5G远程手术方面具有领先优势,在AI赋能和自主操作的研发方面有望齐头并进。
重视专利保护,方能使得在海外迈出的每一步都坚实有力。根据我们对直觉外科专利布局的分析,公司在手臂腕部EndoWrist、3D高清影像技术、主控台的人机交互设计等方面具有较多核心专利布局,其中美国市场的专利保护最为完善。短期来看国产企业的主要布局市场为非美市场,专利风险相对较小,随着直觉外科公司部分专利到期,以及国产龙头公司自主创新及申请的专利量越来越多,未来专利诉讼风险将逐步减弱。
渠道搭建、销售团队、售后服务能力缺一不可。国产手术机器人公司出海采用“新兴市场突破 成熟市场深耕”策略,一方面对于南美、东南亚、中东、“一带一路”国家等达芬奇装机量相对不高、覆盖影响力有限、对性价比要求较高的市场实现快速突破,另一方面,也针对欧洲等成熟市场客户持续深耕,逐步建立起品牌认知。销售团队需实现较高本土化水平,高度熟悉当地政策环境。在售后支持方面,需要具备7*24小时快速响应能力,同时在研发生产层面打磨充分,提升产品稳定性、降低故障率。
充分发挥后发优势,凸显性价比和功能组合差异化。一方面,国产手术机器人可利用直觉外科等海外公司前期市场教育的成果,使得用户快速了解产品与达芬奇异同,凸显性价比优势。另一方面,国产产品在远程手术等新功能、单多孔一体化系统等产品组合方面也有望形成差异化卖点。
如何看待国内市场政策环境与竞争格局?
研发及准入壁垒高,部分头部企业具有产品力优势:手术机器人研发门槛相对高,需跨学科技术与人才的长期积累,产品注册需完成严格的临床试验并通过复杂监管审批;手术机器人作为治疗类设备具有较高风险性,对产品成熟度、稳定性、临床验证经验等要求极高;国内手术机器人行业已经进入百花齐放阶段,头部企业的先发优势较为明显,部分厂商已跨过早期技术储备、临床注册门槛,但产品力和知识产权保护程度距离头部企业尚有差距,后续仍需要面对市场竞争的真正考验。
当前国内市场受配置证政策限制,配置证取消将利好放量:当前配置证政策与设备高价值量形成双重约束,尽管设备单价较高与医院资金压力仍是限制需求增量的重要矛盾,但配置证稀缺性使得低价策略失效;宏观上行业需求短期内难以实现以价换量效果,微观上能够获得配置证的医院对于产品性能的诉求可能高于对性价比的诉求。在国家支持医疗技术创新、手术机器人成本和价格逐步下降的背景下,我们认为未来配置证政策终将取消,国内手术机器人渗透率将大幅提升。
政策支持手术机器人创新器械发展,立项指南利好渗透率提升:国家医保局印发《手术和治疗辅助操作类医疗服务价格项目立项指南(试行)》,支持创新器械发展,有助于渗透率的提升。当前机器人手术收费标准尚未明确,2026年有望迎来收费标准落地。在机器人辅助手术的收费项目上,目前多数省份已有对于腔镜机器人的收费目录,但对于骨科、支气管手术机器人等收费项目仍有较多地区尚未覆盖。在明确收费标准的基础上,未来机器人手术费用有望得到医保或商保覆盖,进一步降低患者负担、提升手术渗透率。
未来格局演变:当前国内腔镜、骨科手术机器人已经进入快速商业化放量阶段,部分其他类型的手术机器人仍需要跨越研发准入壁垒。我们认为具有先发优势的厂商有望凭借产品持续迭代、临床手术量的持续积累来维持产品性能、稳定性的优势,未来行业集中度仍然将保持较高水平。
如何看待手术机器人公司估值?
商业模式优秀、行业成长性强,能够给予一定估值溢价。综合来看,手术机器人作为医疗器械领域商业模式最好的赛道之一,相关公司理应给予一定估值溢价;考虑到行业仍处于发展早期,未来10年全球手术机器人市场仍有望实现15%以上的行业复合增速,也成为行业高估值的支撑因素。
手术机器人兼具机器人及AI属性,属于医疗科技板块,随着海外突破、收入高增将迎来估值重塑。参考人形机器人、脑机接口等领域相关指数及国产龙头的市值走势,全球可对标龙头的技术突破有望催化市值持续上涨,我们看好手术机器人的AI和科技属性,且其属于机器人技术落地应用较早的细分领域之一,随着收入高增长、海外技术突破、自主控制能力提升,相关公司市值有望持续提升。
部分潜在的催化:部分企业随着技术创新,开发出可进入美国市场的手术机器人;部分国产龙头的海外市场订单持续高增长,业绩有超预期可能;中国配置证政策后续有望放开,渗透率和装机量将快速提升。
创新产品技术迭代风险:手术机器人技术持续迭代升级,现有产品可能由于新技术的出现而导致终端需求或市场份额下降等风险。
研发进度不及预期风险:手术机器人研发周期相对较长,若研发进度不及预期,可能导致产品获批时间延后,对相关公司的业绩成长性带来不利影响。
商业化进度不及预期风险:新产品的临床接受度提升需要一定过程,新技术的商业化推广可能需要较多市场教育及销售投入,可能导致新产品的渗透率提升不及预期等风险。
市场竞争加剧风险:同类产品若在研企业较多,可能导致未来市场竞争加剧,对产品定价、厂商利润率等不利影响。
专利纠纷风险:手术机器人出海对自主知识产权要求较高,产品海外商业化可能存在专利纠纷风险。
地缘政治冲突及汇率波动风险:手术机器人产品在海外销售可能面临地缘政治冲突导致的市场准入、关税等问题,且海外收入可能存在汇率波动带来的不确定性风险。
集采降价、DRGs等医保政策变化风险:国家政策鼓励创新医疗器械产品的研发、销售,但当同类产品数量较多时,仍有可能进入集采范围。DRGs可能对新产品支付带来一定影响,部分地区已经出台针对创新产品的“除外支付”等支持政策,若相关医保政策对产品定价带来较大压力,可能导致行业空间受到影响。
证券研究报告名称:《手术机器人:AI驱动辅助操作迈向“自动驾驶” ,国产龙头扬帆全球市场》
对外发布时间:2026年1月31日
报告发布机构:中信建投证券股份有限公司
本报告分析师:
袁清慧 SAC 编号:S1440520030001
SFC 编号:BPW879
王在存 SAC 编号:S1440521070003
SFC 编号:BVA292
贺菊颖 SAC 编号:S1440517050001
SFC 编号:ASZ591
李虹达 SAC 编号:S1440521100006
SFC 编号:BVA292
朱红亮 SAC 编号:S1440521080001
郑涛 SAC 编号:S1440524060004
刘慧彬 SAC 编号:S1440523050001
SFC 编号:BXF087
人形机器人:特斯拉Optimus Gen3 Q1发布在即,V3量产规划明确,带动市场对于机器人板块保持期待,而特斯拉供应链也逐步进入去伪存真的验证期,底部建议聚焦优质环节,把握确定性与核心变化。
特斯拉Optimus Gen3 Q1发布在即,底部建议聚焦优质环节。特斯拉正引领全球“物理AI”产业变革,人形机器人作为其核心支柱之一,与智能驾驶共享FSD端到端大模型等技术底座,开启“数据-算法-硬件”闭环迭代。特斯拉Optimus V3 Q1发布在即,V3量产规划明确,带动市场对于机器人板块保持期待,而特斯拉供应链也逐步进入去伪存真的验证期。展望板块后续,Gen3定点、新品发布、国产机器人厂商IPO进展等事件催化值得重点关注,底部建议聚焦优质环节,把握确定性和灵巧手等核心变化。
工程机械:12月挖机内外销双增长,起重机内外销高增,继续看好2026Q1的开门红行情。2025年12月汽车起重机销量同比 38.1%,其中国内同比 39.1%;出口同比 37.2%;履带起重机销量同比 68.1%,其中国内同比 95.5%;出口同比 56.8%。挖机销量23095台,同比 19.2%。其中国内10331台,同比 10.9%;出口12764台,同比 26.9%。我们预计2026年国内市场有望实现10%以上增长,出口有望实现15%以上增长,内外需持续共振向上。
半导体设备:台积电CAPEX指引超预期,景气度再次确立,AI驱动的逻辑、存储扩产需求持续向上。从国内fab扩产角度来看,先进逻辑缺口较大,自主可控背景下,看好后续先进逻辑扩产加速;存储大周期向上,两存大幅扩产确定性强,弹性值得期待。同时看好国内先进封装后续放量。
锂电设备:Q1催化不断,继续旗帜鲜明看好固态电池板块春季行情。节能与新能源汽车产业发展部际联席会议2026年度工作会议在京召开,提出加快突破全固态电池、高级别自动驾驶等技术,这是固态电池技术在重要会议上被再次提及,进一步体现其重要性。与此同时,首个国家级固态电池标准《电动汽车用固态电池 第1部分:术语和分类》已进入征求意见阶段,为固态电池设置更为严格标准,且以"混合固液电池”作为标准术语,有望极大减少行业名词混用的乱象。随着固态电池中期验收如期进行,各企业中试线样品受到严苛检验,技术方案将进一步收敛,确定性逐步增强,头部电池厂及整车厂有望开启新一轮订单招标,看好春季行情下固态电池板块的配置价值。
叉车&移动机器人:12月叉车外销维持增长,看好智慧物流相关业务放量。12月大车内销-12%,下滑主要系去年同期基数较高,另外相关企业完成年度目标后减少国内发货,外销增长4%,实现温和增长。看好叉车内外需共振向上。头部企业积极布局智能物流、无人叉车,今年Q4已推出物流领域具身智能相关产品,“无人化”有望快速放量。
风险提示:
(1)国内宏观经济波动的风险:机械是典型的中游资本品行业,承上启下,与宏观经济波动密切相关,如果国内宏观政策出现重大转向,势必会影响机械行业总体需求。
(2)海外市场波动的风险:中国企业出海不可能一帆风顺,未来的征程势必会出现各种各样的摩擦,是阶段性的小插曲还是新趋势形成,需要审慎判断。
(3)下游扩产不及预期的风险:若下游行业扩产不及预期,则相应的设备需求将会下降,会对行业内公司订单、业绩等造成不利影响。
特斯拉正引领全球“物理AI”产业变革,人形机器人作为其核心支柱之一,与智能驾驶共享FSD端到端大模型等技术底座,开启“数据-算法-硬件”闭环迭代。本周板块情绪持续回暖,催化一方面来自特斯拉Optimus V3 Q1发布在即、Gen3量产规划明确,另一方面,产业节奏进入实质兑现期。我们认为板块处于底部反弹阶段,市场持续博弈特斯拉2026年底百万台产线落地前景,预期上修有待新催化或量产进展验证。
1)特斯拉Optimus V3预计2026年Q1发布,Gen3设计定型与规模量产计划明确,其FSD端到端大模型、自研AI5/AI6芯片等技术持续构建物理AI核心壁垒。
2)2025 年 12 月 29 日,优必选发布公告,公司创始人、董事会主席兼 CEO 周剑承诺自当日起 12 个月内,不减持其持有的 7057.435 万 H 股优必选股份。此次禁售承诺旨在稳定公司股权结构,支撑 2026 年工业人形机器人万台级产能目标,结合此前收购的锋龙股份制造与供应链资源,进一步强化产业协同与量产能力。
3)12 月 31 日,智元机器人推出首个机器人艺人天团,携灵犀 X2、远征 A2 等四款机器人亮相湖南卫视跨年演唱会。该天团不仅与艺人同台唱跳,还参与红毯走秀、直播带货等环节,实现具身智能技术在文娱场景的规模化应用,拓展人形机器人商业价值边界。
4)12 月 30 日,工信部人形机器人与具身智能标准化技术委员会正式启动工作,秘书处设在中国电子学会。标委会将编制综合标准化体系建设指南,2026 年底前发布首批 10 项行业标准,覆盖多模态感知、整机安全等核心领域,同时建立国际标准对接机制,加速产业规范化落地。
5)1 月 4 日,京东物流完成国补政策实施后的首单人形机器人配送服务,在北京向消费者交付大尺寸电视。此次配送由人形机器人与京东小哥协同完成,依托 “人机搭档” 模式提升家电配送效率,标志着人形机器人正式切入民生消费物流场景,后续将在全国多地推广应用。
风险提示:1、技术迭代与产业化进度不及预期风险。机器人行业仍处于技术快速迭代和产业化前期。核心零部件的技术路线可能存在变化,若关键技术进展或降本速度不及预期,或主要厂商的量产时间表推迟,可能影响产业链相关企业的订单兑现和业绩释放。2、供应链依赖与成本波动风险。机器人精密零部件对原材料品质、价格及供应链稳定性较为敏感。若上游关键原材料价格出现剧烈波动,或海外高精度零部件供应因贸易摩擦等因素受阻,可能导致生产成本增加、毛利率承压或生产进度延迟。3、市场竞争加剧与估值波动风险。机器人赛道新进入者不断增加,可能导致产品同质化竞争和价格压力。部分标的估值可能已透支远期业绩,若行业竞争格局恶化或企业订单获取、客户拓展进度不及预期,可能引发估值回调风险。4、政策变动与国际贸易环境风险。机器人产业若未来产业扶持政策发生重大调整或补贴力度不及预期,可能影响行业需求释放节奏。同时,若全球贸易环境紧张局势升级,相关关税或技术壁垒提升,可能对专注于或计划开拓海外市场的机器人企业的出口业务造成不利影响
程似骐 SAC 编号:S1440520070001
SFC 编号:BQR089
陶亦然 SAC 编号:S1440518060002
许琳 SAC 编号:S1440522110001
SFC 编号:BVU271
朱玥 SAC 编号:S1440521100008
SFC 编号:BTM546
许光坦 SAC 编号:S1440523060002
黎韬扬 SAC 编号:S1440516090001
任宏道 SAC 编号:S1440523050002
王介超 SAC 编号:S1440521110005
马博硕 SAC 编号:S1440521050001
人形机器人:国产链条催化不断,底部建议聚焦优质环节。上纬启元发布全球首款全身力控小尺寸人形机器人Q1,越疆启动A股上市计划,国产机器人行业持续看到来自于政策端、产品端、资本端的积极变化,不断催化板块情绪。海外链条方面,特斯拉Gen3的定点与定型仍然是当前时点的核心,市场更关注产品性能、定点订单等实质进展,板块将逐步进入去伪存真的验证期。前期板块回调较为充分,后续Gen3定点、新品发布、国产机器人厂商IPO进展等事件催化值得重点关注,底部建议聚焦优质环节,把握确定性和灵巧手等核心变化。
风险提示:(1)国内宏观经济波动的风险:机械是典型的中游资本品行业,承上启下,与宏观经济波动密切相关,如果国内宏观政策出现重大转向,势必会影响机械行业总体需求。(2)海外市场波动的风险:中国企业出海不可能一帆风顺,未来的征程势必会出现各种各样的摩擦,是阶段性的小插曲还是新趋势形成,需要审慎判断。(3)下游扩产不及预期的风险:若下游行业扩产不及预期,则相应的设备需求将会下降,会对行业内公司订单、业绩等造成不利影响。
许光坦 SAC 编号:S1440523060002
SFC 编号:BWS812
陈宣霖 SAC 编号:S1440524070007
籍星博 SAC 编号:S1440524070001
吴雨瑄 SAC 编号:S1440525070008
乔磊 SAC 编号:S1440525070006
机器人板块反弹行情持续,多维边际催化值得关注。年初特斯拉上调出货预期与宇树春晚亮相推动板块快速拉升,4月北京机器人活动落幕后热度回落,5月因Ray Kurzweil初创公司融资带来短暂提振,7月特斯拉Optimus V3出货与性能预期提升再度引发反弹,8月世界人形机器人大会与运动会集中展示提升市场关注度,10月特斯拉三季报会议公布Gen3的设计定型推迟至2026年Q1,2025年出货不及预期的消息使板块回落。12月以来国内本体厂落地加速,同时特斯拉审厂等利好频出,板块持续反弹。
1)12月22日,银河通用机器人与百达精工签署战略合作,双方将围绕工业精密制造的复杂场景,开展具身智能机器人的规模化深度应用,在百达精工及其生态体系内部署超过1000台银河通用具身智能机器人。
2)据中国证券监督管理委员会消息,12月23日杭州云深处科技股份有限公司已正式启动上市辅导。
3)12月26日,浙江荣泰发布公告,公司与苏州伟创电气科技股份有限公司拟在泰国共同出资设立合资公司,主要从事机电一体化组件、智能传动系统及配套产品的研发及生产,共同开发应用于智能机器人机电一体化市场。
4)12月24日,优必选发布公告,拟以“协议转让 要约收购”的组合方式,收购深交所上市公司锋龙股份43%的股份,合计对价约16.65亿元人民币。此次战略收购是优必选完善产业链布局、强化核心竞争力的重要举措。未来,优必选将依托自身在人形机器人领域的技术优势与商业化经验,结合锋龙股份的制造与供应链能力,深化产业协同,持续推动人形机器人技术的产业化落地。26日,优必选第1000台工业人形机器人WalkerS2在柳州成功下线,并与广西壮族自治区人民政府签约战略合作协议。
5)12月26日,领益智造旗下子公司深圳市领益机器人科技有限公司、上海浩海星空机器人有限公司与浙江仙通正式签署战略合作协议。领益机器人依托母公司领益智造的智能制造优势,聚焦核心零部件加工与供应;浙江仙通发挥自身专长,承接机器人组装业务;浩海星空机器人则凭借在具身智能技术研发与场景需求挖掘的优势,主导技术创新与应用场景拓展,三方协同构建起高效互补的产业合作体系。
风险提示:1、技术迭代与产业化进度不及预期风险。机器人行业仍处于技术快速迭代和产业化前期。核心零部件的技术路线可能存在变化,若关键技术进展或降本速度不及预期,或主要厂商的量产时间表推迟,可能影响产业链相关企业的订单兑现和业绩释放。2、供应链依赖与成本波动风险。机器人精密零部件对原材料品质、价格及供应链稳定性较为敏感。若上游关键原材料价格出现剧烈波动,或海外高精度零部件供应因贸易摩擦等因素受阻,可能导致生产成本增加、毛利率承压或生产进度延迟。3、市场竞争加剧与估值波动风险。机器人赛道新进入者不断增加,可能导致产品同质化竞争和价格压力。部分标的估值可能已透支远期业绩,若行业竞争格局恶化或企业订单获取、客户拓展进度不及预期,可能引发估值回调风险。4、政策变动与国际贸易环境风险。机器人产业若未来产业扶持政策发生重大调整或补贴力度不及预期,可能影响行业需求释放节奏。同时,若全球贸易环境紧张局势升级,相关关税或技术壁垒提升,可能对专注于或计划开拓海外市场的机器人企业的出口业务造成不利影响
许琳 SAC 编号:S1440522110001
SFC 编号:BVU271
朱玥 SAC 编号:S1440521100008
SFC 编号:BTM546
程似骐 SAC 编号:S1440520070001
SFC 编号:BQR089
陶亦然 SAC 编号:S1440518060002
许光坦 SAC 编号:S1440523060002
黎韬扬 SAC 编号:S1440516090001
任宏道 SAC 编号:S1440523050002
王介超 SAC 编号:S1440521110005
薛鹭 SAC 编号:S1440525090001
机器人板块行情在经历明显回调后,在边际催化下迎来触底反弹,谷歌等巨头纷纷布局,首批科创创业机器人ETF集体上报,后续Gen3定点、审厂结果与产业链认证进展等事件催化值得重点关注,底部建议聚焦优质环节,把握确定性和灵巧手等核心变化。
巨头纷纷布局,首批科创创业机器人ETF集体上报,底部聚焦优质环节。
1)12月3日,美国商务部长卢特尼克近期频繁会见机器人行业的CEO,在“全力支持”(all in)该行业加快发展,还称特朗普政府正考虑明年发布一项关于机器人的行政命令。若在国家层面出台机器人专项行政令,将与中国、欧盟已发布的国家级机器人/人工智能战略形成对标,进一步把“机器人赛道”确立为大国竞赛的固定科目。
2)12月8日,智元机器人迎来第5000台人形机器人量产下线交付。第 5000 台灵犀 X2 交付给演员黄晓明工作室,用于文娱场景探索。
3)特斯拉Optimus官方发布视频展示2.8-3.1m/s的稳定慢跑,姿态接近人类,晃动极小,这是2.5版本的重要进展,为2026年初V3版本发布预热。
4)2025全球开发者先锋大会暨国际具身智能技能大赛(GDPS 2025)于12月12日至14日在上海举行,人形机器人从“舞台秀”转向“擂台战”。同期,2025粤港澳大湾区人工智能与机器人产业大会(XAIR大会)在广州举办,超600家企业参展,展示人形机器人在咖啡制作、按摩等场景的应用。
投资建议:机器人技术路线仍在持续迭代、产业链新进入者络绎不绝,市场更关注产品性能、客户送样等实质进展,尤其 Optimus定型有望推动硬件技术路线边际收敛,深度配套甚至能直接拿到订单的标的将直接受益,当前特斯拉供应链将进入去伪存真的验证期。
风险提示:1、技术迭代与产业化进度不及预期风险。机器人行业仍处于技术快速迭代和产业化前期。核心零部件的技术路线可能存在变化,若关键技术进展或降本速度不及预期,或主要厂商的量产时间表推迟,可能影响产业链相关企业的订单兑现和业绩释放。2、供应链依赖与成本波动风险。机器人精密零部件对原材料品质、价格及供应链稳定性较为敏感。若上游关键原材料价格出现剧烈波动,或海外高精度零部件供应因贸易摩擦等因素受阻,可能导致生产成本增加、毛利率承压或生产进度延迟。3、市场竞争加剧与估值波动风险。机器人赛道新进入者不断增加,可能导致产品同质化竞争和价格压力。部分标的估值可能已透支远期业绩,若行业竞争格局恶化或企业订单获取、客户拓展进度不及预期,可能引发估值回调风险。4、政策变动与国际贸易环境风险。机器人产业若未来产业扶持政策发生重大调整或补贴力度不及预期,可能影响行业需求释放节奏。同时,若全球贸易环境紧张局势升级,相关关税或技术壁垒提升,可能对专注于或计划开拓海外市场的机器人企业的出口业务造成不利影响。
王介超 SAC 编号:S1440521110005
程似骐 SAC 编号:S1440520070001
SFC 编号:BQR089
陶亦然 SAC 编号:S1440518060002
朱玥 SAC 编号:S1440521100008
SFC 编号:BTM546
许琳 SAC 编号:S1440522110001
SFC 编号:BVU271
黎韬扬 SAC 编号:S1440516090001
任宏道 SAC 编号:S1440523050002
许光坦 SAC 编号:S1440523060002
郭衍哲 SAC 编号:S1440524010001
具身智能首次出现在政府工作报告。2025年政府工作报告中出现的新词涵盖科技、经济、民生等多个领域,其中科技领域新词包括具身智能、6G、人工智能手机和电脑、智能机器人。此前,具身智能入选2024年度十大科技名词,2025年被写入政府工作报告,不仅将机器人产业提升至前所未有的战略高度,更标志着具身智能正式成为国家未来产业的重点发展方向。10月28日发布的《中共中央关于制定国民经济和社会发展第十五个五年规划的建议》提出,推动量子科技、生物制造、氢能和核聚变能、脑机接口、具身智能、第六代移动通信等成为新的经济增长点。
从概念内涵来看,具身智能强调智能体与物理世界的紧密融合,代表了人工智能领域的全新范式。根据全国科学技术名词审定委员会定义,具身智能(Embodied Artificial Intelligence, EAI)是指一种基于物理实体进行感知和行动的智能系统,其通过智能体与环境的交互来获取信息、理解问题、作出决策并执行行动,从而展现出智能行为和适应性。其与传统人工智能存在差异,后者主要指存在于计算机程序、云端服务器中的虚拟智能,依赖于抽象的符号计算和数据处理,而具身智能则更注重通过物理实体的感知、运动以及与外部环境的交互来实现认知,从而构成“感知-思考-行动”的闭环。人形机器人作为具身智能的典型代表,被视为实现具身智能的最佳载体之一,但具身智能也可拓展至人形机器人以外广义上AI赋能的智能化设备。

综合商业化场景分析,预计具身智能远期市场规模超过万亿。大模型带来的泛化能力是最核心的变量和关注点,这种能力有机会让多个应用规模化,打破机器人在场景落地的障碍。商业化场景评估是具身智能落地进程中的关键一环,各场景需从多元维度进行分析与平衡。例如A端较为看重多功能,接口方便;B 端更看重精度、节拍、稳定性,以及人力替代的完整性,对交互泛化要求不高;C端复杂度最高,更看重交互、泛化能力,需要保证安全,但对精度指标的要求相对宽松。

人形机器人板块关注核心从主题投资到量产预期。人形机器人指数相对涨跌主要受到T链进展(性能迭代、硬件定型、量产指引)影响。特斯拉于2025Q3财报业绩会表示,V3在量产制造方面进行明显改进,计划在2026Q1展示Optimus量产意图原型机;之后会去建设百万台Optimus生产线,希望能在明年年底前启动生产。Optimus Gen3的发布推迟到明年,但仍然不改人形机器人产业化落地的确定性趋势,板块核心已经从主题投资逐步向量产预期切换,核心关注供应链确定性以及硬件新方案。

人形机器人迈入量产元年,全年行业出货量在万台量级。我们梳理了本体厂商的人形机器人量产进度,具体来看,特斯拉2025年量产节奏放缓,Figure、1X等厂商开启新产品量产;国内人形机器人量产出货节奏更快,率先在商业导览、科研教育、工业搬运等场景落地,我们预计2025年全年人形机器人行业出货量在万台量级。从产品进展来看,各家本体厂商积极推出新品迭代,软硬件性能持续升级,人形机器人在特定场景已具备一定落地应用能力。

机器人供应链各环节协同突破,产业化进程全面加速。当前人形机器人核心零部件供应链呈现整体协同发展态势,不同环节进展节奏不同,但产业链整体正从技术研发向规模化制造与生态构建全面过渡。
降本是行业发展的必然趋势。按照特斯拉远期对人形机器人的定价目标,以及近期国产人形机器人的定价,我们认为未来人形机器人整机成本可能在8万人民币左右甚至更低。这意味着,随着量产阶段的不断推进,供应链各类参与者给的报价都将持续下降,未来这个行业的供应链非常像汽车行业的供应链,参与者能否低价批量供货将构成核心竞争力。

人形机器人产业在0-1的趋势兑现前夕,特斯拉Gen3定型以及量产定点等潜在关键节点支撑市场预期,同时Optimus定型有望推动硬件技术路线边际收敛,板块或将逐步进入到去伪存真的阶段,建议关注T链卡位优势明确的核心标的。此外,国产链条来自于政策指引、资本运作、订单落地等方面的催化不断,重点关注整机厂商以及核心配套供应链标的。我们坚定看好人形机器人产业趋势,聚焦T链和国产链确定性的企业,同时关注灵巧手等环节新变化。
风险提示:
1)宏观经济波动风险:若未来国内外宏观经济环境发生变化,下游行业投资放缓,将可能影响制造业的发展环境和市场需求,从而给机械行业公司的经营业绩和盈利能力带来不利影响。
2)国际贸易环境对行业经营影响较大的风险:近年来国际贸易环境不确定性增加,逆全球化贸易主义进一步蔓延,部分国家采取贸易保护措施,我国部分产业发展受到一定冲击。
3)行业扩产不及预期的风险:若下游行业扩产不及预期,则相应的专用设备等的需求将会下降,会对行业内公司订单、业绩等造成不利影响。
许光坦 SAC 编号:S1440523060002
SFC 编号:BWS812
陈宣霖 SAC 编号:S1440524070007
籍星博 SAC 编号:S1440524070001
李长鸿 SAC 编号:S1440523070001
吴雨瑄 SAC 编号:S1440525070008
乔磊 SAC 编号:S1440525070006

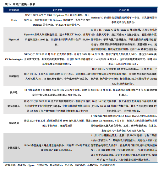
2026年人形机器人产业将进入规模量产元年。特斯拉原定于今年底的发布和量产计划已被推迟至2026年Optimus人形机器人计划于2026年三季度启动量产,Optimus V3(第三代)发布推迟至2026年第一季度发布,并计划于2026年底建设年产能高达100万台的生产线,预计2026年产量至少为5万台。此外,Figure 03启动大规模制造计划,首期年产能规划为1.2万台,计划在未来四年内累计生产10万台;宇树、智元及乐聚已开启上市进程,明年或分别有数千台量产计划;优必选已陆续获得数个机器人应用订单;小鹏机器人计划26年4月硬件和软件进入量产准备,年底规模量产。


投资建议:守机待时,去伪存真,配置高胜率及低估。机器人板块行情在经历了25年10月大幅调整后,11月行情预计将进入预期整固后的去伪存真阶段,具体表现为:1)产业在0-1的趋势兑现前夕,特斯拉Optimus量产订单发包、Gen3样机定型发布等重要节点支撑市场预期,预期上修需要新一轮催化落地或产业节奏兑现,当前建议守机待时;2)机器人技术路线仍在持续迭代、产业链新进入者络绎不绝,市场更关注产品性能、客户送样等实质进展,尤其 Optimus定型有望推动硬件技术路线边际收敛,深度配套甚至能直接拿到订单的标的将直接受益,当前特斯拉供应链将进入去伪存真的验证期;3)我们看好三类标的配置价值,包括特斯拉链高胜率、技术迭代升级方向的增量环节、具备预期差的绩优低估值;关注智元、宇树、乐聚等其他具备放量能力的国产链。

风险提示:
1、行业景气不及预期。2020年以来,汽车消费需求增长明显,新能源车渗透率快速提升。随着未来新能源扶持政策退坡,行业景气度或存在波动。
2、行业竞争格局恶化。汽车电动智能化趋势下,国内整车厂商和零部件供应商竞相布局,随着技术进步、新产能投放等供给要素变化,未来行业竞争或将加剧,整车和零部件企业的市场份额及盈利能力或将有所波动。
3、客户拓展及新项目量产进度不及预期。汽车电动智能化趋势下,现有整车和零部件供应链格局迎来重塑,获得新客户和新项目增量的零部件公司有望受益,而部分零部件公司市场份额可能受到影响。
对外发布时间:2025年11月10日
报告发布机构:中信建投证券股份有限公司
本报告分析师:
程似骐 SAC 编号:S1440520070001
陶亦然 SAC 编号:S1440518060002
陈怀山 SAC 编号:S1440521110006
马博硕 SAC 编号:S1440521050001
胡天贶 SAC 编号:S1440523070010
李粵皖 SAC 编号:S1440524070017
赵晗智 SAC 编号:S1440525070015
白舸 SAC 编号:S1440525080001


VIP复盘网