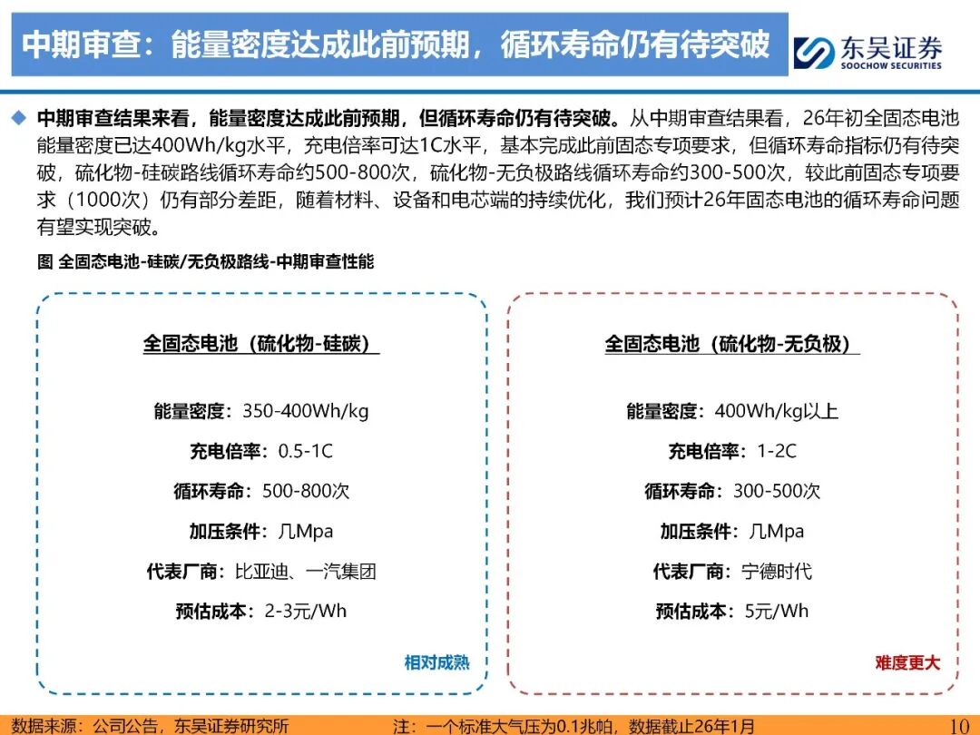
固态26年进入路试阶段,边际变化从电芯转为Pack,重点关注车型路试进展。25年看,固态电池产业化加速,H1车规级电芯下线,H2中试线落地,带来两轮主升浪行情。26年看,固态电池进入关键期,H1车规级Pack下线,开启装车路试验证,H2预计量产线落地。我们认为26年核心催化点在于GWh级量产线的招标 固态相关车型的路试,有望带来类比25年两轮大级别的行情,建议重点关注头部企业的产线招标情况,以及后续亮相工信部申报名录的新车型。
具备宽温域 高能量 安全性,固态电池天然适配太空领域。太空体系具备真空、极端温差、高辐射等特点,环境温度在-200℃~ 150℃,液态电池工作温度在-20℃~ 60℃,而固态电池具备宽温域的属性,此外安全性高不起火,抗辐射不产气鼓包,能量密度高降低发射成本,天然更适配环境复杂的太空领域。固态电池在卫星领域每年需求有望达几十甚至上百GWh,此外还有深空探测器、月球基地等应用领域,进一步打开想象空间。
投资建议:第一条线推荐壁垒最高的电池环节,首推宁德时代,关注国轩高科,金龙羽等;第二条线推荐设备端,推荐先惠技术,纳科诺尔,先导智能,联赢激光,关注宏工科技,灵鸽科技,利通科技,海目星,利元亨,松井股份等;第三条线推荐材料端,首推硫化锂 电解质,推荐上海洗霸,厦钨新能,当升科技,天赐材料,恩捷股份,华盛锂电,关注博苑股份,海辰药业,其次推荐天奈科技,容百科技等;第四条线推荐新技术,关注中一科技,远航精密,英联股份等。
风险提示:下游应用进展低于预期,上游原材料价格波动风险,新技术替代风险。






























VIP复盘网