一纸起诉书,将千亿锂电巨头五年前的一段丑闻再次揭开。
2026年1月4日晚间,赣锋锂业发布最新担保公告,公司同意向子公司以及子公司向其全资子公司提供合计约363.5亿元的担保金额。其中,子公司赣锋锂电及其全资子公司获得的实际担保金额合计约60.33亿元。

图片来源:赣锋锂业
另据公告显示,赣锋锂电及其旗下子公司东莞赣锋、赣锋新锂源的负债率分别高达71.71%、79.61%和93.09%,情况并不乐观。
赣锋锂电作为赣锋锂业打通锂电池制造和完善产业链闭环的关键落子,此前欲单独分拆上市,一度成为资本市场的“香饽饽”。天眼查显示,2019年至2023年间,赣锋锂电共计完成三轮融资,投资方不乏小米集团、OPPO、传音控股、安克创新、极目创投、新余投控等知名公司及机构。
然而,随着赣锋锂业五年前的一桩内幕交易案曝光,赣锋锂电也受到牵连,上市进程搁浅,早期投资方相继退出。再叠加行业整体低迷,这个曾经的资本宠儿,如今不得不依赖母公司担保来维持运营。
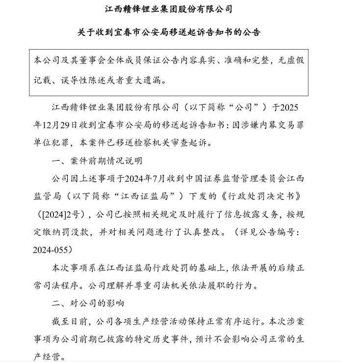
尽管赣锋锂业声称内幕交易案为“特定历史事件”,预计不影响正常经营,但随着案件进入刑事审查阶段,结果可能并不乐观。

五年前旧案风波再起
赣锋锂业五年前的一桩旧案再起波澜。
2025年12月30日,赣锋锂业公告称,因早年涉嫌内幕交易罪单位犯罪一事,目前已收到有关部门的移交起诉告知。

图片来源:赣锋锂业公告
源媒汇注意到,这笔内幕交易的细节,在2024年7月江西证监局向赣锋锂业出具的《行政处罚决定书》中已详细披露。
时间回到2020年,彼时,因连亏两年面临退市风险的江特电机,在当地有关部门的推动下,获得赣锋锂业的主动接洽,并商谈合作的可能性。
2020年6月18日,赣锋锂业时任总裁李良彬、董秘欧阳明等高管赴江特电机实地考察。不久后,赣锋锂业于6月22日向公司证券账户转入三千万元,并于次日开始,在短短数天内耗资2648.38万元,购入1567.77万股江特电机股票。
随着双方谈判推进,2020年8月12日,两家公司签署了《合作备忘录》,约定由赣锋锂业认购江特电机股份并成为控股股东。
一天后,江特电机公告此事。但仅仅一周后,合作因双方未能就同业竞争等核心条款达成一致而终止。此次合作,从接触到谈判到签约再到分手,不过短短几个月。
令人不解的是,就在双方签约一个月前,2020年7月8日至9日,赣锋锂业账户将所持江特电机股票全部卖出,获利110.53万元。
2022年1月,因涉嫌内幕交易证监会对赣锋锂业进行立案调查。源媒汇注意到,当年年底,另一内幕信息知情人时任江特电机副总裁兼董事会秘书闵某章配偶邬某珍,已因内幕交易江特电机股票被江西监管局处罚——没收其13.9万元违法所得,并罚款50万元。
2024年7月,江西证监局对赣锋锂业的行政处罚正式落定——除没收上述违法所得,还罚款331.59万元,并对李良彬、欧阳明两位直接负责主管人员分别罚款60万元和20万元。

图片来源:赣锋锂业公告
如果事情到此为止,区区几百万罚款,对市值千亿的赣锋锂业而言不过是“毛毛雨”。但2025年年底的刑事移送,让案件的性质发生了根本性变化。
从行政处罚到刑事追责,这一转变背后,是中国资本市场“行刑衔接”机制的深入推进。
2024年5月,证监会等多部门联合发布相关意见,明确坚持对证券期货违法犯罪“零容忍”要求。另据规定,判处罚金外,单位犯罪还要对有关责任人进行刑事处罚。这意味着,相关个人可能面临比行政处罚更为严重的法律后果。
赣锋锂业内幕交易案的刑事移送,也向资本市场释放了明确的监管信号。
长期以来,内幕交易案件多停留在行政处罚层面,刑事追责案例相对较少。此次案件显示,即便违法所得未达“巨额标准”,监管机构仍会依据“零容忍”原则推进刑事追责。
“单位犯罪”的认定尤其值得关注。这不仅意味着公司可能面临罚金,更重要的是直接负责的主管人员可能承担刑事责任。
有分析指出,案件移送检察机关审查起诉不等于必然会被刑事起诉,检察院需要全面审查案件,如果符合起诉条件,才会向法院提起公诉。
但无论最终司法结果如何,案件本身已经对赣锋锂业已经产生了实质性影响。
Wind数据显示,2025年12月29日公告当日,赣锋锂业A股股价下跌4.74%,之后两日股价持续承压。至2026年1月5日收盘,赣锋锂业股价有所回升,报收64.35元/股,总市值1348.61亿,当日涨幅2.32%。
针对内幕交易案转刑事移送对公司产生的影响、应对措施等问题,源媒汇向赣锋锂业方面发送了问询邮件,截至发稿未获回应。

子公司上市受阻,资本撤离
如今,回望五年前的那笔看似平常的交易,犹如一粒石子投入平静的湖面,激起的涟漪正四散开来。
这桩案件对赣锋锂业的战略布局产生了较大影响,尤其是其子公司赣锋锂电的分拆上市计划。
赣锋锂电是赣锋锂业在动力电池、储能电池领域的核心子公司,承担着公司打通锂电池制造及回收产业链闭环的重要使命。
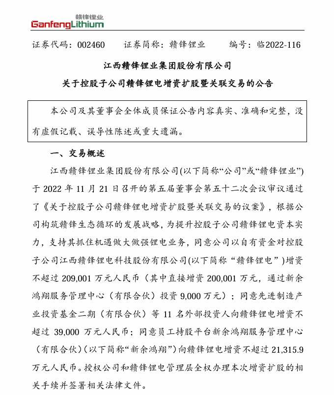
为推进赣锋锂电的分拆上市,赣锋锂业于2022年11月联手员工持股平台以及11名外部投资人,向其增资近27亿元。彼时,投资协议中明确包括对赌条款,要求赣锋锂电须在2025年年底前实现合规上市,否则实控人需回购投资人手中股份。

图片来源:赣锋锂业公告
另据相关规定,上市公司欲分拆子公司上市,其或其实控人等须在最近36个月内没有遭遇证监会的行政处罚。而赣锋锂业在2024年7月刚刚受到行政处罚,这意味着赣锋锂电的原定上市计划已基本无望。
面对回购压力,赣锋锂业于2025年3月启动股份回购,以16亿元总价从部分股东手中回购4.99亿股赣锋锂电。此次回购涉及28家股东,其中23家全面退出。退出名单中包括小米长江产业基金、固德威、安克创新、极目创业、佳禾电声、信之风投资等知名机构。

图片来源:赣锋锂业公告
2025年9月,赣锋锂电再次引入投资人增资不超过25亿元。但新协议中同样包含退出条款:自交割日起36个月内,若赣锋锂电未实现上市,投资人可实施定向减资退出。
老股东因上市无望几乎集体退出,新投资人带着明确退出预期进入,这一矛盾局面,折射出赣锋锂电在资本市场的尴尬处境。
赣锋锂电面临的挑战不仅体现在上市受阻,还有来自行业基本面的变化。
母公司赣锋锂业自2022年归母净利润达到205亿元峰值后,业绩持续下滑,2024年转为净亏损20.74亿元。


图片来源:Wind
2025年前三季度,赣锋锂业虽然实现归母净利润2552万元,同比大幅增长103.99%,但扣非净利润仍亏损9.42亿元。
这意味着公司的扭亏主要依赖非经常性损益,而非主营业务改善。
财务压力同步显现。天眼查显示,截至2025年三季度末,赣锋锂业的资产负债率约57.59%,总负债约634.63亿元,财务费用同比大增95%至10.28亿元。

图片来源:天眼查
2025年11月底,高盛下调赣锋锂业H股评级,由“中性”变为“卖出”。从该机构给出的理由来看,主要是锂现货存在下行风险,且短期内下游市场反馈欠佳。
此外,从行业层面看,锂电行业正处于周期调整与技术变革的双重节点。
一方面,动力电池和储能电池的需求仍在增长。预计2026年动力端需求增速将超过15%,储能端需求增速有望超过40%。
另一方面,固态电池作为下一代电池技术正迎来产业化拐点。2025年下半年至2026年被认为是产业拐点,2027年起小规模量产将加速推进。
赣锋锂电在产品布局上其实已经有所准备,开发了包括固态锂电池在内的五大系列30多种产品。但母公司面临的内幕交易案件和财务压力,可能限制其在这一关键技术赛道的投入能力。
值得关注的是,赣锋锂业在2025年10月以6.64亿元转让了储能业务平台“深圳易储”44.24%的股权。交易完成后,深圳易储不再纳入公司合并报表。
这一举措被视为减轻集团层面的负债压力,但也意味着赣锋锂业在一定程度上收缩了在储能领域的布局。
问题缠身的赣锋锂业,又能给子公司多少支持呢


VIP复盘网