
人形机器人:技术传导订单,产业聚焦核心
展望2026年,投资机会围绕整机、关键零部件与核心模组、能力演进路径方向三条主线展开。①整机端,关注已进入量产或明确具备持续订单来源的人形机器人厂商,海外以特斯拉、Figure、1X Technologies为代表,国内关注宇树、智元、优必选、小鹏等具备一定量产能力且经过订单验证的企业或产品表现优异企业。②零部件层面, 2025年核心模组形态基本定型,2026年直线关节与旋转关节等核心执行模组有望在整机量产推进过程中迎来订单放量,同时供应商体系逐步收敛,行业格局优化与主机厂放量形成共振。③人形机器人能力演进将沿两条路径并行推进,一方面是“大脑”层面泛化能力的持续优化,提升跨任务与跨场景适应性;另一方面作为通用具身智能落地关键约束的末端执行器,在耐久性、稳定性与工程化成熟度上的迭代进展,将直接影响人形机器人在更复杂场景中的应用边界与商业化节奏。
投资建议:总成方面建议关注:均胜电子、三花智控、拓普集团;丝杠关注:恒立液压、浙江荣泰、五洲新春、北特科技、震裕科技;减速器关注:绿的谐波、中大力德、隆盛科技;电机关注:鸣志电器、步科股份、江苏雷利、伟创电气、德昌股份;感知环节关注:汉威科技、东华测试、柯力传感、福莱新材;灵巧手关注:兆威机电、雷赛智能。
工程机械&刀具:看好工程机械及刀具行业景气度向上
工程机械:我们认为,伴随工程机械出口端实现稳定增长,政策端支持力度进一步加大,叠加大型工程项目推动构成行业新增长引擎,工程机械明年仍存在较为明确的布局机会。建议关注海外布局能力强,产品线发展完善的标的:三一重工、徐工机械、柳工等。
刀具:刀具行业作为机械制造的基础支撑性行业,政策端及行业需求端将持续催化。我们认为,刀具行业作为半周期 半消费/成长类板块,虽然仍受部分下游需求扰动影响,但当前时点已存在较为明确的布局机会。建议关注下游景气度具备反转预期,公司具备一定逆势提价能力的标的:华锐精密、欧科亿等。
低空经济:战略升维驱动产业变革,万亿蓝海生态图谱
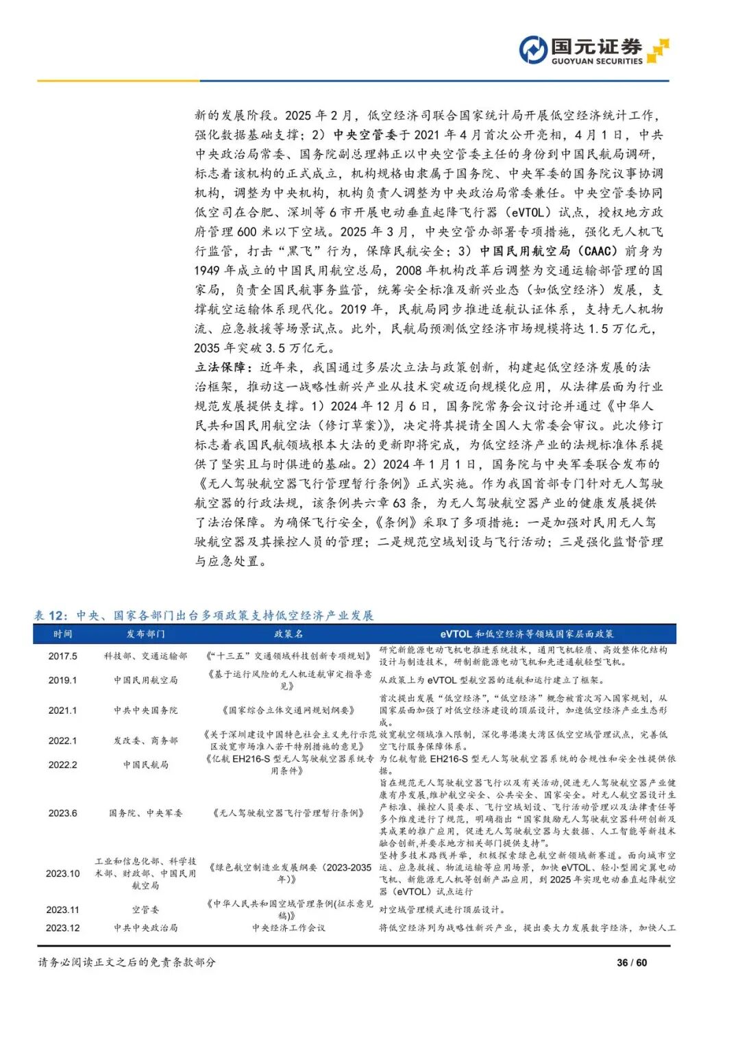
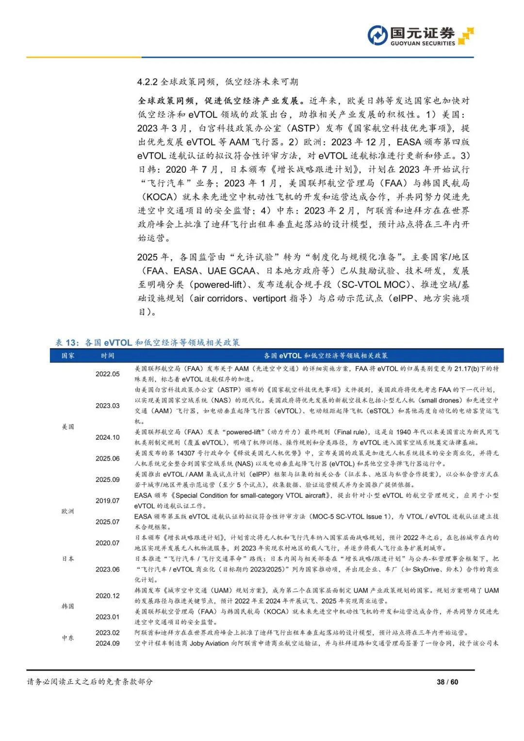
中国低空经济快速扩张,预计2026年突破万亿,复合增长率约30%。产业结构中,飞行器制造与运营服务占比55%,供应链、消费与交通等约40%,基础设施空间有待释放。中美领跑全球,中国无人机产业优势明显,eVTOL 商业化加速推进。政策与资本双轮驱动成型,2025年政府工作报告首次提出“安全规范发展”,发改委设立低空经济司,空域改革深化,六城开展600米以下空域授权试点。30个省份将低空经济列为重点,深圳建设全球首个 eVTOL 智能机坪,上海布局跨省航线,北京推进 AI 低空巡检。技术层面,无人机与 eVTOL 为核心力量,智能化、无人化持续迭代,物流配送、城市交通、应急救援成为主要应用方向。基础设施同步推进,航线、通用机场、垂直起降场与空天地通信网络逐步铺开。
投资建议:航空电池与核心零部件方面,建议关注宁德时代、国轩高科、万丰奥威、英搏尔、宗申动力、卧龙电驱、应流股份;低空安防与空管系统方面,建议关注莱斯信息、纳睿雷达、中科星图、四创电子;eVTOL与无人机方面,建议关注亿航智能及绿能慧充;低空运营与维护方面,建议关注中信海直和海特高新;基础设施方面,建议关注中国卫通、四川九洲、深城交、苏交科及华设集团。
风险提示
全球宏观经济环境风险、贸易摩擦风险、汇率波动风险、市场竞争加剧的风险、技术研发风险、核心技术人员流失风险



























































VIP复盘网