扫码体验VIP
网站公告:为了给家人们提供更好的用户体验和服务,股票复盘网V3.0正式上线,新版侧重股市情报和股票资讯,而旧版的复盘工具(连板梯队、热点解读、市场情绪、主线题材、复盘啦、龙虎榜、人气榜等功能)将全部移至VIP复盘网,VIP复盘网是目前市面上最专业的每日涨停复盘工具龙头复盘神器股票复盘工具复盘啦官网复盘盒子股票复盘软件复盘宝,持续上新功能,目前已经上新至V6.5.3版本,请家人们移步至VIP复盘网 / vip.fupanwang.com

扫码VIP小程序
返回 当前位置: 首页 热点财经 免税行业深度:海南封关背景下发展机遇、市场空间、产业链及相关公司深度梳理

股市情报:上述文章报告出品方/作者:慧博资讯;仅供参考,投资者应独立决策并承担投资风险。

免税行业深度:海南封关背景下发展机遇、市场空间、产业链及相关公司深度梳理

时间:2026-01-05 19:55
上述文章报告出品方/作者:慧博资讯;仅供参考,投资者应独立决策并承担投资风险。

免税行业是一种特殊的旅游零售业态,其本质是国家通过税收让利来引导消费。由于享受免征进口关税、消费税和增值税的政策,免税商品在口岸、离岛或市内等特定渠道,对符合资格的旅客具有明显的价格优势。这也使该行业成为引导消费回流、促进国内高端零售发展的重要政策工具,因而具备鲜明的政策属性和较高的准入门槛。


近年来,随着行业不断发展,我国免税行业的核心驱动力已从早期的牌照垄断,转向政策持续赋能与市场多维竞争的双轮驱动。一方面,海南离岛免税政策历经多轮放宽,购物额度与客单价大幅提升。随着2025年底全岛封关运作正式启动,行业将迎来新的增长空间。另一方面,2024年市内免税店新政落地,在全国多个核心城市增设门店,旨在打造离岛免税之外的“第二增长曲线”,并与口岸免税共同构建协同发展新格局。


伴随上述行业变革,我国免税行业的市场竞争焦点也全面转向供应链规模、品牌矩阵、会员运营和数字化效率等综合能力的比拼,市场呈现显著的集聚效应,以中国中免为代表的企业占据领先地位,行业“一超多强”的竞争格局逐渐形成并不断巩固。


以下内容我们就以免税行业为主题,对行业相关问题展开梳理。我们将从免税行业相关概念、政策属性等基础概况出发,对免税行业当前的市场现状进行梳理。继而,将分析海南封关和市内免税新政背景下的市场发展机遇。同时,也将从产业链的角度,对产业链情况及行业一超多强的竞争格局进行分析。解决这些问题的同时,还将从产业发展的视角,对免税行业的市场空间进行展望,以期帮助大家更客观、具体地了解相关问题,加深对行业发展整体认知。


01

免税行业概述


1、免税行业概述:何谓免税?免什么税?主要业态?


免税行业作为旅游行业的一个子行业,是指部分国家和地区授权一家或几家企业,允许其在运输工具、口岸或市内设立门店,向出入境旅客销售免税商品的旅游零售行业。目前,全球常见的免税店业态包括出入境免税店、离岛免税店及市内免税店(本质也是上述两者的延伸)。根据销售场所及供应对象的不同,免税店又可划分为机场免税店、机上免税店、边境免税店、外轮供应店、客运站免税店、火车站免税店、外交人员免税店、市内免税店、邮轮免税店等。
免税行业包含免税购物(Duty Free)和退税购物(Tax Free)两种形式,其中免税购物是指免去商品进口环节的关税、消费税和增值税等,主要有化妆品、香水、箱包、首饰、手表、服装服饰、食品、玩具、烟、酒等,通常为进口商品,购买人群既有本国人员,也有境外人员;退税购物是指买完商品后再办理增值税、消费税退税手续,针对的商品主要为个人使用的消费品,适用对象一般为境外人员,一般而言退税的税收减免程度弱于免税购物,且流程更加复杂。其中免税购物中,免税商品免税额的具体计算公式如下:免税商品免除的税额=完税价格×关税税率 (完税价格 关税税额)/(1-消费税率)*消费税 (完税价格 关税税额)/(1-消费税率)*增值税率。
 2、政策持续加码,出入境及离岛游推动行业发展
“十四五”规划纲要提出,扩大节假日消费,完善节假日制度,全面落实带薪休假制度。培育建设国际消费中心城市,打造一批区域消费中心。完善市内免税店政策,规划建设一批中国特色市内免税店。
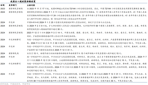
中国旅游研究院(文化和旅游部数据中心)大数据监测显示,2024年除夕当日入境游客超60万人次,法国、德国、意大利、荷兰、西班牙、马来西亚、新加坡等新增免签入境中国的国家游客增长明显。春节假期的入境旅游客源国主要有缅甸、马来西亚、美国、英国、澳大利亚、韩国、泰国、新加坡、俄罗斯和菲律宾。受互免签证政策、支付便利化及国际航班增密等利好影响,入出境游市场热度持续高涨,入出境旅游约683万人次,其中出境游约360万人次,入境游约323万人次,均接近2019年同期水平。据中国旅游研究院数据,到2024年入出境旅游人次和国际旅游收入将分别超过2.64亿人次和1070亿美元,有利于我国出入境免税店业绩进一步提升。
2024年春节假期海南离岛免税销售火爆,省商务厅2月18日提供的统计情况显示,春节假期(2月10日至17日),海南12家离岛免税店总销售额31.61亿元,日均销售额近4亿元,同比增长7.15%。其中,免税销售额25.64亿元,免税购物件数207.39万件。
3、免税本质为国家财政税收让利,具有较强政策属性,行业进入门槛较高
免税是旅游零售业态,其本质为国家财政税收让利,具有较强政策属性。免税零售运营商获取由国务院或其授权部门批准的经营资质后,在港口、交通工具以及城市内特定场所,向满足条件的旅客提供免税商品销售服务。目前免税店已经成为国人奢侈品消费的主要渠道之一。
免税商品由于免征了进口环节税收,价格普遍低于专柜等其他零售渠道,具有明显价格优势。免税零售以进口高档商品为主,品类涵盖香化、烟酒、珠宝首饰、腕表、箱包等,此类商品在进口时需缴纳税率较高的进口关税、进口消费税及进口增值税,经粗略测算,进口香水、高档化妆品、烟、酒累计税负约为37%、34%-40%、102%-221%、53%-62%、38%-133%。
我国免税店采取特许经营模式,免税商品经营资质为国家特许经营,具有政策壁垒和稀缺性,行业进入门槛较高。我国免税行业始于1979年原中国旅行游览事业管理总局(中国旅游局前身)向国务院上报开办免税品销售业务并获批。1983-1984年中国出国人员服务总公司(中出服)和中国免税品公司(中免集团前身)先后成立,是中国最早的两家免税品专营企业,此后行业进入快速发展阶段,逐步走向市场化。2000年四部委联合发布免税业基础性政策《关于进一步加强免税业务集中统一管理的有关规定》以及2006年海关总署发布《中华人民共和国海关对免税商店及免税品监管办法》,明确我国免税品业务经营采取垄断经营和统一管理,经营资格由国务院或其授权部门审批,从政策层面决定了我国免税行业垄断格局的形成。
4、免税行业市场规模持续发展
免税商品是旅游零售业的分支,指部分国家和地区授权企业在其运输工具、口岸或市内设立门店,供出入境旅客购买免税商品。2022年全球免税商品市场规模为1623亿元,预计到2026年,全球免税商品市场规模将达到7400亿元。
中国中免港股招股说明书预测,到2026年,中国免税总市场规模将达到3329亿元,其中,出入境免税店和离岛免税店是中国最大的免税渠道,将分别实现市场规模593亿元和2432亿元。

02

市场现状


1、海南离岛销售呈现复苏态势,政策助力下有望逐月改善


2025年9月起,海南离岛免税销售边际改善。2025年,海南离岛免税销售呈现触底反弹态势,自9月起,海南离岛免税销售额同比增长3%(18个月以来首次增速转正),10月同比增速进一步扩大至13%,其中购物人数同比-13%、客单价同比 30%。11月1日起,离岛免税新政实施后,11月海南离岛免税销售呈现高双位数增长,剔除手机、黄金首饰等优势品类,大盘增速表现仍亮眼。
展望2026年,中高端消费呈现复苏趋势,离岛免税新政中关于岛民免税、离境旅客免税等政策效用仍待释放,海南离岛免税销售数据有望逐月改善。
2、出入境客流恢复叠加政策优化,口岸及市内免税持续受益
出入境客流持续恢复,口岸及市内免税店受益。根据航班管家数据,截至2025年12月初,国际航班执行量已恢复至2019年同期水平的88%。国家移民管理局官方数据显示,2025年前三季度全国累计查验出入境人员5.1亿人次,同比增长14.9%,其中内地居民出境2.48亿人次/较19年恢复度71%,港澳台居民往来2.05亿人次/较19年恢复度91%,外国人入境0.57亿人次/较19年恢复度93%。
口岸及市内免税政策优化。2025年10月30日,财政部等部五部门发布完善免税店支持政策,支持口岸及市内免税店进行国内商品退免税政策,扩大免税店经营品类,鼓励手机、无人机、运动品等产品进入免税店,且进一步优化市内免税的提货模式,对于市内免税店所在城市有口岸进境免税店的,旅客在市内免税店预订后,进境时在口岸进境免税店付款提货,此举有助于优化国人在市内免税店购物举措,增强购物意愿。
3、韩国免税持续承压,全球高端消费品牌回暖,海南在亚洲渠道中较领先
韩国外国游客销售额:9月销售额达到5.61亿美元,同比-18.8%(上月为-27.3%):其中购物人次 19.2%,客单价-31.9%达到554.15美元;年初至今累计销售额49.50亿美元,同比-21.3%:其中购物人次 17.5%,客单价-33.0%;整体市场:9月销售额达到7.67亿美元,同比-14.3%(上月为-20.5%):其中购物人次同比 4.6%,客单价同比-18.1%达到292.74美元;年初至今累计销售额66.33亿美元,同比-17.3%,对应约471亿元人民币。韩免9月外国游客和整体市场销售额同比降幅较8月环比有所收窄,但降幅仍明显高于6~7月,而中国市场海南离岛暑期销售额、国庆中秋销售额均表现稳定或提升,相较韩免情况明显更积极。结构端,9月韩免外国人购物人次增幅均环比略升,而本地购物人次降幅环比扩大。客单同比也出现外国人降幅环比收窄,但本地客单增速连续两月下降,韩国国内市场趋势承压,海外yoy降幅仍较大。9月整体客单恢复度约81.9%,较8月 6.2pct;新罗免税9月中旬返还仁川机场销售化妆品和香水区域经营权,并已向机场缴纳约合人民币9.7亿元违约金,因销售额与客流并不匹配;韩国渠道也有所变革,在核心商圈积极打造优质体验和支付便利的欧利芙洋(OliveYoung)等美妆集合店创历史佳绩;LV等高端消费展现回暖迹象,但当前对比中日韩渠道yoy变化,中国渠道或受益更多。
4、中国免税市场有望重回增长轨道
随着出入境客流的恢复及免税政策的持续完善,中国免税市场有望重回增长轨道,免税市场将从离岛免税“一家独大”的格局逐步转向“离岛 市内 口岸”协同发展的格局。
离岛免税之外的第二增长曲线—市内免税店:2024年10月市内免税店政策正式完善,现有的13家外汇商品免税店转为市内免税店,并在广州、成都、深圳、天津、武汉、西安、长沙、福州8个城市新设市内免税店,全国市内免税店体系扩容至27家。市内免税店允许旅客在离境前60天内购买,且不设购物限额,使得消费者购物意愿显著增强。
海南自贸港封关红利:2025年12月18日海南自贸港将正式启动全岛封关运作,封关后海南免税进口商品的种类将大幅扩容,本地消费潜力也将得到释放。此外,三亚国际免税城三期预计于2026年底开业,主要聚焦重奢品牌和高税率商品,进一步提升海南的消费吸引力,有望提高奢侈品消费回流比例。
入境游爆发带动免税消费:随着中国免签范围的扩大和“China Travel”在全球的影响力持续飙升,入境消费也成为免税市场新的增长机遇。入境游客在海南和市内免税店的消费占比正在提升,且其客单价往往高于国内游客,是高质量的增量客流。
“国潮”出海:政策鼓励市内免税店销售具有中国特色的“国潮”产品,如国产美妆、电子产品(无人机、手机)、丝绸、茶酒等,使免税渠道成为国货出海的重要展示窗口,满足入境游客对中国商品的购买需求。

03

海南封关背景下发展机遇


1、封关利好整体格局,国货出海打开空间


海南离岛免税政策调整,已于11月1日起实施,具体调整包括:
扩大离岛免税商品范围:增加宠物用品、可随身携带的乐器、微型无人机、小家电等商品。离岛免税商品由45大类提高至47大类;
允许服装服饰、鞋帽、陶瓷制品、丝巾、咖啡、茶等国内商品进入离岛免税店销售,退(免)增值税、消费税;
将离岛免税购物年龄由年满16周岁调整为年满18周岁;允许离境旅客享受离岛免税政策,离岛且离境旅客购买离岛免税商品计入其每年10万元免税购物额度,不限次数;
对一个自然年度内有离岛记录的岛内居民,在本自然年度内可按“即购即提”提货方式要求,不限次数购买离岛免税商品;
此次调整符合前期预计海南正式封关后将逐步扩大免税商品范围和拓展国货数量的预期,增强免税运营商自身渠道品牌价值和优质全球商品发现能力,预计有利于提升免税作为高端零售渠道的稀缺性,并有助于拓展消费者覆盖范围和客单价;部分国内商品进入免税店并退(免)消费税、增值税可能更具价格优势(目前入境退税主要退增值税);新增允许离岛且离境旅客享受离岛免税政策(原先离岛范围不包括离境);针对岛民的免税政策预计将有力提升消费额。
原先规定为岛内居民离岛前购买免税品,可选择返岛提取,返岛提取免税品时须提供本人有效身份证件和实际离岛行程信息,提取需购买后3个月内完成,更偏向每次行程一次性购物,每次提取需要与离岛返岛行程匹配。而政策调整后年内只需一次离岛记录,就可按照“即购即提”方式不限次购买免税商品,可大幅提升岛民购买便利性。
五部委发布完善免税政策,积极提振消费。10月30日财政部为主的五部委共同发布《完善免税政策支持提振消费通知》,通知提及引导消费回流,外加吸引入境消费,对具体政策,归纳为以下五个方面:鼓励加大采购国产商品(文创、非遗),视同出口,国内商品优化出口报关和退税流程。预计可以简化流程,降低成本;口岸 市内免税店国产品经营面积不少于25%,学习韩国,为国产品牌提供更多展示空间;扩大品类到手机、微型无人机、运动用品、保健食品、非处方药、宠物食品等商品。电子产品可以迅速扩大销售规模,保健品、宠物用品等高毛利率产品可以优化结构,缓解香化价格竞争压力;免税店审批权限下放到省一级,经营面积可与经营主体协商再报海关,展业流程更加流畅;支持提供线上预订、线下提货。支持市内店预订后在出境再入境后时的入境口岸付款提货,视同入境免税店购买(限同一城市),为市内免税店打开空间。
目前机场免税店的销售恢复明显弱于出入境客流,或主要是因为原先的口岸免税店主要针对的是中国本土游客出入境需求,购买以国际品牌香化奢侈品为主,但是伴随品牌在抖音、天猫等渠道的激烈价格竞争,对国内香化价格体系造成长期扰动,免税的价格优势大幅削弱。但是对于入境外国旅客而言,国内电商的比较优势不能发挥作用,且目前政策鼓励的是引入国产品牌和新的消费品类,这有助于中国口岸和市内免税店将销售结构逐步调整到以外国游客为主,进而实现新的增长。资生堂、爱茉莉等国际香化品牌也是伴随日韩免税渠道漂洋过海,打开全球市场空间。由于国际旅行的体验无法被线上取代,因此线下免税店作为入境旅游经济发展中至关重要的流量变现枢纽,其长期商业价值将再次被深度挖掘
2、封关后离岛免税依旧是经济支柱,出入境迎接国货出海时代
全岛封关与离岛免税共存,免税运营商做好充足准备。2025年12月18日,海南自贸港全岛封关将正式启动。封关运作后,海南将实施以“‘一线’放开、‘二线’管住、岛内自由”为基本特征的自由化便利化政策制度。海关总署与海口海关已陆续发布多项配套制度,涵盖税收征管、通关监管、风险防控等环节,形成以“精准施策、创新监管、智慧信用、协同共管”为特点的监管体系。
目前的封关政策更多针对的是进出口和制造业,即实施更加优惠的货物“零关税”政策。目前“一线”进口的“零关税”商品税目比例将由21%提高至74%,在岛内享惠主体之间可以免进口税收流通,加工增值达到30%的可免关税销往内地。这方面的“免税”政策与实际消费相关度较低,与离岛免税不相关。
岛民免税目前的品类预计和离岛免税有一定差异,且目前研究方案是将多种税收集合为销售税(类似日本、新加坡的消费税模式),因此在核心品类上也会与离岛免税有一定价格差距。在购物方式上,离岛免税对于进出海南客户依旧需要对消费资格和提货方式进行特殊规定,岛民免税虽然可能同样减免一些税费,但是考虑到防止走私串货等行径,必然会匹配相应的监管措施。游客和本地居民的需求将会逐渐分化对应不同政策。
根据目前海南省政府的规划,海南封关后目标依旧是加快建设国际旅游消费中心。一方面,加快打造独具影响力的文旅消费新场景。将建设一批国际文旅IP和项目,并且同时推进现有的景区景点焕新升级,为游客提供更加丰富多元的旅游体验。另一方面,进一步营造安心、放心、开心、舒心的旅游消费环境。海南省2024年社零总额为2406亿元,而海南离岛免税经营主体销售额470.3亿元(离岛免税部分为309.4亿元),离岛免税在海南经济中一直占有举足轻重的地位,因此,近期海南省出台了离岛免税岛民即买即提的优惠政策也凸显了鼓励态度:
从海南的游客结构可以看出,2020年前国际旅客占海南岛1.7%,但旅游创收占到5%~6%,消费能力是平均的3~4倍。至2025年国际旅客占比在快速恢复中,在封关之后,国际旅客政策放宽将更加有利于这部分客群的增长;离岛免税对国际旅客放开后,也将激发其购买力。假设后续国际旅客数量达到5%占比,有望为目前离岛免税销售贡献15%~20%的销售增量。
目前海南离岛免税2024年购物人数为568.3万人,按照游客总数的转化率计算仅约6-7%,且海南省目前常住人口1048.3万人,岛民购物政策以及将继续推动购物人次的持续增长,相关人士认为海南省制定的2027年离岛免税经营主体销售额超600亿元目标具有可实现性,市场对于离岛免税的空间将会再次打开。

04

市内免税发展机遇


1、市内免税店现状


(1)市内免税店政策梳理


新增购物场景:国人出境前60日内可在市内免税店购物。此前市内免税门店以服务出境境外人士及归国居民为主,其中,出境境外人士于机场提货点提货,归国居民免税政策规定时间限制为入境180天内,市内免税店现场可提货。新的市内免税店政策允许即将于60日(含)内出境的旅客(包括不限于中国籍旅客)在即将离境口岸所属城市的市内免税店购物,并于口岸提货点提取免税商品且一次性携带出境。
提高消费限额:市内免税店购买免税商品不设购物限额,仍须满足入境8000元限额。此前,出境境外人士的市内免税消费不限额;归国居民免税政策规定选购额度为5000元。新政策不设市内免税购物限额,但应符合海关对于进境物品管理的规定,与境外购物合计免税限额8000元。
增设免税门店:现有门店转型,新增8个城市各设1家门店。新政策规定中国中免旗下6家市内免税店适用新办法;中服旗下12家和港中旅旗下1家共13家外汇商品免税店,自10月1日起3个月内转型为市内免税店,经海关验收合格后开业;在广州、成都、深圳、天津、武汉、西安、长沙和福州等8个城市,各设立1家市内免税店。
丰富销售品类:鼓励销售国货“潮品”。市内免税店主要销售食品、服装服饰、箱包、鞋帽、母婴用品、首饰和工艺品、电子产品、香化产品、酒等便于携带的消费品,同时鼓励市内免税店销售国货“潮品”。
(2)市内免税承接海外消费回流
消费回流是不变的主题,免税业任重道远。我国政府多年来不断推出扩大内需、优化国内消费供给的相关政策,促进国内市场需求升级和供给能力不断提升,加快消费回流。2022年12月,中共中央、国务院印发《扩大内需战略规划纲要(2022-2035年)》,免税单独一段,纲要提出:更好满足中高端消费品消费需求,促进免税业健康有序发展,促进民族品牌加强同国际标准接轨,充分衔接国内消费需求,增加中高端消费品国内供应;培育建设国际消费中心城市,打造一批区域消费中心,深入推进海南国际旅游消费中心建设。
支持免税行业发展对扩大我国消费需求具备重要战略意义。实现消费回流的路径中,第一步在于渠道的转换:在国内渠道,消费国外产品——拉动我国零售业、旅游业发展;第二步在于国货的崛起:在国内渠道,消费国内产品——拉动我国零售业、旅游业及上游香化、服装等行业发展。渠道转换是消费回流的第一步,实现第二步需要的时间维度更长。
作为承接消费回流的下一步重点,相比口岸免税,市内免税在提升消费者购物体验、支持非标品购买、提高免税商盈利能力等方面具备显著优势
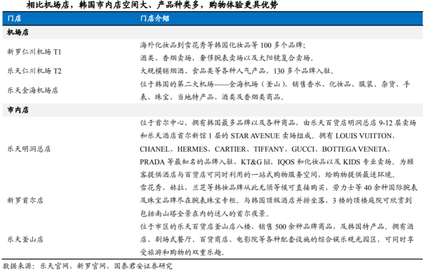
提升消费者购物体验。市内店空间更大、产品种类更多。口岸免税店面积受制于口岸面积,因此每个品牌在机场空间有限,往往只有1-2个店面;而这些品牌在市内开设免税店具有充裕展示空间。机场店品牌数量往往在100-200个,而市内店可以达到500以上。
购买时间和自由度上,口岸免税店设在海关隔离区,需要过安检后才可以购买,购物时间相对仓促;而在市内免税店购物则更具计划性,时间充裕,便利性强、自由度高。
若设在交通便利的商圈,附带配套酒店住宿、娱乐观光等区域,逛街 购物的一站式消费体验更佳,能够更好吸引客流。
利于非标品购买。机场免税店面积较小,购物时间仓促,不利于服饰、箱包、珠宝等非标品的试穿试戴并精选,市内店更利于旅客购买非标精品。同时在市内店购物不用进入隔离区即可观测价格,信息对称性更高,有利于挖掘潜在客户。
提高免税商盈利能力。市内店租金成本低于机场扣点,若为自有物业则净利率更高。若市内店流量提升、规模做大,则利于免税商提高对品牌商及机场的议价权,从而提高整体盈利能力。
2、市内免税发展趋势展望
(1)国内免税供给扩容,海外回流空间超百亿元
国内免税相对海外在购物综合成本上已具备一定优势
从游客角度,国内免税购物成本优势主要体现在机票、签证、旅行社,游客综合成本:海南<韩国<泰国<日本;从代购角度,代购成本主要为机票 签证费用:海南<韩国<日本<泰国;
商品价格及品类比较:海南部分香化商品和酒类已具备较强的价格竞争力,成为促进海外消费回流的重要因素;但精品品类SKU相对较少,重奢品牌有待引进。
市内免税新政落地,将促进奢侈品消费从海外回流。以韩免为例,韩免主要靠中国代购支撑,而代购最看重的是成本的节约,韩国代购的免税品进入国内,需要较高的人工、交通、运输成本。如果市内店开设在出入境客流较高的口岸城市,将大大降低代购去国外拿货的动力。
以韩免为例,韩免疫情期间通过SMG模式吸引中国代购,整体经营承压,2023年起韩国免税商佣金返点率下降,对代购吸引力减弱。SMG模式也称线上大客户批发模式,SMG模式下,向免税店申请的大客户账号,数量无限制,折扣更低,返点结算方式与线下MG相同。而SG模式是金卡折扣后,店内符合参加的活动都参加完,小票最终实际支付金额乘以SG返点比例就是SG返点。韩国免税从SMG模式调整为SG模式后,由于SG零售模式比SMG批发模式价格更高,韩免对代购吸引力减弱。
中性假设下测算得韩免回流规模约140亿元。按2023年韩免销售规模,分不同品类假设回流比例,其中香化及烟酒预计回流30%,衣服箱包回流5%,珠宝手表回流10%。未来随着国内免税商精品招商能力的不断增强,精品回流比例有望更高。
(2)市内免税空间超150亿元,以北上广为主
市内免税规模=具有购买资格的出入境基础客流×购物转化率×客单价。影响我国市内免税市场规模的政策相关因素包括额度、资格、品类、提货方式、销售方式等。其中销售对象资格影响客流,额度、品类影响客单价,提货方式、销售方式以及品类丰富度、价格竞争力影响购物转化率。
以购物转化率和客单价为主要变量对中期市内免税规模进行敏感性测算。
核心假设:
客流:出入境客流恢复至2019年;
购物转化率:预计介于10-20%之间。疫情前机场免税店购物转化率约30%;海南离岛免税购物转化率2016年2月放开1.6万元额度,单次8000元限额并开通网上销售窗口时为约7%,直到2018年12月放开3万元额度,单次8000元前达到10%,2020年6月放开10万元额度时购物转化率已达到20%,2021年超过30%。市内免税店购物转化率高于海南2018年12月前10%水平,但相对机场而言,由于市内店并非位于交通枢纽,不在旅客必经路途中,因此预计市内店购物转化率将略低于机场。
客单价:预计至少2500元。市内免税店销售对象放宽至国人,旅客在市内免税店购买免税商品携带出境不设购物限额,旅客将所购免税商品携带出境后,再次携带进境的,按照进境物品管理,照章征(免)税,即当前8000元的入境免税额度。参考海南离岛免税政策发展历程,额度存在持续放宽的可能,放开额度限制后客单价实现攀升。日上上海按2019年水平,按实际购物人次客单价约2500元,因此预计我国市内免税客单价达到2500元的可能性较大。
由此通过敏感性测算得到市内店规模约158亿元
(3)盈利模型拆分看,毛利率是核心变量,一线城市市内免税店盈利性最强
拆分单店模型看,一线城市市内免税店盈利性最强。一线城市出入境客流最大,免税销售效率显著高于新一线和二线城市;顶奢品牌也会优先选择一线城市入驻。
毛利率是核心变量,供应链能力是关键。影响毛利率的因素包括品类结构和对品牌的议价能力,而规模是提高议价能力、实现品牌招商的关键。中免规模和供应链能力优势明显。预计中免一线城市市内店毛利率介于海南和日上之间,售价与日上接近、高于海棠湾,成本略高于日上、接近海棠湾。如果市内店能放开烟酒品类,以及非标精品占比提升,有望提高毛利率水平。
自有物业降低租金负担,提高净利率水平王府井在一线、新一线城市核心优质地段拥有丰富物业资源,尤其北京核心商圈地位巩固。王府井布局市内免税在物业方面具备先发优势,后续利润增厚空间较大。

05

产业链分析


免税产业链涉及多个环节和参与者,从上游的供应商到下游的消费者,每个环节都对整个行业的运作至关重要。在免税产业链中,提供香化、烟酒、时尚精品等品牌供应商是上游行业,免税运营商与品牌商建立良好合作关系、增强渠道议价能力和货源获取能力,从而压低进货成本,赚取更高的毛利;出入境旅客和离岛旅客则处于行业下游,由于免税商品能免除关税、消费税以及增值税,相较于专柜价格较低,对下游消费者具有吸引力。


1、上游品牌商及供应商
品牌商是免税产业链上游的核心组成部分之一。上游品牌商是免税运营商在售产品的主要来源,品牌商对旅游零售渠道的态度、免税运营商和品牌商之间的合作关系、免税运营商向上游品牌商采购产品的模式等直接影响运营商销售免税产品的品类、进货量、采购价等核心要素。因此,上游品牌商在免税产业链中扮演重要角色。比如有代表性的七大知名品牌商(精品类包括LVMH、爱马仕、开云集团、历峰集团,香化类包括资生堂、欧莱雅、雅诗兰黛)。
2、中游运营商
免税运营商是免税产业链的核心和产业运转的中心,其本质是销售渠道,主要依靠价格优势吸引消费者。根据销售场所及供应对象的不同,全球常见的免税店分为机场免税店、机上免税店、边境免税店、市内免税店等九大类型。在免税产业链中,免税运营商与品牌商建立良好合作关系、增强渠道议价能力和货源获取能力,从而压低进货成本,赚取更高的毛利。
从免税运营商的盈利模式拆解来看,规模优势依然是免税运营商提升议价能力、放大盈利空间、巩固和扩大市场份额的关键要素。免税运营商实际盈利来源于销售端和采购端的价差。免税销售规模取决于客流量、到店率、转化率、客单价、复购率,而客流量除口岸、离岛旅客外,随着线上零售渠道的拓展,线上用户也成为重要组成之一;到店率取决于门店地理区位;客单价取决于消费能力、客户画像、品牌定位以及产品结构;转化率、复购率则与品牌定位、品牌种类、商品价格、营销能力、购买体验等相关。成本端主要取决于进货成本和租金,而进货成本又与产品结构、议价能力以及采购模式有关,产品结构决定了毛利率的差异,如免税>有税、精品>香化;机场免税的租金通常由保底经营费用 销售额提成(机场40%左右)组成,免税运营商规模决定其向机场的议价能力,是影响租金的一大重要因素。
3、下游消费者
免税行业下游市场的核心消费力量,由具备强劲购买力的中等收入群体与庞大旅游客流共同构成。伴随线上销售渠道的蓬勃发展,消费者的购物习惯正发生显著转变。得益于关税、消费税及增值税的全面免除,免税商品较专柜价格形成显著优势,对下游消费群体极具吸引力。其中,出入境旅客与离岛旅客作为两大主力消费人群,不仅是当下免税市场的消费主体,更将成为未来中国免税行业拓展市场、实现增长的关键所在。

06

竞争格局


1、中免一家独大,其他玩家差异化发展


中免在全渠道份额领先,其他玩家差异化发展。在2024年中国免税及旅游零售市场中,中免集团全渠道覆盖以78.7%的市场份额稳居第一,其次是海发控、海旅免税、深免、珠免、中出服、其他。当前来看,重点渠道如机场免税正迎来合约到期租金重签;海南免税中免竞争优势持续扩大,其他玩家差异化发展;市内免税尚处于起步阶段,目前来看中免卡位核心机场预期有望承载主要政策红利。总体上我国免税全渠道预计仍将呈现一超多强格局。
竞争者趋向多元,差异化运营构筑长期壁垒。近年来免税行业竞争者逐渐增多,现有运营商仅凭借牌照优势已难以在日趋激烈的竞争中保持优势,各免税商开始打磨自身运营能力,吸引更多消费者以及实现自身降本增效。
以海南离岛免税为例,海旅投、海发控、深免、中出服等新运营商入局后,各免税运营商为吸引流量推出多样化营销活动,例如:聚焦品牌首店,抢占客户心智。2022年首店、独家品牌在海南离岛免税市场频频出现,2022年10月28日开业的海口国际免税城800多个国内外大牌中有25个为海南免税店首进品牌、78个为海南离岛免税中免集团独家品牌;深免海口观澜湖免税城也持续加码首店经济,截至2022年末已经集合了40个国家的5大品类的世界酒水集合馆,拥有全球前三大烈酒品牌及干邑高端品牌旗舰店集群。优化会员服务,升级购物体验。以中国中免为例,公司不断优化会员体系、丰富会员权益,目前中国中免会员总数已超过2200万,并于2022年开通“尊享会员”专属通道,进一步提升客户体验,持续深耕会员价值提升会员客单价和复购率。多样化营销活动迎合消费者。当前免税商营销活动持续创新,除了愈发丰富的线下主题营销外,还推出了直播带货、逛店种草直播、品牌合作直播等线上营销活动。
对标韩免,强者恒强依旧是主旋律,运营能力是制胜关键。韩国于2000年、2013年、2016年先后进行三次大规模免税牌照开放,在行业规模实现快速扩张的同时,市场竞争也日益加剧。2013年起韩国开始向多个中小企业发放免税牌照,自此免税市场进入动荡和激烈竞争时期,其中百货巨头新世界获得市内免税牌照后凭借丰富的零售运营经验和渠道优势迅速扩张,最终竞争结果为龙头企业优势依旧,而运营水平较弱的小公司由于亏损自动退出市场,供给侧逐渐整合,行业仍保持较高的市场集中度,呈现出乐天、新罗、新世界三足鼎立的寡头垄断格局。
参考韩国免税市场发展历程和经验教训,预计未来市内免税业态将成为免税行业新的发展方向,预计国内将有序允许新免税商进入,百货商超、旅游零售等行业的龙头企业或将有机会入局。短期来看行业可能出现竞争加剧,但从长期来看免税商的核心竞争力将由单纯依靠牌照壁垒过渡至规模优势和运营能力,良性竞争将推动行业加速发展,马太效应显现,最终形成较为稳定的市场格局。
2、免税经营向多维度竞争转变
随着免税政策的放开,免税牌照增多且企业可以通过与免税经营商合作切入免税赛道,传统的牌照垄断优势被打破,免税经营向多维度竞争转变:
流量:客流量主要取决于:区位:人流量较大的交通枢纽、旅游景区和繁荣的商业区往往能够带来更多的客流;品牌&SKU:与更多品牌商建立良好的关系,能够提高品牌丰富度,同时需要专业的选品团队搭配合理的品类组合,从而增强门店吸引力,提高消费者转化率和客单价。
规模:免税经营商可以通过收购、自建等方式提高门店数量、扩大物业面积、提高渠道覆盖范围等方式形成规模优势,一方面有助于提升客流、提高顾客选择范围,从而增加消费者转化率,另一方面可以提高议价能力、形成规模效应,降低成本。
效率:免税运营商可以通过数字化赋能,建立采购、销售、物流一体化供应链体系,实现降本增效。

07

相关公司


1、中国中免:更新运营标段,发力综合运营能力


中免集团于1984年成立,经过近40年的快速发展,中免集团先后与全球逾1300个世界知名品牌建立了长期稳定的合作关系,在全国30多个省、市、自治区、特别行政区和柬埔寨等地设立了涵盖机场、机上、边境、客运站、火车站、外轮供应、外交人员、邮轮和市内(离岛、离境)等类型的200余家免税店。中国中免旗下公司有日上中国、日上上海、海免公司、港中旅资产,在免税行业的品牌优势显著,是免税行业的全球龙头公司。公司主要销售渠道覆盖北京、上海、广州、成都、杭州等地的国内大型枢纽机场,香港、澳门等地的亚太国际机场,北京、上海、青岛、厦门、大连、香港、澳门等地的市内免税店,歌诗达大西洋号、鼓浪屿号邮轮免税店,国内主要边境口岸以及海南地区等。
上海机场招标公式,中免独立获取浦东T2 S2及虹桥T1标段。此次招标合同下,中国中免预计会获取浦东T2 S2及虹桥机场标段,对应5 3年的经营期限。虽然没有获取T1 S1的运营权,但取代日上上海经营后,公司在剩余两个标段的股东权益从51%提升至100%,经营主动权在手。
新合同鼓励做大销售额。新合同采用固定租金 提升租金的模式,对于上海机场整体而言,固定租金7亿已经与之前旧合同的保底租金7亿对应;同时提成租金从18%-36%降低到15%-24%,这一设计鼓励免税运营方提升销售规模。如果按照现有估计60亿元线下销售额计算,新合同的有效租金率会高于旧合同,在线下销售额增长至90亿元及以上之后,新合同的规模效应将会得到体现。
发力国产品和市内免税店。自2025年8月浦东机场国际旅客吞吐量已经超过2019年同期,且继续保持增长态势,目前免税销售额距离2019年仍有显著空间,根据财政部最新免税支持政策,参考韩国发展路径,后续发力国产商品和市内免税店会成为公司出入境免税的增长机遇。
2、王府井:市内免税店落地打开成长空间,百购加速转型升级
王府井业务包括百货、奥特莱斯、购物中心,公司还涉及超市业态、专业店、线上业务以及免税品经营业务。公司于2020年6月取得免税品经营资质,2022年10月万宁项目获准经营离岛免税业务。2023 年1月18日,公司免税首店万宁王府井国际免税港一期对外营业,公司旗下“王府井海南免税线上商城”、“王府井免税海南会员购”、“WFJ 王府井全球购”微信均小程序均于报告期内上线运营。
公司发布2025年三季度报告,业绩略低于预期。据公司公告,公司25Q3实现营业收入23.47亿元,同比-4.73%,实现归母净利润4255.90万元,同比-68.16%,实现扣非归母净利润73.00万元,同比-98. 11%。25Q1-Q3公司实现营业收入77.09亿元,同比-9.30%, 实现归母净利润1.24亿元,同比-71.02%,实现扣非归母净利润2851.53万元,同比-92.06%。净利润下滑系外部环境影响以及公司关闭部分长尾门店导致营收持续承压。 
购百业态持续推进焕新升级,市内免税店落地打开增量空间。据公司公告,2025Q1-Q3 公司百货/购物中心/奥特莱斯/专业店/免税分别实现营收28.98/18.58/17.31/10.26/1.85 亿元,分别同比-11.36%/-16.56%/4.88%/-4.87%/-9.25%。据公司公众号,百货/购物中心受消费结构变化影响收入承压,但公司通过IP合作、场景焕新提升体验,如迪士尼快闪店与双安商场改造,有望逐步拉动客流。免税业态作为战略重点,期内长沙市内免税店开业,以“免税 有税 跨境”模式拓展多元消费场景,加速免税店全国布局。期内公司关闭2家百货门店(西单商场兰州店和六盘水国贸广场),建筑面积净减少5万平方米,截至期末公司在37个城市运营77家大型综合零售门店,总建筑面积553.2万平方米。 
毛利率整体承压,销售费用率同比改善。据公司公告,2025Q1-Q3公司整体毛利率为37.99%,同比-2.19pct,期间销售/管理/财务费用率分别为14.57%/14.42%/3.61%,分别同比 0.06 / 0.96/ 1.71pct。2025Q3毛利率为 36.24%,同比-2.06pct,期间销售/ 管理/财务费用率分别为15.17%/12.69%/3.99%,分别同比-1.19/ 8.91/ 3.35pct。分业态来看, Q1-Q3公司百货 / 购物中心/奥特莱斯 /专业店/免税 毛利率分别为30.48%/35.59%/63.71%/8.65%/18.68%,分别同比-3.13/-7.81/ 2.96/-6.34/ 0.54 pct。其中毛利率下降主要是受消费格局转变、门店结构调整等因素的影响,奥莱业态优化组织和运营并严控成本费用支出,实现毛利率增长。 
积极推动文化赋能零售体验,聚焦年轻客群打造品牌声量。据公司公告,公司以70周年庆为契机,精心打造了覆盖全年龄段、多圈层的系列营销活动,积极践行“文化 体验”的转型战略。在文化赋能方面,公司通过“超级品牌月”联动全球优质品牌,并创新推出全国非遗文化巡礼活动,将传统非遗技艺与现代商业场景深度融合,为消费者打造零距离、沉浸式的文化体验。在青年客群培育方面,公司着力推动商业与青年文化的有机融合,推出“时光接班人”小记者活动、TURN UP全国街舞巡回赛等特色项目。这一系列举措有效提升了门店客流量和品牌声量,为公司在新消费时代的转型升级注入了新的活力。
3、上海机场:新免税招标落地,公司免税业务将迎来新局面
公司引入外资免税商,良性竞争助力机场免税价值修复:根据中标结果,上海机场免税商由此前的日上独家变更为杜福睿(全球最大免税商)、中免(国内最大免税商)两家运营。本次招标一方面打破了独家经营的模式,免税商的竞争意识或将增强,有利于提高机场免税业务的竞争力;另一方面,杜福睿作为全球最大免税商,在全球70多个国家运营超5100个销售点,在全球供应链资源、运营经验、议价能力等方面均有优势,有望提升多元化购物体验,从而提高公司口岸免税业务的价值。
免税业务以“保底租金 低提成模式”运行,实现“旱涝保收”:根据新一轮合同,免税店费用标准实收费用=固定费用 ∑(各品类销售额×各品类提成比例),具体来看,三标段合计年固定费用约7.6亿元/年,浦东、虹桥各品类提成比例分别为8%-24%、8%-22%,并设立销售激励机制,若超过年度人均消费水平一定比例,超出部分的提成按阶梯奖励返还。从提成比例来看,对比上一轮合同,公司提成从18%-36%下降至8%-24%左右,但通过品类扩充与运营效率提升,机场仍能分享增长红利,且固定费用也将弥补扣点降幅带来的影响。新合同的要点在于改变了原先单一的提成模式,重构为“月保底租金 品类提成”双轨制。该模式在激励免税商以摊薄固定费用的同时,帮助公司实现“旱涝保收”,控制经营风险。
公司与免税商设立合资公司,分享免税利润成果:根据公司公告,公司分别投资9800万元与杜福睿、中免成立合资公司,由合资公司运营免税店项目。公司在2家合资免税经营公司中各占股49%,既获得免税合同收入,又享受对应的投资收益,实现对机场国际口岸的流量价值与免税运营效益的深度绑定。对比此前和日上的合作,公司间接持有日上上海15.68%股权,本次公司将在合资公司中持股49%,话语权、利润分配权也得到进一步扩大。
公司利润快速增长,免税业务增长空间值得期待:2025年前三季度公司实现收入97.1亿元,YOY 5.7%;扣非后归母净利润录得16.1亿元,YOY 36.3%,主要是因为客流量持续稳步回升、成本控制效果较好。免税业务方面,前三季度实现收入9.4亿元,YOY 3.0%,恢复情况弱于国际客流(前三季YOY 22.2%),或是受电商等渠道影响,机场免税的品类、价格优势有所削弱。随着杜福睿、中免两位供应链资源更强的免税商引入,公司机场免税的品类、价格优势将得到增强,海内外游客的消费兴趣有望上升。此外,免签政策推动大量外国游客入境,前三季度上海累计接待入境游客达632.6万人次,同比增幅高达37.1%,消费潜力亟需挖掘。公司表示将积极引入老字号、文创、非遗等中华传统文化的特色产品,提升免税店吸引力,实现境外旅客流量变现。
4、岭南控股:出境游延续景气,免税业务开拓新赛道
旅行社业务强劲增长,出境游领跑恢复。受益于出境游强劲复苏和国内游稳步增长,广之旅上半年实现营业收入15.36亿元,同比增长11.78%,净利润同比增长34.91%,其中国内游营收4.98亿元,出境游(不含港澳)营收8.49亿元。
出境游方面,公司抢抓国际航线恢复机遇,强化高端产品供给,组织多条首航首团并推出邮轮会员俱乐部等IP产品,布局新兴目的地,出境业务竞争力和盈利水平明显提升。入境游借助签证便利政策推出白云机场“免签一日游”等项目,成功接待多个大型国际团队,客源恢复加速。
酒店业务布局提速,自有酒店盈利改善。2025H1岭南酒店管理板块营收1.19亿元,同比增长1.60%,净利润973万元,同比增长23.3%。公司坚持“轻重结合、南北协同”战略,上半年在广州、深圳、汕头等地新签约并筹备多个酒店项目,岭南东方等核心品牌首次进入粤东市场;同时成立北方、南方两个总部,强化全国跨区域运营管理。酒店管理规模持续扩大:2025H1新增签约项目约69个,新增管理客房近4000间。
深化“旅游 ”创新布局:今年暑期,公司与小马智行合作,在广州南沙推出了智能驾驶体验一日游产品。公司还牵头联合中免集团、广百股份白云机场设立广州首家市内免税店,进军市内免税零售市场。此外,公司积极打造“银发旅游”“体育 旅游”等特色产品矩阵,发展文创零售、新型会展等业务,持续丰富文旅融合业态,助力业绩长期成长。
5、武商集团:1H25业绩符合预期,市内免税、会员店落地
购物中心稳步经营,超市板块精简门店,线上收入大幅提升。分业务看,购物中心营收19.9亿元,同比增长0.8%,超市营收10.4亿元,同比降低14.5%,主因市场竞争加剧叠加门店调整所致。此外,房地产业务营收0.2亿元,主要为时代花园剩余还建房项目;分渠道看,线上1H25公司下属电商公司GMV实现5.4亿元,营收0.2亿元,同比增长127%,依托江豚网、超市私域小程序、“江豚Walk”内容矩阵,构建“线下体验 线上互动 私域转化”模式;线下门店方面,截至报告期末购物中心/超市门店数分别为10/55家,报告期内超市关闭门店7家,主动退出部分效益较差的超市门店。
毛利率小幅提升,盈利能力边际改善。1H25公司毛利率同增3.1ppt至49.6%,主要得益于关闭盈利状况较差超市门店;费用率方面,销售/管理费用率分别同增1.1ppt/0.2ppt至32.9%/3.0%,财务费用率同减0.4ppt至3.2%,费用率大体保持稳定。综合影响下归母净利率/扣非净利率同增1.0ppt/1.3ppt至5.2%/4.6%,盈利能力稳中有升。
市内免税落地,布局会员制仓储赛道。公司武汉市内免税店于5月30日开业,已建立专业免税运营团队,与全球知名品牌达成直采合作,涵盖香化彩妆、美酒美食、3C数码、国潮文创等品类;WS江豚会员店采用会员付费制,配套线上配送服务,开店首日销售破万单,车流量达6000车次,推动公司从传统零售向“体验式 精准化”转型。公司两大重点商业项目十堰人民商场、武汉梦时代广场,分别实现0.31/0.43亿净利,同比降低15%/提升65%。未来公司将持续构建“主业 新赛道”协同发展格局,扩大商业版图。

08

市场空间展望


1、全球旅游复苏,免税行业成长潜力足


国际旅游稳步复苏,亚太地区潜力足。据WTCF发布的《世界旅游经济趋势报告(2024)》,全球旅游迎来全面复苏。2023年全球旅游总人次达到126.73亿/同比 41.6%,恢复至2019年的87.4%;预计2024年全球旅游人次达到135.79亿/同比 7.1%,恢复至2019年的103.9%。分地区看,2023年亚太地区旅游总人次为82.89亿人次,占全球比例65.4%。据国际机场协会,全球航空旅客运输量将于2024年恢复至2019年水平,并预计在2023年至2042年期间保持4.3%的复合年均增速,其中,亚太地区将成为未来的增长重心,预计2040年亚太地区的航空旅客运输量贡献度将达到全球的一半以上。
出入境修复正当时,China Travel持续升温。自2H23起,文旅部、国家移民管理局、外交部等相关部门陆续颁布一系列出入境放宽政策。截至24年12月,72/144小时过境免签政策已经覆盖41个适用口岸、54个国家。国家移民管理局数据显示,3Q24入境外国人818.6万人次/同比 48.8%,其中通过免签入境488.5万人次,占比60%,同比增长78.6%。海外社媒平台上“China Travel”成为热点话题,或将持续升温国际旅客入境游热潮。
免税成长空间广阔,打造渠道价值为核心。据Global Blue发布的2024年10月全球免税购物情况,全球市场/亚洲地区3Q24免税销售额较2019年同比复苏145%/186%。随着全球出行复苏,中国出入境客流稳步增长,亚太地区有望进一步释放消费活力。据科尔尼,22年中国旅游零售市场规模(销售收入口径)达到约1000亿人民币,免税市场占旅游零售市场比例从19年的55.1%上升至59.5%。据科尔尼预测,我国旅游零售市场将于2022-2026年以超40%的复合增速持续发展,其中免税市场的年复合增长率为54%。
2、免税行业规模成长空间广阔,免税性价比优势持续凸显
(1)品类结构调整,奢侈品消费打开增量空间
免税市场的持续增长有赖于产品结构的优化调整、渠道品牌的迭代升级。据中免港股招股说明书,中免精品销售占比不断攀升,从2019年的12.3%升至1Q22的31.3%。据毕马威,2025年海南免税品销售中香化类占比将会从2019年的65%下降至50%,高端精品类则从19年的15%增长至40%。免税品类结构进一步升级,彰显免税作为高端消费渠道之一,其价值和重要性或有提升。据要客研究院发布的《中国奢侈品报告2023》,2023年全球奢侈品市场规模为2.72万亿人民币/同比 7%,其中中国人奢侈品消费额达1.04万亿人民币/同比 9%,占全球比重为38%。
头部奢侈品品牌入局寻找增量空间,中国免税市场具备增长性。国内外价差以及奢侈品品牌、数量、种类等供需错配是奢侈品消费外流的主要原因之一。随海南自贸港区位价值不断提升,部分奢侈品牌逐渐转移市场重点,LV、香奈儿等陆续宣布从韩国免税渠道撤柜,并陆续在海南展开布局,其中三亚海棠湾免税城已汇集了LV、Celine、Dior、Prada等奢侈品大牌。免税渠道与高奢品牌相互合作持续优化消费体验,为国内免税市场打开增量空间。对比其他渠道,跨境电商渠道优势胜在方便快捷,虽然可售品类大于免税零售的范围(据2019版《跨境电商进口商品目录》,跨境电商可经营品类为1413类),但仍然以大众化品牌为主,在香化品、手表、首饰、箱包等方面来看从知名奢侈品品牌丰富度等角度而言,与免税渠道仍有差距。
(2)价格优势显著,消费税改革进一步放大性价比
进口商品从进口环节到终端消费者手里,主要有四种渠道:免税、一般贸易、跨境电商、个人邮寄。对比四种零售渠道,免税运营商可免除3税(关税、增值税、消费税vs跨境电商只是免关税,增值税和消费税收70%),价格上天然仍具备一定优势。此外,免税运营商向品牌直采,降低流通环节成本,正品更具保障。在不考虑购物限额的情况下,计算了四种渠道下商品的进口成本。分品类看,高级香化在一般贸易、跨境电商和个人直邮下的进口成本比免税高出30%-40%,20%-30%,40%-50%,3C、箱包则为10%-20%左右,烟酒则在50%以上。据科尔尼,以高端香化商品终端售价为例,海南免税标价比官方标价低20-40%,比跨境电商(天猫国际)低10%-20%。
对比各国免税渠道价差,国内免税渠道价格优势显著。在比价小程序“杰西卡的秘密”的各品类人气榜前十的单品中,香化品类中有5款单品在国内免税渠道为最低价,食品酒饮中有7款单品在国内免税渠道为最低价,电子产品中有8款单品在国内免税渠道为最低价。箱包配饰品类中的高奢商品多以品牌自营店形式出售,部分已进入免税渠道的品牌如卡地亚、Omega等在国内免税渠道价格优势亦较为突出。考虑到境外购物仍需要考虑交通住宿等成本,海外代购则需要支付更高信任成本,国内免税渠道具备性价比优势。
消费税改革有望提振需求,放大免税价格性价比。通过梳理过去十年相关政策文件和“十四五”规划,预计消费税改革政策落地,适度扩大征税范围和征税环节后移或成为三大重点改革方向:适度扩大征税范围,更多高档、奢侈消费品或纳入征收范围,且消费税改革可能在奢侈品、高档服务上先试点;税收征收环节后移,消费税从对生产端征税转向从消费端征税;稳步下划地方,实现消费税央地共享,从总量层面对地方税收实现补充,促进地区间税收收入分配公平,健全地方税体系。
我国的消费税仅包含了特定商品,未列入服务类税目。海外国家针对高档服务征收消费税已经拥有较多的实践经验。免税商品主要以高端商品为主,若未来率先对奢侈品和高档服务进行试点改革,将更多高端、高价商品纳入消费税征税范围,叠加消费税征收环节后移,终端有税零售渠道和免税渠道价差或有所扩大,免税渠道的价格优势有望进一步凸显,利好我国免税行业做大市场规模
一般来说,消费税征收环节后移使得计税税基由生产环节的出厂价格变为更高的零售环节的销售价格,从而提升消费品最终的终端价格。基于高档化妆品海蓝之谜精华乳霜,对消费税后移的价格影响进行测算。税改前,三税总计为619.5元,综合税率约为18.5%,免税商毛利率约为44.4%,化妆品商毛利率约为83.1%。税改后,若增加的税金完全转移给消费者(假设化妆品商毛利率不变),则终端价格(专柜价格)将升至3690元,增幅约10.5%,对应的综合税率提升至26.3%。对于免税商而言,假定免税成本价与完税价格一致,免税折扣率从53.9%降至48.8%,降幅小于终端价格增幅,凸显免税商品价格优势

09

参考研报


1.中信建投-社服商贸行业2026年投资策略报告:政策推动免税和黄金行业新征程

2.联合资信-免税行业:从海南封关看海南离岛免税发展新机遇

3.源达信息-免税行业专题研究系列一:2024年国际客运市场将加快恢复,海南游持续火爆,我国免税行业景气度有望提升

4.国投证券国际-2026年旅游及免税行业展望

5.广发证券-旅游零售Ⅱ行业:政策利好持续释放,市内免税蓄势待发

6.国泰海通证券-免税行业专题研究:节奏修复中的配置价值

7.华泰证券-中国中免-1880.HK-潮起海之南,逐浪市内免税新征程

8.国泰君安-免税行业更新报告:市内店新政落地,提振本土消费

9.中信建投-中国中免-601888-更新运营标段,发力综合运营能力

10.方正证券-社会服务行业年度行业策略报告:场景消费兼具韧性与弹性,供给优化带来向上驱动

股票复盘网
当前版本:V3.0