Robotaxi是一种基于L4/L5级自动驾驶技术的无人驾驶共享出行服务车辆,通过集成传感器(如激光雷达、摄像头、雷达)、人工智能算法、高精度地图及车联网等技术,实现在特定或全场景下的完全自主驾驶,无需人类驾驶员干预,可为用户提供按需呼叫、路线规划、自动停靠及费用结算等功能的共享出行服务。智能驾驶技术从低阶向高阶不断过渡,Robotaxi是高阶智能驾驶最佳落地场景之一,且市场空间广阔。随着城市化进程加快,人们对出行的需求日益增长,Robotaxi可以提供一种高效、便捷的出行方式,满足人们的出行需求。目前,全球Robotaxi业务持续推进,中东地区,政策支持下Robotaxi商业化落地快;欧洲地区,政策逐步开放,人口老龄化趋势下,Robotaxi发展潜力大;亚洲地区,国内北上广深已开启Robotaxi服务,迪拜、利雅得、东南亚等地区也加速推进Robotaxi发展。
围绕等Robotaxi行业,下面我们从国内发展优势、发展情况、商业化进展、竞争格局等方面进行探究,并对其国外发展、出海情况、市场空间、产业链及相关公司进行梳理,希望帮助大家更多了解Robotaxi行业发展情况。
01
Robotaxi概述
1.何为Robotaxi
Robotaxi:自动驾驶赋能的无人化标准服务。Robotaxi是自动驾驶技术赋能的无人化出行服务,核心变化是依托智驾系统实现无司机运营,服务流程标准化、响应逻辑统一。它消除了网约车的司机服务差异,且长期可通过技术降本实现更低出行成本,技术直接解决了前序模式的人力依赖与服务波动问题,凭借更稳定、可持续的体验,成为出行行业依托技术升级完成模式迭代的下一站。
2.Robotaxi优势
相比人类司机,其优势主要在于:1)一定程度上提升安全性,例如,Waymo的自动驾驶车辆在数亿英里的实际道路行驶中,表现出比人类驾驶员更低的事故率,后续有望持续迭代。2)因为取消了人类司机的成本,车队规模提升后成本有望低于现有出租车。
3.Robotaxi国内最新进展
国内无人驾驶监管体系已初步建成,多部门全链条治理。工信部主导智能网联汽车准入与上路试点,规范企业体系、过程保障及产品要求。公安部聚焦上路通行合规性。交通运输部指导自动驾驶运营(如Robotaxi、Robobus等场景)。市场监管总局强化新技术风险评估与沙盒监管。该体系通过分级分类管理,实现从产品准入到道路通行、运营安全的闭环监管,为无人驾驶商业化落地提供制度保障。

国内一线城市积极推进Robotaxi,牌照及运营面积逐步放开。2025年7月26日,《上海高级别自动驾驶引领区“模速智行”行动计划》在WAIC期间公布,明确提出到2027年,实现L4级自动驾驶载客突破600万人次。WAIC大会中,首批8家企业获得智能网联汽车示范运营牌照,并首次获准允许开展收费的商业试运营。2025年12月7日,‘人工智能 交通运输’上海发布2025”活动在沪圆满举办,在区域协同与基础支撑方面,此次活动也传来了重要进展。浦东新区、闵行区及虹桥枢纽新增的开放自动驾驶测试道路,使上海累计开放测试道路达3173条、总里程5238.82公里,覆盖全市约三分之一的市域面积,构建起全维度、广覆盖的自动驾驶测试场景布局。2025年10月31日,小马智行宣布,成为深圳首家获得全市范围营运许可的自动驾驶企业,其Robotaxi将在深圳分阶段逐步推开服务。

4.国内Robotaxi较海外落地进展
全球产业处于并行发展、竞争阶段,国内Robotaxi较海外落地进展领先。1)成本控制更好:国内企业通过本土供应链和规模化生产,能够将自动驾驶套件的成本大幅降低,为大规模商业化运营奠定了基础;2)基础设施更完备:政策推动“车路云一体化”等战略,同时在全国多个城市推动形成大规模、连片的测试与应用示范区,为技术落地提供了稳定且高效的环境;3)智驾数据丰富度更高:复杂的道路场景(高人口密度、混合交通)和海量的用户需求,为算法提供丰富的“极端案例”训练场,有望适应海外多样化的环境;4)长期资源复用优势:人口密度高,自动驾驶服务长期具备需求端和成本的相对优势。中美Robotaxi对比,美国Waymo、特斯拉全球化部署节奏较慢、成本较高。

02
国内Robotaxi发展驱动因素
1.政策驱动:法规政策引导是Robotaxi发展的关键先决条件
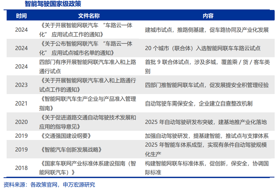
其为技术验证、车辆准入与道路运营划定了明确的安全基线与责任框架,直接决定了商业模式的可扩展性与投资回报周期。从道路测试许可、数据安全合规到运营资质管理,系统的政策体系不仅是行业发展的稳定器,更是推动技术从示范走向规模化应用的重要推力。
近年密集出台国家级行业政策,引导智能驾驶产业有序发展。2017年起搭建标准体系,2019年明确技术研发与规模化目标,2020-2021年规范产品准入并推进技术突破,2023-2024年落地通行政策及车路云试点,覆盖多城多车型。政策从标准构建、技术推进到试点落地形成闭环,既明确产业方向,也通过规范与试点降低风险,支撑智能驾驶产业化加速。

地方智能驾驶政策陆续出台,承接国家规则框架,细化后落地实施。2024-2025年,上海、杭州、广深等多城出台政策:上海扩自动驾驶区域,广深推Robotaxi商业化,长沙简化测试流程。国家定整体目标与标准,地方聚焦本地场景、实操流程与商业化探索。
2.成本驱动:Robotaxi底层逻辑是降低人力成本,以算法最大化实现车辆运力价值
Robotaxi为无人驾驶出租车,传统网约车成本结构由司机收入、平台抽成及车辆运营构成。以Uber为例,司机人力成本约占打车费用70%,假设每英里收费2美元,司机获得约1.4美元,平台抽成约0.6美元。Robotaxi将车辆、平台与调度整合为闭环系统,重构商业模型与成本结构。

规模化落地推动行业从人力依赖转向技术驱动。截至2024年10月,网约车驾驶员证件数为748万本,相较于2021年增加353万本;巡游出租车数量受网约车冲击,维持135万辆水平。Robotaxi的费用或集中于能源与基础运维,其量产部署有望大幅削减人力成本,提供更具竞争力的共享出行价格,带动需求增长并加速行业规模化。
国内自动驾驶投融资事件先升后降,目前结构性回暖。2021年国内自动驾驶投融资事件数量在技术、政策与智能化共振下抬升,后因L4商业化不及预期与成本约束趋于收缩;2024年以来,随示范运营牌照和车路云试点推进,资金回流至算法方案、封闭场景L4、核心硬件与V2X等可落地赛道。

高速NOA加速渗透,智驾功能装配率快速提升。2025年1–7月国内L2级组合驾驶辅助乘用车销量776万辆,渗透率62.6%,25Q2高速NOA(高速导航辅助驾驶)装配量110.2万辆,同比 250.3%,渗透率19.6%,进入规模化放量阶段。基础安全功能中,FCW/AEB装配率最高,均达70.7%;功能增速方面,HOD与TA同比各提升17.2pct。哨兵模式、透明底盘装配率增速均超10pct,主要由比亚迪秦L、宋PLUS新能源、海豹06DM-i拉动。泊车端,APA装配率小幅回落,但融合泊车及HVP/AVP渗透率提升,HVP/AVP达4.6%,主要由宝马5系、X3及魏牌蓝山贡献。

3.技术驱动:算法逐渐成熟、智能网联汽车关键技术加速突破
主流厂商通过感知大模型与端到端架构迭代提升场景泛化能力,城市复杂路况通过率明显改善;集中式域控与新一代车规芯片量产推动智驾套件成本下降约70%。VLA、世界模型等仿真体系将极端实测转为按需生成的虚拟测试。算力成为核心环节,特斯拉AI5算力达千TOPS级;国产车载计算芯片性能与制程快速进阶,智驾/座舱分别迈入5nm/3nm。多域融合 中央计算架构、整车/跨域OS及智算数据平台加速落地,支撑自动驾驶算法高频迭代。

03
Robotaxi商业化进展
1.商业化落地前提:以L4(高度自动驾驶)或L5(完全自动驾驶)为前提
自动驾驶技术按成熟度可分为L0至L5分级,Robotaxi的商业化落地必须以L4(高度自动驾驶)或L5(完全自动驾驶)为前提。L0指完全人类驾驶。L1(部分驾驶辅助)系统可在特定条件下提供纵向或横向中单一方向的持续控制,如定速巡航。L2(组合驾驶辅助)则能同时控制横向和纵向运动,如自适应巡航结合车道居中。L3(有条件自动驾驶)是一个分水岭,在特定条件下系统可执行全部驾驶任务,驾驶员仅在请求时接管。L4(高度自动驾驶)在特定条件下无需用户接管,并能自动达到最小风险状态,如无人出租车。最高级的L5(完全自动驾驶)无任何设计运行范围限制,可实现全场景自动驾驶。

不同于家用车上的L2/L2 辅助驾驶,Robotaxi的智驾系统强调“安全冗余”,带来额外硬件成本。家用车辅助驾驶(L2/L2 )的核心定位是“辅助”,系统在遇到无法处理的场景时会将控制权交还给驾驶员。而Robotaxi(L4及以上)系统自身是驾驶责任的完全承担者,因此在硬件与软件层面均进行了全面的冗余设计。在硬件上,L4的感知系统会比辅助驾驶更复杂,通常使用激光雷达、摄像头和毫米波雷达协同工作,配备双芯片计算平台和冗余的执行架构,确保在任一部件突发故障时,备份系统能立即接管。

同样以L4/L5为目标,技术公司存在渐进式(特斯拉为代表)和跨越式(Waymo为代表)的分别。渐进式路径依托量产L2/L3车型,前期投入相对平滑,通过规模效应分摊成本。采用低成本的纯视觉传感器方案,依赖极强车端算力实现实时感知决策。其优势在于通过海量用户车辆形成高效数据闭环,但收集的数据质量相对普通,以常见场景为主。渐进式路径的玩家主要包括特斯拉、地平线、小鹏等。跨越式路径则直接研发L4,需巨额前期投入自建车队,依赖高精度传感器融合(如激光雷达)确保安全冗余,对车端算力要求极高。其数据闭环高度定向且优质,能主动采集极端案例,但数据规模与采集效率是潜在瓶颈。跨越式路径的玩家主要包括Waymo、小马智行、文远知行、萝卜快跑。

2.当前Robotaxi仍处试点阶段,中美参与玩家均暂未盈利
行业领军企业如Waymo、百度Apollo、小马智行等,目前均处于大规模投入期,尚未实现公司层面盈利。高强度的研发开支、昂贵的传感器硬件成本以及有限的商业化运营区域,共同制约了其盈利能力。反映出行业目前仍处于技术迭代与商业模式验证的关键时期,盈利能力的实现有待运营规模的进一步扩大与单位经济模型的持续优化。

硬件成本下降 规模化降本 网络效应带来的订单密度提升,共同推动行业走向盈利。行业正显现出清晰的盈利路径。硬件端,激光雷达、计算芯片等核心硬件成本逐年下降,降低了单车初始投入。运营端,随着车队规模扩大,维护、保险、充电等运营成本因规模化效应而持续摊薄,且订单密度和车辆日均运营时长有望提升,直接推动了单车收入模型的改善。
3.行业商业模式仍在探索阶段,最终主导运营的角色存在变数
当前行业普遍采用技术公司、整车厂与出行平台构成的“金三角”协作模式,但在具体利润分配上,各方话语权和分成比例仍在激烈博弈。与此同时,运营主导权是归于掌握核心技术的自动驾驶公司、拥有流量入口的出行平台,还是持有车辆的专业运营商,目前仍无定论。这种不确定性使得各车企、科技公司及出行平台均在积极布局,以求在未来市场中占据主导地位。

当前Robotaxi参与者主要采用三角合作模式:智驾技术 硬件生产 终端运营。智能驾驶公司输出智驾方案并负责数据收集,主机厂提供车身底盘并完成装配制造,出行服务平台统筹日常运营与安全管理。政府、基建商、安全机构则从政策、设施、安全评估端提供支撑,共同构成其商业化落地的协作框架。

当前多数智驾公司以自己从事终端运营为主,便于收集数据训练模型。Waymo、小马智行、文远知行等智驾公司推出的Robotaxi车型目前多由自身运营。技术公司在行业发展初期靠自身运营的优势在于企业能直接掌控运营闭环,持续获取真实、复杂场景下的高质量数据。这些数据直接反哺算法训练,形成数据收集、模型迭代、体验优化的循环,是加速产品成熟与实现商业闭环的战略性考量。
04
Robotaxi当前竞争格局分析
1.中美双极驱动
中美双核心格局基本确立,短中期焦点在规模化部署、成本曲线、牌照与流量入口,跨平台协作为放量主线。美国市场由特斯拉与Waymo主导,受益于开放政策率先商业化。特斯拉凭借垂直一体化、纯视觉路线及600万辆车队的数据闭环,日均生成数亿公里真实路况数据,加速无人化与多城复制。Waymo以多传感器路径加速扩城。中国市场三强领跑(萝卜快跑、小马智行、文远知行),依托完整产业链与前装量产在国内多个一线城市全无人运营,竞争由技术验证转向规模化与盈利验证,如萝卜快跑武汉单车UE盈亏平衡,第二梯队(元戎启行、滴滴等)加速追赶。

国内训练 海外盈利战略明晰,跨平台协作成为放量主线。国内复杂路况利于算法训练,海外市场具备更高政策开放度、客单价与人力成本,商业化潜力更强,头部企业加速全球化布局。小马智行接入高德、支付宝、微信并与Uber合作;文远知行联合Uber推进中东及欧洲;百度拓展欧洲市场。产业协作升级为整车厂 智驾公司 出行平台,通过硬件入口、技术能力与场景流量协同,显著缩短获客与商业化周期。
2.中东快速跟进
中东市场:Robotaxi快速跟进,政策顶层明确、审批高效。阿联酋提出2030年25%出行自动驾驶化;沙特“2030愿景”将智能交通纳入经济转型重点。优势:1)产业集群:阿布扎比设立智能驾驶汽车产业集群(SAVI),预计2045年创造约862.5亿元经济价值。2)牌照:阿联酋率先颁发无安全员、无方向盘的全国性自动驾驶测试牌照,推行监管沙盒模式,缩短企业落地周期。3)基建:沙特NEOM新城基建与迪拜、利雅得点状分布城市形态,提供规模化、低复杂度场景。
中东高客单价与人力替代需求明确,高端出行场景付费能力强劲。中东网约车单程价格约15–25美元,Robotaxi客单价可达国内2倍以上,单位经济模型(UE)更优。阿布扎比高景气旅游与每年500多场会展,形成短途接驳、高峰调度的结构性需求。2024年接待320万国际过夜游客,游客平均停留近3.2夜。我们以2024年游客人均3~6次本地出行测算,对应960–1920万次的潜在接驳需求,日均约2.6-5.3万单。按照单车日均20单,或需约1300-2650辆Robotaxi满足旅客需求。

在资本与生态上,主权基金绑定全球合作网络。阿布扎比CYVN、沙特NEOM等主权基金直接投资要求企业本地化部署,形成资本换技术闭环。企业依托Uber、Careem等本地出行平台降低获客成本。文远知行与Uber合作,截至2025年10月累计行驶里程接近100万公里,主力车型五座GXR,适配机场、景区等高频出行场景,覆盖亚斯岛、萨迪亚特岛、玛丽亚岛、利姆岛。萝卜快跑获首批商业化许可,联合AutoGo在阿布扎比部署大规模车队,部署江铃合作车型颐驰06,售价20.46万元,公司计划2026年全面商业化覆盖亚斯岛、扎耶德国际机场等重点区域。
万马科技与阿联酋运营商Etisalat深化合作,探索智驾业务海外化。公司与中东主要的运营商均建立了业务合作,包括Etisalat、du、STC、Mobily、Ooredoo等,共同服务网联汽车特别是Robotaxi、Robovan的落地。2025年5月19日,阿联酋电信与科技巨头Etisalat b ye &(简称“Etisalat”)代表团到访优咔科技上海总部,双方未来将围绕三大方向深化合作:全球车联服务在阿联酋的落地,为中国车企提供符合GCC国家法规的“连接 数据”合规方案;高可靠低延时车联网络建设。通过Etisalat在阿联酋领先的5GSA网络,建设边缘服务节点,结合优咔智驾平台,共同推动阿联酋的无人驾驶运营基础设施服务能力。
05
Robotaxi产业链梳理
1.Robotaxi产业链梳理
价值分布从硬件基础向数据运营迁移。上游涵盖感知、定位、决策与执行等硬件与系统;中游为具备工程化与量产能力的自动驾驶方案商和整车厂,为价值创造核心;下游出行运营商的长期价值取决于运营效率、数据反馈与平台生态。产业的价值中枢从上游的硬件制造向中游的解决方案与下游的运营服务延伸。

中下游边界正趋于融合,数据闭环与商业生态为核心竞争力。科技公司与自动驾驶企业向运营端延伸,出行平台反向介入技术与数据协同。技术 运营的垂直整合模式成为主流。竞争焦点由硬件性能转向数据闭环与商业生态构建。
2.Robotaxi硬件端分析
L4级自动驾驶对传感器与域控制器提出更高要求,核心硬件聚焦高算力车规芯片与激光雷达。通过高精度环境感知与实时决策计算,支撑复杂场景下的完全自动驾驶,冗余设计确保系统安全。
(1)高算力车规芯片
车载芯片嵌入车辆电子系统,承载控制、计算、通信、安全及娱乐等多维度功能。其技术壁垒显著,需满足车规级严苛要求——涵盖耐高温、抗振动、长寿命等特性,且需通过汽车电子委员会(AEC)认证。相较于消费级芯片,车规芯片需适配更复杂的车载工况,可靠性、安全性标准更严,认证周期更长,进入车企及Tier1供应链的壁垒较高。按功能差异,其可划分为控制、计算、功率等多个类别。

国内车载芯片领域参与者较多,但国产化率仍有较大提升空间。目前本土涉足该领域的企业已超200家,约半数实现量产。不过多数企业规模偏小、产品矩阵单薄,核心技术与性能较国际头部产品仍有显著差距,整体国产化率与技术成熟度仍待进一步突破。

英伟达与特斯拉合占智驾域控芯片60% 市场,国产芯片市占率逐步提升。2023年特斯拉FSD(37%)、英伟达Orin-X(34%)领跑,2024年英伟达反超成榜首(40%),特斯拉份额回落至25%。国产芯片成长显著,华为昇腾610装机量从2023年6.1万跃升至2024年50万,排名升至第三(10%)。地平线征程5装机量增至27万,份额维持5%以上,国产芯片在智驾域控市场的渗透与竞争力均明显提升。

国内大厂入局车载芯片,行业竞争格局正加速重构。国际巨头仍握主导权,欧洲企业在传统车规领域优势稳固,技术与安全壁垒高筑,但优势已现分化。本土企业快速起势,竞争逻辑从价格转向技术差异与生态协同。华为、百度等ICT企业跨界入局,车企也向上游延伸自研芯片。行业正从国际垄断转向多元竞合,国产替代加速。

(2)激光雷达
L4级智驾的安全冗余要求下,激光雷达成为多传感器体系的核心补位组件。它通过主动激光脉冲生成厘米级精度点云,可补全摄像头、毫米波雷达的感知短板,在空间精度与几何确定性上优势显著,且无需依赖大规模深度学习模型,即可输出物理维度的真值感知结果,为决策层提供稳定可验证的环境输入,是L4安全冗余的必要支撑。
Robotaxi普遍采用硬件冗余设计与多传感器融合方案。不同于L2辅助驾驶,在需要安全冗余的L4领域,Robotaxi主流厂商多选择传感器融合方案,推动激光雷达放量。Waymo第六代传感器套件搭载13颗摄像头、6颗雷达及4颗激光雷达,配套外部音频接收设备。小马智行第七代车型配置9颗激光雷达、14颗摄像头、4颗毫米波雷达,辅以4颗麦克风、2颗涉水传感器及1套碰撞传感器,实现360°无盲区覆盖与650米范围内环境及物体检测。

全球激光雷达市场正呈爆发式扩容,成长空间广阔。根据禾赛科技招股说明书,预计激光雷达中国市场规模将从2020年1亿美元跃升至2029年的97亿美元,为市场的核心增长引擎。美国、欧盟同步扩容,2029年预测值分别达30、31亿美元。整体市场预计从2024年约16亿美元扩容至2029年的171亿美元。
国内激光雷达市场增长强劲且格局集中,自主厂商主导赛道。2024年国内激光雷达装机量首次突破150万颗,同比增长179.7%。2025年上半年100.2万颗,同比增长71%。主雷达市场头部效应显著,禾赛科技以33%份额稳居第一,华为(30%)、速腾聚创(28%)紧随其后。

激光雷达价格正步入持续下探的通道,其核心驱动力在于产业链的成熟与规模效应的显现。随着上游芯片化、模块化技术的突破,以及中游制造商产能的规模化扩张,单位生产成本摊薄。同时市场对高阶智能驾驶功能的需求升温,推动车规级激光雷达从前装试水走向规模化量产。激光雷达持续的价格下探,为Robotaxi降本并走向盈利提供正向推力。
06
Robotaxi国外发展及出海情况
1.美国关于自动驾驶的政策起步较早,为其他国家地区政策制定提供参考
美国自动驾驶政策与实践起步较早,2017-2018年已建立国家级测试场、开放商业化运营,后续持续优化测试法规与安全监管,推动无人网约车落地。其在政策框架、测试体系、商业化路径上的探索,为德国、日本、韩国等国在法规制定、测试区建设、技术标准完善等方面提供了示范,引领全球自动驾驶发展节奏。

美国已形成完整的无人驾驶准入体系,规则范围内鼓励企业发展。2013至2014年间,美国推出的《自动驾驶汽车政策》与SAE制定的《智能驾驶分级标准》,既界定了L0-L5的自动驾驶等级规则,也为我国相关分级划分提供了关键借鉴,同时成为美自动驾驶政策的开端。2016年美国推出全球首份无人车政策文件《联邦自动驾驶汽车政策》。2024年对Robotaxi运营的企业资管、责任划分做出了明确规范。

2.中美以外国家普遍缺乏本土无人驾驶公司,政策上鼓励与约束并重
政策端多持支持态度,但明确企业需承担事故主体责任,需配套足额责任保险作为赔付支撑。同时强制车辆留存完整运行数据与环境信息以保障可追溯,自动驾驶算法需通过第三方安全合规评估。运营维度常对行驶区域、车队规模、运行车速等设限。数据合规层面,普遍要求本地采集存储,严禁数据跨境传输。

3.中美Robotaxi企业正加速全球化布局
Waymo以东京道路测绘开启首次国际化尝试,联手日本交通株式会社与GO平台切入本土市场。中国阵营步伐更为多元:小马智行依托丰田等战略伙伴拓展多国测试。文远知行深耕阿布扎比等中东市场。萝卜快跑则通过Apollo生态向亚欧输出技术方案。这一出海浪潮既检验各企业技术适应性与商业化能力,也将重塑全球自动驾驶竞争格局。

07
Robotaxi市场空间
1.行业仍处成长初期,市场规模增长空间巨大
伴随国内经济体量稳步增长,出行市场总体规模预计持续增长。受益于城市化推进、区域经济扩张及消费升级,叠加中国每千人190辆的私家车拥有率远低于美国,共享出行需求强劲。据弗若斯特沙利文数据,2024年中国乘客出行市场规模14490亿美元(占全球32.4%),共享出行市场1150亿美元(占全球40%,约为美国两倍)。预计2035年两者将分别增至19243亿美元、2324亿美元,行业增长潜力显著。

Robotaxi渗透率提升是必然趋势,远期或成长为万亿市场。在政策持续支持与技术快速迭代的双重驱动下,Robotaxi渗透率提升已成为必然趋势。随着硬件成本下探与算法效能增强,其单位经济模型持续优化,服务可靠性与公众接受度亦稳步提升。未来伴随法规瓶颈突破与运营规模扩大,无人驾驶出行在运力结构与城市交通中的占比将持续增长。
据沙利文测算,Robotaxi全球市场规模将由2025年的3亿美元快速扩张至2035年约3526亿美元,10年CAGR约103%。灼识咨询数据显示,2023年全球新车中智能汽车渗透率已达66%,预计2030年将升至97%,高阶自动驾驶车型有望成为销量主体。

2030年中国市场有望突破1583亿元。中国凭借复杂场景与政策支持,商业化进程提速。出租车市场至2030年约5223亿元,增速放缓至6%,网约车规模由3589亿元增至9458亿元,运力持续扩张。2030年,我们测算Robotaxi车辆有望达40万辆,总市场规模预计1583亿元。


2.未来1-2年存在密集催化,行业格局与盈利路径或逐步清晰
未来1-2年Robotaxi行业存在诸多事件催化。滴滴与广汽埃安合作的首款L4车型将于2025年量产并接入出行网络。小马智行第七代Robotaxi将在北上广深加速落地,其自动驾驶套件成本大幅下降。文远知行与萝卜快跑则借助Uber生态,计划在亚洲及中东多城部署服务。Waymo也计划在此期间将服务拓展至多个新城市。这一轮集中落地既是对各公司技术可靠性与商业模式的严格检验,也标志着行业正式进入规模化竞争新阶段。

伴随Robotaxi试点逐步规模化,行业格局及盈利路径或逐步清晰。头部公司通过规模化车队运营,持续优化单位经济模型,推动单车成本下降与运营效率提升。技术路线逐步收敛,市场资源加速向具备全栈技术能力与车辆落地解决方案的头部企业集中。这一过程中,以技术授权、出行服务与物流应用为核心的多元化盈利模式逐步得到验证,为行业从示范运营走向全面商业化奠定了坚实基础。
3.产业链公司陆续登陆资本市场,万亿赛道有望诞生千亿企业
智驾产业链公司近期密集IPO,资本市场关注度持续提升。此前A股与港股智能驾驶板块标的长期稀缺,缺乏覆盖算法、芯片等核心环节的纯技术型标的。近年来智驾公司密集登陆资本市场。智驾方案端,小马智行、文远知行已成功在港上市。核心设备端,港交所迎来黑芝麻智能、禾赛科技等细分赛道领先企业。未来福瑞泰克等算法与运营端玩家亦排队待发。自动驾驶板块从标的稀缺迈入全链扩容阶段。

万亿赛道有望诞生千亿级企业:伴随市场规模扩张,在关键领域构筑起技术壁垒或占据核心生态位的公司将具有充足成长性,有望成为引领行业发展、主导产业格局的千亿级企业。
08
国内Robotaxi相关公司
1.萝卜快跑(百度)
早期技术拓荒者,商业化度过验证阶段,布局下一代“移动生活空间”。百度无人驾驶项目孵化于2013年,经十余年深耕,已构建起“车、路、云、图”全栈技术体系,利用“萝卜快跑”平台进行大规模商业化落地。通过技术迭代、成本控制以及规模效应增强,单城市已突破盈亏平衡点,表明自动驾驶已成功跨越技术验证阶段,进入了可持续的商业化发展新阶段。目前百度已在全球多个地区获得相关牌照,广度、密度快速爬升。

2025年萝卜快跑订单规模明显加速。目前,萝卜快跑每周全无人订单数量已超过25万单,全球累计提供的出行服务次数突破了1700万次,累计服务单量超越Waymo,成为全球第一的自动驾驶出行服务商。萝卜快跑的服务已覆盖全球22个城市,国内所有城市均实现100%无人驾驶运营;海外推进中东、欧洲等地区,25年11月初在阿联酋阿布扎比获得了首批全无人商业化运营许可,这是其首次在中国以外的地区启动面向公众的规模化全无人服务。25Q3,萝卜快跑全无人自动驾驶营运订单增至310万单,同比增速超200%。

2.滴滴出行
滴滴出行是涵盖网约车、线上出租车、顺风车、代驾、单车及电单车、同城货运、快送、自动驾驶等多项业务在内的一站式出行平台,在中国网约车领域占据龙头地位。其使命是让出行更美好,通过利用移动互联网技术和大数据,整合交通出行资源,为用户提供便捷、高效、安全的出行解决方案。在全球范围内,滴滴在亚太、拉美、非洲等市场提供多元化出行服务,并运营能源平台、外卖、货运、金融科技等业务。
技术量产闭环重塑Robotaxi商业化落地。深厚用户基础与生态优势共振,技术量产闭环重塑Robotaxi商业化路径。滴滴作为全球领先的共享出行平台,已在人类司机共享出行市场占据绝对头部地位。基于深厚的用户基础、高辨识度的品牌认知、智能化的动态派单算法,以及覆盖全国的生态充电维保网络,滴滴在Robotaxi商业化落地进程中具备天然的资源协同优势与场景适配能力,相较行业竞争者更易实现规模化落地。滴滴自动驾驶通过全栈技术自研与硬件创新双轨并进,构建了覆盖环境感知、行为预测、规划控制、高精地图、仿真测试及信息安全的完整技术体系。为攻克复杂城市场景的泛化难题,团队推出“城市泛化引擎”,采用前沿算法定向优化长尾场景应对能力。在硬件层面实现突破性进展:联合开发的"北曜Beta"激光雷达具备每秒300万高点频、超512线扫描能力及可调视场角;而自研的三域融合计算平台“Orca虎鲸”通过整合智驾域、座舱域和网联域,不仅将硬件成本压缩88%、整车空间缩减74%,还减少61%核心元器件与33%线束,使整车装配人效提升7倍。2025年进一步升级感知系统,搭载速腾聚创全固态激光雷达EMX,其“真192线”扫描方案与300米超远探测距离显著提升点云采集性能。Robotaxi落地方面,2023年发布首款L4概念车DiDiNeuron,展示搭载33个异构传感器(含性能提升4倍的4D毫米波雷达、行业首用量产全固态补盲激光雷达)的360°感知方案,并集成算力超2000TOPS的虎鲸计算平台(48核CPU支持低时延决策)。安全架构采用算法、软件、硬件三层冗余设计,与广汽埃安合资成立的安滴科技基于AEP3.0纯电平台正向开发量产车型,配备弹匣电池满足中欧双五星安全标准,计划2025年实现千辆级投放,通过混合派单模式接入滴滴出行网络。这一技术-量产闭环以"低成本设计、高质量制造、高效运营"为核心支柱,为Robotaxi规模化商业落地奠定基础。

3.曹操出行
2025年12月3日,曹操出行举行Robotaxi战略升级发布会,提出“十年百城千亿”战略目标,计划未来十年在全球设立五大运营中心,覆盖100座城市,累计实现1000亿元总交易价值GTV,并发布首个未来城市交通枢纽“绿色智能通行岛”。
“三步走”战略示范运营已启动,示范运营与车型迭代同步推进。曹操出行首次系统阐述Robotaxi的“三步走”战略。1)技术验证与小规模测试:2025年2月在杭州、苏州开展示范运营,从封闭路测转向真实商业环境,车型领克Z10,售价20.28万元起。2)迈向无人化与规模化:公司计划逐步由主驾安全员切换至前端无人化,探索有人与无人驾驶混合运营。通过上线曹操智行Ras远程安全服务平台、全面应用数字化资产管理系统,实现Robotaxi实时运营闭环。第二代车型已进入封闭与开放道路联动测试。以杭州为模板,计划2027年拓展至10个核心城市,目标覆盖80%以上城市主干道。3)第三代车型在研,公司目标全球市场运营。11月10日,已与阿布扎比投资办公室(ADIO)签署谅解备忘录,计划将电动换电网络、自动驾驶技术与运营体系输出至中东。
融入吉利生态,布局“天地空一体化”立体出行体系。曹操出行将Robotaxi嵌入吉利的生态布局,同步推出首个“绿色智能通行岛”于杭州投入使用,其功能包括自动换电、车内清洁、智能调度与自动结算,并明确预留eVTOL接驳接口,用于未来地面—低空无缝接驳,越疆具身智能人形机器人已入驻提供运维服务。吉利旗下时空道宇的“吉利星座”卫星技术实现厘米级定位,低轨卫星网络提供更广域的通信覆盖与高精度定位支撑,从而补强城市复杂环境下的通信与定位短板。
三位一体模式构筑全要素能力护城河。曹操出行是全球少数同时布局智能定制车、智能驾驶技术与智能运营全链条的企业。其核心壁垒在于:1)依托吉利汽车定制化网约车,较市场典型纯电动车TCO降低约36.4%。吉利科技生态公司易易互联已布局和运营超448座换电站,换电技术实现60秒补能,未来可同步服务Robotaxi定制车,显著优化运营效率。2)与L4方案提供商千里智驾深度绑定,技术迭代速度超越轻资产科技公司。3)智能运营系统已覆盖163城,管理3.7万辆自有运营车辆,加速迭代“曹操大脑”算法体系,其高并发订单处理能力为未来Robotaxi运营提供保障。
4.万马科技
万马科技专注于通信及工控领域,是一家集研发、生产和销售于一体的高新技术企业。目前,公司重点布局通信及工控类产品、车联网平台及连接服务,已形成“通信和车联网”双轮驱动的产业发展格局。近年来,公司已将车联网网联技术积累迁移应用至Robotaxi、Robovan等高阶智能网联服务场景,不断拓宽网联服务的边界,推动无人驾驶全球化发展及商业化落地;同时,公司积极开拓配电环网箱等产品,丰富公司业务场景,不断提升可持续发展能力。
公司全面切入Robotaxi基础设施,提供网络覆盖 数据及平台能力。公司依靠乘用车网联经验积累,凭借车联网专网、5G双卡、链路双活、AI运维、云服务等技术创新优势,为Robotaxi企业提供包含车端、网络、边缘和云端在内的一体化综合解决方案。基于在车联网业务连接管理和通信网络专业技术等方面的优势能力,公司推出“揽海”全球车联ONESIM和“遨云”端到端全链路自动驾驶数据闭环工具链。目前,公司是全球率先能同时支持SGP.02/22/32技术的第三方车联网服务企业。
在智能驾驶、智算服务方面,公司成立了RoboX综合解决方案团队,团队重点聚焦无人出租车、低速无人物流车等无人场景。公司打造了“端管云边”自动驾驶解决方案,拥有自动驾驶数据闭环工具链平台产品及其他相关联的软件著作权、专利等必要的无形资产,满足车企客户自动驾驶/高阶辅助驾驶产品开发(如端到端大模型)中的数据闭环需求。

公司凭借较强的研发创新能力和技术实力,通过与各业务对应客户建立长期稳定的战略合作配套关系,积累了大量优质的客户资源,为公司持续健康发展打下坚实基础。公司在车联网领域拥有超过1700万辆车辆的智能连接管理服务能力,其中海外连接数逾100万。公司的车联网、智驾业务,国内下游客户包括吉利、理想、上汽、东风、岚图、智己、高合等知名汽车厂商。同时,伴随车企出海,公司已为吉利提供车辆出海联网服务,另有海外定点客户东风柳汽、东风汽车、上汽、领克、银河等,将有力构建新的利润增长点。在Robotaxi、Robovan等无人驾驶领域,公司已与百度阿波罗、哈啰、曹操出行、九识、智行者等头部企业达成合作,将有力构建新的利润增长点。
09
参考研报
1.西南证券-计算机行业共享出行:迈向高质量发展,Robotaxi开启新篇章
2.长江证券-交运行业周专题2025W52:L3自动驾驶准入落地,Robotaxi出行革命加速
3.爱建证券-汽车行业Robotaxi产业深度报告:高阶智驾准入,Robotaxi商业化提速
4.申万宏源-百度集团~SW-9888.HK-全栈AI,云 芯 robotaxi重估(百度深度之三)
5.招商证券-文远知行~W-0800.HK-L4智驾先行者,加速Robotaxi全球布局
6.太平洋证券-万马科技-300698-收入高速增长,RoboX商业化加速
7.中信建投-滴滴出行-DIDIY.US-网络效应筑牢基本盘,Robotaxi有望打开全新增长曲线


VIP复盘网