投资要点
◼ 工业设备运维龙头,业绩修复趋势明确,战略转型开启新增长周期
容知日新是国内工业设备智能运维领域的龙头企业,凭借“硬件 算法 服务”的完整技术闭环与一体化解决方案,构筑了深厚的竞争壁垒。公司业绩修复趋势明确,2024年,公司实现营收增长17.21%,归母净利润增长71.49%;2025年Q1-Q3延续改善态势,营收与归母净利润分别同比增长13.86%和889.54%,经营质量显著提升。
2024年起,公司全面推进三大战略转型并取得阶段性成效:1)伙伴战略在煤炭等行业率先验证,2024年经销收入同比增长约44.76%且毛利率高达76.34%,显著优化盈利结构;2)服务战略推动商业模式向‘订阅式’升级,服务订单保持较快增长;3)好产品全球化战略稳步推进,在新加坡、美国建立本地化团队,海外业务迈入实质推进阶段。随着战略转型红利的持续释放,公司成长的确定性进一步夯实,业务发展有望步入全面加速期。
◼蓝海市场空间广阔,公司凭借“技术闭环 数据壁垒”领跑行业
工业设备智能运维行业当前仍处于低渗透率、高成长性的蓝海阶段(2020年国内预测性维护渗透率仅14%)。对于下游重资产流程工业客户而言,设备智能运维是实现“降本、增效、安全”三重目标的高性价比刚需投入。从竞争格局来看,行业呈现出清晰的分层特征,真正具备全链条自主研发能力和系统化解决方案的厂商较为稀缺。公司作为行业内少数具备完整软硬件闭环及规模化交付能力的厂商,有望在行业扩容中持续维持领先地位。
◼政策红利密集释放,顶层规划引领行业加速扩容
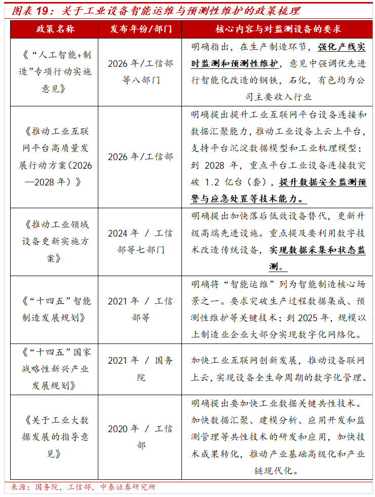
政策高频落地与密集指引,助推行业加速落地。2026年1月,工信部等部门连续发布重磅政策,为行业发展注入强劲动力。《推动工业互联网平台高质量发展行动方案(2026—2028年)》明确指出要大力发展专业型平台,面向设备运维、安环管控等场景,提升数智产品和服务供给水平;《“人工智能 制造”专项行动实施意见》则进一步提出强化产线实时监测和预测性维护,提升设备故障识别准确性,实现安全生产风险预警。在制造业智能化升级的驱动下,工业设备运维智能化已成必然趋势,公司作为行业龙头将最直接受益于政策东风。
◼AI赋能放大垂类数据价值,智能化重塑运维范式
智能化是工业设备运维演进的核心方向,而“高质量垂类数据”是 AI 落地工业场景的决胜关键。公司目前已累计接入远程监测设备超20万台,沉淀故障案例超3万个,构筑了深厚的数据壁垒。在此基础上,公司积极布局AI战略:1)平台层面,构建统一的智能运维底座;2)模型层面,推出 PHMGPT 垂直大模型,专注于故障机理分析与诊断解释,解决通用模型不懂工业具体设备场景的痛点;3)应用层面,探索 Agent 智能体与巡检机器人,进一步替代人工经验与高危作业。AI技术与垂类数据的深度融合,有望持续优化公司的诊断准确性与运维效率,在降低内部交付成本、提升人效的同时,推动商业模式由人力驱动向技术驱动转型。
◼盈利预测及投资评级
鉴于公司作为工业设备智能运维行业龙头,具备深厚的技术与数据壁垒。在国家数字化转型政策密集落地的背景下,公司外部发展环境优化;随着“伙伴、服务、全球化”三大战略的深入推进,叠加AI技术对内部交付效率的赋能与降本,公司正逐步从单一产品销售向“高毛利经销 订阅式服务”的优质商业模式转型。我们认为,公司有望在行业扩容中实现营收规模与盈利质量的双重跃升,具备长期的成长确定性。预计2025-2027年公司净利润分别为1.32/1.64/2.07亿元,当前股价对应PE分别为44/35/28倍。选取业务类似的东华测试/汉威科技/柯力传感/中控技术作为可比公司,公司估值水平具备安全边际。首次覆盖给予“增持”评级。
◼风险提示
政策落地及执行不及预期、合作伙伴战略推进不及预期、服务化转型进展不及预期、AI应用落地效果不及预期、宏观经济及下游资本开支波动、研报使用信息更新不及时风险
正文分析
1. 工业“设备医生”领跑者,业绩修复趋势确立
1.1. 业务演进路径:从工程化起步到平台化运维
◼ 产品体系丰富阶段(2007–2011年)
公司成立初期, 主营产品以手持系统的生产和销售为主。公司积极把握产业政策与市场需求,以手持监测技术和项目实施经验支撑,积极开展有线系统技术研究和产品开发。2010 年,公司自主研发的无线系统产品正式上线,开启了各类机泵、通用风机等稳态设备的无线监测应用。公司初步形成了以有线系统、无线系统和手持系统为核心的产品体系架构,产品结构不断丰富。
◼诊断服务提升阶段(2012–2016年)
随着核心产品体系的构建,公司业务规模不断壮大,项目实施经验不断丰富,积累了丰富的设备状态监测与故障诊断案例。在此基础上公司不断加强诊断服务研发,构建了以智能算法为核心,以大数据平台为架构的云诊断中心,大幅提升了远程设备状态监测与故障诊断智能化水平和服务能力。技术服务能力的不断提升,增强了公司的市场竞争优势和客户粘性。
◼全面快速发展阶段(2017-2020年)
公司充分利用多年以来项目实施和技术服务形成的竞争优势和规模优势,持续加大研发投入,优化产品和技术服务体系。公司不断开发了如位移传感器、静态双轴倾角传感器等适应多行业、复杂工业场景的新产品,同时,公司注重智能算法和云诊断平台的能力提升,与风电、石化、冶金等行业的多个大型知名企业或其下属子公司保持了良好的合作关系。
◼智能运维阶段(2021年至今)
2021年公司在科创板上市,是国内设备状态监测与故障诊断第一股,2022年发布灵芝SuperCare设备智能运维平台,2025年入选工信部2024年未来产业创新发展优秀典型案例名单。形成了1 N X 场景化智能运维解决方案、PHMGPT 行业大模型等多样化产品体系,可以为不同行业的用户提供专业的工业设备智能运维解决方案,未来将不断拓展产品应用行业,拓宽产品应用场景,扩大设备类型覆盖面,实现全面构建设备、数据与人的无缝链接生态圈。
◼ 整体来看,公司发展路径呈现出由工程验证→行业复制→运维价值释放的清晰演进特征,当前阶段正是公司实现中长期营收规模扩容与盈利质量提升的关键起点。

1.2. 股权结构与治理:控制权明晰、激励制度合理、管理层技术背景过硬
◼股权结构集中,控制权稳定。截至2025年12月10日公司由聂卫华先生(董事长)与贾维银先生(副董事长)担任共同实际控制人。二人通过“直接持股 控制持股平台”的方式,并签署一致行动协议,形成了稳固的控制权架构。聂卫华直接持有公司17.52%股份,贾维银直接持有8.46%股份,分别为第一和第三大股东;第二大股东盐城科知博(持股9.13%)为公司员工持股平台。聂卫华持有盐城科知博61.47%的份额,对其拥有绝对控制权;贾维银亦持有该平台5% 份额。综合来看,聂卫华、贾维银及盐城科知博互为一致行动人,三方合计控制公司35.11%的表决权。这种核心创始人深度绑定并掌握持股平台的架构,有效保障了公司长期战略执行的连续性。
◼ 公司形成了由商业领袖(聂卫华)与顶尖技术专家(贾维银)深度融合的核心管理架构。两位实控人长期互补协作,奠定了公司技术创新与工程落地并重的基因,为公司在工业智能运维领域的持续领先提供了坚实的组织保障。


◼实施股权激励,绑定核心团队并设定明确业绩目标。 公司于2024年推出新一轮限制性股票激励计划,旨在稳定核心团队、重塑奋斗导向。公司层面以净利润为考核指标,2024年度要求触发值不低于1.00亿元、目标值1.20亿元,2025年度触发值不低于1.25亿元、目标值1.50亿元;个人层面执行差异化的绩效考核。这一设计将激励对象的核心利益与公司盈利增长深度绑定,旨在有效驱动团队努力达成业绩目标,共同推动公司长期价值的提升。

1.3.产品和收入结构:有线系统为基本盘,行业多元化加速推进
◼ 公司主要产品为工业设备状态监测与故障诊断系统,已广泛应用于风电、石化、煤炭、冶金等多个行业。公司产品通过对设备运行过程中振动、温度等物理参数进行采集、筛选、传输及数据分析,提前识别设备潜在故障及其变化趋势,为运维管理决策提供数据支撑,从而实现工业设备的预测性维护,提升生产过程的连续性、可靠性与安全性。在此基础上,公司将前沿的人工智能技术与真实的行业应用相结合,已完成传感器核心元器件、无线传感器系统、边缘智能、工业大数据、智能算法以及工业互联网平台的完整技术布局,形成了1 N X场景化智能运维解决方案、PHMGPT行业大模型等多样化产品体系,以新质生产力赋能工业企业高质量发展。
◼ 按终端产品的表现形式,公司产品主要包含有线系统、无线系统和手持系统三个系列,能够为客户提供工业设备的状态监测、健康状态评估、故障精确诊断、维护检修措施指导、服务信息推送等服务。此外,公司还向客户销售自制传感器和提供技术服务等。

◼ 其中,有线系统主要面向关键设备和连续运行场景,适用于长期在线监测,对数据稳定性和实时性要求较高;无线系统重点解决测点分散、布线受限等应用场景,在降低部署成本的同时提升系统覆盖范围;手持系统则用于巡检和点检等离线场景,作为在线系统的重要补充,提升设备状态监测的灵活性与完整性。
◼从应用端看,公司产品主要落地于设备密集、连续生产要求高的行业。公司下游行业结构经历了从高度集中于风电行业,到电力、石化、冶金煤炭等行业并重,并积极拓展有色、水务、港口等行业的演变过程。不同下游行业在设备形态与工况条件上存在差异,但对设备可靠性与运维效率的核心诉求具有共通性,使公司得以在通用产品框架下进行行业化适配。

◼ 2024年,公司有线监测系统、无线监测系统和手持监测系统分别实现收入约3.24亿元、1.79亿元和0.045亿元,占营业收入的比重分别为55.55%、30.66%和0.77%,其中有线系统依然为收入的主要构成部分。从下游行业应用来看,电力、冶金、石化、煤炭和水泥是公司最主要的市场,收入占比分别为39.25%、17.91%、14.33%、13.68%和4.95%。

1.4. 经营情况:收入恢复增长,盈利能力改善明显
◼ 进入2024年以来,随着下游需求回暖和战略转型推进,公司经营情况逐步改善。2024年,公司全年实现营业收入5.84亿元,同比增长17.21%;实现归母净利润1.08亿元,同比增长71.49%。2025年前三季度,公司收入保持增长,归母净利润同比大幅提升。2025Q1–Q3实现营业收入3.90亿元,同比增长13.86%;归母净利润0.27亿元,同比增长889.54%。单三季度实现收入1.339亿元(同比 9.05%),归母净利润0.13 亿元(同比 514.56%),增长主要来自下游行业数字化、智能化转型推进。

◼盈利能力方面,毛利率与净利率同步修复。2025Q1–Q3毛利率为64.0%,较2024年前三季度的61.9%提升明显;净利率升至6.9%,显著高于2024年前三季度的 0.8%。
◼费用端改善是利润修复的重要原因:2025年前三季度销售/管理/研发费用率分别为28.4%/10.4%/23.1%,较2024年同期29.8%/10.7%/25.7% 全面下降,体现出收入增长下规模效应。

◼ 总体来看,公司财务表现呈现出收入回暖、费用率下行、盈利能力修复的组合特征,未来随着战略转型提效与行业加速渗透正形成共振,有力支撑公司盈利能力进入持续上行的增长新周期。
2. 政策催化蓝海扩容,头部厂商优势凸显
2.1. 蓝海市场方兴未艾,智能运维成长空间广阔
◼ 工业设备状态监测与故障诊断属于工业软件行业中的重要细分方向,主要指在设备运行过程中对关键物理参数进行采集与分析,识别设备故障类型、位置与成因,并对故障程度和演变趋势进行预测,从而为运维决策提供支持,最终实现设备的预测性维护与可靠运行。随着技术演进,该领域已由单纯的状态监测逐步升级为以PHM(故障预测与健康管理) 为代表的系统化解决方案,PHM成为智能运维的核心技术路径。
◼ 从产业链结构看,PHM产业可划分为三层架构:上游为传感器、数据采集设备及基础数据分析软件等供应商,提供硬件与底层技术支撑;中游为 PHM 系统及整体解决方案提供商,负责算法模型、系统集成与平台化能力;下游应用场景覆盖电力、石化、冶金、水泥、煤炭、有色和轨交等重资产流程工业,是PHM技术的直接应用者,也是行业需求释放的核心来源。公司产品覆盖上游和中游,拥有完全自主的产品和技术。

◼从技术与应用演进看,我国工业设备检测与故障诊断行业大致经历了四次跃迁。早期阶段以人工巡检和事后维修为主,运维高度依赖经验;随后进入以在线监测为核心的数字化阶段,实现设备状态的可视化;第三阶段伴随工业信息化与数据积累,开始引入模型分析与预警机制;当前行业正加速迈入以数据驱动和模型推理为特征的“认知智能”阶段,即通过 PHM 系统对设备健康状态进行持续学习和预测,实现从“被动响应”向“主动决策”的转变。
◼ 这一演进过程既受技术进步推动,也与下游行业降本增效、安全生产和连续运行需求的提升密切相关,使智能运维逐步从“辅助工具”向“生产体系的重要组成部分”转变。

◼ 从行业渗透情况看,当前我国工业设备状态监测与故障诊断仍处于低渗透率、高成长潜力的阶段。下游各行业在数字化和智能化水平上差异较大,整体智能运维渗透率仍然偏低。根据中国电子技术标准化研究院发布的《智能制造发展指数报告(2020)》,截至2020年底,我国工业企业设备数字化率已达到 50%,但实施预测性维护的比例仅为 14%,显示出设备“已上云但未智能”的结构性特征。
◼ 在智能制造持续推进、设备数据积累不断加深的背景下,智能运维的应用条件正在加速成熟。我们认为,行业当前正处于市场认知红利逐步加深、应用从示范走向规模化推广的关键阶段,未来随流程工业数字化投入提升,工业设备智能运维在更多行业和场景中的渗透率仍具备较大提升空间。

2.2. 政策引导与企业内生需求共振,预测性维护进入加速发展期
◼从市场空间看,全球及中国预测性维护市场规模正持续高速扩张,且中国市场增速显著高于全球平均水平。根据 IoT Analytics 数据,2021年全球预测性维护市场规模为69亿美元,在人工智能、机器学习、大数据及云计算等技术持续成熟的推动下,预计2026年将增长至282亿美元,对应CAGR 为32.3%。作为制造业大国,中国在制造业转型升级背景下,对设备预测性维护的需求加速释放,国内预测性维护市场规模由 2021年的5.44亿美元 增长至2026年预计的32.14亿美元,对应CAGR达42.7%,显著高于全球水平,显示出更强的成长弹性。市场快速扩张的背后,并非单一技术驱动,而是企业内生需求与政策导向的共同作用。

◼从企业端看,预测性维护具备明确且可量化的投资回报,是“降本、增效、安全”三重目标下的高性价比投入:
◼ 1)在成本维度,设备运维成本通常占工业企业总运营成本的20%–30%,传统事后维修模式低效且不确定性高,容易推升整体成本。根据美国能源部发布的《Operations & Maintenance Best Practices Guide》,通过预测性维护避免“过度保养”和高成本的突发抢修,企业可降低25%–30%的维护预算。
◼ 2)效率维度,预测性维护通过事前识别设备隐患,显著改善生产连续性。德勤在《Predictive Maintenance Position Paper》中指出,预测性维护可消除70%–75%的设备故障,并减少35%–45%的非计划停机时间,对连续生产型行业的产能利用率提升具有直接意义。
◼3)在安全维度,对于煤炭、石化、冶金等高危行业,设备失效往往与安全事故高度相关,智能运维系统通过趋势监测和提前预警,有助于降低人员伤亡和环境风险,同时缓解人工巡检在高危、恶劣环境下面临的效率与安全问题,并减少对经验型人员的依赖。
◼ 在此基础上,政策端对制造业数字化、智能化和安全生产的要求持续强化,进一步放大了预测性维护的需求空间。宏观层面,智能制造、工业互联网和安全生产相关政策反复强调提升设备运行监测与预测性维护能力;
◼ 2026年1月,工信部发布《推动工业互联网平台高质量发展行动方案(2026—2028年)》,提出要实现以下目标:到2028年,工业互联网平台高质量发展取得积极成效,“专业型 行业型 协作型”多层次平台体系持续壮大,具有一定影响力的平台超450家;平台的要素资源连接能力大幅增强,重点平台的数据增值、模型沉淀和人工智能开发应用能力显著提升,工业设备连接数突破1.2亿台(套);平台普及率达到55%以上,基本建成泛在互联、数智融合、深度协同、开源开放的新一代工业互联网平台生态。

◼ 行业层面,风电、石化、煤炭、电力等重资产行业在规范、标准或监管要求中,对关键设备在线监测和运行状态管理提出更高要求。政策并未直接指定具体产品形态,但通过不断抬升合规、安全和效率门槛,使智能运维逐步从“可选投入”转变为“基础配置”。

◼ 在明确的经济回报、持续释放的行业需求以及政策约束强化的共同作用下,预测性维护正由早期探索阶段迈向规模化应用阶段,中国市场在渗透率提升与需求扩散的双重驱动下,具备长期且高弹性的成长空间。
2.3. 行业格局分层明确,全环节覆盖厂商优势显现
◼ 行业竞争格局呈现出清晰的分层结构,纵观行业整体格局,国内工业设备智能运维企业大致可分为三种类型:
◼1)完整解决方案提供商,具备软硬件自主研发和生产能力,能够在多个行业和细分领域提供系统化的设备智能运维解决方案,并已形成一定规模的网络化在线监测客户群体;2)聚焦单一细分行业的产品型厂商,在特定应用场景中具备一定产品能力,但整体系统化程度有限,缺乏专业化的故障诊断与持续服务能力;3)设备集成商和代理商,自身不具备核心研发、生产和服务能力,主要依赖外部产品进行集成或代理销售,技术壁垒和盈利空间相对有限。
◼ 从行业整体来看,真正能够满足第一类特征的企业数量较少。其中,容知日新是为数不多同时具备软硬件技术研发与生产能力、并能够持续提供设备智能运维整体解决方案的服务商之一 。

◼ 在行业分层逐步清晰、能力门槛持续抬升的背景下,工业设备智能运维领域的竞争有望由早期分散走向结构性集中。随着下游行业对系统稳定性、诊断准确性和持续服务能力要求不断提高,单一硬件厂商、集成商和代理商在复杂场景中的竞争优势逐步弱化,市场资源和客户需求更倾向于向具备完整解决方案能力的厂商集中。
◼ 在行业竞争向能力型厂商集中的过程中,公司的优势主要体现在系统能力与数据积累两个方面:
◼ 1)公司围绕设备智能运维形成了覆盖数据采集、分析诊断、平台管理及持续服务的完整体系,能够适配多行业、复杂工况需求,并在项目交付后持续提供技术支持,具备较强的系统化与可复制能力。
◼ 2)截至2025 年12月底实时看护设备数量突破 20 万台、沉淀故障案例数据3.9万余个。在设备智能运维这一高度垂直的应用领域,垂类运行数据和故障样本是智能算法持续优化的核心基础,数据规模和场景丰富度直接决定模型的诊断准确性和泛化能力。随着数据积累不断加深,公司在 AI 诊断与智能运维应用上的效果有望持续提升,系统能力与数据优势形成正向强化。

3. 战略体系全面升级,AI赋能放大增长动能
3.1. 三大战略协同推进,长期成长路径打开
◼ 容知日新于2024 年正式提出“伙伴、服务、全球化”三大核心战略,构建面向未来3–5年的“高质量发展2.0战略体系”。三大战略围绕市场拓展方式、商业模式升级和增长边界延伸展开,协同推动公司由以产品销售为主,向生态化、服务化和国际化发展转型。
◼ 伙伴战略方面,公司由以直销为主的单一模式,转向“直销 合作伙伴”并行的多元化市场体系,通过筛选并赋能具备行业资源和服务能力的合作伙伴,加快在流程工业等领域的场景复制。
◼ 从经营结果来看,伙伴战略已经取得一定成效:2024年经销模式实现营收 1.11亿元,同比增速达44.76%,显著高于直销模式的 17.13%。同时,经销模式毛利率达76.34%,明显高于直销模式的 61.59%。呈现出“增速更快、毛利更高”的特征。其背后原因在于,合作伙伴主要承接标准化软硬件产品销售,将复杂的现场实施与定制化服务环节外置。该模式已于2024年下半年在煤炭行业率先验证,并推动相关行业收入显著增长,为2025年在更多行业复制奠定基础。

◼服务战略方面,公司加快将诊断分析能力和研发成果产品化,推动商业模式由一次性项目交付向持续性服务收费升级。依托远程诊断中心及3万余例故障案例库,公司推出订阅式服务产品,并通过设立独立服务中心和配套激励机制强化服务交付能力。2023年订阅式服务客户约80家、服务订单额超 2600万元,2024年以来服务产品化进程进一步加快,进入2025年上半年,服务订单及收入保持较快增长,逐步成为提升客户黏性和稳定收入的重要来源。

◼好产品全球化战略方面,公司以产品力为核心稳步推进海外市场拓展,在产品规划阶段即对标海外市场在质量、标准和安全等方面的要求,并逐步由代理模式向与海外终端客户开展直接合作转变。公司已在新加坡和美国设立实体并组建本地化团队,2025年上半年在美国和中东区域进一步完善本地配置,全球化战略由布局阶段进入实质推进阶段。

◼“伙伴、服务、全球化”三大战略分别从市场触达效率、盈利模式质量和增长空间高度三个维度发力,其中伙伴战略已在收入增速与毛利结构上率先兑现效果,服务化与全球化战略则持续夯实公司中长期成长基础。
3.2. AI提升运维效率,支撑主业稳步扩展
◼ 公司在AI领域的布局,主要围绕现有智能运维业务,对核心能力进行系统性补强。AI相关布局,主要体现在运维平台、垂直大模型、Agent产品形态以及机器人等几个方向,这些方向并行推进、相互配合,服务的仍然是设备状态监测、故障诊断和运维决策这一核心场景。
◼在平台层面,公司持续完善智能运维平台,统一承载设备运行数据、告警信息、诊断结果和运维流程,使数据与业务逻辑能够在同一系统内沉淀和复用。这一平台相当于智能运维的“业务底座”,其价值并不在于单一功能,而在于为后续算法、模型和应用提供稳定的数据来源和应用场景。
◼ 在此基础上,公司推进以 PHMGPT 为代表的垂直大模型能力,重点用于故障机理分析、诊断解释和检维修建议生成等环节。与通用大模型不同,智能运维场景对模型的要求并不在“泛化能力”,而在于是否足够“懂设备、懂工况”。公司在长期业务中已累计接入远程监测设备20万台以上,沉淀故障案例数据3万余个,这些真实运行数据和故障样本,为垂直模型在诊断准确性和稳定性上的提升提供了基础。

◼ 在产品形态上,公司尝试将模型能力通过 Agent 方式嵌入运维流程,更直接服务一线人员的判断和操作。Agent的作用并非替代人工决策,而是帮助运维人员更快理解异常原因、明确处理优先级和处置思路,从而减少对个人经验的依赖,提高整体响应效率和一致性。
◼ 此外,公司也在结合机器人等硬件形态,拓展智能运维在高危、恶劣或重复性强场景下的应用边界。机器人更多承担现场巡检、数据采集和执行任务,而诊断和决策仍由平台、模型和运维人员完成,两者结合有助于提升运维覆盖范围,并降低人工长期暴露于高风险环境中的必要性。

◼ 上述 AI 相关布局,最终并非指向“技术领先性”的展示,而是服务于业务效率和商业模式的改善。从公司自身看,AI有助于将经验和知识沉淀为系统能力,提升研发和服务效率,抬升单人可支持的设备数量和项目规模;从客户角度看,AI强化了对设备异常的提前识别和处理能力,有助于减少非计划停机、降低维修成本,并在一定程度上替代人工巡检和经验判断,提升安全性和生产连续性。
4. 盈利预测与投资建议
◼ 在国家数字化转型政策密集落地的背景下,公司外部发展环境优化;随着“伙伴、服务、全球化”三大战略的深入推进,公司业绩有望稳步增长。预计2025-2027年公司营业总收入7.23/9.00/11.20亿元,实现同比增长23.83%、24.53%和24.38%。预计电力行业产品2025-2027年收入为3.39/4.41/5.73亿元,增长48.00%/30.00%/ 30.00%;石化行业产品2025-2027年收入为1.25/ 1.57/1.96亿元,增长50.00%/25.00%/25.00%;煤炭行业产品2025-2027年收入为0.86/1.08/1.29亿元,增速为8.00%/25.00%/20.00%;冶金行业产品2025-2027年收入为0.84/1.00/1.20亿元,增速为-20.00%/20.00%/ 20.00%。水泥行业产品2025-2027年收入为0.30/0.33/0.37亿元,增速为5.00%/ 10.00%/10.00%。
◼ 随着“高质量发展 2.0 战略”的深入推进,叠加AI技术对内部交付效率的赋能与降本,公司正逐步从单一产品销售向高毛利经销 订阅式服务的优质商业模式转型,毛利率有望恢复至高水平,预计2025-2027年毛利率为63.69%/ 66.52%/66.12%。

◼ 公司有望在行业扩容中实现营收规模与盈利质量的双重跃升,具备长期的成长确定性,预计2025-2027年公司净利润分别为1.32/1.64/2.07亿元,当前股价对应PE分别为44/35/28倍。选取业务类似的东华测试/汉威科技/柯力传感/中控技术作为可比公司,公司估值水平具备安全边际。首次覆盖给予“增持”评级。

5. 风险提示
◼政策落地及执行不及预期
政策从发布到企业端订单释放存在时滞。若下游工业企业响应积极性不高或具体执行细则落地缓慢,将导致行业渗透率提升速度不及预期,影响公司业绩增速。
◼合作伙伴战略推进不及预期风险
公司近年来加快推进合作伙伴战略,经销模式收入增速和毛利率表现较好,但若渠道管理、服务质量控制或激励机制执行不到位,可能影响渠道扩张效果及客户体验。
◼ 服务化转型进展不及预期风险
订阅式服务有助于提升收入稳定性和客户黏性,但其推广仍依赖客户对持续付费模式的认可,若服务产品价值兑现不充分,服务收入增长可能不及预期。
◼AI 应用落地效果不及预期风险
AI 技术在工业运维中的价值高度依赖数据质量与场景适配度,若相关模型在复杂工况下的诊断效果、效率提升不及预期,可能对公司中长期效率改善和服务能力提升形成约束。
◼ 宏观经济及下游资本开支波动风险
公司主要客户集中于重资产行业,若宏观经济波动导致下游资本开支和运维投入放缓,可能对公司新增订单和项目节奏产生阶段性影响。
◼研报使用信息更新不及时风险


VIP复盘网