
全球商业航天与太空算力竞赛近期再度提速。SpaceX加码太空算力数据中心的产能建设,早前提交了百万卫星申请,此外还与特斯拉提出了年产200GW光伏的宏大计划。
马斯克明确表示,三年内在太空部署AI是成本最优的选择,而太阳能将成为唯一的能源供应。
当前太空光伏落地路径明确,除SpaceX外,海外大厂谷歌和亚马逊旗下的蓝色起源也开始围绕太空和地面光伏展开布局。
从供应链角度来看,我国光伏辅材企业众多,且部分企业在某些细分领域已经形成了明显的竞争优势。在太空数据中心竞赛大背景下,海外光伏市场规模加速扩张,除了光伏产业链主设备以外,国内辅材产业链配套空间也有望进一步提升。
本文重点聚焦太空光伏辅材核心环节。
01
随着全球商业航天和算力竞争上升至国家战略高度,低轨卫星发射和太空活动频率增加,对太空基础设施需求强劲。
太空能源成为建设太空数据中心的关键方向,太空光伏从最初作为航天器的配套子系统,逐渐升级为太空基建的刚需。
与地面光伏系统对比优势
与地面光伏系统相比,太空光伏具备显著优势。
供电方面:太空光伏不受地域和气候条件的限制,供电稳定且覆盖范围广泛,能够实现24小时不间断发电,性能表现远超地面光伏系统。
能量转化:太空光伏在AM0光谱(大气层外太阳光谱)条件下,能量转化效率更高,年发电时长超过7000小时,其稳定性与能量密度的优势十分突出。且太空光伏能够耐受极端的空间环境,系统构成也高度适配太空部署的需求。

太空光伏是应用于大气层外的光伏技术体系,兼具自备供电和规模化能源应用的双重属性。
由于太空环境复杂,对光伏电池、组件和辅材的性能提出了更高要求。
太空光伏电池:光伏产业的核心是将太阳能转化为电能,光伏电池是实现这一转化的关键部件,光伏产业的核心技术路线围绕光伏电池技术展开。太空光伏与地面光伏在电池技术路线和封装工艺层面存在较大差别。当前太空光伏技术路线沿“砷化镓过渡→HJT主导→钙钛矿叠层终极突破”演进,核心目标是提升效率、降低成本、强化抗辐射性。
太空光伏经多阶段技术突破,美中主导创新,推动其向规模化商业化能源供给转型:
资料来源:行行查
组件封装:地面光伏主要考虑成本、效率以及在常规环境下的稳定性等因素;而太空光伏除了要考虑效率外,还要重点应对太空的强辐射、极端温度等特殊环境。因此面对太空复杂环境的挑战,组件设备与地面量产线相比将有较大改动,在电池技术路线选择和封装工艺设计上会与地面光伏存在较大差异。
太空光伏辅材:光伏辅材种类繁多,包括光伏玻璃、胶膜、背板、边框、接线盒等。太空光伏辅材作为支撑太空光伏系统在极端环境下稳定运行的关键材料,需具备抗辐射和耐极端温度等特性。随着后续北美光伏项目落地,配套辅材环节有望持续跟进。

02
太空光伏辅材概览
光伏产业链环节中硅料、硅片和组件技术都相对成熟,辅材供应链有望沿用国内产业链。
太空光伏辅材是支撑太空光伏系统在极端环境下稳定运行的关键材料,包括柔性基板/盖板、封装胶膜、背板材料、玻璃材料、特种薄膜等。
太空光伏辅材和地面光伏辅材的对比:

封装材料如抗辐照胶膜和PI薄膜可隔绝紫外辐射和微流星体冲击,防止电池性能衰减。柔性基板主要提供轻量化和可折叠的支撑结构,以适应太空在轨展开需求。导电胶和焊带等材料确保电池片间高效导电,同时抵抗太空环境导致的材料脆化问题。浆料是晶硅太阳能电池金属化环节的关键辅材。光伏边框作为组件的“骨架”用来保护电池片。
考虑到太空极端环境,组件辅材和电池金属化环节都需要针对性设计和研发。
太空光伏产业链图示:
资料来源:行行查
封装材料
封装材料是太空光伏关键辅材,其中柔性基板材料PI/CPI膜和硅胶是重要的封装材料,影响到光伏电池的寿命和效率。
PI膜:聚酰亚胺(PI)具有优异的耐高温、耐辐射和化学稳定性好等特点,是太空光伏组件中刚性和柔性基底的理想材料。当前PI膜已广泛应用于刚性和柔性太阳翼基底,为太空光伏组件提供稳定的保护支撑。
CPI膜:透明聚酰亚胺(CPI)是PI膜的高端细分赛道,具有高透光率、耐高温、耐辐射等优质性能,是太空光伏组件透光面的关键材料。CPI膜需涂覆原子氧防护层以增强其抗原子氧侵蚀能力。韩国科隆是全球CPI膜量产领先者,日本住友化学技术储备深厚。国内沃格光电已形成CPI浆料-制膜-镀膜的全产业链生产能力,瑞华泰CPI薄膜通过银河航天等头部商业航天企业太阳翼认证。长阳科技、中天电子和时代华鑫等厂商在该领域均有所布局。
太空光伏通过封装散热、材料优化实现高低温与辐射适配:
资料来源:行行查
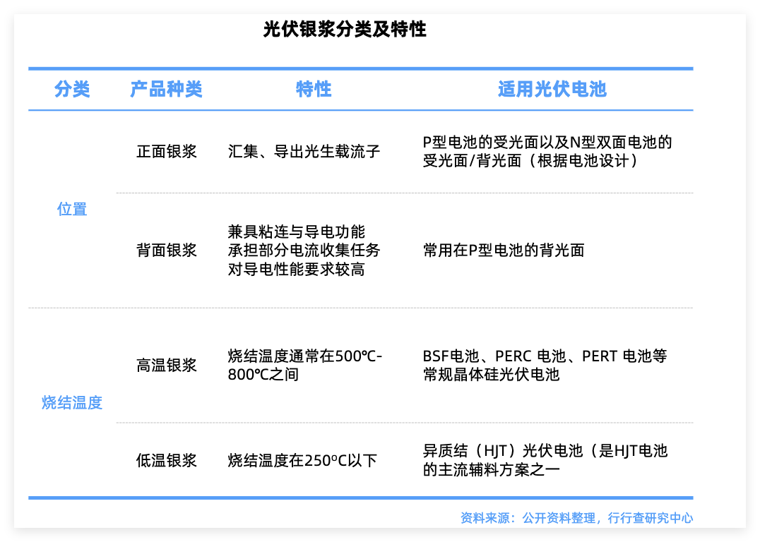
浆料/银浆
浆料是晶硅太阳能电池金属化环节的关键辅材。
其中,光伏银浆是太阳能电池制造中的核心导电材料。
主要由高纯银粉(导电相)、玻璃氧化物(粘结相)和有机载体(如有机树脂、溶剂)混合而成,成本中银粉占比超95%。
光伏银浆又因高导电性、稳定性和抗辐射性能,成为太空晶硅电池的浆料的主流选择。

国内企业如聚和材料、帝科股份在高温银浆领域实现进口替代,低温银浆和银包铜浆料领域与国际巨头竞争。例如,聚和材料产品覆盖TOPCon、PERC、HJT及X-BC等多种电池技术路线主流及新型电池结构,构建了全面的产品矩阵,是目前唯一在海外泰国有产能的浆料厂商。帝科股份在银浆领域技术领先,拥有多项专利,与多家光伏企业有长期合作关系。作为无银化终极方案,爱旭股份在珠海基地实现10GW无银化量产,单瓦成本降低0.03元。福斯特和海优新材等厂商均有所布局。

超薄柔性玻璃(UTG)&辅材玻璃
UTG(Ultra-ThinGlass)即超薄柔性玻璃,是厚度≤0.1毫米(最薄可达0.03毫米)的柔性玻璃材料。
UTG玻璃能够有效抵抗太空中的原子氧侵蚀和辐射损伤,确保光伏组件的长期稳定运行。此外,UTG玻璃极薄,可实现极致弯曲半径,为低轨卫星提供柔性太阳翼封装解决方案,满足卫星太阳翼从刚性板向卷迭式与折叠式柔性太阳翼演进的需求。
凯盛科技自主开发出30-70μm厚度的主流规格超薄柔性玻璃,形成了拥有自主知识产权的国际首创覆盖“高强玻璃—极薄薄化—高精度加工—柔性贴合”的全国产化UTG产业链。蓝思科技自主研发的航天级超薄柔性玻璃UTG光伏封装技术,厚度控制在30至50微米,可实现1.5毫米极致弯曲半径。此外,中来股份、亚玛顿、福莱特、信义光能、旗滨集团等厂商在传统光伏玻璃环节有所布局。

POE胶膜
POE胶膜(聚烯烃弹性体胶膜)是应用于太阳能光伏组件封装的核心辅材,位于盖板玻璃/背板与电池片之间。
POE胶膜具有优异的水汽阻隔性和抗PID(电势诱导衰减)性能,在太空环境昼夜温差极大的低温下仍能保持弹性,防止组件因热胀冷缩开裂,能够有效保护太空光伏组件免受水汽和电化学腐蚀的影响。

POE胶膜与N型电池HJT、TOPCon及柔性薄膜电池如砷化镓兼容性好,因此也是太空光伏中追求高转换效率的新型电池提供低应力和高粘接强度的封装方案。
鹿山新材针对太空环境开发了专用POE封装技术,通过配方优化提升胶膜的抗辐射和耐温变性能。福斯特作为全球光伏胶膜市占率第一的企业,POE类产品占比已超50%,泰国、越南基地产能达6亿平方米。海优新材、明冠新材、赛伍技术、富乐等厂商在该环节均有所布局。

在POE胶膜原材料领域,卫星化学加速POE原材料的国产化,为POE胶膜的规模化应用提供原料保障。自主研发的α-烯烃技术(如1-辛烯)为POE胶膜的规模化应用提供原料保障,推动太空光伏产业链自主可控。万华化学是全球首家实现茂金属催化剂及POE生产技术自主化的企业。
光伏边框
光伏边框是组件的“骨架”和“防护盾”,主要功能是保护电池片、固定组件结构、增强机械强度、便于安装与运输,并延长组件使用寿命。
太空环境对光伏边框提出严苛要求,需要抵御强辐射和极端温度,以及防止原子氧侵蚀和紫外线降解,并且确保25年以上寿命。
光伏边框通常采用铝合金或钢制材料,可抵御外力冲击,避免电池片破裂或隐裂。

永臻股份光伏边框产品市占率全球居前列,越南基地18万吨产能服务印度、美国市场,客户包括Reliance、Renew等海外头部企业。鑫铂股份规划越南、马来西亚生产基地,产品通过IATF 16949汽车质量体系认证。中信集团旗下企业中信渤海铝业年产能1.2亿套。此外,东方日升、中来股份和晶科能源等组件企业通过战略合作或参股方式参与光伏边框供应链。

接线盒
接线盒是光伏组件的“电气枢纽”,介于太阳能电池方阵与充电控制装置之间,承担连接和保护的功能。
结构主要包括:盒体(密封防尘防水)、盒盖(通常为透明或阻燃材料)、二极管(肖特基或快速恢复二极管)、线缆(耐紫外线、耐低温)及连接器(MC4等标准接口)。
光伏接线盒在太空光伏需满足极端环境要求。智能接线盒需具备抗辐射、耐高低温特性,适配太空极端环境,可以通过模块化设计和创新散热布局,提升额定电流和热逃逸能力。

泽润新能作为国家级专精特新“小巨人”企业,拥有104项境内专利(含27项发明专利)和5项境外发明专利,深度参与国家标准制定。拓日新能光伏产品已在商业卫星上成功应用多年,其接线盒通过特殊设计满足太空环境要求,验证技术可行性。此外,通灵股份建立了德国TUV标准实验室,并与南京工程学院、合肥工业大学建立了产学研合作项目,科技研发能力和技术装备水平居于国内同行业前列。快可电子围绕组件厂开发路线,提升接线盒和连接器产品在电流电压承载能力和智能保护等方面具备一定技术优势。
当前全球商业航天和太空数据中心发展提速,马斯克旗下的SpaceX100万颗卫星、1万艘星舰和地面太空各100GW光伏产能形成逻辑闭环,太空光伏落地明确。此外,谷歌和亚马逊旗下蓝色起源近期也在加速与中国供应链厂商对接。在太空算力长期建设大背景下,我国光伏产业链从设备厂商到各组件和辅材环节都有望迎来广阔市场空间。


VIP复盘网