投资要点
清香汾酒“三分天下”,全国化扩张势稳力强。汾酒品牌复兴引领的清香全国化浪潮,势能不减,我们认为汾酒清香型份额增长空间仍然广阔。酱香、清香二者都有强功能性的消费受众(清香型慢醉快醒酒味轻更适合自饮及工作招待,酱香型口感层次丰富更适合饮酒老饕),并且清香型在年轻化群体(白酒增量客群)中享有口味认可优势。对标酱酒份额,我们看好汾酒引领的清香销售份额仍有较大提升空间,静态测算白酒主销省份的清香规模仍有200 亿提升空间,汾酒产品周期仍处于较强势的成长阶段,特别在次高端价格带,有望实现“三分天下”格局,具体来看:①汾酒积极探索品牌年轻化道路,“汾酒 ”尝试走在行业前列;②十三五以来,汾酒全国化扩张稳扎稳打,区域布局日趋完善,从环山西到长江以南,省区布局已构建形成规模梯队,增长兑现能见度高。 多价位产品组合均衡发力,核心单品潜力突出。公司拥有多个不同价格带的全国化大单品(高线光瓶酒玻汾 大众化腰部老白汾巴拿马 次高端青20 千元价格带复兴版),兼具成长性及抗波动性。产品组合策略持续深化,2024年提出“专业运营,四轮驱动”,2025年末围绕全国化2.0落地进一步细化品类策略。①复兴版:高端价位带(对标五泸)长期仍存在较好扩容空间,在品牌禀赋 香型差异化加持下,汾酒高端化具备潜力。其中,我们认为复兴版青30可对标国窖、君品,未来具备放量空间,静待需求侧机遇;青26及时补充600元价位占位,以便更好覆盖高价需求。②青花20:全国化基础稳固,品牌站位更高,我们看好中长期体量超越剑南春。③老白汾:腰部老白汾产品资源投入及培育力度边际加强。相比区域酒,汾酒品牌及品宣资源更具优势,渠道运作更成体系;相比次高端酒,汾酒产品组合协同更优,且具备渠道利润优势。对标洋河海之蓝规模(省外也主要分布于京冀鲁豫),在中高档价位放量机遇下,认为未来老白汾规模亦有望成为100~150亿元大单品。④玻汾:从“抓两头带中间”到“拔中高控低端”,中长期销售相对控量,未来将主要通过结构性调节发挥产品影响力。 渠道管理日臻精益,组织自驱动力持续发挥。一方面,汾酒及时更新推出汾享礼遇体系,作为渠道费用管理工具,保证价格体系稳定。汾享礼遇同国窖荟积分返利机制类似,但积分规则更多样化,考核不完全依赖于扫码开瓶指标。另一方面,公司销售条线团队保持稳定,人才晋升通道通畅,人员梯队建设正逐步看到成果,一线销售人员干事创业积极性持续发挥。 盈利预测与投资评级:汾酒作为清香型白酒龙头,在收入规模达200亿元以上的大酒企中,受益香型差异化、全国化及多价位产品的增量贡献,成长空间最为突出,中长期兑现600~700亿元收入能见度高。我们预计公司2025~2027年归母净利为122.5、124.2、137.2亿元,同比 0%、 1%、 10%,对应PE为17、17、16x,维持“买入”评级。 风险提示:白酒消费需求不及预期,老白汾培育较慢。 |


概述
在收入规模达200亿元以上的大酒企中,受益香型差异化、全国化及多价位产品的增量贡献,汾酒成长空间最为突出:我们预计2025~2026年收入增长以稳为主,实现中低单增速,中长期兑现600~700亿元收入能见度高(十五五目标尚未确定,数据参考单品增长空间测算)。
产品端,青20、玻汾作为各自价位带内渠道利润领先的强势产品,单品生命周期仍处于成长中期;在2款强势单品加持下,老白汾、青26/30等产品进行渠道扩张也将享受较好的渠道协同。
区域端,公司在各区域市场的产品铺市及渠道管理经验已成功实现复制,环山西市场参考汾酒省内增长路径,预计后续有望保持良性较快增长;汾酒华东、华南市场有望继续复制环山西市场增长路径,保持快速增长。
渠道端,2024年以来,汾酒逐步由汇量式招商扩张转向终端扩容提质阶段(注:北方省区招商基本饱和,南方省区仍有招商扩张空间),公司及时更新推出汾享礼遇模式体系,渠道能力持续进化。汾享礼遇同国窖荟积分返利机制类似,但积分考核不完全依赖于扫码开瓶指标,会适度向过程考核指标倾斜。
组织端,公司销售条线团队保持稳定,人才晋升通道通畅,人员梯队建设正逐步看到成果,一线销售人员干事创业积极性持续发挥。
汾酒十五五中长期收入空间拆算:①青20:势能稳固,对标剑南春及五粮液大单品销量增长路径,预计青20在十五五期间仍有望实现高双位数~翻倍增长。②复兴版:作为品牌高端化抓手,核心终端及圈层培育运作日臻完善,未来增长放量核心关注高端酒需求景气度,有望随通胀及宏观周期回归上行通道。③腰部产品:作为应对消费疲软环境的重要培育增长点,我们估算老白汾2025年收入50 亿元,在环山西市场有较好动销基础,未来全国化销售规模对标海之蓝,预计存在约翻倍空间。

正文
清香汾酒“三分天下”,全国化扩张势稳力强
清香全国化势能不减,份额扩张空间前景广阔。汾酒品牌复兴引领的清香全国化浪潮,势能不减。我们测算2016~24年白酒行业清香型收入占比由11.9%提升至14.5%,其中汾酒收入占比由0.7%提升至4.5%;特别是汾酒核心单品青20所在的次高端300~500元价格带,我们估算2024年清香型收入占比达19%,青20占比达15%。参考酱香型收入占比变化,认为汾酒清香型份额增长空间仍然广阔。酱香、清香二者都有强功能性的消费受众(清香型慢醉快醒酒味轻更适合自饮及工作招待,酱香型口感层次丰富更适合饮酒老饕),并且清香型在年轻化群体(白酒增量客群)中享有口味认可优势,对标酱酒份额(2012~24年,酱香收入占比由12%提升至32%),认为汾酒引领的清香行业份额提升仍有较大空间,特别在次高端价格带,有望实现“三分天下”格局。

1.1.领先探索品牌“年轻化”路径,“汾酒 ”尝试走在前列
从饮酒人群及场景切换来看,白酒利口化、悦己化消费趋势加强,清香型“慢醉快醒”特征有效迎合未来消费主旋律。白酒主力客群以30~50岁年龄段为主,伴随主力客群向85后、95后甚至05后逐步切换,酒类消费个性化、低度化、利口化、悦己化趋势正在持续显现。清香型白酒慢醉快醒酒味轻的特征,正与未来消费趋势有效匹配,有力占据了新消费群体的口感偏好及心智认同,成为年轻群体在商务宴请、大众宴席、聚餐社交等消费场景的首选(据华夏美酒地理公众号)。


山西汾酒积极探索品牌年轻化道路,“汾酒 ”尝试走在行业前列。2025年汾酒经销商大会明确,26年持续聚焦“年轻化1.0”战略,通过产品年轻化、场景年轻化等手段,系统触达并融入年轻群体,打造悦己消费标杆。
产品年轻化:积极开发储备低度产品装备箱,不断探索“汾酒 ”转型新方向。一方面,公司以“简约、时尚、轻量化”为关键词,启动了“汾享青春”28度产品项目,截至25M12已完成11款产品的设计储备(据汾酒经销商大会)。另一方面,竹叶青酒以“汾酒 ”为核心战略,构建果味、花香、药材三大创新方向,通过时尚化营销推动竹叶青的年轻化转型。
场景年轻化:公司积极探索多元化消费场景,如城市会客厅项目、以潮流载体挖掘需求等。①城市会客厅项目:汾酒计划在一线城市的战略制高点推广“城市会客厅”项目,融合当地文化载体,开创集品牌展示、文化体验、社群连接与渠道赋能于一体的复合性创新空间。②内容电商渠道拓展:公司依托内容电商平台,通过创意体验、跨界联名等方式,以兴趣连接 场景体验实现精准触达,推动酒类消费转化。例如, “与花与酒醉中秋”等活动期间新用户占比达到73.87%,18岁至35岁人群占比突破72%(据汾酒经销商大会)。

1.2.全国化2.0深度扎根,“五星”市场有序启动
从各区域销售空间看,目前在全国多省份已打开清香接受度,清香份额提升alpha空间为汾酒动销势能表现带来安全垫:1)清香型白酒在主产区省份、华北省份(环山西周边)已有较好清香氛围,汾酒动销持续表现强势,份额持续提升。2)在长江以南省份,考虑苏南、浙江、广东、福建等发达地区无当地强势品牌,且当地消费者对新口味接受度相对较高,认为清香型份额具备较大提升空间。若参考河南、天津等区域清、酱规模(清香:酱香销售规模=40~50%),我们静态测算图10中白酒主销省份的清香型销售规模仍有200 亿提升空间,汾酒产品周期仍处于较强势的成长阶段。

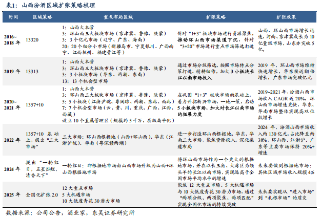
十三五以来,汾酒全国化扩张稳扎稳打,区域布局日趋完善。十二五期间,汾酒省内逐步打下稳固基础:通过推进网格化网点渗透、主销产品全控价管理、厂商共建渠道管理(汾享礼遇终端管理雏形),省内销售基础坚如磐石,为十三五以来的省外扩张提供了良好后方保障。十三五早期,汾酒快速激活环山西市场规模:通过扩大终端数量(不同于2010~12年以团购商为主,优先侧重做好流通渠道铺市能见度)、精准运营(渠道、消费者分类运作)及加强氛围营造(一系列地面活动,如免品、宴席、社区活动等)等方式,拉动环山西市场规模快速回升。2019~2024年期间,汾酒逐步加强环山西→长江以南布局:大基地市场(山西、环山西-京津冀鲁豫陕蒙)已构建起进可攻、退可守的根据地屏障,帮助公司实现资源积累;华东市场(江浙沪皖)作为重要潜力市场,上海桥头堡市场圈层培育势能已持续打开,江浙皖扶商工作初见成效;华南市场(粤深赣两湖)作为薄弱市场,主要加强选商优商扶商工作,扩大终端覆盖及消费基数,为汾酒打造新增长极做储备。2025年以来,规划全国化扩张步入2.0阶段:①山西省内:渠道工作重心下沉到县级单位,不断优化产品和管理精度。产品结构有序向上拉升,做好600元及以上价位培育。②环山西市场:以高于行业均值增速推进,区域核心优势持续巩固。③华东、华南市场:通过核心城市带动区域,以上海为支点辐射华东江浙沪市场,以广东为核心拉动珠三角市场发展。

从环山西到长江以南,汾酒省区布局已构建形成规模梯队,增长兑现能见度高。
山西市场:一方面,省内大本营经过长时间的持续向下精耕,销售网络已较为细化。自2013年以来,汾酒明确在山西省实施“百县千镇”的销售网点布局(据13年经销商大会),并成立渠道下沉小组,对农村地区和晋北部分城市进行攻坚 产品结构升级。例如,有小组专门负责五六线市场或运作比较偏远的产煤地区。目前,各城市销售网络已经较为细化,如太原市的渠道最下层已延伸至各街道。另一方面,精耕细作的省内市场成为汾酒高端化升级的摇篮。例如,2024年底推出青花26产品,作为青花30的价格带补充,而青花26目前主要以省内市场培育为主。

环山西市场:汾酒环山西市场各省区销售规模于十三五、十四五期间均保持较好成长性,成功经验包括:①注重优先提升终端铺市数量及流通渠道质量,避免过早开发团购、过早扁平大商。2016~18年汾酒首先以玻汾为抓手,快速提升可控终端数量,并通过导入“九州行”终端管理系统,及时掌控终端动态并进行管理体系升级,通过精准运作(渠道、消费者分类运作)及氛围营造(一系列地面活动造势)等方式,做实汾酒消费者开瓶基础。②通过及时拉升产品结构,成功突破全国化品牌的省外规模瓶颈。17Q3起公司前瞻提出“抓两头带中间”(同期洋河、古井省外仍聚焦于百元产品),重点推进青花系列的规模化运作,在次高端扩容风口下,快速实现市场规模与结构双提升。在品牌拉升带动下,汾酒在河南、山东、河北等环山西省区成功突破规模瓶颈,近年青花起势之余,当地老白汾亦逐步发挥原有客情优势,逆势实现规模扩张;未来在“壮腰部 强头部”的产品势能带动下,我们预计环山西市场省区渗透率有望对标江苏、安徽等省区的地产酒龙头。

长江以南市场:基于环山西的成功经验,华东、华南市场十四五期间快速铺市,销售规模增速快于公司整体,未来以玻汾 青20双拳推进,有望继续复制环山西路径,保持较快增速。2025年经销商大会,公司明确对12个重点市场、5大机遇市场、10大低度青花30潜力市场,在超级用户拓展与维护、消费培育、团队配置方面,汇集资源给予全方位支持。

2
多价位产品组合均衡发力,核心单品潜力突出
2.1. 产品组合:拥有多价位带全国化大单品,兼具成长性及抗波动性
产品组合战力出众,抗波动性强。公司拥有多个不同价格带的全国化大单品(高线光瓶酒玻汾 大众化腰部老白汾巴拿马 次高端青20 千元价格带复兴版),玻汾的收放、腰部产品的全国化培育,是公司收入兑现的重要调节器,可应对市场突发情况和下行周期销售压力,过往已有丰富成功经验,2024年以来中低档产品继续为公司收入发挥稳定器作用。
2024年汾酒营收同增13%,增速保持行业领先,产品组合调节空间得到发挥。其中青花20在24Q1、Q3放量较快基础上,25Q2、Q4适当控制节奏,帮助批价保持稳定,量价表现远好于次高端行业水平;青20挺价阶段,玻汾、老白汾则有效分担增量贡献。
2025年汾酒产品收放调控亦继续发挥稳定器作用。其中,25Q2商务招待场景受冲击明显,汾酒产品结构相应阶段性向老白汾、玻汾倾斜;25Q3自9月以来青20动销流速恢复好于预期,产品结构边际有一定修复,而老白汾则趁势加快推进省内去库。
2.2. 产品策略:“专业运营,四轮驱动”
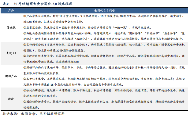
公司及时调整产品组合策略,2024年提出“专业运营,四轮驱动”。24H2公司及时调整产品资源分配,“四轮驱动”即复兴版青花30/26、青花20、老白汾、玻汾4个主线产品系列 (巴拿马、青25为省内主产品);“专业运营”即对主要产品在总部分设项目组做专业化运营,复兴版已专设事业部,其他系列按项目组推进,对4个产品线按照按1:1:1:0.5分配销售资源(注:2025年根据销售环境变化,实际投放比例做一定调整)。
复兴版:提出“1 4 1”类千元价位段拓展的销售模式。“1”是指在渠道上打造核心终端一盘棋的联盟,“4”分别指内外共建、消费共建、文化共鸣、场景共建,最后的“1”是服务转化,通过圈层服务实现消费者对汾酒品牌的忠诚,推动消费转化。
青花20:汾酒复兴纲领第二阶段的关键增长点,2024 年公司进一步对青花 20 进行换代升级,引入汾享礼遇模式及五码合一的扫码系统,加强公司对市场秩序及价格秩序的管理。
腰部产品老白汾、巴拿马:消费升级放缓背景下,公司规划将老白汾作为汾酒复兴纲领第二阶段的重要增长点。2024年老白汾产品全面升级,并以较高配置去进行产品运作——以汾酒最高标准的数字化运营体系赋能,产品运营组织更专业化,重点区域亦设置专职人员负责老白汾的品牌经营服务。
玻汾:担任香型培育前锋,但不作为复兴纲领第二阶段主要增长点,从“抓两头带中间”到“拔中高控低端”,玻汾中长期销售放量相对控制。

2025年末经销商大会上,公司进一步细化品类策略,持续推进全国化2.0落地工作。25M12经销商大会,公司明确26年要强化青花30、青花20、老白汾、玻汾项目等统一规划管理、提升质量,为全国化2.0高质量发展提供强大支撑。
①复兴版:筛选具备高端圈层资源和品牌推荐能力的核心终端,聚焦资源培育超级用户。针对12个重点市场、5大机遇市场、10大低度青花30潜力市场,在超级用户拓展与维护、消费培育、团队配置方面,汇集公司资源给予全方位支持。
②青花20:强化费用闭环管理与落地,实现资源精准匹配。实行两项分级(省区市场分级、区域市场分级)、两项聚焦(聚焦核心经销商、核心渠道)、两项匹配(增量策略和费用机制匹配),坚定推动青花20汾酒的全国化覆盖。
③腰部产品:将市场划分为核心市场、潜力市场、机会市场三类,由公司层面集中资源重点突破。深耕环山西六省基础市场,聚焦华中、华北、华南等潜力区域,围绕有效终端数量扩容和核心终端动销两大核心指标,实现重点潜力市场的突破性扩张。
④玻汾:加大薄弱市场空白区域招商力度,持续提升玻汾渠道覆盖面。依托品牌势能,通过核心市场深耕、潜力市场放量、机会市场辐射,采取价格战略、渠道下沉、场景培育的组合策略,快速实现无死角的全国化布局。

2.2.1. 复兴版青30/青26:清香高端化基础具备,期待上行期规模突破
高端价位带(对标五泸)长期仍存在较好扩容空间。从长周期购买力看,高端酒量、价跟随高净值人群数量、居民收入及物价增长稳步提升,需求端景气将对高端酒销售实现积极传导。1)根据瑞士信贷全球财富报告,近年我国高净值人群(个人财富达百万美元的)数量增长速度,快于高端酒销量增速,侧面反映高净值人群白酒消费量仍存在培育空间。2018~2023年高净值人群数量、高端白酒销量CAGR分别为11.6%、8.9%,2012年高端及以上价格带白酒销量相当于高净值人群每月消费6.4瓶,而2023年人均高端酒消费量仅为2.7瓶。2)对比人均可支配收入,当前主要高端酒产品价格已回落至历史低位水平,参考2025年12月数据,茅台散飞、五粮液普五批价仅约0.4、0.2倍城镇居民月均工资,比值显著低于历史中枢,未来价格端存在回升空间。


在品牌禀赋 香型差异化加持下,汾酒高端化具备潜力:
品牌禀赋:汾酒作为老四大名酒、曾经的全国汾老大,品牌力强于一般次高端品牌,具备高端化潜力。1949 年汾酒作为国宴主酒亮相开国第一宴,1952-1989 年汾酒五次蝉联中国名酒称号(全国评酒会评选),1986 年汾酒即成为全国最大的名酒生产基地,享誉汾老大美称。
香型差异化:清香白酒在600元以上价位尚有产品、规模缺位,经过2021年以来的持续培育,看好下一轮周期汾酒借助香型差异化实现高价位带规模突破。参考此前经验,2018~21年行业上行周期,酱香单品快速填补各价格带站位空白,单品规模相应实现大幅跨越(如习酒窖藏1988、郎酒青花郎)。

对标国窖,复兴版具备放量空间,静待需求侧机遇。与国窖相比,汾酒同样具备优质的品牌底蕴积淀,渠道、机制等基础要素齐全,同时公司高端产品运营能力持续积累、精进。1是复兴版价格管控更加务实,2023、25年产品价格体系及费用政策及时随行业调整。2是渠道管理逐步完善,在数字化、核心终端及销售人才梯队建设等方面逐步跻身行业前列。以核心终端建设为例,2025年青花30复兴版更新为“1 4 1”模式,在渠道上打造核心终端一盘棋的联盟,以圈层服务提升消费者品牌忠诚度,推动消费转化。3是大商资源较国窖更强,2024年下行周期以来,汾酒招商边际增强。当前囿于高端酒缩量环境,复兴版仍处于培育积累阶段,但长期维度来看,清香型存在高端酒占位机遇,公司圈层培育、渠道管理持续完善,未来有望在上行期乘势而上。参考国窖、青花郎单品放量培育节奏,复兴版自2020年推出以来,经过5年时间积累,下轮上行周期已具备放量基础,中长期百亿目标存在可行性。


复兴版青26补充600元站位,以便更好覆盖高价需求。600元价位实际由2类需求构成:1是高端茅五泸的低度产品,即迎合当地低度饮酒习惯,又不失高端招待档次(主要是冀鲁浙低度区使用);2是茅台1935、习酒88、M6 等作为次高端400价位商务招待的升级替代(主要在豫苏浙粤等白酒消费发达地区)。前者属于高端消费的 “体面降级”需求(既有里子也有面子),动销反馈较为稳健,例如,25年低度国窖动销仅下滑个位数)。后者属于次高端裂变衍生的新兴升级需求,需求波动性较400、1000元这2档主流价位更大,例如25年习酒、M6 等动销压力显著放大,成交价已逐步脱离600元档位,但未来放量弹性同样客观(价位需求波动性可参考2012~22年)。
复兴版青30低度、青26高度,作为600元卡位产品,短期希望能承接部分高端酒降级需求,长期也为下一轮600元超次高端需求弹性做前瞻培育。2024年公司推出青26,作为青花30系列的补充,同时积极开发储备低度产品,以“简约、时尚、轻量化”为关键词,启动了“汾享青春”28度产品项目,截至25M12已完成11款产品的设计储备。复兴版不论30还是26,更多还是以站稳价位、做好培育为主,公司对短期销量不做硬性要求。

2.2.2. 青花20:全国化基础稳固,放量空间可乐观预期
青20全国化基础稳固,品牌站位更高,中长期体量有望超越剑南春。同剑南春相比,汾酒次高端青20以商务招待场景为主,品牌站位更强势,未来提价及放量空间较剑南春更为乐观。剑南春水晶剑受制于单一宴席场景,提价弹性有限,且当地商务用酒一般不会选择宴席主流产品;而青20在当前商务需求疲软背景下,青20仍能突破百亿规模,若未来适度挖掘居民消费(如婚宴市场),场景空间有望进一步打开。参考剑南春全国销售分布,青20全国规模上量能见度高,目前在环山西、湘鄂粤片区已可见规模反超之势,华东片区亦有望厚积薄发。①环山西片区,青20在京津冀山东等地已快速追上剑南春2020年规模,后续看好规模反超;在河南、陕蒙等地,汾酒地缘基础较强、品牌认知持续提升,后续有望持续发力。②湘鄂粤片区,剑南春基础相对薄弱,青20在当地强势对手,有望规模做强。③华东片区,剑南春当地运作积累较长,汾酒同时还面临区域酒的渠道挤压,竞争相对激烈,但当前汾酒在华东桥头堡市场上海规模已与剑南春接近,后续在品牌力及多价格带产品协同带动下,有望厚积薄发。



2.2.3. 老白汾:边际加强资源投入,势能有望提升
腰部老白汾产品资源投入及培育力度边际加强:①公司对青花30、青花20、老白汾、玻汾4个主线产品按照按1:1:1:0.5分配销售资源(2025年为稳定价盘,资源投入力度略有调整),边际加强老白汾产品资源投入;②公司抽调区域人员独立成立老白汾项目组,从属于总部汾酒销售公司-销售管理部旗下,配置人员约20人,其中10名人员负责市场管理,10名人员负责产品的市场推广,以实现更专业、明确的分工。
相比区域酒:汾酒品牌及品宣资源更具优势,渠道运作更成体系化。①汾酒在强势的品牌积淀基础上,宣传资源亦具备降维打击优势:1是联合奥美营销,重塑品宣口号,优化品牌投入。在汾酒销售公司指导下,战略合作伙伴奥美集团深度洞察中价白酒消费特征——和最亲近的人分享自己最珍贵的个人时间,确立老白汾品宣新口号“惟时间值得与你分享”。2是签约于谦,扩大受众面积。2024年12月17日,汾酒集团微博与于谦微博同步官宣品牌代言人信息,通过线下户外广告、线上于谦专场直播,聚焦核心商圈与老白汾目标人群触点,让老白汾品牌主张进入更大范围的消费者视野。②渠道运作体系成熟,老白汾价格体系及渠道利润稳定性强:中高价位带产品销售培育上量,不是运动战(“一阵风”式的加大费投、持续压货,造成乱价甩货隐患),而是持久战。老白汾在保持品牌曝光(例如,利用抖、快加强下沉市场宣发)及价格体系稳定(令终端无需担心库存跌价风险,乐于持续进货)基础上,持续加强地面陈列、免品、宴席等维度的消费推广,从而做强当地消费氛围,久久为功。2025年以来,老白汾同青花20系列一并纳入汾享礼遇模式,进一步加强对渠道价盘及利润稳定性的保障。而汾酒产品地推培育的经验,在此前玻汾、青20的推广过程中,公司已有充分积累,未来亦可乐观期待老白汾的消费培育效果(我们预计主要是体现在原有消费基础较好、居民消费价格带较匹配的环山西省区)。
相比次高端酒:汾酒产品组合协同更优,且具备渠道利润优势。老白汾向上受益青花品牌拉动,向下受益低端玻汾夯实客群基础,且玻汾、青20等强势产品在保障终端利润基础上,带动腰部产品老白汾增量导入,比单一新品起步阶段的渠道导入更易推进。
对标洋河海之蓝规模(省外也主要分布于京冀鲁豫),在中高档价位放量机遇下,我们认为未来汾酒老白汾规模亦有望成为100~150亿元大单品。


2.2.4. 玻汾:中长期相对控量,主要发挥结构性贡献
从“抓两头带中间”到“拔中高控低端”,玻汾中长期销售相对控量。“拔中高控低端”既是汾酒产能约束的客观要求,也是汾酒品牌复兴行至中途的必然选择。1)从销量规模来看,2025年产能释放前,汾酒将处于产能紧平衡状态(2024年成品酒销量已达22万千升),未来玻汾销量提升空间有限,产品结构提升势在必行。2)从汾酒发展路径来看,过去几年汾酒产品多箭齐发实现放量扩张,推动公司实现高速增长,未来增长基调转向稳中求进同时,更强调全方位高质量发展,需要通过提升中高端产品占比,实现规模效益及品牌势能的进一步突破。
玻汾将主要通过结构性调整发挥产品影响力。1是区域市场结构调整,考虑山西环山西基地市场玻汾基础相对成熟,存在控量减量空间,从而为薄弱市场玻汾导入腾出增量。2是通过吨价调整提振收入贡献,此前玻汾通过小步快跑的涨价模式成功站上50元价位,未来受益光瓶酒消费升级叠加玻汾控量,吨价有望稳步提升(通过直接提价或货折收缩形式)。
2.3. 产品协同:一体两翼,持续深化
三大品牌战略定位明晰,杏花村补全下延需求、竹叶青聚焦保健酒市场。自2019年起,汾酒实施品牌整合工作,形成一体两翼发展战略,即青花汾酒系列为主体、杏花村酒和竹叶青酒为两翼,实现三大品牌协同发展。
杏花村酒:产品定位汾酒系列有效补充,向下承接玻汾下延需求。杏花村酒以杏花村福酒、杏花源、红花玉等覆盖更低端市场。22年以来,汾酒重新梳理杏花村酒产品定位,旨在将杏花村打造成清香第二品牌,联袂玻汾加速下沉市场消费者香型认知教育工作。
竹叶青酒:着眼保健酒市场,双轮驱动加速品牌焕新。中国八大名酒之一,定位保健酒市场,以汾酒为底酒,保留竹叶特色,再添加十余种名贵中药材精制陈酿而成,具有性平暖胃、舒肝益脾、活血补血、顺气除烦、消食生津多种功效。2020年确立“汾酒 竹叶青”双轮驱动战略,在营销、渠道等方面多管齐下,加速产品焕新,如积极进行社群营销,与老干部协会等具有一定消费能力与健康饮酒意愿的社会团体合作推广,持续培育竹叶青酒消费氛围。
坚定推进三大品牌合力发展,补足一体两翼协同差距。25年末汾酒经销商大会上,管理层清晰认识到,三大品牌“一体两翼”协同存在较大差距,集团资源整合、市场下沉方面离目标还有距离;26年公司将进一步实现汾酒主品牌与杏花村、竹叶青品牌资源共享,坚定不移推进三大品牌合力发展。
杏花村酒:1是通过升级多元化产品系列实现新布局,如25M9公司对杏花村光瓶酒实现焕新升级,推出全新42度、53度经典版杏花村酒(摩卡慕斯棕、晴山静蓝为主色调),以475ml为主,配称100ml、550ml、1000ml满足不同需求场景。2是从渠道资源系统、品宣系统、信息化系统、办公系统四个方面打通协作壁垒,共享营销资源,如青花汾酒的团队资源、渠道资源与杏花村品牌的新定位相结合,推动品牌协同向前。
竹叶青酒:以“汾酒 ”为核心战略,守正创新,推进年轻化1.0的创新发展。公司规划沿白酒化、功能化、时尚化路径,聚焦果味、花香、药材方向,通过时尚化营销推动竹叶青的年轻化转型。

渠道管理日臻精益,组织自驱动力持续发挥
3.1.“汾享礼遇”助力精细化管控,销售团队保持专业化运作
汾酒构建以汾享礼遇为核心的渠道管理模式。2024年以来,汾酒开始步入“深度全国化”阶段,经销商、终端快速汇量增长的阶段基本过去,渠道转向终端扩容提质阶段。公司相应及时更新推出汾享礼遇模式体系,后者既是渠道、终端分级管理的工具,也是渠道、费用改革的重要抓手,通过多元化的考核细项(涵盖过程、结果指标),旨在规范经销商、终端销售行为,以保证价格体系稳定。
数字化建设:五码合一将原本分散在各处的端点串联起来,统一纳入数字化体系,实现货物流向全链路监管。2020年汾酒启动五码合一系统建设,由厂家、经销商、终端、销售团队、消费者分别扫描垛码、箱码、盒码、瓶码、盖码,完成产品从入库、出库、流通的全环节数字化把控,实现渠道各级人员的利益绑定。
返利机制:正向红包 反向红包双重返利模式,前者强绑定五码系统,通过开箱扫码直接领取,但容易受窜货、乱货等现象影响费投效果;后者则通过多元化考核细项,依托汾享礼遇积分及兑付体系进行模糊返利。①正向红包:厂家直接将费用内置于二维码,经销商、终端进货后,开箱扫码直接领取红包返利。同时,为防止低价抛售和区域窜货,汾酒通过销售人员、消费者扫码监控货物留向,对于乱货、窜货的经销商、终端,根据发现次数降低费用返点、减少配额,全年发现4次以上直接终止合作。②反向红包:消费者开盖扫码领奖后,与码关联的终端和经销商也能获得返利。反向红包采取模糊返利的形式分发,以应对反向红包刚性可预期问题,例如经销商、终端若明确知道每瓶酒获得反向红包激励额度,则会以价换量,将红包激励部分让渡给消费者,换取更多销量空间。同时,反向红包返利额度与累计积分挂钩,积分指标/礼遇值通过动销、进货、开瓶率、激励主题事件完成度等方式获取。
费用核销:经销商直接 “上账”,按 “后折扣” 形式进货;终端直接 “返现”,由汾享礼遇体系兑付结算。①经销商:首次进货按照原价打款,汾酒后续根据评估情况,返利通过上账方式给予,经销商下次进货按照后折扣形式,账户中的返利抵扣部分货款。②终端:返利费用由经销商垫付,汾酒以汾享礼遇体系兑付结算,保障终端利益并与市场实际情况挂钩,同时通过经销商参与,加强终端管控。


汾酒渠道精细化管理能力被市场低估,实际已跻身行业领先水平。汾享礼遇同国窖荟积分返利机制类似,但积分规则更多样化,考核不完全依赖于扫码开瓶指标。公司渠道可通过基础动作类指标保障实现稳定的积分及返利兑现;而国窖则锐意推进开瓶扫码体系,在当前渠道ABC返利政策下,渠道积分抢盘分利完全由开瓶扫码决定。
市场一线干事创业氛围积极,自驱动力持续发挥。面临行业下行的不确定性,汾酒仍具确定性的销售表现及薪酬待遇,激励一线销售人员积极性持续发挥。一方面,汾酒销售人员待遇稳步提升,已属行业较高水平;另一方面,全国化扩张充分打开销售人员向上晋升通道,近年不少85后中坚骨干得到提拔,销售团队士气高涨,干事创业的主观能动性较强。
在营销层面,公司建立并推行各类人员的末位调整和不胜任退出机制,实现人力资源的动态优化配置。1是对40名省区技术管理负责人进行多维度考核,对以增量客户为核心的综合考核排名末位的两名主管进行岗位调整。2是系统构建覆盖外部营销团队多层级的退出机制与认知管理体系,综合管理类人员与营销人员的末位淘汰及不胜任退出工作将于2025年12月中旬率先启动。3是针对青30,5个市场的15个业务岗位开展内部市场化竞聘。此次营销人才管理机制的优化调整,为优化营销团队、提升组织效率、更好服务经销商、提高集体战斗力,营造“能者上、平者让、庸者下”的良好氛围迈出了重要一步。
2026年公司将持续深化人才保障支撑:①落实人才队伍全景分析:通过量化数据与质性分析相结合的方式,精准诊断各区域营销人才的结构、能力现状与发展潜力,优化跨区域、跨岗位人力资源配置,实现人力资源与业务发展的市场化匹配。②健全外聘人才管理体系:落实外聘营销人员任职资格管理办法,构建营销体系内标准化的任职资格管理机制;推动轮岗实践,提升人员综合能力,正式启动内勤骨干与外勤人员轮岗工作,通过体系化探索实践促进干部能力迭代升级,打通协同壁垒,提升团队作战能力。

3.2.省属国企机制赋能,经营质地具备保障
汾酒作为省属国企,机制稳定,经营质地良好。相比其他市属国企,汾酒作为白酒上市公司中唯二的省国资委控股公司,经营质地具备较好保障。1是省政府下属的大规模国企相对较多,监督管理机制更为健全;2是省政府层面能够调派的优秀干部人才较多;3是相比部分白酒国企背负了较大的地方GDP贡献压力,汾酒体量远不及省内能源国企,经营调控空间相对宽裕。
2023年以来,公司陆续更换董事长及总经理,新任高管由政府派驻,经营风格稳健务实,对内主要推行专业化运营,并充分尊重行业运行周期。公司新任销售总经理由原销售副总出任,实现销售经营的平稳过渡,公司销售战略及政策执行保持较好连贯性。


盈利预测与投资评级
山西汾酒作为清香型白酒龙头,在收入规模达200亿元以上的大酒企中,受益香型差异化、全国化及多价位产品的增量贡献,成长空间最为突出:我们预计2025~2026年收入增长以稳为主,实现中低单增速;中长期兑现600~700亿收入确定性强。
收入端,我们预计2025~2027年公司收入同比增速保持在0~10%区间。汾酒全国化梯队构建完善,且产品组合兼具成长性及抗波动性。1)区域角度:从环山西到长江以南,汾酒省区布局已形成轮动梯队,增长兑现能见度高;2)产品角度:产品组合战力出众,抗波动性强,我们预计公司2025全年营收同比实现低单增长,各价位带同比增速差异不大。其中,25Q2、Q3商务场景受冲击明显,汾酒产品结构相应阶段性向老白汾、玻汾倾斜;25M9以来伴随青20动销流速恢复好于预期,产品结构边际有一定修复。往后看,我们预计2026年多产品价位调节优势持续发挥,收入企稳压力不大;2027年及以后伴随经济动能修复,看好汾酒强势产品乘势而上。
利润端:我们预计2025~2027年公司归母净利率短期承压后有望逐步修复,毛利率、费用率均存在优化空间。1)毛利率:未来在“壮腰部 强头部”的产品势能带动下,产品结构有望持续向上优化。2)费用率:伴随汾享礼遇模式日趋完善,叠加公司加强日常督导检查,持续严管品鉴、赠酒等套现风险较高的费用科目,费用闭环管理与落地有望强化。

我们采用可比公司估值法,选取贵州茅台、五粮液、泸州老窖、古井贡酒作为可比公司,2025~27年可比公司平均PE为17x、16x、15x,汾酒同期PE与行业中枢基本贴近,而盈利复合增速表现领先。伴随汾酒全价位、全国化布局日臻完善,玻汾、青20增长趋势能见度高,同时腰部产品经过下沉培育,亦将逐步兑现场景修复增量。综合以上考虑,维持“买入”评级。

风险提示
白酒消费需求不及预期:若经济复苏不及预期、高端酒批价表现不及预期,将加剧次高端及以上价位行业需求增长压力。
老白汾培育较慢:2025年中秋国庆行业大众宴席动销同比下滑高单~双位数,受消费环境及场景拖累,中高端价位需求beta短期承压;老白汾在缩量市场中的培育周期或有所拉长。



VIP复盘网