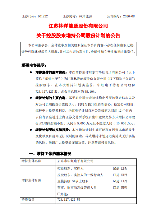
本次增持主体启东市华虹电子有限公司(简称“华虹电子”)为公司控股股东。在本次增持计划实施前,华虹电子持有公司股份723,127,427股,占公司总股本的35.10%。
增持计划的主要内容:基于对公司未来持续稳定发展的坚定信心以及对公司长期投资价值的认可,同时为提升投资者信心,稳定公司股价,维护中小投资者利益。华虹电子计划自本公告披露之日起12个月内,以自有资金通过上海证券交易所系统以集中竞价交易方式增持公司股份,拟增持金额不低于人民币5,000万元且不超过人民币10,000万元。


同日,林洋能源还发布了估值提升计划。
林洋能源表示,自2025年1月1日至2025年12月31日,公司股票连续12个月每个交易日收盘价均低于其最近一个会计年度经审计的每股归属于公司普通股股东的净资产,根据《上市公司监管指引第10号——市值管理》,属于应当制定估值提升计划的情形。其中,2025年1月1日至2025年4月25日每日收盘价均低于2023年经审计的每股归属于公司普通股股东的净资产7.52元,2025年4月26日至2025年12月31日每日收盘价均低于2024年经审计的每股归属于公司普通股股东的净资产7.60元。


VIP复盘网