扫码体验VIP
网站公告:为了给家人们提供更好的用户体验和服务,股票复盘网V3.0正式上线,新版侧重股市情报和股票资讯,而旧版的复盘工具(连板梯队、热点解读、市场情绪、主线题材、复盘啦、龙虎榜、人气榜等功能)将全部移至VIP复盘网,VIP复盘网是目前市面上最专业的每日涨停复盘工具龙头复盘神器股票复盘工具复盘啦官网复盘盒子股票复盘软件复盘宝,持续上新功能,目前已经上新至V6.5.3版本,请家人们移步至VIP复盘网 / vip.fupanwang.com

扫码VIP小程序
返回 当前位置: 首页 热点财经 “宁王”拟入股!停牌前涨停

股市情报:上述文章报告出品方/作者:中国证券报;仅供参考,投资者应独立决策并承担投资风险。

“宁王”拟入股!停牌前涨停

时间:2026-02-08 18:45
上述文章报告出品方/作者:中国证券报;仅供参考,投资者应独立决策并承担投资风险。


永太科技2月8日晚公告称,公司拟以发行股份方式购买宁德时代持有的永太高新(标的公司)25%股权并募集配套资金。公司现持有该标的公司75%股权。

本次交易完成后,宁德时代将成为公司股东。经公司申请,公司股票自2月9日开市起停牌,预计在不超过10个交易日的时间内披露本次交易方案。

同花顺数据显示,2月6日,永太科技股价收盘涨停,报28.77元/股,最新市值为266.16亿元。

图片来源:同花顺

宁德时代拟成为公司股东


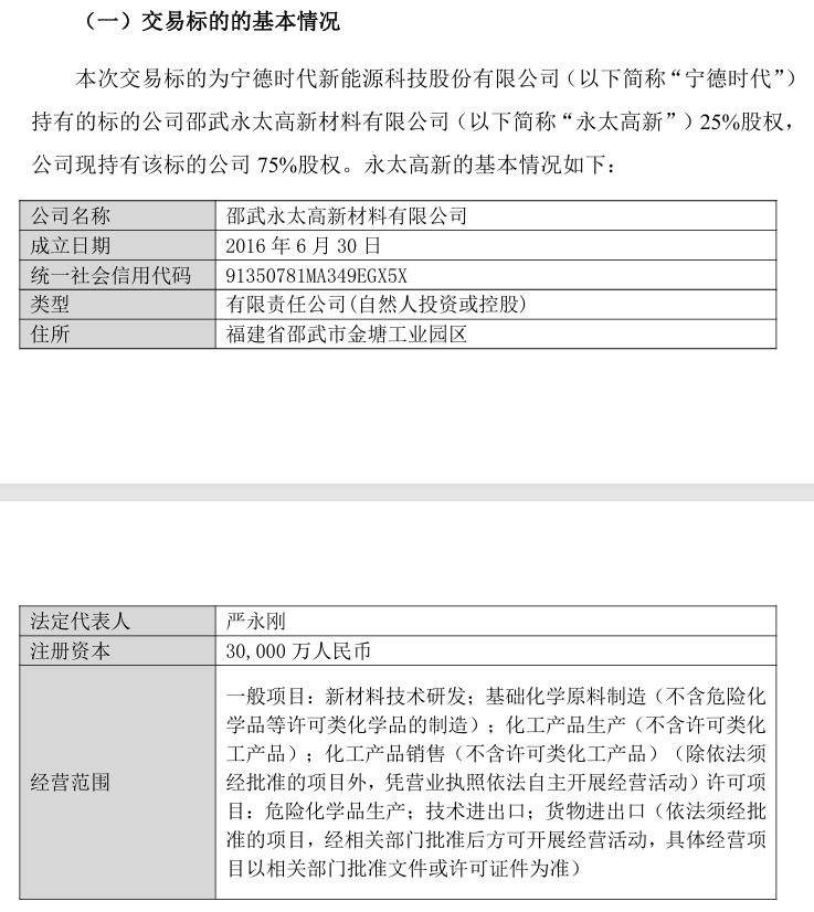
永太科技2月8日晚披露《关于筹划发行股份购买资产并募集配套资金事项的停牌公告》。公告显示,本次交易标的为宁德时代持有的永太高新25%股权,永太科技现持有该标的公司75%股权。

永太高新成立于2016年6月30日,法定代表人为严永刚,注册资本为3亿元,公司经营范围包括新材料技术研发、基础化学原料制造(不含危险化学品等许可类化学品的制造)、化工产品生产(不含许可类化工产品)等。

图片来源:公司公告

公告显示,永太科技与宁德时代已签署《股权收购意向书》,初步达成购买资产的意向。最终股权收购数量、比例、交易价格、支付方式、股份锁定安排、违约条款等由交易各方另行签署正式交易协议确定。

根据公告,永太科技预计在不超过10个交易日的时间内披露本次交易方案,即在3月3日前披露相关信息。若公司未能在上述期限内召开董事会审议并披露交易方案,公司证券最晚将于3月3日开市起复牌并终止筹划相关事项。

宁德时代借助本次交易入股永太科技,成为其近期入股新能源材料制造商的新案例。


预计2025年业绩同比减亏


永太科技2025年半年报显示,公司是一家以含氟技术为核心、以技术创新为动力、以智能制造为驱动的含氟医药、植保与新能源材料制造商,拥有垂直一体化的产业链、柔性化的综合生产平台和专业化的研发创新团队。公司生产的主要产品按照终端应用领域分为三类,包括医药类、植保类、锂电及其他材料类。

根据永太科技2025年度业绩预告,公司预计2025年实现归属于上市公司股东的净利润亏损2560万元至4860万元,同比减亏,上年同期为亏损47835.4万元。

公司称,2025年,新能源汽车及储能行业需求快速释放,带动公司锂电材料类核心产品销量与价格同比大幅提升,主营业务毛利实现显著增长,成为公司减亏的核心驱动因素。

展望2026年,伴随锂电材料类主要产品价值逐步回归,公司将聚焦核心主业,持续加大市场开拓与客户结构优化力度,深入推进全流程降本增效举措,全力提升盈利质量与抗风险能力,推动公司经营状况稳步向好。

股票复盘网
当前版本:V3.0