在新能源快速变革的时代,
固态电池被视为极具潜力的发展方向。
但如何突破界面阻抗、充电倍率等瓶颈,
依然是行业共同面对的底层课题。
01 痛点深剖
集流体与固态电池适配挑战
目前,固态电池的技术路线上,负极集流体依然以铜(Cu)基材料为主。铜的导电性极佳、工艺成熟且与目前的活性物质(如石墨、硅碳、金属锂)具有良好的电化学兼容性。随着对能量密度和安全性的追求,负极集流体与固态电池适配挑战愈发凸显。
界面阻抗
锂沉积不均匀
体积变化适应差
02 从平面到多维
如何以表面工程技术攻克固态电池界面难题?
面对行业公认的难题与瓶颈,三孚新科基于深厚的技术积淀,充分发挥「工艺、材料与设备」的协同优势,打破传统复合铜箔“金属-高分子-金属”的三明治结构限制。我们采用创新的三维多孔结构设计,推出了新一代锂电池复合集流体解决方案——3D复合集流体 (Cu)。
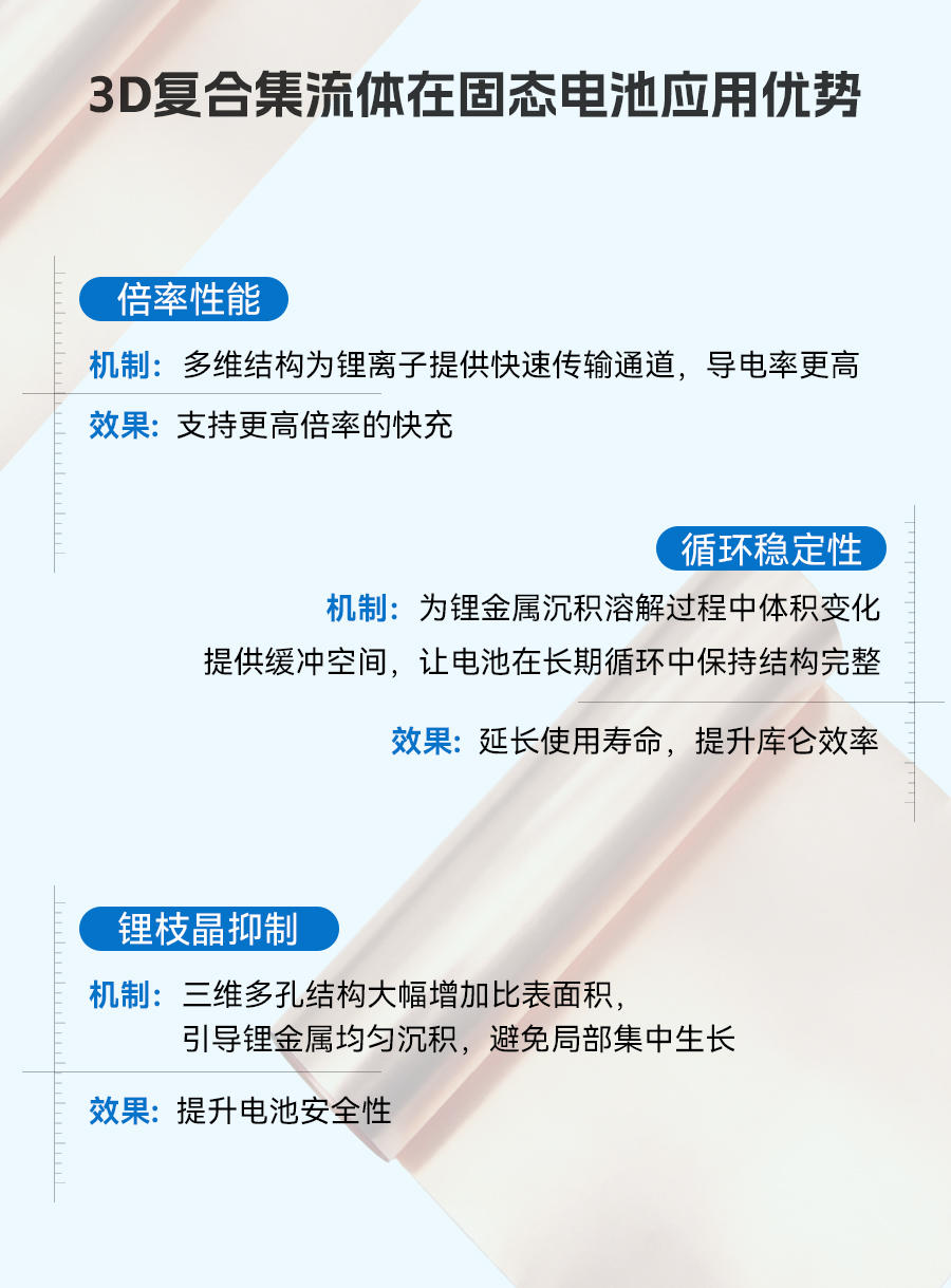
3D复合集流体在固态电池应用优势

03 优势解析
3D复合集流体核心性能
攻克核心痛点,
用结构重塑电池未来!
我们已准备好,
与志同道合者共探前路。
关于三孚新科
广州三孚新材料科技股份有限公司(股票代码:688359)是一家表面工程技术解决方案提供商,主要从事表面工程技术的研究以及新型环保表面工程专用化学品、专用设备的研发、生产和销售。具有行业一流的研发能力和产品定制能力,产品广泛应用于PCB制造、3C产品制造、汽车零部件、五金卫浴、新能源等众多工业领域。
在新型环保表面工程专用化学品板块,核心技术如印制电路板水平沉铜技术、印制电路板化学镍金技术、印制电路板脉冲电镀、印制电路板填孔电镀、无氰电镀技术、高耐蚀化学镍技术、ABS无铬微蚀技术、无磷低温环保工业清洗技术等已达到行业领先水平。
公司分别在新能源领域以及PCB领域实现表面工程专用设备业务板块布局,主要产品包括“一步式”复合铜箔设备线、片式VCP电镀设备、卷对卷VCP电镀设备、半导体电镀设备、湿制程水平设备,可为客户提供专用设备及专用化学品的一站式解决方案。







VIP复盘网