不过,之前几大稀土龙头——北方稀土、中国稀土、中稀有色、盛和资源的业绩预告显示,归母净利润均明显上涨,但都没达到市场的一致预期。
截至目前,几大龙头中北方稀土市值超过1800亿元,前几天巅峰曾超过2000亿元。从估值来看,稀土的钱,实在是可赚可不赚。

稀土的第一层误解叫“稀”。它在地壳里并不罕见,难点落在浓度与分离。
你可以把它想象成蛋糕里的巧克力碎。巧克力不少,但要剔除出来难上加难,还要按颜色、大小、口感干净地分类。稀土元素化学性质相似,矿床常常共生复杂,原矿品位又低,先选矿得到精矿,再化学处理、溶剂萃取、离子交换把不同元素逐一分离提纯,最后还原成金属单质。
对于习惯了轻资产高收益赚钱模式的国家,从筹资到规模化产出显著收益,需要很长时间,需要大量资金、设备与专业人才,而很多国家的人才库甚至已经不存在。这些行业也不像软件创业那样可以从小做起,往往要先烧很多年、烧到竞技水平,成功仍不必然。
所以我们迎来了定价权。
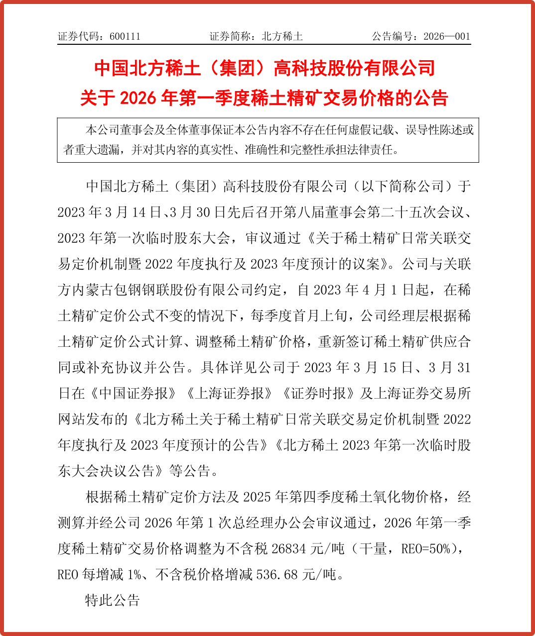
北方稀土与包钢体系的精矿定价机制自2023年4月1日起保持公式不变,季度首月上旬按公式计算、调整并公告。
制度稳定,意味着波动不会消失,只会换一种形态出现。所以看价格,2024年三季度到2026年一季度,精矿价格从16000/吨左右涨到了26834元/吨。六次连续上调,累计涨幅60%。

2025年上半年,氧化镨钕均价43.15万元/吨,同比上涨12.56%。到2026年初,也就是现在,均价报到了62.6万元/吨,金属镨钕76.5万元/吨,相比一个季度前上涨约11%。
这些数字很容易让人产生一种线性直觉,价格上去,利润就跟上去。可惜稀土行业偏偏不服从这套直觉。
它更像一条由多段齿轮咬合的传动轴,上游精矿的抬升并不会等比例传到下游,更不会温柔地留出价差。北方稀土的利润为什么会被反复拿来讨论,答案并不玄学,它在相当程度上要消化来自精矿端的刚性上行。上游这道闸门一旦开得更快,终端产品哪怕上涨,价差也可能变薄,利润表会显得增速很好,体感一般。
这主要是因为虽然都可以叫稀土企业,但北方稀土、中国稀土、厦门钨业们各自的业务都有差异,自然受影响程度也就不同。
中国稀土在上半年冲回部分存货跌价准备,对利润形成正向影响;下半年部分中重稀土价格走弱,尤其四季度下跌明显,计提的存货跌价准备环比增加,利润被冲减。上半年归母净利润为1.62亿元,而全年区间落在1.43亿元至1.85亿元,这种结构让下半年盈利的舒适度变得很低。

这就是定价影响度高不好的地方,行业的景气度就像此处多云彼处大雨,每家企业的赚钱能力都只能说与上游相关,但不成比例。
定价背后的博弈
稀土进入2025年之后,“安全”就成了最大的关键词,一直到今天所谓的“金库计划”。
采选、冶炼分离、磁材加工、磁材回收等全链条的设备、技术、原辅材料……非常多的环节都在安全考虑的范围内,其中有一部分是被彻底禁止,也有些是增加了时间成本。当然,对供应链来说,其实差别都不大。
所以时间成本一旦变成战略成本,定价就又多了一个影响因素。
2026年1月,G7国家与其他三个国家召开“稀土工作会议”,讨论支持措施。2025年8月,美国稀土产业独苗MP Materials被美国官方看上,后者成了最大股东,持股15%,并签署为期10年的协议,对其库存或出售的镨钕合金给出110美元/公斤的最低价格承诺,而该公司2025年三季度平均售价为59美元/公斤。

这是一份很高的“安全溢价”,同期喜提天降横财的还有Vulcan Elements——拿到6.2亿美元联邦直接贷款和14亿美元合同,美国稀土公司,16亿美元支持和配套13亿美元高级担保贷款,以及15亿美元PIPE融资。
这次登上新闻头条的“金库计划”更是高达120亿美元的规模,含20亿美元私人资金与100亿美元贷款的组合,被用来为汽车制造商、科技企业等采购并储备关键矿产。
企业通过承诺未来按约定库存价格采购并支付部分前期费用,换来由项目方采购、储存、按需提取的服务,甚至设置稳定机制,要求承诺采购的一方未来按相同成本回购同等数量原材料,试图抑制价格波动,并把目标储备量指向60天。已有通用汽车、Stellantis、波音、康宁、GE Vernova、谷歌等十余家企业确认参与。

制度参与定价,会带来一个很现实的后果,区域价差可能扩大。本地市场价格与全球市场价格出现分叉,短期表现为区域性的价格差异,长期会把代价传导给消费者。
传导的敏感性并不均匀,机器人对高性能磁体的依赖更深,一个机器人可能装几十甚至上百个磁体,成本上升会更直接;电动车用到的磁体数量相对少,冲击感更弱。稀土的战略溢价就这样分摊到不同终端,最后并不一定停在特定公司的利润表里。
稀土的波动不再单纯来自供需,而是夹带更多人为的刚性,最低价、储备、许可、豁免、过渡期、关税、融资结构。给稀土定价的意义更多是维护市场,实际它们的价值早就超越了市场。
后来者难追
不过,如果这样就想改变稀土的历史,还是有点乐观了。
也是在昨天,日本宣布成功从小笠原诸岛的南鸟岛海域水深约6000米的海底采出被认为含有稀土的海泥。从海底挖稀土是日本一直坚持的战略,你也可以叫它“抠泥机挖”。
按照他们的描述,海泥大概有镝、钕和钆等6种以上稀土元素,镝、钕和钐用于驱动电动汽车的马达高性能磁铁,钇是发光二极管(LED)和医疗器械用超导体的材料,钆用于控制核反应堆的系统等。
日本希望在2028年以后实现产业化,Reddit网友纷纷表示反对——日本当年做固体电池也是最早起步、最爱申请专利的国家,然后丰田流出过的拟量产时间,包括但不限于2022年、2025年、2026年、2027年、2028年。
顶着一堆硫化物专利壁垒,全球其他国家的硫化锂产量加起来不到中国的四分之一。

稀土亦然,放弃了对工艺和产业积累的坚持,再捡起来就难了。
1959年12月30日,包钢稀土一厂炼出第一炉稀土硅铁合金;1974年,实验得到纯度99.9%的极难分离的镨与钕,同年把工艺带到包钢稀土三厂,在萃取槽一端注入原料,另一端输出高纯稀土,试验一次成功,并通过设置第三个出口收集其他稀土富集物,让一套流程产出多种产品。
随后,串级萃取技术取代了摇漏斗式方法,成本降到原先的四分之一,1977年技术无偿推广到全国,甚至出现乡镇企业也能分离稀土的奇观。1986年,中国稀土年产量1.18万吨,超过美国,成为世界第一。
体系一旦形成,时间就站到那一边。美国在1949年发现芒廷帕斯轻稀土矿,1952年启动开采,曾满足国内需求并占据全球出口三分之一;通用汽车在1983年成立麦格昆磁,为军工领域钕铁硼磁铁独家供应。
但1998年后,其稀土制造业衰退,稀土分离厂暂停并最终把工厂搬到中国;麦格昆磁在1998年落户天津,2002年至2003年美国工厂关闭,设备与技术人员迁往天津;法国罗地亚关闭得州分离厂转到包头,日本企业也通过合资把产线搬来。
产业链迁移并不只是搬机器,它会把工艺、参数、经验一并搬走,留下的人习惯了轻钱快钱,空洞再难在短期内补齐。
这也是为什么“补短板”在稀土这里总显得慢。产业不像软件创业可以从小做起,它要求先花大量钱,花多年把流程跑顺,才能接近竞技水平。而且稀土提取常常会把其他金属一起溶出来,包括放射性混合物,而这些产物经济价值远不如稀土,额外的合规与处置会反向吞噬项目经济性。
资本市场不会喜欢这些东西,推崇资本市场的国度亦然。稀土体量很小,价格既受供需,也受“无形之手”的干预。它越被强调战略重要,越难被允许把全部成本顺滑地转嫁给下游,尤其当下游承载的是更大规模的制造业与消费品。
比如金力永磁,它在2024年全球高性能钕铁硼永磁材料市场份额约28%,2025年预计归母净利润6.6亿至7.6亿元,同比增幅127%至161%,扣非净利润5.8亿至6.8亿元,同比增速241%至300%,销量在新能源汽车与人形机器人电机转子等领域带动下创历史新高。它的产能规划,也是一路走高。

不过与此同时,金力永磁生产成本中原材料占比超七成,稀土原料占比常年在62%至78%,毛利率在10.03%到22.42%之间波动,本质更接近赚加工费。稀土价格上涨时,低成本库存就释放利润,价格下跌时,库存减值与产品降价一起压缩毛利。
在恒常的变化里,这类企业度过了一天又天,一年又一年。常见的上游能影响下游、下游也能倒逼上游的情况,在这里几乎没有意义。这样的稀土,自然没必要按传统的赚钱能力估值。比起渴求永恒增长的利润,相对不变的领导地位更受一部分人喜欢。信则有,不信也罢。


VIP复盘网