摘要
SpaceX 获批部署额外7500颗二代星链,申请100万颗卫星星座;我国提交新增20.3万颗卫星申请。卫星频轨资源申请已上升至国家战略层面,中美商业航天竞争日趋激烈。在ITU“7-9-12-14年”强制发射约束下,高密度发射窗口效应将把火箭与卫星制造推入“刚性放量”的轨道。
政策与资本持续赋能,我国商业航天政策进入加速期。2026 年前后,商业航天产业将进入由“技术验证”迈向“规模化产业化”的关键拐点。随着中国星网和 G60 千帆星座批量化发射、海南商发与商业运载火箭投入使用,大运力、低成本趋势将引领行业开启新时代,太空算力进一步打开行业天花板。探月、深空探索、太空旅行等领域的进展将持续拓展产业潜力,中美在卫星频轨资源、空间算力等领域的竞争将推动行业加速迭代。
投资端,目前锐度较高的方向是可回收火箭、spaceX链、太空算力,而低轨通信卫星链是最先有基本面逻辑和订单支持的细分领域。我们认为投资端应更聚焦核心资产,寻找“通胀环节”及“边际新增”方向,看好火箭3D打印、卫星射频天线、卫星碳纤维复材、太阳翼、星间激光通信等相关标的。

图片来源:摄图网(AIGC)
商业航天:中美竞争激烈,发展进入快车道
1月9日,美国联邦通信委员会(FCC)正式批准SpaceX部署额外7500颗二代星链;1月30日,SpaceX向FCC提交名为“轨道数据中心系统”的卫星星座发射申请,计划发射、运营至多100万颗卫星组成的星座;2025年12月我国向国际电信联盟(ITU)提交新增20.3万颗卫星的申请。由于空间资源、频谱资源为极为有限的战略资源,卫星频轨资源申请已上升至国家战略层面,中美商业航天竞争日趋激烈。

商业航天是以盈利为主要目的、遵循市场机制的航天活动,因此运载火箭的低成本、大运力是商业航天时代的发展趋势,火箭可回收是实现火箭成本下降的重要路径,SpaceX引领的垂直起落技术是当前重点发展的回收手段。
行业格局方面,SpaceX是商业航天时代的领军者,我国商业火箭则呈现出国家队主导、民营火箭公司相继进入的双路径格局。国家队以航天科技、航天科工两大集团为主,在固体燃料、发射场、客户资源等方面具有明显优势;民营公司凭借自身灵活优势近年来不断取得进展。
据中国航天工业科学技术咨询有限公司微信公众号,2025年全球火箭发射329次,其中中国92次、入轨航天器377颗,美国198次、入轨航天器4044颗。2025年全球/中国/美国商业航天发射次数占航天发射任务的比重分别为65%/50%/82%,商业属性已成为行业增长的主要驱动力。在星座端,我国近期新增申报低轨卫星20.3万颗,叠加原有项目,申报总数已突破25.5万颗。在ITU“7-9-12-14年”强制发射约束下,高密度发射窗口效应将把火箭与卫星制造推入“刚性放量”的轨道。

政策支持:航天强国,全速启航
国内商业航天政策自2014年起经历了“导向确立、探索实践、全面推动”三阶段,2023年以来明显进入加速期。2025年10月23日四中全会公报新增“航天强国”,体现了国家对航天的高度重视。2025年11月国家航天局增设商业航天司,将有效整合多部门相关职能,关键环节的推进效率有望进一步提升。

具体政策举措方面,国家航天局印发《国家航天局推进商业航天高质量安全发展行动计划(2025-2027年)》,行业准入大幅松绑;设立国家商业航天发展基金,引导培育耐心资本;基础设施开放共享,减轻建设压力;扩大政府采购打开市场空间。根据按照《关于优化业务准入促进卫星通信产业发展的指导意见》有关部署,工信部向中国联通颁发卫星移动通信业务经营许可,星网等链主单位许可也有望下发。
资本市场方面,2025年12月26日,上交所发布《商业火箭企业适用科创板第五套上市标准指引》,标志着商业火箭企业登陆资本市场的通道正式打通、标准全面明确。在政策对“承担国家任务、参与国家工程项目”“可重复使用技术”“行业地位”的强调之下,头部民营商业火箭企业IPO进程或将提速。商业火箭作为商业航天的“运载底座”,其产业化进程将直接带动卫星制造、地面设备、空间应用等上下游环节的需求爆发。


产业链:锚定核心环节布局
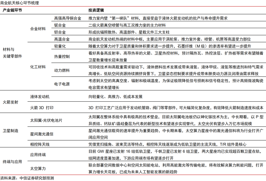
随着中国星网和G60千帆星座先后进入批量化发射阶段,以及海南商业航天发射场和商业运载火箭的投入使用,大运力、低成本趋势正引领商业航天开启新时代,同时空间算力也进一步打开行业天花板,万亿市场规模的新赛道即将扬帆起航,为相关产业链带来巨大的发展契机。建议重点关注材料与关键零部件、火箭发射与卫星制造、终端设备与应用服务等核心环节。

(一)材料与关键零部件
无论是火箭发射端的气动加热环境,还是卫星所处的温度交变、高真空、强辐射的特殊环境,都对材料提出更高要求。商业航天在可复用迭代与星座ITU时限共振下,发射与制造进入刚性放量,材料端出现“乘数效应”。
1)合金材料
四大核心合金材料在商业航天应用中形成了系统性的耦合关系。高强高导铜合金是推力室内壁“第一梯队”材料,直接受益于液体火箭发动机的批产与寿命提升需求;铌、钽合金分别与二级真空发动机升级及低轨星座抗辐照需求紧密相关;高温合金在传统航空航天需求之上,叠加了商业航天发动机热端部件的显著增量。

2)碳纤维复材
卫星重量伴随着性能及功能强化增长,带来对轻量化碳纤维复材的应用需求。石墨纤维(M级)具有高强高模、低热膨胀系数等一系列特性,性能更为适配太空环境,且已经在商业航天领域大量使用,我们预计随着太空算力对于卫星质量和体积要求进一步提升,石墨纤维(M级)的渗透率有望进一步提升。
从需求端看,我们预计2030年我国商业航天用M级碳纤维市场规模约110亿元,对应2025-2030年CAGR为77.5%;2035年市场规模有望达356亿元,空间广阔。
从供给端看,制约高端碳纤维国产化的主要瓶颈在于高端碳纤维制备主要设备国产化低,其中超高温碳化炉仍依赖进口,国产化率不足30%。受设备国产化、工艺技术等限制,我们预计短期内高端碳纤维尤其是M级碳纤维仍将维持“低产能、高溢价”的格局。


3)热控材料及其他
热量控制环节,在太空热环境下,卫星温度将发生显著变化,具备高反射率、高导热率的热控材料是卫星热控件的核心材料,热控涂层、扩热板等需求有望随着卫星数量增长迎来放量。
动力环节,我们看好在可回收技术和高载重需求驱动下,液体燃料技术发展带来的液氧、液体甲烷、液氢等推进剂和特气需求高增长。此外,看好在低轨空间资源持续拥挤背景下,卫星姿态控制要求提升带来的肼类动力源以及润滑油的需求释放。
电子电源环节,考虑到太空的高真空度、辐射和极端温度,为保证极限降低信号损耗和信号稳定性,预计高频微波陶瓷电容需求有望增长。
(二)火箭发射与卫星制造
1)可回收火箭:产业瓶颈,突破在即
硬件设备成本占比高,火箭可回收是重要降本路径。据国家航天局,2025年12月3日蓝箭航天朱雀三号重复使用运载火箭发射入轨,是国内首次尝试一级回收的运载火箭,12月23日航天八院长征12A火箭同样入轨成功回收失败,2026年多家民营企业及体制内院所将继续开展可回收火箭验证。现阶段我国的民营火箭公司已完成猎鹰1号形式的液体火箭首飞,下一阶段有望研发出对标猎鹰9号的可回收中型运载火箭,将参与到中国星网、千帆星座以及算力卫星的发射服务中,届时火箭运力和发射成本瓶颈将迎来突破。
核心环节:液体发动机向轻量化、高推力、低成本发展,3D 打印工艺广泛应用于发动机管路、阀门等零部件,可大幅简化复杂度。

2)卫星:从1到10,加速兑现
我们判断随着卫星迭代升级,相控阵天线、太阳翼面积及价值量有望迎来进一步提升,星间激光通信能力也将持续迭代。

❶太阳翼:卫星能源供应的核心系统
太阳翼是卫星在轨期间唯一的电能来源,为卫星平台和各载荷供电。我们预计太阳翼约占卫星系统总成本的10%-20%,在整体系统中具有极高的技术壁垒,柔性太阳翼代表了当前最前沿的发展方向。
光伏电池板是太阳翼成本结构中的最核心部分,我们预计光伏电池板的成本约占太阳翼系统总成本的60%。当前砷化镓电池片性能及可靠性最优,但成本相对昂贵;中长期看,以P型异质结为代表的晶硅电池及钙钛矿电池具备显著的成本优势,有望成为未来太空电池片重要技术趋势。



❷星间激光通信:星间主流通讯方式,更高速率为趋势
激光通信具有频谱宽、保密性高等优势,被广泛应用于星间通信链路,是微波通信的升级技术。星间激光通信可降低对地面站的依赖,实现真正的全球覆盖,同时还能通过优化数据路径来降低通信延迟、增强覆盖连续性。星间激光通信技术壁垒高,为太空算力从概念走向实用的关键支撑。在低轨通信卫星更低延迟、更高带宽、更全覆盖的趋势下,参考Starlink卫星迭代趋势,我们认为星间激光通信载荷的速率提升为重要趋势。



❸相控阵天线:T/R组件是核心
天线分系统是卫星上负责收发地面信号的关键载荷,主要包括多波束反射面天线、多波束透镜天线和多波束相控阵天线三类。相控阵天线凭借宽扫描角、波束灵活等特点,近年来逐渐成为低轨卫星的主流天线,T/R组件是相控阵天线的核心。
随着手机直连需求释放,星载相控阵面积增大TR芯片市场扩张,手机功放芯片迭代升级单机价值量或大幅提升。



(三)终端设备与应用服务
目前GW星座已发射16组低轨卫星,千帆卫星已发射6组卫星,两大星座均已实现超百颗卫星在轨,组网进度显著加速,下游应用端市场有望逐步打开。
国家互联网信息办公室等七部委联合发布《终端设备直连卫星服务管理规定》,自2025年6月1日起施行,这是国内首个针对终端直连服务的规范文件,对促进和规范行业健康发展具备重大意义。
2025年9月8日工信部官网报道,根据按照《关于优化业务准入促进卫星通信产业发展的指导意见》有关部署,工信部向中国联通颁发卫星移动通信业务经营许可。我们预期卫星通信产业牌照发放工作将于近期加速推进,首批牌照发放或涉及大型基础电信服务商、头部央企、民企卫星产业运营商。


太空算力:PUE发电成本低,是人工智能发展新趋势。
随着算力芯片性能提升放缓,人工智能发展愈发取决于数据中心规模,中美AI竞争开始转向电力竞争。地面数据中心PUE(电源使用效率)一般在1.4左右,相比之下空间数据中心由于散热简单,PUE理论上可降低至接近1,电力消耗大幅减少;发电端通过合适的部署位置,空间太阳能电站年发电小时数可做到8000小时以上,大幅降低电力成本。联合部署空间数据中心和空间太阳能电站,利用高能激光等传输电能,将有效解决算力耗能问题,打开算力增长天花板,已成为未来人工智能发展的新趋势。空间算力卫星需部署在晨昏轨道,轨位资源极为稀缺,在国际电信联盟(ITU)“先占先得”原则下,大国之间轨道资源竞争激烈,从抢占资源角度,我国空间算力发展有望提速。


海外巨头纷纷布局太空算力,我国仍处于追赶阶段。当前国际市场上,Starlink、OneWeb、Kuiper等系统占据主导地位。2025年5月14日,太空计算卫星星座搭载长征二号丁运载火箭在酒泉卫星发射中心成功发射,标志着我国首个整轨互联的太空计算星座正式进入组网阶段。11月27日,北京市科委联合中关村科学城管理委员会等单位发布《太空数据中心建设规划方案》,计划在700-800公里晨昏轨道分三阶段建设超千兆瓦级太空数据中心系统,首颗试验星“辰光一号”计划于2025年底或2026年初发射。


长期来看,我们认为太空算力星座的核心是解决资源问题,火箭成本是产业发展的关键。随着我国卫星互联网事业推进,火箭发射成本下降和单颗卫星算力提升,利用卫星建设大规模算力星座成为可能,从而推动卫星互联网应用端产业闭环。
投资机遇:聚焦核心资产
2026 年前后,商业航天产业将进入由“技术验证”迈向“规模化产业化”的关键拐点。随着中国星网和 G60 千帆星座批量化发射、海南商发与商业运载火箭投入使用,大运力、低成本趋势将引领行业开启新时代,太空算力进一步打开行业天花板,形成万亿市场规模赛道。未来探月、深空探索、太空旅行等领域的进展将持续拓展产业潜力,中美在卫星频轨资源、空间算力等领域的竞争也将推动行业加速迭代。
投资端,目前锐度较高的方向是可回收火箭、spaceX链、太空算力,而低轨通信卫星链是目前最先有基本面逻辑和订单支持的细分领域。我们认为投资端应更聚焦核心资产,寻找“通胀环节”及“边际新增”方向,看好火箭3D打印、卫星射频天线、卫星碳纤维复材、太阳翼、星间激光通信等相关标的。
风险因素
政策支持力度不及预期;卫星互联网星座建设低于预期;卫星发射计划实施低于预期;地面设施和运营服务建设不及预期;卫星应用服务价值兑现不及预期;商业航天发展速度不及预期;行业竞争加剧。产品国产化进度不及预期;空间级材料与制造成本居高不下;太空环境下技术稳定性未充分验证;标准体系与认证流程发展不及预期;太空算力规划的不确定性;运营商资本开支低于预期;物联网应用、5G产业化低于预期。


VIP复盘网