本篇报告为华创交运|低空60系列的第二十六篇,我们聚焦四川省道路客运的龙头企业富临运业。公司一方面对传统道路客运产业升级,通过数字化 管理输出拓展市场机遇;另一方面结合自身资源要素与管理优势,因地制宜,布局三大战略转型方向:交旅融合、低空经济、无人物流。
(一)汽车客运服务及汽车客运站经营是公司核心业务。


(二)财务数据:收入基本恢复至2019年水平,投资收益是公司利润重要来源。
收入:客运收入占总收入比重70%以上,23年已经恢复至19年水平左右;

利润:根据公司业绩预告,预计25年实现归母净利1.65亿-1.96亿元,同比增长35%-60%,主要系公司合营企业因土地收储确认相关非经常性损益,同时受联营企业盈利增长等因素影响,扣非净利中值0.77亿,同比增长8.1%。

投资收益:2020-24年公司投资收益占利润总额比重均超过75%,主要来自绵阳商行(公司持股6.545%,委派1名董事)与三台农商行(公司持股9.6264%是第一大股东),25年上半年确认两者带来的投资收益超过0.9亿元。

(三)打造线上平台“天府行”:传统客运的升级,数字富临的基础。
面临传统道路客运的压力,公司积极寻求业务升级,打造线上平台“天府行”,2025年中报介绍日均客流量突破3万人次,位居国内定制客运平台前列。公司以此为契机,将平台以SaaS模式向河南、宁夏等省外市场拓展,通过“技术 场景”的深度融合,为构建“数字富临”奠定基础。

二、战略转型1:交旅融合:资源要素,得天独厚。
(一)人口是交旅产业的基础:成都人口吸附力持续增强,公司成都区域贡献高且稳定。


四、战略转型3:无人物流:政策赋能,落地突破。
(一)无人物流:政策赋能 商业闭环。
1、我国无人物流车产业正处于政策赋能的关键阶段。

2、经济模型可跑通,广泛应用场景成新发展机遇。

3、头部无人车标的获资本青睐。

(二)公司积极探索:实现无人物流场景化落地0-1的突破。
1、道路客运与无人物流在资产要素、运营组织与政策技术底座上高度契合。
2、公司积极与多家无人车头部企业接触,探讨业务合作机会。
3、从0到1,与头部企业新石器合作,落地无人驾驶业务场景。富临遂宁运业推动了公司首台无人车正式投入试运营,为布兰奇干洗连锁店提供配送服务。


风险提示:传统道路客运业务受市场冲击、转型不及预期、子公司股权处置事项在26年确认收益存在不确定性等。

一、富临运业:四川省道路客运龙头企业
(一)富临运业是四川省道路客运龙头企业
1、四川省唯一特级客运企业,山东永锋集团是控股股东
富临运业成立于2002年,2010年2月在深圳证券交易所挂牌上市。根据公司2025年中报介绍,公司专注道路运输二十余年,2023年获批中国道路旅客运输“特级企业”资质,是四川省唯一一家特级客运企业,亦是交通运输部重点联系道路运输企业,连续十多年入选中国道路运输百强诚信企业,位居2024 年中国道路运输百强诚信企业第7位,在规模实力、盈利能力等方面多年位居四川省道路旅客运输行业首位。
注:根据公司公众号2025年9月报道,公司2025年位列中国道路运输百强诚信企业第5位,较24年提升2个名次。
公司控股股东为山东永锋集团。公司于2018年9月完成了控股权变更,控股股东由富临集团变更为永锋集团,公司实际控制人为刘锋先生。截止2025年三季报,永锋集团持有公司29.9%股权。
永锋集团创建于2002年,坚持依托钢铁主业,稳慎产业延伸,业务范围涵盖钢铁冶炼、地产置业、市政服务、产业园建设、金融投资、贸易物流、交通运输等,是以 “创建绿色、创新、数字、可持续的人文永锋” 为愿景的现代化大型企业集团。集团重要控制的企业包括山东莱钢永锋钢铁有限公司、山东钢铁集团永锋临港有限公司等。

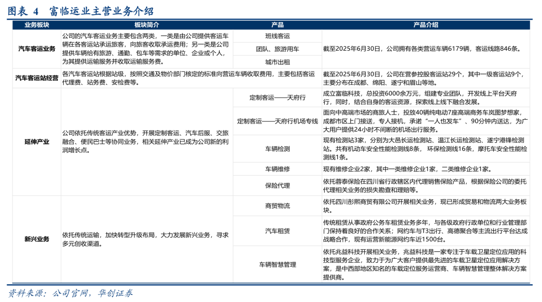
2、汽车客运服务及汽车客运站经营是公司核心业务
根据公司2025年半年报,公司主营业务为汽车客运服务和汽车客运站经营,其他业务包括汽车后服、交旅融合等。
1)汽车客运
汽车客运业务主要包含两类,一类是由公司提供客运车辆在各客运站承运旅客,向旅客收取承运费用;另一类是公司提供车辆给有旅游、通勤、包车等需求的单位、企业或个人,为其提供运输服务并收取运输服务费。
公司具备班车客运、旅游包车、通勤用车、出租客运等多方位的道路客运服务能力。截至2025年6月30日,公司拥有各类营运车辆6179辆,客运线路846条。
其中营运车辆的大幅跃升来自于2022年,根据当年年报介绍,公司以车辆规模构筑属地客运市场护城河,定制化通勤用车服务在绵阳、遂宁、眉山等地取得区域性突破,实现项目新增 22 个;在眉山地区收购同行线路经营权,提升属地市场占有率,车辆总规模达6264 辆,较2021年同比大幅增加1653辆。


进一步查阅公司官网介绍:
班线客运:涵盖市际、县际、县内,形成了辐射省内地市、通达市内县乡的道路旅客运输服务网络。
团队、旅游用车:为大型企业、学校通勤运输服务,项目覆盖成都、眉山、江油,为全省规模最大的通勤运输供应商。历年来为省、市两级机关单位提供定点用车服务;承接各类商务、会议、赛事等大型活动用车;同时也是省内各大985/211高校的定点用车指定供应商。主要合作单位包括通威、华为、腾讯、四川大学等,拥有项目70余个,通勤车辆近700辆。
城市出租:现有巡游出租车700余辆。
2)汽车客运站经营:
各汽车客运站根据站级,按照交通及物价部门核定的标准向营运车辆收取费用,主要包括客运代理费、站务费、安检费等。
截至2025年6月30日,公司在营参控股客运站29个,其中一级客运站9个,主要分布在成都、绵阳、遂宁和眉山等地,在四川省道路运输业中发挥着重要的枢纽作用。
3)延伸产业:公司依托传统客运产业优势,开展定制客运、汽车后服、交旅融合、便民巴士等协同业务,相关延伸产业已成为公司新的利润增长点。
公司官网介绍:
定制客运:传统道路客运业务的升级,富临运业成立富临科技,总投资6000余万元,组建专业团队,开发线上平台天府行,同时,结合自身的客运资源,探索线上线下融合发展,以提供“门到门服务”为目标,聚焦在里程“30-150”公里线路。
车辆检测:现有检测站3家,分别为大邑长运检测站、温江长运检测站、遂宁港锋检测站。共有机动车安全性能检测线8条, 环保检测线16条,摩托车安全性能检测线1条。
车辆维修:现有维修企业2家,其中一类维修企业1家,二类维修企业1家,分别为成都富临长运集团有限公司三运司和成都长运娇子汽车服务有限公司,提供各类小型客车、大中型客车、货车、轿车修理和维护服务。
保险代理:蓉泰保险在四川省行政辖区内代理销售保险产品,根据保险公司的委托代理相关业务的损失勘查和理赔等。
4)依托传统运输,富临运业加快转型升级布局,正大力发展商贸物流、汽车租赁以及车辆智慧管理等新兴业务,寻求多元创收渠道。

(二)财务数据:收入基本恢复至2019年水平,投资收益是公司利润重要来源
1、收入基本恢复至2019年水平
营业收入:公司2019年收入8.9亿,受疫情影响2020年收入呈现明显下降29%,此后整体稳步提升,2023-24年均达到8.6亿左右,基本恢复至2019年水平。2025年前三季度,公司营业收入为6.15亿元,同比下降4.9%。
收入结构:客运收入是公司收入的主要来源,历年营收占比在70%以上;其余各项收入占比均不足10%。2022年动产租赁业务开始贡献收入后,逐步成为公司第二大收入来源(不考虑其他主营业务)。
2024年客运收入6.34亿元,占比74.1%;动产租赁收入0.53亿元,占比6.2%;运输服务费收入0.33亿元,占比3.8%。
2025年上半年,客运收入3.01亿元,占比74.4%;动产租赁收入0.23亿元,占比5.6%;运输服务费收入0.16亿元,占比3.9%。


2、利润:2025年多因素叠加致使利润高增
2019年公司归母净利0.84亿,扣非净利0.82亿,2020年受疫情影响,归母净利0.78亿,扣非净利0.12亿,较19年大幅下降。
2024年公司实现归母净利润1.22亿,扣非后归母净利润0.71亿,根据公司公告2025年业绩预告,预计25年实现归母净利1.65亿-1.96亿元,同比增长35%-60%,中值为1.81亿,同比增48%;主要系公司合营企业因土地收储确认相关非经常性损益,同时受联营企业盈利增长等因素影响,公司按照权益法核算的投资收益增加。
公司预计25年扣非净利0.71-0.82亿,同比增长0.3%-15.9%,中值为0.77亿,同比增长8.1%。

3、毛利分析:
公司毛利率相对平稳,除2022年下降至15.8%,2020-24年基本在18%-20%区间,2025年前三季度毛利率18.6%。
毛利构成看:2024年公司毛利1.58亿,其中客运业务毛利率13.4%,毛利0.85亿,占比53.6%;保险代理业务因毛利率超过90%,毛利达到0.23亿,占比14.7%。

4、投资收益是公司最重要的利润来源
2020-24年公司投资收益占利润总额比重均超过75%,2025年前三季度占利润总额比重为80%。
公司投资收益主要来自绵阳商行与三台农商行。
根据2025年半年报,公司对绵阳商行持股比例为6.5450%,根据绵阳商行《公司章程》,公司向被投资单位委派1名董事;
对三台农商行持股比例9.6264%,是三台农商行的第一大股东,根据三台农商行《公司章程》,公司向被投资单位委派1名董事。
2024年,公司确认对绵阳商行投资收益1.04亿元,占归母净利润的84.69%;对三台农商行投资收益0.13亿元,占归母净利润10.26%。
2025年上半年,公司确认对绵阳商行投资收益0.84亿元,占归母净利润的73.34%;对三台农商行投资收益0.1亿元,占归母净利润的 8.60%。

(三)线上平台“天府行”:传统客运的升级,数字富临的基础
1、传统道路客运承压
近年来,我国私人汽车保有量持续攀升,2015-2024年CAGR达9.1%,其中,四川省2024年私人汽车保有量为1440.8万辆,十年复合增速为8.8%。

私家车的普及改变了国民出行习惯和消费偏好,对传统道路客运的商业模式产生结构性冲击。根据交通运输部数据,2024年全年我国完成公路人员流动量592.90亿人次,同比增长4.8%。其中,非营业性小客车出行量475.09亿人次,同比增长4.3%,占比已超80%。节假日出行中,自驾已成为绝对主力。
私家车保有量与小客车出行主导带来对传统客运班线的长期分流压力,传统道路客运企业需要寻找新的破局点。
2、打造线上平台“天府行”:传统道路客运的升级
前文介绍,公司打造线上平台“天府行”。
日均客流量看,“天府行”2021年1.2万人次,2024年较21年已经翻倍以上增长,达到2.7万人次。根据公司2025年中报介绍,天府行平台日均客流量突破3万人次,用户注册数量超600 万人,在技术能力、订单规模等方面位居国内定制客运平台前列。

为满足广大市民的出行需求,富临运业2024年开通天府机场&双流机场两条机场专线,面向中高端市场的商旅人士,投放40辆纯电动7座高端商务车岚图梦想家,成都市区上门接送,专人接机,承诺“一人也发车”、90分钟内送达,为广大用户提供24小时不间断的机场出行服务。
3、可视为打造数字富临的基础,向外输出运营经验
公司在2025年中报介绍,正依托当前定制客运发展经验,平台以SaaS模式向河南、宁夏等省外市场拓展,通过“技术 场景”的深度融合,持续推进数字化转型,为构建“数字富临”奠定基础。
公司在2025年深化与内蒙古呼运集团股权合作,聚焦机场通勤、旅客接驳、健康服务专线等核心业务领域,推动传统客运向精细化运营、品质化服务升级,助力公司客运业务向省外区域纵深拓展,强化业务跨区域复制能力。
根据公司官网介绍:富临运业的所属企业、天府行的合作企业覆盖省内19个地市州,拥有成都、绵阳、遂宁、眉山等市网约车牌照10块,依托区域优势,成功开行100余条城际线路。
二、战略转型1:交旅融合:资源要素,得天独厚
(一)人口是交旅产业的基础:成都人口吸附力持续增强,公司成都区域贡献高且稳定
成都市人口吸附力持续增强。根据2021年第七次全国人口普查各项数据,成都市成为继重庆、上海、北京之后,我国第四个人口超2000万的城市。2024年,成都市常住人口2147万人,2015-2024年十年人口变动率46.5%,人口吸附力强。
成都都市圈人口持续扩容、区县扩张显著,支撑城际与通勤出行的总量与频次,城镇化与都市圈协同强化客流组织化基础。

富临运业区域收入结构稳定,2024年公司按地区营收占比中,成都占比67.87%、遂宁16.01%、绵阳8.06%、眉山8.06%,显示成都都市圈为稳固基本盘。

2021年,国家发改委与交通运输部联合印发《成渝地区双城经济圈综合交通运输发展规划》,明确提出,到2025年,重庆、成都“双核”之间以及“双核”与成渝地区双城经济圈区域中心城市、主要节点城市1小时通达,重庆、成都都市圈内享受1小时公交化通勤客运服务。
根据交通运输部等联合印发的《推动成渝地区双城经济圈综合交通运输高质量发展标准体系》,近年来,作为国家综合立体交通网“四极”之一,成渝地区双城经济圈综合交通运输网络加快完善,运输服务水平显著提升,交通一体化发展取得了明显成效,成渝“双核”之间基本实现1小时通达,有力支撑了社会经济发展。
附:成渝地区双城经济圈区域中心城市、主要节点城市(四川省部分)
成都、自贡、泸州、德阳、绵阳(除平武县、北川县)、遂宁、内江、乐山、南充、眉山、宜宾、广安、达州(除万源市)、雅安(除天全县、宝兴县)、资阳。
交通一体化意味着整个区域经济活动和人员流动模式的深刻变革。随着成渝双城经济圈一体化,跨城居住和就业或将成为新常态,可能会产生大量的、高频次的通勤需求,衍生的商务考察、周末旅游、探亲访友活动也将愈发频繁,定制客运、城际公交与小团体旅游运输等业务模式相应受益。
根据公司公众号、中国道路运输协会,2025年,公司半年内开行8条便民快巴主线,目前运营的线路包括成都至彭州、自贡、绵阳、眉山等,日均客流超7000人次,上座率超过85%,累计服务旅客超70万人次,通过“便民快巴”精准切入“点对点”市场,与成都高频通勤/都市圈跨城出行结构高度匹配。
以成都至绵阳为例,便民快巴全程最快70分钟,当前优惠票价仅需15元。

(二)四川省文旅资源丰富,交旅融合需求空间大
四川是我国旅游大省,其旅游资源具有数量多、类型全、分布广、品位高的特点,资源数量和品位均在全国名列前茅。
截至2025年3月,四川省共有18个国家5A级旅游景区,数量居于全国第三位。

四川省旅游业长期展现出极强的韧性和巨大的吸引力。2023年,全省旅游景区接待游客人数达4.11亿人次,核心指标不仅全面恢复,更实现了对疫情前水平的超越。

我们分析四川省旅游资源的分布特点与交通现状,发现道路客运与文旅的结合可以作为高铁-私家车覆盖的有效补充。
1)景区分布广泛带来的可达性痛点:四川省众多世界级、国家级的旅游景区(九寨沟、峨眉山、乐山大佛、稻城亚丁等)分布广泛,很多景区距离主要交通枢纽(机场、高铁站)仍有相当距离,“最后一公里”或“最后几十公里”是高铁网络的盲区,也是私家车长途驾驶疲劳的风险区,交通刚需长期存在。
2)易拥堵与停车难带来的经济性与便利性痛点:节假日景区周边道路拥堵、停车位短缺且停车费用高昂是常态,提供直达景区核心区或游客中心的接驳服务,可为私家车用户提供痛点解决方案——他们可以自驾到交通枢纽后换乘更高效、省心的接驳车。
3)复杂路况带来的安全性痛点:前往川西、川北高原景区的道路多弯、多坡,部分路段有暗冰、落石。外地游客不熟悉路况,自驾风险高,由专业客运公司提供的、由经验丰富司机驾驶的车辆,在安全性上更具优势。
4)自由行趋势带来的产品化需求:当前旅游市场的主流是自由行、散客化,游客极度需要标准化、可信赖、便捷的单点交通产品,来串联起他们的自由行行程。
富临运业拥有较为完善的运输网络、合法的道路客运经营资质,且在核心交通枢纽拥有自己的场站,传统道路客运承压的背景下,交旅融合新蓝海有望为公司带来持续的客源、稳定的现金流和一定的品牌增值。
(三)公司交旅融合实践:与阿坝州合作,九黄直通车为起点
公司依托阿坝州“大九寨交旅融合示范区”拓展交旅融合,在阿坝州成立首家州属混改公司九富运业,上线“九旅悦行”平台,自2024年8月30日川青铁路成黄段开通后,承担九寨黄龙景区直通车服务,日均服务超6000人次,有效承接黄九高铁站接驳需求,填补“最后一公里”出行空白。
根据九旅悦行公众号,2025年10月3日,九旅悦行平台单日服务旅客量突破1万人次,刷新了自平台成立以来的单日服务旅客纪录。

三、战略转型2:低空经济:文旅物流,天作之合
低空经济作为富临运业战略转型的方向之一,我们在2025年8月行业点评报告《富临运业与丰翼科技达成合作,“低空 物流”领域拓展可期》以及2026年1月25日《华创交运|低空经济周报(63期):再谈苏州规划与富临运业:小市值公司的潜力方向》有所阐述。
(一)文旅 物流:低空经济可商业落地的场景
1、我们强调观点:预计物流或成低空经济率先规模落地场景。
我们对低空经济四大应用场景的展望分别为:低空 文旅消费,低空 载客出行,低空 物流运输,低空 生产作业。其中,我们在2025年7月深度报告《低空 物流:新质生产力的经济账怎么算?——华创交运低空60系列研究(二十一)》中明确提出:物流或成低空经济率先规模落地场景。我们分不同场景分析了其经济价值,包括:
1)山区、海岛、紧急运输等特殊场景的运输:无人机是优势明显的新质生产力。
低空物流在“急、难、险、贵”寄递需求场景的应用具备优势,如城市内血液中心到医院的低空航线应用,如在海岛、山区等时令生鲜的采摘到运输一体化高时效解决方案的提供等。丰翼-松茸案例可以较传统运输节省至少7小时,鲜度流失率显著降低,售价还可以提升。随着深海科技的推进,未来无人机将物资从陆地运输到海上作业平台,相较于直升机成本更低,相较于船运效率显著提高;以及在文旅与低空的结合中,低空物流相较于传统人力模式具备成本与效率的优势。
2)大型无人机Vs传统支线货机:支线物流单机模型经济有优势。
我们以白鲸航线W5000为例与传统支线全货机(ATR42)进行对比, 白鲸航线W5000载重5吨,相较于类似能力支线货机减重34%,维护费用比同级别金属结构飞机降低20%以上,无人驾驶可以节省飞行员成本千万级别,综合测算吨公里成本2.69元,与同级别有人驾驶货运飞机相比可降低40%以上。
3)大型无人机Vs公路货运:时效溢价优势显著。
我们以翊飞航空科技的ES1000为例与传统公路货运进行对比,其商载1.5吨、航程1200公里。
a)时效领先,如库尔勒直飞乌鲁木齐,可将水果运输时间从公路8小时缩短至1小时,再转干线至北京,有望实现库尔勒-北京次日达,提升保鲜效果。缩短的运输时效可大幅度降低货损率;提高产品品质;提升时效溢价,简化模型下我们测算可以为货主带来超过10%的收入增长,对物流企业带来单票收入提升,对消费者带来更高品质产品,实现三方共赢。
b)我们模拟测算其在500公里航程的成本约2000元,吨公里成本2.65元,与跨越山区的公路线路成本类似。注:在平原和路网发达地区,公路运输现阶段仍具有较大经济优势。
4)末端配送:无人机经济性是否存“误区”?我们以中通“海燕”电动六旋翼无人机为例进行末端无人机配送的经济性分析,在载重15公斤情况下,一架无人机生命周期内运营的总成本为8.6万元,假设单包裹均重0.5公斤,一个架次最多可运输30个包裹,全生命周期运输包裹数7.5万个,则单个包裹运输成本约为1.14元。若载重达到25公斤,运输成本会降至0.65元(不考虑人工),低于快递公司的派送成本。但实际经济性需要配套设施、空域航路资源、载重续航等进一步优化,才能够规模化应用以带来成本下降。
我们特别提到:在文旅景区与低空的结合中,低空物流相较于传统人力模式具备成本与效率的优势。物流配送 无人机=高时效&低成本&灵活性,现代物流迎来新质生产力。
2、东进航科“低空 物流”在黄山景区的应用
我们在2025年12月深度报告《拟收购东进航科,与低空数字化先锋军共建城市立体规划新蓝图——华创交运|低空60系列研究(二十五)》中,介绍了该案例。
“挑山工”是黄山物资运输的代名词,但老龄化严重,人力挑运模式与客流增加所带来的物资需求增加的矛盾以及运力不足给景区经营和生态保护均带来了很大挑战。
2022年起,东进航科以“无人机物流系统搭建与落地主导方”身份,联合黄山旅游、大疆无人机启动无人机山地货运项目。
1)技术适配:东进航科无人机综合管理与服务平台研发出适应山地低能见度、应对不同天气环境的飞行系统,优化航线规划算法,确保无人机高效稳定飞行;
2)场景融合:2023年4月,以黄山慈光阁物资管理站为下站基地,以山上污管站为上站基地,黄山山地无人机物资运输工作正式拉开帷幕。航线特意避开游客步道与生态敏感区,实现“人机互补”;
3)体系搭建:从场地构建、人员培训、运行模式探索、无人机应用场景创新、无人机机务保障优化等被全部建立,完成体系搭建,让无人机运输从“技术试验”转向“常态化运营”。
从2023年5月到2025年8月底,东进航空携大疆无人机在黄山:累计飞行近5万趟(每趟含上下2架次);运输物资涵盖生活垃圾、食材、工程物资、布草等,总重量达4千吨左右;单日最大运输量突破14吨,日运输量从最初的1000斤,逐步攀升至“十万斤级”。
黄山的无人机运输已成为“新质生产力赋能传统景区”的典型案例,并可以成为可复制、可推广的“山岳景区低空物流整体解决方案”。
(二)内外兼修,牵手丰翼,向低空经济拓展转型
1、组织架构优化,向低空经济拓展转型
内部组织架构调整:审议通过成立低空经济事业发展部的议案
根据《富临运业2025年半年报董事会决议公告》,基于公司战略转型需求及国家相关政策推动,为进一步聚焦资源与人才投入,公司拟新设低空经济事业发展部,专门统筹开展该领域的战略研究、模式孵化与资源整合工作,为公司整体业务协同及价值创造提供有力支撑。2025年8月27日,公司第七届董事会第九次会议审议通过该议案。
外部拓展:加入成都无人机产业协会
2025年10月,富临运业加入成都市无人产业协会。
根据成都市无人机产业协会公众号介绍,在国家及四川省大力发展低空经济的战略机遇下,富临运业围绕立体出行战略目标,进一步拓展低空领域业务布局,与无人机产业各领头企业构建战略合作,将统筹推进五大核心低空应用场景在四川省的落地与规模化发展,包括:医疗急救无人机运输、文旅场景低空服务、快递物流补充配送、应急事件快速响应、生鲜零售低空配送。通过场景化运营积累本地经验,逐步形成可复制、可推广的商业模式;未来五年内,将进一步拓展至全省多区域、多场景,最终构建地面交通 低空运输深度协同的立体交通生态,助力公司抢占西南地区低空经济发展制高点,为四川省低空产业高质量发展贡献实践力量。
2、牵手丰翼,推动“低空 物流”运营服务体系建设与合作
根据富临运业公司公众号2025年8月22日报道《跨越山河,共赴未来!富临运业与丰翼科技达成合作》介绍:富临运业与丰翼科技签署合作协议,双方将围绕低空经济领域展开深度合作,共同推动低空物流新业态的发展与创新。
根据协议,双方充分发挥各自在无人机技术、物流运营、场站基础设施、交通网络等方面优势,抢抓低空经济发展机遇,共探低空物流的新模式、新场景,共建低空物流运营服务体系、管理平台以及基础设施网络。未来,双方将深化合作,积极参与四川省“干-支-末”多级联运的低空物流网络建设,通过打造高效、智能、绿色的低空物流体系,为区域低空经济高质量发展注入动能,为低空经济创新生态的形成与发展贡献力量。
2025年11月,公司在交易所互动平台上回答投资者提问称,公司与丰翼科技签订合作协议以来,双方一直保持密切沟通,积极推动低空物流场景的探索与搭建。为了更有效推进项目落地,双方在业务合作基础上,计划成立合资公司开展四川地区低空运营服务与场景赋能。近期双方已签署了合资协议,目前正积极推进合资公司的前期筹备和相关监管审批工作。该合资公司优先计划以景区场景为切入点,开展低空物资运输、应急救援以及垃圾清理等业务。公司期望通过低空物流的赋能提升景区运营效率,以及通过打造高效、智能、绿色的低空物流体系,为区域低空经济创新生态的形成和发展贡献力量。
附:丰翼科技在物流领域中有丰富的实践案例
1)丰翼科技是国内物流无人机领域的代表性企业
根据丰翼科技无人机官网介绍:丰翼科技(深圳)有限公司隶属于顺丰集团。以全栈式自主研发能力立身,围绕无人机物流产品、无人机技术产品、无人机硬件产品不断完善服务能力和产品体系。自主研发的无人机具备0.5kg到50kg,10km到110km的运输能力,涵盖多旋翼和垂直起降固定翼等多种机型。
根据丰翼科技公众号2025年12月报道《TC取证 | 方舟ARK80无人驾驶航空器系统获中国民用航空局颁发型号合格证》介绍,2025年11月25日,其自主研发的方舟ARK80无人驾驶航空器系统,成功获得中国民用航空局颁发的型号合格证(TC证书编号:TC0104A-HD),这是全球首个升力翼多旋翼无人机型号合格证。
2)丰翼科技在物流领域中有丰富的实践案例
如城市内血液中心到医院的低空航线应用。深圳宝安区血站与顺丰旗下丰翼科技、深圳穿越科技,三方共同推进无人机送血项目落地。2023年3月16日,在宝安区委区政府和宝安区卫生健康局的支持下,深圳市首批无人机急救运血航线(深圳市宝安区中心血站⇋深圳市中西医结合医院;深圳市宝安区中心血站⇋中山大学附属第七医院),正式开通航线。
如在海岛、山区等时令生鲜的采摘到运输一体化高时效解决方案的提供等。
松茸案例:丰翼科技2025年7月公众号《深山直飞 | 丰翼无人机飞跃雪域高原,助力“锁鲜”松茸黄金时刻》中介绍,“松茸多生长在高山地势险峻之处,采摘艰难,而且保鲜期短。采摘后72小时内是食用松茸的“黄金时间”。在没有无人机运输的时候,松茸运下山主要靠人背手提、肩挑马驮或摩托车运送,从采摘地交到集散点再转运至交易市场,至少要花8个小时。丰翼在深山核心产区布设航线,可以直接将松茸从采摘地飞送到交易市场,单程仅需数分钟,较传统运输节省至少7小时。无人机运输不仅将松茸暴露在常温环境的时间大大压缩,鲜度流失率显著降低,更规避了山路颠簸造成的物理损伤,同时也提升了村民的劳动效率。”文章中测算,如果不算松茸损坏量,采用丰翼无人机运输的松茸大约每斤可多卖10元。雅江县每年松茸产量在1000吨以上,如果全部用丰翼无人机运输的话,预计将增加2000万元以上的收入。
3)丰翼飞送:同城与跨城产品
丰翼建设以深圳为中心,覆盖粤港澳大湾区主要城市的低空物流网络,打造大湾区2小时物流圈。2020年6月在大湾区开展低空物流常态化规模运营,现已完成深圳宝安区、光明区、龙华区低空物流网络搭建,开通“深圳-珠海”、“深圳-中山”、“深圳-东莞”跨城航线(服务范围持续扩展中),并于2024年3月正式推出全球首个C端互寄的无人机物流产品。
目前,丰翼无人机物流服务已打造出丰翼飞送产品,包括同城飞送与跨城飞送,业务模式为即时响应 物流无人机直飞 专人上门,用户可直接通过手机app与小程序下单。同城飞送可实现服务区域内平均2小时送达,精准承诺,以快递的价格享受专送的服务,目前服务范围包括深圳宝安区、光明区、龙华区范围内互寄。跨城飞送可实现服务范围跨城3小时送达的时效承诺,目前服务范围包括深圳-中山、深圳-珠海、深圳-东莞、湛江-海口。

根据丰翼科技无人机公众号2025年12月31日报道《丰翼无人机2025年度回顾:以创新为翼,以深耕为锚》介绍,2025年飞行架次超29万次,飞行航程超188万公里,运输单量超590万件,载货重量超1868吨。
3、寻找落地突破口:与都江堰市政府探讨低空领域合作前景
根据公司公众号《都江堰市委常委、常务副市长刘唯莅临富临运业考察调研》,2025年11月6日,都江堰市委常委、常务副市长刘唯,都江堰投资集团总经理周小东一行到访富临运业,与公司有关领导围绕立体交通体系构建、低空经济产业发展、金融领域协同等内容展开务实座谈。
会上,刘唯结合城市发展战略,阐明了此次合作的核心导向。他表示,都江堰依托优质生态资源具备“低空 文旅融合”的独特应用场景,市场需求持续释放。富临运业符合都江堰“城市合伙人”的核心画像,是都江堰市政府及都投集团的优质合作选择。希望与富临运业通过战略协同与资源互补,推动立体交通与低空经济融合发展,为城市转型注入新动能,并期待双方合作尽早成型落地。
富临运业总经理蔡亮发认为,都江堰市在交通方面的战略布局与富临运业的发展规划高度契合,富临运业目前正重点布局“低空经济、无人物流、交旅融合”等转型方向,与都江堰的生态资源深度结合,推动低空经济与文旅、物流产业的融合发展,打造区域特色品牌。后续公司将全力配合政府要求,加快推进重点项目调研与落地方案编制,争取早日形成合作成果,助力都江堰立体交通与低空经济产业升级。
我们认为富临运业在道路客运市场积累的丰富运营经验、管理能力、场站与场景资源等,结合丰翼在无人机领域中的实践经验,双方具备协同效应潜力,未来可合作探索的低空经济领域包括但不限于文旅、应急、城市治理、物流寄递等领域。而四川省丰富的文旅资源提供了可选择的广阔场景。
四、战略转型3:无人物流:政策赋能,落地突破
(一)无人物流:政策赋能 商业闭环
我们在2025年12月31日发布的深度报告《“外卖大战”点燃即时零售“万物到家”新征程:内外双飞轮看顺丰同城——解码顺丰系列(21)》中,对无人物流的产业发展做了阐述。
1、政策支持无人配送发展
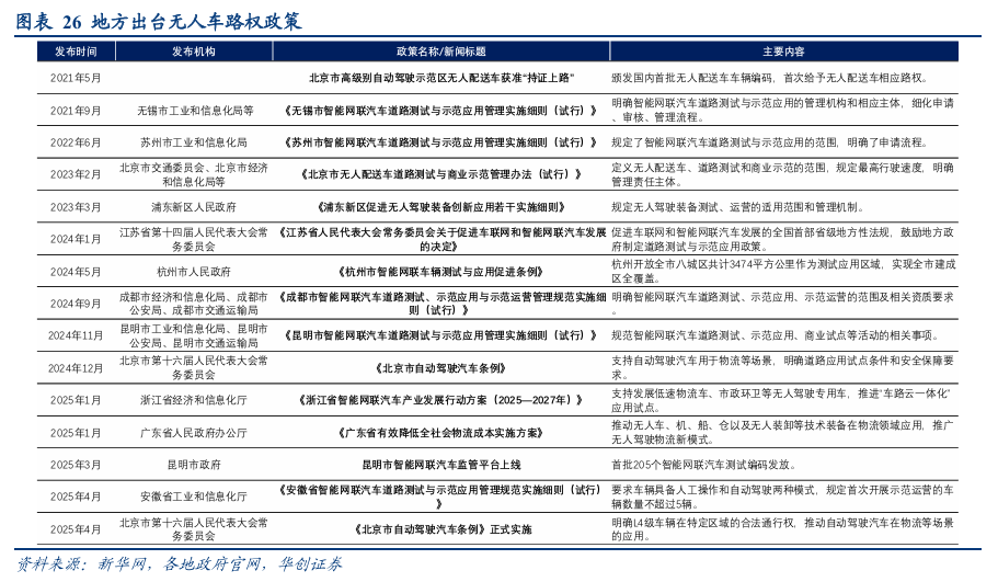
我国无人物流车产业正处于政策赋能的关键阶段。
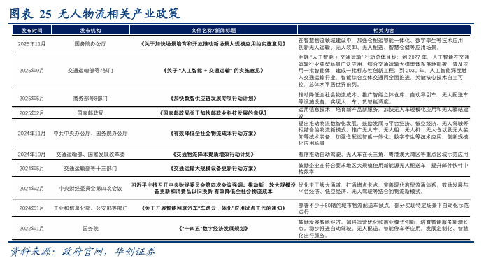
自2022年起,国务院及十余部委持续推出专项政策,从早期技术验证(如《"十四五"数字经济发展规划》试点部署)到2024年“设备更新”与“降本增效”双轨并行,再到2025年邮政业规模化部署要求,政策路径已完成“技术验证→场景开放→商业闭环”的阶梯式升级。在中央财经委员会“创新物流模式”的战略指引下,无人物流车已成为降低社会物流成本的核心技术载体,政策体系的持续赋能将深度释放产业增长潜力。

路权政策不断推进,加速无人车落地上路。2021年5月,北京市高级别自动驾驶示范区为京东、美团、新石器颁发了无人配送车车辆编码,在国内首次实现对无人配送车辆赋予合法路权。
之后,无锡、苏州、杭州、昆明等城市相继出台无人车路权政策,支持无人配送车的测试、运营落地。截至2025年9月,新石器已获得300多个城市公开道路路权。

2、经济模型可跑通,广泛应用场景成新发展机遇
1) 经济模型可跑通,快递物流公司纷纷下单
a)多款车型降至5w元以下,成本持续下探,订单大幅增加。
随着产业链能级持续提升,核心零部件国产化进程明显加快,涵盖传感器、芯片及线控系统等关键领域。这一趋势正推动无人车制造企业的物料成本结构持续优化。目前主流企业九识智能、新石器、白犀牛多款产品价格降至5w元以下,成本持续下探,订单大幅增加:
九识智能:截至25年12月,公司无人驾驶产品已进入全国超过300个城市,部署车辆超过15000台,累计运营里程突破7000万公里。
新石器:截至25年12月,新石器无人车运营网络已覆盖全球15个国家、300多个城市,预计截至2025年底,新石器无人车累计交付量超过15000辆。
白犀牛:目前已与顺丰、京东等多家主流快递公司和永辉、盒马、达达等国内领先的大型商超及本地即时配送平台达成战略合作。据36氪报道,截至25年12月,白犀牛活跃运营车辆已经突破2000台,在全球超170座城市开启常态化运营。

b)成本模式跑通,无人物流车规模化降本阶段开启
据罗戈网报道,在2024底新石器无人车生态大会上,创始人余恩源分享了新石器无人车与快递公司合作后的运营数据:
一台新石器无人车X6一趟可送500票,一天四趟,配送2个驿站,单程10公里,单车单日可送2000票,单票快递成本可下降50%。如果投放5台无人车,一天就可以配送1万票,配合自动分拣和无人驿站,这5台车可以充分满足一个网点半径10公里的驿站直发需求,单票综合成本可以降低2-3毛钱。
我们对无人车降本效果进行模拟测算:
我们参考九识E6车型,货箱容积6.5立方,售价1.98万元,FSD 1800元/月,不考虑能源费用,单月成本2350元。
而4.2米的传统微卡,一般货箱容积12立方,按照司机 车辆折旧,单月成本测算为9250元。
单辆的月度节省为6900元,考虑到货箱大小问题以及载重,假设3辆无人车替代一辆卡车,则对应节省2200元/月,年化2.6万元。

c)快递物流布局物流无人车验证其经济性
中国邮政:据Rino.ai白犀牛自动驾驶公众号发布消息,中国邮政启动7000台无人车租赁采购招标项目,其中,白犀牛联合邮政旗下中邮科技拿下半数份额。白犀牛凭借车规级L4技术及稳定履约能力,成为重要供应商,负责网点至驿站的短途接驳场景。中国邮政持续推进物流绿色化智能化,已在全国多地布局无人投递车。以陕西为例,截至25年11月中国邮政在陕西省内已累计配备智能化无人投递车105辆,实现全省10个地市全覆盖,单车平均每月压降成本3千元以上。
中通快递:据中通之声公众号报道,2025年快递业务旺季期间,中通组建的行业规模最大的无人配送车队每天在全国260多个城市运送超800万件包裹,截至25年11月车队规模达3000辆,累计运行里程已逾2000万公里。
极兔速递:截至25年11月,极兔投入运营的无人车已突破1000辆,无人车网络已在全国各省落地生根,成为末端配送的中坚力量。据极兔节拍公众号,无人车可使网点单票成本下降超10%,人力成本节省50%以上,能源费用仅为传统燃油车的1/3。预计未来,极兔还将持续扩大无人车队规模,赋能更多网点。
2)应用场景广泛
无人物流车凭借自动驾驶技术的迭代与物流行业降本提效的核心需求,已实现从封闭仓储到半开放城市场景、从常规物资配送至特殊环境运输的多维度覆盖,应用场景持续扩容,包括传统物流业务场景、社区团购业务场景、商超零售业务场景、品牌业务场景等等。
而其核心解决的痛点,在于破解 “最后一公里” 配送的人力短缺与成本、时效难题,为社区、高校、商圈等提供灵活的即时配送服务。

3、头部无人车标的获资本青睐
25年10月,新石器已完成D轮融资,融资规模超6亿美元,由阿联酋磊石资本等投资;
九识智能于25年10月完成B4轮1亿美元融资,由蚂蚁集团领投;
白犀牛在25年8月完成了5亿元的B 轮融资,由老股东顺丰领投、以骏资本等跟投。12月,再次完成Pre-C轮融资。

(二)公司积极探索:实现无人物流场景化落地0-1的突破
1、道路客运与无人物流在资产要素、运营组织与政策技术底座上高度契合
资产网络可复用:道路客运龙头掌握大量客运站、线路与车辆资源,拥有特许经营与属地协同优势,可将站场低成本改造为无人配送中转与补给节点,形成“站场—网点—驿站”的无人配送网络,并把“最后一公里”延伸至区域间中转。
运营组织与安全合规:道路客运长期积累的政企协同与安全管理体系,适配无人车路权申请、示范运营及调度监管要求,为无人车队规模化与场景拓展提供可复制的运营范式。
政策红利释放:成都龙泉驿区率先发放低速无人车专用牌照,根据现代物流产业网新闻,允许L4级无人配送车在部分街道商业化运营;苏州计划到2026年部署1600辆低速无人配送车,覆盖全市各板块。2025年政府工作报告中,“智能网联新能源汽车”被重点提及,强调通过数字技术赋能物流产业升级。政策的持续加码为城配无人车提供了制度保障。
技术底座支撑:多城“车路云一体化”示范项目将路侧感知、MEC、C-V2XRSU与城市级云控平台打通,既可服务公共交通与治理,也可服务无人配送/售卖/接驳,降低应用侧路侧设备使用成本,便于道路客运将多场景纳入统一运营体系。

2、公司积极与多家无人车头部企业接触,探讨业务合作机会
作为全国道路客运特级企业之一,富临运业深根交通运输领域,在无人物流车场景开发、业务落地等方面具有较强优势。
根据公司公众号《富临运业赴上海、无锡等地各行业标杆企业考察交流》,2025年4月18日,富临运业董事长王晶,党委书记、总经理蔡亮发,党委副书记、副总经理曹洪等一行赴文远知行等项目考察交流。在文远知行华东总部,考察人员亲身体验了无人驾驶小巴在城区的应用场景,双方围绕无人驾驶的技术创新、趋势发展以及应用落地等方面进行了探讨交流,并就下一步在成都落地无人驾驶巴士项目达成初步共识。
根据公司公众号,2025年11月5日,白犀牛智达集团总裁黄刚一行到富临运业交流考察,白犀牛智达集团是无人物流车行业的领先企业,技术积淀深厚。座谈会上,黄刚表示,富临运业在衔接无人车技术与产品落地方面的运营资源与落地能力值得学习,希望以此次交流为契机,深入对接双方基于核心能力互补的合作需求,推动双方在无人车多场景运用的规模化落地实现深度融合。双方就以遂宁市蓬溪客运站为起点启动载物场景试点及合作中的资源支持交换了意见。
此次交流考察为双方后续深化合作奠定了基础。未来,双方将在无人车多场景商业化落地方面加强协作,共同为智慧物流与城市服务行业的创新发展贡献力量。
3、从0到1,与头部企业新石器合作,落地无人驾驶业务场景
根据公司公众号2026年1月26日《从0到1,富临运业无人驾驶业务实现场景化落地》介绍,在集团的统一规划与赋能指导下,富临遂宁运业稳步推进无人驾驶业务落地,近期实现实质性突破——公司首台无人车正式投入试运营,为布兰奇干洗连锁店提供配送服务。
此举不仅标志着富临遂宁运业在无人驾驶场景规模化应用中迈出关键一步,更在遂宁当地打造出“科技赋能生活服务”的跨界协同新范式。无人车凭借智能调度、实时追踪、无接触配送等优势,有效解决了传统干洗配送中人力成本高、时效不稳定、高峰期运力不足等痛点,既提升了布兰奇干洗的服务效率,也为消费者带来了更便捷、安心的洗护体验。
富临运业将以此次首车运营为示范样板,深化与新石器团队的技术合作,持续完善无人车运营体系,同时积极拓展更多应用场景与客户需求,稳步拓宽业务边界。公司将秉持稳扎稳打理念,以新质生产力赋能企业发展,推动新技术、新业务与主营业务深度融合,朝立体交通综合出行服务商的转型目标扎实迈进。

五、投资建议
1、盈利预测
根据2025年业绩预告,我们预计公司25年实现归母净利1.8亿;公司2025年11月《关于出售子公司股权的公告》中预计转让成都股份、站北运业两家子公司股权后可获得的收益超过公司最近一个会计年度经审计净利润的50%以上(2024年公司净利润1.28亿),该事项在2025年12月1日股东会已通过,我们预计2026年能够确认该收益事项,因此预计2026年实现归母净利为2.2,对应25-26PE分别为22、19倍。
2、投资建议
1)估值比较
在华创交运|低空60框架中,我们选取的低空 运营端可比企业,中信海直、祥源文旅25-26年PE整体高于富临运业,
华创交运|低空60整体估值(总市值/总利润)25-26年分别为53、40倍,亦明显高于富临运业。
2)我们看好公司主业立足稳健寻求升级,三大战略转型方向布局符合产业发展趋势,首次覆盖给予“推荐”评级。

六、风险提示
1、传统道路客运业务受市场冲击的影响。在现代综合运输体系的日趋健全、私家车保有量持续高位增长、群众出行方式改变的大趋势下,传统道路客运行业的替代风险加剧,或将导致公司传统客运客源流失加速。
2、转型不及预期。公司积极探索产业转型,但低空经济与无人物流均处于产业前沿,交旅融合尚在培育,存在转型不及预期的风险。
3、子公司股权处置事项在26年确认收益存在不确定性。


VIP复盘网