火箭发动机的推力、比冲、推重比等的性能参数直接决定了火箭的运载能力、入轨精度、可靠性与发射经济性,其研发与制造水平是衡量一个国家航天工业核心竞争力的关键指标。

火箭发动机,是一种自备燃料和氧化剂、无需依赖外界介质的喷气推进装置,是一种反作用力式发动机。
其核心工作逻辑完全基于牛顿第三定律—— 作用力与反作用力的相互作用:推进剂在燃烧室内发生剧烈氧化还原反应,释放出高温高压的燃气,这些燃气通过喷管以超音速向后高速喷射,根据反作用力原理,火箭将获得方向相反的向前推力,从而实现自身的加速或姿态调整 。
火箭携带物体是有质量的,燃料的质量通常是有效载荷的36倍以上,这就是为什么需要一个很大的火箭来吧一个质量很小的载荷发射到太空。
由于太空中没有燃烧所需的氧气,火箭不仅需要携带大量燃气,还需携带大量燃料。氧气及燃料都是以液体形式储存,他们加一起,统称为推进剂。
定义 | 行业标杆 | 意义 | ||
推力 | 发动机在单位时间内喷射燃气产生的反作用力大小,是衡量发动机动力强弱的核心指标 | kN千牛 | 猛禽 V3:2300kN;YF-100K:1200kN | 决定火箭能否克服地球引力起飞,以及火箭的最大运载能力 |
比冲(Isp) | 单位质量推进剂产生的冲量,是衡量发动机燃料利用效率的核心指标 —— 比冲越高,相同质量的推进剂能产生的推力时间越长 | 秒s | 液氢液氧发动机:450s(真空);液氧甲烷发动机:350s(真空) | 比冲每提升 10s,火箭的运载能力可提升5%-8%,这是深空探测任务的关键指标 |
推重比 | 发动机海平面推力与自身重量的比值,是衡量发动机轻量化设计水平的核心指标 | - | 梅林 1D :180:1;猛禽 V3:>180 | 推重比越高,发动机自身重量对火箭运载能力的影响越小,火箭的有效载荷占比越高 |
室压 | 燃烧室内的平均工作压力,是衡量发动机能量密度的核心指标 —— 室压越高,推进剂的燃烧效率越高 | bar | 猛禽 V3:350bar;RD-180:250bar | 室压越高,发动机的推力密度越大,相同体积的发动机能产生更大的推力 |
混合比 | 氧化剂与燃料的质量流量比值,是衡量发动机燃烧效率的辅助指标 —— 混合比越接近化学计量比,燃烧效率越高 | - | 液氧煤油发动机2.6-2.8;液氧甲烷发动机3.5-4.0 | 直接影响燃烧效率与燃烧室温度,是发动机热管理的关键参数 |
推力调节范围 | 发动机能够稳定工作的推力区间,通常以海平面推力的百分比表示 | % | 猛禽:40%-110%;YF-100:65%-100% | 决定火箭回收时的落点精度,以及上面级发动机完成多轨道任务的能力 |
重复使用次数 | 次 | 梅林 1D :100 次;猛禽 V3:50 次 | 直接影响火箭的发射成本,重复使用次数越多,单次越低 | |
工作寿命 | s | 芯级发动机:400-600s;上面级发动机:1000-3600s | 决定火箭能否完成复杂的轨道转移任务,以及深空探测任务的续航能力 |
推力的本质是反作用力(牛顿第三定律),简单说就,作用力=反作用力,是火箭发动机喷出高速气流时,气流反过来给火箭的反作用力,这个力能推着火箭克服地球引力和空气阻力,往上飞。单位为牛顿(N),是衡量发动机动力强弱的核心指标。
推力决定火箭的最大运载能力,推力大小≈喷流速度×每秒喷出质量(动量守恒);推力单位常用吨力(1吨力≈9.8千牛)。
国内现役主流约480–1070吨、规划6100吨级;SpaceX猎鹰9约775吨、星舰V3达9240吨,差距主要在发动机单台推力/循环、并联数量/控制、复用与迭代速度。
(2)比冲(Specific Impulse, Isp):百公里油耗(燃烧效率)
比冲是衡量火箭发动机燃油效率的最核心指标,单位为秒(s)。它定义为消耗单位重量推进剂所产生的冲量。类似于汽车的百公里耗油,通常而言,固态火箭的比冲要比液体火箭的低。
比冲越高,意味着产生相同的动量增量所需的燃料越少,效率也就越高。比冲主要取决于推进剂的化学能(排气速度)和喷管的膨胀效率。氢氧燃料因为分子量小、排气速度快,拥有最高的化学比冲(真空可达450s以上);而固体燃料通常在280s左右 。
(3)推重比(Thrust-to-Weight Ratio, TWR):暴力美学
推重比=海平面推力➗️发动机自重,即发动机产生的推力与其自身重量(干重)之比,赤裸裸的暴力美学。对于运载火箭的第一级,推重比至关重要。发动机必须首先克服自身的重量和推进剂的重量才能升空。如果发动机太重,重力损耗,将急剧增加。
SpaceX的梅林-1D 发动机是目前全球推重比之王,达到了惊人的180:1以上,猛禽3约200,国内的航天国家队为70-90推进,民营已达130-160。这意味着1吨重的发动机可以举起180吨的物体。相比之下,传统的氢氧发动机如NASA的RS-25,由于巨大的涡轮泵和复杂的管路,推重比通常在70左右 。
推重比≠比冲。前者看推力/重量,后者看燃料效率,两码事。 真空推重比会更高,一般比海平面高10%–20%,但对比通常以海平面为准。
(4)室压(Chamber Pressure):能量密度的体现
燃烧室压力是能量密度的体现“硬指标”。更高的室压意味着在更小的体积内进行更剧烈的燃烧。在高室压下,喷管的膨胀比可以做得更大,从而更有效地将热能转化为动能。高压允许燃烧室做得更小,从而减轻重量,提升推重比。
早期发动机(如F-1)室压约70 bar。俄罗斯的RD-180达到了260 bar的极高水平。而SpaceX的猛禽3号正在挑战350 bar的物理极限,这里的氧气已经处于超临界流体状态 。
(5)混合比(Mixture Ratio):国内篇温控
混合比=氧化剂÷燃料(质量比),比如2.3即2.3kg液氧配1kg煤油;混合比决定燃烧温度、比冲、推力、发动机热负荷,是衡量发动机燃烧效率的辅助指标 —— 混合比越接近化学计量比,燃烧效率越高
最佳化学比:液氧煤油≈2.7、液氧甲烷≈3.7、液氧液氢≈6.0;工程上常偏离,为控温与材料寿命。
国内主流液氧煤油2.2–2.6、氢氧5.0–6.0、甲烷3.2–3.6(如蓝箭的TQ-12A混合比为2.9),国内一般偏保守、温控优先;SpaceX梅林2.7、猛禽3.6,逼近化学比,靠先进循环与材料提升性能;差异集中在循环方式选择、预燃室配比、调节范围与复用优化。
(6)发动机工作寿命:一次性 可重复,两种
分两种:一次性发动机和可重复使用发动机两种:1) 一次性发动机发动机工作寿命就是发动机能稳定干活的总时长;2)可复用发动机:或是能重复用的次数 每次干活的时长
一次性的,不管国内外,单次干活也就150–500秒,够把火箭送进轨道就行,同时,国内测试设计时会多留20%–50%的冗余时长,宁可浪费一点,也要保证发射不出错。早期的梅林发动机设计寿命180秒,几乎不留余量,刚好够完成任务,省燃料。
可复用的寿命以“循环次数 单次时长”衡量,单次干活时间差不多,但国内民营的目前能重复用10–20次(星际荣耀的JD-1,不少于30次),单次成本较高;SpaceX的梅林成熟实现能用到20多次循化复用,猛禽目标是50–100次,已经支持星舰高频试飞。

3、分类:固体vs液体(煤油vs氢气vs甲烷)
一言以蔽之:固体火箭快、省、一次性,液体火箭强、可控、可复用;液体路线里,煤油经济实用,液氢运力天花板,甲烷可复用最优解。
(1)固体vs液体之争
固体火箭 | 液体火箭 | |
推进剂状态 | 氧化剂 燃料预制成固体药柱,出厂即封装 | 氧化剂、燃料为液态,发射前加注(或预储) |
发射准备 | 发射准备 超简单,拉到发射场就能打(几小时) | 复杂,需加注、温控,准备时间长(几天) |
推力控制 | 基本不能调,点火后烧完为止 | 可精准节流、多次启停,适合轨道修正 |
复用性 | 几乎一次性,药柱烧完就报废 | 发动机可回收复用(如猎鹰9、国内民营火箭) |
性能(比冲 | 偏低(250-300秒) | 偏高(300-450秒),运力更强 |
成本 | 成本低,无加注系统维护简单、风险小 | 成本高(加注、储存成本高)、性能强, |
燃烧产物 | 复合固体推进剂的燃烧产物为 HCl、Al₂O₃等,存在一定的环境污染 | 液氧煤油发动机的燃烧产物为 CO₂、H₂O 与少量积碳;液氧甲烷发动机的燃烧产物为 CO₂、H₂O,无积碳 |
1)固体发动机
固体火箭发动机是使用固体推进剂的化学火箭发动机。推进剂为固态混合物(如高氯酸铵 铝粉)。
固体火箭发动机由药柱、燃烧室、喷管组件和点火装置等组成。药柱是由推进剂与少量添加剂制成的中空圆柱体(中空部分为燃烧面,其横截面形状有圆形、星形等)。药柱置于燃烧室(一般即为发动机壳体)中。在推进剂燃烧时,燃烧室须承受2500~3500度的高温和极高的压力,所以须用高强度合金钢、钛合金或复合材料制造,并在药柱与燃烧内壁间装备隔热衬。

预制固体药柱为推进剂,发射准备快、成本低,但推力基本不可控、难以复用;液体火箭发动机用液态推进剂,发射前需加注、准备复杂,却能精准调节推力、支持发动机复用,且比冲更高、运力更强。
① 固体火箭是氧化剂和燃烧剂直接很合在一起,需要的时候直接点着。首先,若想要形成固态,方便加工和存放的话,还得添加一些粘合剂、增塑剂、固化剂、防老化剂、稳定剂,这就让他携带的燃料里面,并不都是用来燃烧的,而氧化剂和燃烧剂的选用也不能很任性,不能选即使加了粘合剂也不能变成固态的东西,如氢和氧;第二,也不能选混在一起,不能点火,直接能着的东西,比如偏二甲肼和四氧化氮,so 固态火箭的效率就不那么高了。

2)液态火箭发动机
液态火箭发动机产生推力的燃料和氧化剂是以液态的方式储存,使用的时候才以气态的方式混合,燃烧产生推力。液态火箭发动机的使用历史早于固态火箭发动机,二次世界大战时期被短暂的作为飞机的推力来源,同时也是大型火箭最常使用的发动机。
液体火箭发动机一般由涡轮泵、推力室、燃气发生器、阀门和自动控制器等组成。
① 涡轮泵:就是发动机的心脏。这颗心脏为整个发动机提供着全部的输送推进剂。其工作原理是,将驱动涡轮的燃气功转化成目标流量的目标压力。涡轮泵主要由涡轮、诱导轮、离心轮、支撑旋转轴、轴承、动密封、壳体组成。
工作时涡轮通过转动轴带动离心轮 诱导轮旋转对推进剂工质增压,转子系统通过轴承与静子体系(壳体),动密封元件将燃气工质与推进剂工质密封在壳体中。
下图:火箭发动机-燃烧室涡轮机-结构图

下图:梅林发动机涡轮泵

② 推力室:是液体火箭发动机直接产生推力的核心部件,是推进剂完成雾化、混合、燃烧,以及燃气膨胀加速的关键场所。
其核心作用是让注入的氧化剂和燃料充分雾化混合,在燃烧室内稳定燃烧,生成高温高压燃气(温度可达2000–3500℃)。通过喷管的收敛-扩张结构,将燃气的热能转化为动能,使其高速喷出,利用反作用力为火箭提供推力。
主要构成:推力室由喷注器、燃烧室、喷管三部分组成,三者紧密连接为一个整体:

喷注器:位于推力室顶部,相当于“雾化喷头”,负责将推进剂按配比雾化后喷入燃烧室,保证混合均匀、燃烧稳定。
燃烧室:喷注器下方的腔体,是推进剂燃烧的区域,内壁需做冷却隔热处理(如再生冷却、薄膜冷却),抵御高温高压。有球形、圆筒形、环形燃烧室三种。
喷管:燃烧室下方的收敛-扩张型管道,收敛段压缩燃气,扩张段让燃气加速膨胀,最终以超音速喷出,最大化推力效率。
具体来说,燃气发生器 / 预燃烧室会抽取少量推进剂(通常为总流量的 5%-10%)进行预燃烧,产生高温高压的燃气,驱动涡轮泵运转。与燃气发生器循环不同,分级燃烧循环的预燃烧室燃气,会在驱动涡轮后全部回注主燃烧室,实现推进剂能量的完全利用。为了保证预燃烧室的稳定运行,需要精确控制富燃 / 富氧的比例 —— 如果比例不当,可能会导致预燃烧室温度过高,甚至发生爆炸 。
它和分级燃烧循环的预燃室不同,燃气发生器的燃气“用完即排”,能量利用率相对较低,但结构更简单、可靠性更高;预燃室的燃气则会全部注入推力室参与燃烧,能量利用率更高,不过技术难度更大。
另外,液体火箭发动机系统分为挤压式供应系统和涡轮泵增压式供应系统(后简称泵压式系统)两种。泵压式系统又分开式循环和闭式循环两种。开式循环包括推力室抽气循环和燃气发生器循环,闭式循环包括膨胀循环和补燃循环(分级燃烧循环)。

知识卡片:燃气发生器循环VS 分级燃烧循环 VS 全流量分级燃烧循环
燃气发生器循环 | 分级燃烧循环 (常规) | 全流量分级燃烧循环 | |
核心原理 | 抽取少量推进剂在燃气发生器燃烧,产生燃气驱动涡轮 | 抽取全部推进剂在预燃室燃烧,产生燃气驱动涡轮 | 氧化剂、燃料全部分两路,分别进入两个预燃室燃烧,双路燃气共同驱动涡轮 |
预燃室/发生器数量 | 1个燃气发生器 | 1个预燃室 | 2个独立预燃室(氧路富氧燃气 油路富燃燃气) |
燃气去向 | 驱动涡轮后直接排出发动机,不参与主燃烧 | 驱动涡轮后全部注入推力室,参与主燃烧 | 驱动涡轮后两路燃气混合,注入推力室参与主燃烧 |
能量利用率 | 较低,部分燃气能量浪费 | 较高,无燃气浪费 | 最高,推进剂全流程参与做功) |
涡轮工作环境 | 燃气温度低,对材料和冷却要求适中 | 燃气温度高(富燃/富氧单一燃气),冷却难度大 | 双路燃气混合后温度大幅降低,涡轮热负荷小 |
结构复杂度 | 简单,技术门槛低,可靠性高 | 适中,需精准控制预燃室配比,防止回火 | 极高,需同步协调双预燃室工作,控制难度最大 |
梅林1D(猎鹰9)、YF-75D(长征五号上面级)蓝箭的TQ-12、九州云箭YL-70 | YF-100(长征五号)、俄罗斯宇宙神RD-180 | SpaceX Raptor(猛禽)是人类历史上唯一投入使用的全流量发动机 |
(2)煤油vs液氢vs甲烷
液体火箭的燃料通常为,液氢(LH2)、煤油(RP-1)和液氧(LOX),偏二甲肼(UDMH),氧化剂通常是液氧。
① 偏二甲肼(UDMH):常温下为液体,与四氧化二氮等氧化剂组合可自燃,无需点火装置。但毒性大、腐蚀性强,对储存和操作要求极高,曾用于部分早期火箭和导弹,现逐渐被更环保的燃料替代。
③ 煤油:是一种石油,本身就是液态,储存起来很方便,价格也很低廉,所以煤油备受青睐,各大火箭公司大量使用,但燃烧会污染环境,常与液氧搭配燃烧,广泛应用于Atlas V、猎鹰九号、联盟号和长征五号等运载火箭,此外,天龙三号、智神星一号也采用该方案。
④ 甲烷:是液化天然气,兼具氢气和煤油的优点,比冲高于煤油,密度适中,燃烧清洁,不易结焦积碳。需冷却至-162℃液化,存储要求较高。是最有前景的火箭燃气,SpaceX的Raptor发动机、朱雀三号、九州云箭等采用液态甲烷作为燃料,未来有望在星际旅行中实现原位资源利用。
甲烷最大的优势在于:不结焦。煤油在高温下会发生聚合反应,在发动机内部留下烟灰(结焦),这会堵塞冷却通道,使得发动机难以在不深度清洗的情况下重复使用。甲烷解决了这个问题,实现了“加注即飞”。
液氧煤油 | 液氧液氢 | 液氧甲烷 | |
能量密度(比冲 | 中等,海平面比冲300-320秒 | 最高,真空430-450秒 | 中高,海平面320-340秒 |
储存难度 | 低,煤油常温、液氧低压低温-183℃ | 极高,液氢超温-253℃),易挥发、需绝热 | 中等,甲烷低温-162℃,储存条件比氢宽松 |
燃料成本 | 低,煤油便宜,易获取 | 高,液氢制备、储存成本贵 | 中,甲烷储量大,成本适中) |
复用维护 | 燃烧有积碳,发动机清洗维护麻烦 | 燃烧清洁,但液氢对材料要求高,维护成本不低 | 燃烧无积碳,发动机复用维护超方便(核心优势) |
适用场景 | 火箭助推级、核心级(如长征五号YF-100、猎鹰9梅林) | 火箭上面级、深空探测(如长征五号YF-77,追求高运力) | 新一代可复用火箭(如星舰猛禽、国内天鹊,兼顾性能与复用) |
技术成熟度 | 最成熟,门槛低 | 成熟,但应用场景受限 | 新兴路线,逐步成为主流 |
知识卡片:日本为什么是液氢发动机搞的最好?
二、火箭发动机核心技术--六大壁垒
火箭发动机的研发是对材料、力学、热管理等多学科极限的挑战,其核心技术壁垒集中在七个方面,每一项都对应着航天工业的顶尖水平:
1、高压燃烧室技术
燃烧室是推进剂燃烧的核心场所,其性能直接决定了发动机的推力与效率。为了提升能量密度,燃烧室需要承受300-600bar 的高压(相当于 3000-6000 米深海的压力)与3000-4000K 的高温(约等于太阳表面温度的一半)。
三、市场空间与竞争格局
1、全球市场
根据 Mordor Intelligence、QYResearch 等权威机构的预测,2025 年全球液体火箭发动机市场规模约为 90 亿美元,预计到 2030 年将增长至 160 亿美元,年复合增长率(CAGR)达 12%。
这一增速远高于传统航天产业的平均增速。其中,可重复使用发动机的市场占比将从 2025 年的 15% 提升至 2030 年的 40%,成为市场增长的核心驱动力 。
3、竞争格局--全球15款核心液体火箭发动机
全球火箭发动机市场呈现 “国家队主导、民营新贵突破” 的竞争格局。
(1)第一梯队:全球技术标杆
下图:三代猛禽发动机外观对比


4) Energomash:RD-180
俄罗斯动力机械科研生产联合体,作为全球传统大推力发动机的龙头企业,其核心产品 RD-180 液氧煤油补燃循环发动机,海平面推力达 195 吨,真空比冲达 338 秒,技术成熟度高,可靠性强。该发动机曾长期垄断美国重型火箭的动力市场,是洛克希德・马丁公司宇宙神 5 火箭的核心动力源。但受地缘政治影响,其国际市场份额有所下滑 。
(2)第二梯队:中国航天国家队(CASC)

(3)第三梯队:中国商业航天“新势力”

(9)天火-12 (TH-12) :天兵科技
H-12具备多次起动、深度变推力控制等功能,支持可重复使用需求。其设计目标是实现超过50次的重复使用,该发动机在国内首次应用了冷气多次起动技术、自燃点火技术、燃烧不稳定抑制技术、超大尺寸推力室不锈钢3D打印制造技术等多项关键创新技术。下图:TH-12--可重复使用大中型液体发动机。

(10)原力-110 : 东方空间
自研液氧煤油推进剂, 燃气发生器循环技术路线,性能与高可靠性、高效研发并进,推重比170,原力-110海平面推力110吨,具备40%~110%深度变推能力,设计目标复用20次以上。将用于东方空间的“引力二号”可重复使用中大型液体运载火箭。大量采用3D打印技术,降低发动机生产成本。

(11)龙云-70;(12)凌元-10 :九州云箭
九州云箭是国内目前民营企业中唯一配套国家队研制任务液氧甲烷发动机。专注于做“发动机供应商”,类似于飞机行业的GE或罗罗,这种分工模式正在成熟。
凌云”液氧甲烷发动机是公司推出的第一款液体火箭发动机,真空推力116.5kN,地面比冲288s,重复使用次数≥50次。目前“凌云”发动机已经完成了包括多次启动、深度变推力、热摇摆、低箱压、高箱压热试车在内的各项考核,累计热试车时长突破了10000秒,并参与我国某型重复使用火箭的垂直起降演示验证飞行-回收试验,获得圆满成功。
龙云”液氧甲烷发动机是九州云箭推出的首款多次启动、可回收、大推力液体火箭发动机,可作为中大型液体运载火箭的一级主推力发动机使用。“龙云”发动机的海平面推重比>80,海平面推力70吨,真空版推力80吨,推力调节范围32%~106%。

(13)苍穹-50 (CQ-50) :星河动力
苍穹-50 ,是星河动力采用可重复使用液氧/煤油发动机。全面对标Space X ,打造中国第一款“梅林”,体重比大于120,采用多回流涡异形燃气发生器,多功能组合阀一体化设计和3D打印。
服务于智神星一号(Pallas-1)。星河动力在固体火箭(谷神星)连续成功后,正稳步推进这款可重复使用液体动力的研发 。

(14)雷霆-RS : 深蓝航天
雷霆RS发动机是深蓝航天“星云二号”大型可回收运载火箭一子级的动力核心,单台“星云二号”火箭一子级配备11台雷霆百吨级液氧煤油RS发动机。
其推重比大于150,地面推力1240kN(约130吨),支持多次起动,满足火箭回收复用需求,可实现太阳同步轨道18吨的运载能力,主要面向大规模商业遥感星座部署、空间站建设等高运力需求任务。

(15)焦点-1 (JD-1); 星际荣耀
焦点一号(JD-1)是星际荣耀自主研发的15吨级可重复使用液氧甲烷发动机,为星际荣耀的“双曲线二号Y”可重复使用液体验证火箭提供动力,支持火箭垂直起降(VTOL)和重复回收试验,为后续中大型可重复使用火箭的研发积累技术经验。
采用燃气发生器循环方式,平面推力约13吨,推重比达40-50,支持不少于3次的多次点火起动,适应火箭回收等复杂任务需求。

(16)力擎二号(PE-2):中科宇航
力擎二号是中科宇航自主研制的110吨级液氧煤油发动机,采用燃气发生器循环方案,是国内推力最大的针栓式发动机。
采用高压氮气起动、TEA/TEB点火剂点火、泵后双向摇摆、再生冷却加双环带冷却方式,燃气发生器及推力室均采用针栓喷注,发动机推力变比50%~100%,起动次数3次。地面推力可达110吨,比冲(真空)≥330s,比冲(海平面)≥272s。
作为大、中型运载火箭的一级、二级的主动力使用,并可满足液体火箭一级回收的需求,为后续力箭系列可重复使用运载火箭入轨提供有力的动力支撑。

火箭发动机产业链上游为基础材料和核心零部件;中游为发动机制造与测试;下游为发动机的应用,如火箭总装、发射服务、卫星应用等。
产业链呈现典型的金字塔结构,上游核心零部件环节的价值占比最高,技术壁垒也最集中。
火箭发动机主要零部件,包括涡轮泵、喷管、燃气发生器、阀门、点火装置、推力室等,需要在>3000K的高温、高压、深低温和强腐蚀环境下工作,材料是基础。上游环节的技术壁垒最高,价值占比也最大,是决定发动机性能的核心环节。
其中,喷管常用碳纤维复合材料、金属材料(如钢、铝),燃烧室和涡轮泵需使用耐高温、高强度的材料,如镍基高温合金、钛合金等;燃气发生器则需耐高温、耐腐蚀的材料。
下图:高温合金应用于发动机喷管制造

(1)高温合金/钛合金:
高温合金是一类以铁、镍或钴为基体,能在600℃以上的高温和巨大应力下长期稳定工作的金属材料,又被称为“超合金”。高温合金在火箭发动机中的应用以镍基高温合金为主。
优势在于:1)稳定奥氏体集体高温条件下结构稳定,不易失效;2)高温条件下具备高强度和抗蠕变能力;3)金属表面可形成氧化层,可抵抗高温燃气冲刷和烧蚀。
涡轮泵和燃烧室需要镍基高温合金(如Inconel 718)。钛合金则用于储箱和结构件。机架和尾段常用铝合金、钛合金等材料,着陆支撑装置则需高强度、高韧性的材料,如特种钢等。
① 抚顺特钢 :是绝对龙头,占据了高达80%的航空航天超高强度钢和高温合金市场份额,是长征系列和民营火箭的核心供应商 。
⑥ 西部超导:提供钛合金材料,用于发动机的涡轮盘、结构件等关键部位,材料强度高、耐温性能好。
(3)碳纤维等复合材料
② 中简科技:国内唯一量产T1100级超高强碳纤维(ZT9H系列)的企业,产品强度达7.0GPa,打破海外垄断,商业航天高端市场市占率超70%。深度绑定蓝箭航天、星际荣耀等民营火箭厂商。
③ 中复神鹰:国内干喷湿纺碳纤维技术标杆企业,T1100级高性能碳纤维已大规模量产,现有产能2.9万吨,连云港3万吨新项目计划2026年投产,总产能将达5.9万吨,规模位居国内第一。产品适配商业航天卫星辅助部件、火箭燃料储箱等场景,航天相关业务营收占比约10%。
④ 中航高科:国内极少数能生产T1100级高强碳纤维预浸料的企业,掌握热隔膜成型技术,国内唯一具备芳纶纸蜂窝量产能力,形成“原丝→预浸料→复材构件→成型工艺”闭环产业链。服务快舟、捷龙、星际荣耀、蓝箭航天等主流商业火箭公司,提供箭体、发动机部件预浸料及卫星承力结构等核心产品。
⑤ 楚江新材:子公司天鸟高新垄断国内固体火箭喷管喉衬预制体市场,顶立科技为商业航天卫星、火箭结构部件提供热工装备及配套复合材料构件,产品耐高温(3000℃ )。为长征系列火箭、可回收火箭等提供关键材料。
(4)核心零部件相关标的
① 航天动力:控股股东为航天六院,是国内液体火箭发动机领域的核心企业,承担了长征系列火箭发动机的研制和生产任务,产品覆盖多种型号的液体发动机。
② 国科军工:国内固体火箭发动机领域的龙头企业,专注于固体发动机动力模块及点火控制装置的研发和生产,产品应用于导弹、火箭弹、探空火箭以及商业航天运载火箭。
③ 广联航空:国内航空工装领域的领先企业,通过收购天津跃峰,广联航空进入商业航天火箭贮箱等结构件制造领域。目前在商业航天结构件市场处于快速拓展阶段。
传统发动机制造需要数千个零件和复杂的焊接,而增材制造(3D打印)正在重塑这一环节。通过软件将3D模型“切”成数百至数千层薄片,然后通过烧结、挤出、光固化等方式,像打印一样将原材料层层堆叠实现零部件的制造。3D打印技术已成为火箭发动机降本增效的核心刚需。
3D打印可用来制造火箭发动机的推力室、涡轮泵、燃烧室、喷管等。据中国航天科技称,新研制的火箭发动机中,60%以上的零部件可通过 3D 打印生产,生产时间从 50 小时缩短至 10 小时。此外 3D 打印结合结构的优化设计,对减重较为明显,重量预计减轻超过 50%。
自美国GE 2012 年以来成功制造出首个燃油喷嘴,3D 打印便被广泛应用与商业航天领域。天兵科技的天龙二号、蓝箭航天的火箭配备了3D 打印的不锈钢和高温合金零件,星际荣耀的双曲线二号的三通和喷注器由 3D 打印技术完成,深蓝航天雷霆 RS 发动机的 3D 打印部件重量占比超过85%。
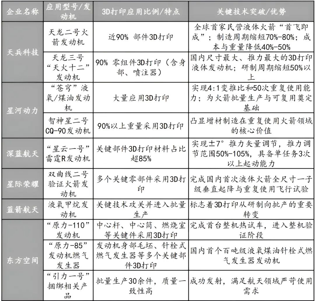
下图:头部火箭发动机使用3D打印-缩表

(2)3D打印相关标的
①银邦股份:通过参股飞而康(持股17.27%),银邦股份切入商业航天金属3D打印赛道。飞而康是国内民营火箭发动机3D打印零部件的主要供应商,为蓝箭航天、天兵科技等头部企业配套发动机核心部件,技术实力和市场份额领先。
② 铂力特;中国3D打印第一股,是国内唯一实现“设备 材料 服务”全产业链布局的企业,掌握高温合金、钛合金等难变形材料打印核心技术,一体化打印工艺减少部件焊缝,商业航天金属3D打印整体市场市占率约40%。
③ 飞沃科技:全球风电紧固件行业龙头企业。同时,公司不断拓宽业务,积极进军航空、航天、燃气轮机及石油等高端领域,提供包括航空、航天紧固件、涡轮盘、机匣、燃烧室精密钣金焊接部件,积极布局3D打印。
④ 锐科激光:国产光纤激光器龙头,产品广泛应用于汽车制造、航空航天、3D打印等关键领域。
3、下游应用
(3)太空经济:如太空算力、太空光伏、空间站建设、载人登月、火星探测、太空旅游等。
下表:不同推力级别的应用场景
典型应用 | 设计考量 | ||
百吨级 | 大型火箭助推器、重型芯级 | 猛禽 V3为280 吨、YF-100K为120 吨、苍穹-90为120吨、力擎二号 | 追求高推力密度与高比冲,能够支撑低轨大载荷(如星链卫星组网、深空探测、如载人登月、火星采样返回 |
中型火箭 | 龙云LY-70为80 吨、天鹊-12A为75吨、苍穹-50为50吨 | 兼顾推力与效率,能够满足中低轨卫星组网、轨道转移等任务的动力需求 | |
小型火箭芯级 | 星际荣耀的焦点一号13T,YF-115为18 吨 | 优先追求高比冲与轻量化设计,适合高轨卫星发射、深空探测的轨道转移等任务 |
以下数据参考自航天动力的成本拆解报告、QYResearch 的全球航天材料市场分析拆解,大致如下(仅供参考):
产业链环节 | 价值占比 | 核心技术 | 相关企业 |
发动机整机 | 22% | 系统集成、循环设计、推力控制 | 航天六院、蓝箭航天、天兵、九州云箭 |
涡轮泵组件 | 12% | 高速旋转机械设计、密封技术、润滑技术 | |
推力室 | 10% | 再生冷却设计、高温材料成型、喷注器设计 | |
高温材料 | 8% | 高温合金配方、金属间化合物制备、碳纤维复合材料成型 | |
控制系统 | 7% | 推力矢量控制算法、实时监测技术、传感器集成 | |
阀门与密封件 | 6% | 低温密封技术、高压阀门设计、耐磨损材料 | |
推进剂 | 4% | 低温液化技术、纯化技术、贮运技术 |
五、总结&展望
商箭逐星, 动力先行。我国商业火箭发动机起步虽晚,但爆发力惊人,已迈入规模化发展的黄金期。
首先是,液氧甲烷路线异军突起,天鹊TQ-12、龙云等80吨级发动机批量交付,支撑朱雀二号成为全球首枚成功入轨的液氧甲烷火箭,多次启动与推力调节技术筑牢复用根基。
其次是,固体动力型谱完备,500吨级整体式发动机创世界纪录,从捷龙系列到力箭一号,以“快响应、高可靠”适配商业发射需求。可重复使用技术持续突破,YF-102V等发动机完成多次点火试车,逐步缩短与国际顶尖水平的差距。
尽管如此,我们与美国Space X 的差距主要有以下两点:
第一是,核心技术瓶颈 —— 全流量分级燃烧循环、富氧预燃腐蚀防护、重复使用热管理等尖端技术仍落后美国 5-8 年。因为从早期的燃气发生器循环(开式)向分级燃烧循环(闭式)、全流量分级燃烧循环演进,推进剂利用效率从 90% 提升至 100%,比冲提升 15-20%,是当前液体火箭发动机技术的核心演进方向。而我国的燃烧循环还处于早期阶段。
第二是,工程化可复用经验不足 —— 可回收火箭发动机的实际复用次数仍较少,缺乏高频次复用的工程化数据支撑,例如,中国目前的可回收发动机实际复用次数仅为 10 次左右,而 SpaceX 的梅林 1D 发动机已验证 32 次复用。
未来,商业航天动力将又“能飞”转向“复用”与“”量产”。以液氧甲烷作为主流方向,将加速向全流量补燃循环迭代,提升推力密度与复用寿命;并且通过3D打印压缩每公斤推力的成本,推动航天运输迈入“航班化”时代。

铸箭为梯,龙腾星海。火箭发动机,是商业航天的心脏,更是中国航天迈向深空的原动力。
从民营创新的星火燎原到“国家队”的硬核赋能,我国的火箭发动机,将在璀璨宇宙中,镌刻属于中国的动力荣光。


VIP复盘网