摘 要
鲁西集团有限公司原为山东聊城鲁西化工集团总公司,其前身为1976年建厂的聊城鲁西化肥厂。国务院国资委履行出资人职责的国有独资公司中国中化,通过中化集团下属控股公司鲁西集团有限公司,和中化投资间接持有鲁西化工37.18%的股份,国务院国资委为公司实际控制人。
作为“化工品超市”,鲁西是碳、硅、氟、盐多产业链布局的化工公司
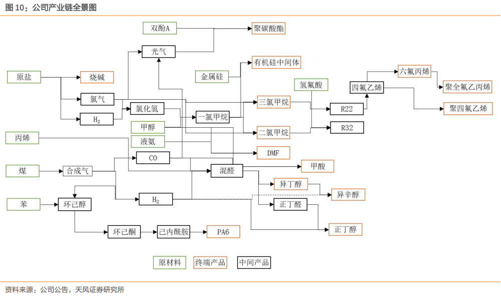
公司主营业务包括化工新材料、基础化工、化肥产品及其他业务,化工新材料板块涉及聚碳酸酯、尼龙、多元醇、有机硅、氟材料领域,产品包括聚碳酸酯、己内酰胺、尼龙6、正丁醇、辛醇等产品;涉及基础化工板块涉及甲烷氯化物、二甲基甲酰胺、氯碱等行业,包括二氯甲烷、三氯甲烷、二甲基甲酰胺、烧碱等产品;化肥产品包括复合肥、硝基肥、液体肥、硫酸铵、硝酸铵钙等。截止2024年年报,化工、基础化工、化肥、其他四个板块营业收入占比分别为68.4%/19.5%/10.3%/1.8%。
公司不断延伸产业链条,综合竞争力逐步增强,形成了较为完整的煤化工、盐化工、氟硅化工、化工新材料的产品链条,各化工产品链条之间的生产协同性好,生产装置关联性强,部分产品能够作为下游原料循环利用。我们根据生产工艺绘制了公司产业链全景图,公司产业链囊括煤化工、石油化工、盐化工、氟化工、硅化工等多个领域,产业链纵横交错,产品众多。
公司盈利和化工行业景气息息相关,“反内卷”背景下有望受益于周期复苏
鲁西化工产品丰富、涉及产业领域较多、下游应用领域复杂,我们认为鲁西化工作为“化工品超市”,其景气波动与化工行业整体景气存在强相关性。政策端《稳增长工作方案》的发布,对未来两年化工行业发展指明了方向。我们认为,化工行业从过去“扩规模”为主的发展模式,有望进入存量优化,增量高质量发展的方向,未来化工领域不论是价格周期的恢复,还是增量端高端化的新材料,均具备较好投资机会。
鲁西化工重要产品DMC、己内酰胺在行业自律性“反内卷”会议的驱使下,自2025年11月以来完成了价格的趋势性底部抬升,“反内卷”政策初见成效。我们对公司重要产品聚碳酸酯、尼龙6(及原料己内酰胺)、多元醇(辛醇、正丁醇等)、有机硅中间体、甲烷氯化物(二氯甲烷、三氯甲烷)、DMF等多个领域分析,部分产品已实现价格的修复,为公司带来利润弹性。
盈利预测和估值:我们预计25-27年公司将实归母净利润10.86/16.95 /25.32亿元。选用可比公司25年平均PB估值2.33倍作为目标估值,给予鲁西化工目标市值451.15亿元,目标价23.69元/股,给予“买入”评级。
风险提示:





01
1.1. 历史沿革

鲁西集团有限公司原为山东聊城鲁西化工集团总公司,其前身为1976年建厂的聊城鲁西化肥厂。1990年,在政府的引导下,聊城鲁西化肥厂改制成立山东正通达实业(集团)总公司,先后兼并了东阿化肥厂、阳谷鲁西化工总厂、聊城化工机械厂及聊城市锅炉厂。1996年4月,经聊城地区工商行政管理局核准,山东正通达实业(集团)总公司变更为山东聊城鲁西化工集团总公司。1998年山东聊城鲁西化工集团总公司将集团下属聊城鲁西化肥厂、东阿化肥厂进行改组,发起成立公司即山东鲁西化工股份有限公司,1998年,经中国证监会证监发字(1998)126号和证监发字(1998)127号批准,公司于1998年8月7日在深圳证券交易所上市交易,股票代码为000830,简称“鲁西化工”,并于2009年6月简称“鲁西化工”,并于2009年6月正式更名为鲁西化工集团股份有限公司。
2003年5月公司以定向发行股票方式吸收合并山东鲁平化工股份有限公司,合并后公司股本总额增至260,010,683.00元。
2005年8月16日,鲁西化工第一次临时股东大会审议通过了《股权分置改革方案》,股权分置改革对价之一是非流通股东向全体流通股东每10股支付4股,并于2005年8月23日股改完毕,公司股份结构发生变化,但注册资本金额不变。
2009年6月,公司名称变更为鲁西化工集团股份有限公司。
2019年12月20日,聊城市人民政府国有资产监督管理委员会与中化投资(聊城)有限公司签署《股权划转协议》,约定聊城市国资委向中化聊城无偿划转其所持鲁西集团有限公司6.01%股权。鲁西集团为公司直接控股股东。本次划转完成后,中化投资发展有限公司及其一致行动人中化聊城、聊城市聚合股权投资有限公司将通过鲁西集团间接控制本公司33.60%的股份,并实现对公司的控制,公司实际控制人由聊城市国资委变更为国务院国有资产监督管理委员会。2020年6月15日,办理完毕工商变更登记手续。
经中国证券监督管理委员会《关于核准鲁西化工集团股份有限公司非公开发行股票的批复》(证监许可〔2020〕3425 号)核准,公司向中化投资非公开发行 439,458,233 股股票。2021 年 1 月 13 日,公司取得中国证券登记结算有限责任公司深圳分公司出具的本次发行股份的证券变更登记证明,公司本次发行股份数量为 439,458,233 股。本次权益变动完成后,公司总股本增加至1,904,319,011 股,中化投资直接持有公司的股份数量增加至439,458,233股,直接持股比例增至 23.08%,间接持股比例降至 25.85%,合计持股比例增至48.93%。公司控股股东由鲁西集团变更为中化投资,公司实际控制人仍为中化集团,未发生变化。2021 年 2 月 8 日,公司完成了相关事项的工商变更登记及备案手续,注册资本变更为人民币 1,904,319,011 元。
2021 年 3 月 31 日,根据国务院国资委《关于中国中化集团有限公司与中国化工集团有限公司重组的通知》,经国务院批准,将中国中化集团有限公司和中国化工集团有限公司(以下简称“中国化工集团”)的全部股权无偿划转至中国中化控股有限责任公司,导致中国中化间接收购中化集团下属控股公司合计持有的鲁西化工集团股份有限公司 931,706,697 股股份,占公司总股本的48.93%。
2021 年 8 月 30 日,公司收到中国中化控股有限责任公司出具的《中国中化控股有限责任公司关于启动联合重组相关程序的说明》,中国中化决定自说明出具之日起,按照相关规定办理中化集团与中国化工集团所属上市公司的收购程序。本次收购完成后,中国中化通过中化集团下属控股公司鲁西集团有限公司和中化投资间接控制公司 931,706,697 股股份(占公司总股本的48.93%)。公司的控股股东仍为中化投资,实际控制人仍为国务院国资委。2021 年 9 月 16 日,公司收到中国中化来函,中化集团股权划入中国中化的工商变更登记手续已办理完毕。
2022年4月22日,公司收到公司股东鲁西集团有限公司通知,聊城市人民政府国有资产监督管理委员会与聊城市财信投资控股集团有限公司(以下简称“财信控股”)签署《股权划转协议》,约定聊城市国资委向财信控股无偿划转其所持鲁西集团有限公司(以下简称“鲁西集团”)35.00%股权。本次划转完成后,鲁西集团的股东及股权结构变更为:中化投资持有鲁西集团39%的股权, 财信控股持有鲁西集团35%的股权,中化聊城持有鲁西集团16%的股权,聚合投资持有鲁西集团10%的股权。公司的控股股东仍为中化投资,实际控制人仍为国务院国资委。2022年4月19日,办理完毕工商变更登记手续。
1.2. 控股股东为中化投资,国务院国资委为实际控制人
公司控股股东为中化投资发展有限公司,中化投资持有鲁西集团39%的股权,并通过全资子公司中化聊城间接持有鲁西集团16.00%的股权,中化投资及其全资子公司中化聊城合计持有鲁西集团55.00%的股权,通过鲁西集团间接持有鲁西化工14.17%的股份,加上中化投资直接持有的鲁西化工23.01%的股份,中化投资合计持有鲁西化工37.18%的股份,中化投资为公司的控股股东。
国务院国有资产监督管理委员会履行出资人职责的国有独资公司中国中化通过中化集团下属控股公司鲁西集团有限公司和中化投资间接持有鲁西化工37.18%的股份,国务院国资委为公司实际控制人。

1.2.1. 重要子公司包括化工品制造、装备制造等多个业务领域
截至2024 年末,公司控股子公司 26 家,其中同一控制下合并取得的子公司有 10 家,非同一控制下合并取得的子公司有 3 家,设立取得子公司13家。根据2025年中报披露信息,公司控股子公司涉及化工产品制造、装备制造、贸易、检测服务和供水等业务。

1.3.拥有员工1.2万人,技术人员占比23%
2024年,人员总数为12124人,其中生产人员、销售人员、技术人员、财务人员、行政人员分别占总人数的68%、2.2%、23.0%、0.7%和3.0%,技术人员占比较高,仅次于生产人员。
1.4.收入和资产规模持续扩张,盈利存在周期性,现金流水平良好
1.4.1. 营收和资产总量在过去9年间实现增长,资产负债率实现下行



1.4.2. 盈利能力存在周期波动,23-24年景气底部略有提升
公司作为传统化工企业,其盈利水平周期波动明显,公司毛利率和净利率水平在过去近10年宽幅震荡:2015-2025年上半年,毛利率水平在12.9%-30.4%区间波动,2021年为区间毛利率高点的30.4%,而2025年上半年的12.9%则为过去9年同期较低毛利率区间;净利率方面2015-2025年上半年公司净利率水平在2.2%-14.5%区间波动,同样是2021年公司14.5%的净利率水平为历史9年高点,而2.2%的净利率则出现在2015年,2025年上半年,公司净利率为5.2%。
投资回报方面,公司2015-2024年ROE(加权)在3.1%-32.8%区间波动,2024年公司ROE(加权)为11.4%,相较于2023年的4.8%有明显提升。总资产回报率(ROA)方面,2023-2024年ROA分别为3.7%和7.5%,在这一轮行业景气下行中公司ROA底部徘徊,2024年有所提升。

1.4.3. 鲁西拥有良好的经营活动现金流水平

1.5.“化工品超市”-多产业链布局的化工公司
公司主营业务包括化工新材料、基础化工、化肥产品及其他业务,化工新材料板块涉及聚碳酸酯、尼龙、多元醇、有机硅、氟材料领域,产品包括聚碳酸酯、己内酰胺、尼龙6、正丁醇、辛醇等产品;基础化工板块涉及甲烷氯化物、二甲基甲酰胺、氯碱等行业,包括二氯甲烷、三氯甲烷、二甲基甲酰胺、烧碱等产品;化肥产品包括复合肥、硝基肥、液体肥、硫酸铵、硝酸铵钙等。


1.5.1. 化工和基础化工板块是公司收入和毛利重要来源

1.5.2. 多个产品行业市占率领先


02

2010年以来,化工品价格经历三轮明显波动周期:
①2010-2016的6年周期
上行8个季度(10Q1-11Q4),下行19个季度(12Q1-16Q3):此轮上行为周期内外需主导的上行;随着需求增速放缓、供给增加,此轮周期开启下行,在2014年开启原油价格的大幅下行,叠加国内需求增速放缓,致下行周期持续至2016Q3触底。
②2016-2020的4年周期
上行8个季度(16Q4-18Q3),下行8个季度(18Q4-20Q3):此轮上行周期内外需上行叠加供给侧改革,供需两端双重发力主导的上行;2018年中美贸易冲突、叠加2020年初全球疫情传播导致全球需求快速萎缩,供给端供给侧改革取得阶段性成果,产能建设恢复,供给增加,原油价格在此阶段快速回落,需求、供给、原料三重压力导致周期下行。
③2020-2025Q3的4年周期
上行7个季度(20Q4-22Q2),下行至今已经历13个季度(22Q3至25Q3):此轮上行周期国内外疫后政策加码,需求复苏明显,原油价格快速抬升,为需求主导的复苏;随着国内外经济增速放缓,国内高强度化工资本开支落地,原油价格中位缓慢下行,供需双弱驱动价格下行。

2.1. 对标“供给侧改革”,“反内卷”背景下,化工行业有望迎景气变化
“反内卷”提出一年来,国家高层会议多次提及整治“内卷式”竞争,并写入“十五五”规划内容。” 2024年12月11日至12日在北京举行的中央经济工作会议提出“综合整治‘内卷式’竞争,规范地方政府和企业行为。” 2025年7月30日,中央政治局会议更加细化:“纵深推进全国统一大市场建设,推动市场竞争秩序持续优化。依法依规治理企业无序竞争。推进重点行业产能治理。规范地方招商引资行为。”
2.1.1. 对标“供给侧改革”,化工领域的“成本要素”定价起到成效,行业迎来上行周期



2015-2019年十年间,化工细分领域多数出现产能利用率的提升情况。产能利用率(或开工率)是表征一个细分行业供需平衡状态的重要指标,但多个行业产能利用率的横向对比,又因行业属性不一致而无法比较。但单个行业产能利用率水平的历史变化,可以体现出行业供需平衡状态的历史变化。我们统计了卓创资讯披露的73个化工细分领域产能利用率变化情况,抽取2014-2024年十年间各细分领域产能利用率数据,并对比2015年(供给侧改革提出当年)和2019年(供给侧改革提出5年后)产能利用率水平。在统计的73个细分领域中,有45个行业产能利用率出现了5年维度的上行,占比61.6%,而在下降的28个行业中,黄磷、合成氨、磷酸一铵、磷酸二铵、复合肥、毒死蜱等农产品相关领域,以及氨纶、腈纶、PA6、PA66等化纤相关领域产能利用率出现下降。

2.1.2. 《石化化工稳增长工作方案(2025-2026年)》发布,化工行业在“反内卷”背景下的两年发展规划

对比2023年版,2025年《工作方案》目标、举措发生变化
目标方面:1、工业增加值年均增速目标相似,均为5%;2、相比2023年版本更加细化2024年产值和产量数据,2025年版本则强调经济效益企稳回升;3、2025年版本目标更加细化,提出“产业科技创新能力显著增强,精细化延伸、数字赋能和本质安全水平持续提高,减污降碳协同增效明显,化工园区由规范建设向高质量发展迈进。”我们认为,一方面工业增加值与产量并不对等,产品价格的回升拉动企业盈利的回升,对应工业增加值的提升更加重要;另一方面,石化行业2025年上半年面临的“两增一降”背景下,增长的同时更加重视经济效益企稳回升。
举措方面:1、2025年《工作方案》中,新增优化中试项目管理举措; 2、重大项目建设方面,2025年版本强调“科学调控”,2023年版本则强调“推进”:2、2025年版本更加细化“数字化、绿色化转型”和“加强标准引领”;4、2025年版本首次提出“老旧装置更新改造”; 5、在国际贸易形式变化情况下,国际化方向表述有所变化:2025年版本强调积极应对国际贸易环境变化。我们认为,2025年版本《工作方案》是对已有的项目审查、老旧装置改造、数字化改造、节能降碳、园区管理等多个领域政策的积极落实。
结合“全国统一大市场”,和《工作方案》的相结合双管齐下实现产业升级
我们认为,《稳增长工作方案2025年版》从石化化工行业着手,稳增长同时优化产业结构,实现高质量发展,而“全国统一大市场”则从自上而下的角度,从市场端、政府端解决产业发展的根本性问题。
2.1.3. 有机硅、己内酰胺等行业自律性提升,价格已显现抬升趋势
根据百川盈孚资讯,2025年11月18日,“反内卷”行业会议顺利落幕,成为市场转折的关键节点。会上,企业达成减产30%共识并联合挺价。随着会议闭幕,有机硅市场价格迎来两轮显著上涨行情。另外企业主动协同,以三个月为周期,采取错峰减排30%的调控措施。第一轮涨价行情始于11月13日企业会议后,各主要有机硅产品报价率先开启回升态势,市场信心逐步回暖。此后,12月4日行业会议进一步巩固了减产挺价共识,市场随即迎来第二轮涨势,核心产品价格继续上调。截至12月4日会议结束后,有机硅核心产品报价已达到阶段性高位。截止25年底,DMC报13500元/吨-14000元/吨,107胶报14200-14500元/吨,生胶报14500-15000元/吨,甲基硅油报15200-15500元/吨。价格的持续上涨,有效扭转了此前行业盈利低迷的局面,企业盈利能力得到明显修复。
根据华瑞信息公众号,为了进一步深入贯彻落实《关于治理价格无序竞争维护良好市场价格秩序的公告》文件精神,维护良好市场价格秩序,助力行业高质量发展,11月21日,己内酰胺行业高质量发展高层会议在福建福州顺利召开。根据百川盈孚统计,到11月初,己内酰胺厂家主动响应国家政策,齐聚商讨治理价格无序竞争,全行业陆续制定减产方案,己内酰胺市场供应逐步减量,利好预期下,卖方挺价情绪高涨,下游信心得到提振,推动己内酰胺市场价格实现逆势反弹。2025年第四季度己内酰胺市场价格触底反弹,截至本季度末,国内己内酰胺液体市场现货主流参考价格在9475元/吨左右承兑送到,较上季度同期均价涨幅13.47%。





PA6,又名尼龙6、聚酰胺6,外文名Polyamide 6、Nylon 6,是一种半透明或不透明的结晶聚合物。PA6具有较好的耐磨性、自润滑性、耐溶剂性、热塑性、韧性等特点,长期以来被广泛用于生产下游锦纶6纤维、工程塑料改性、BOPA、渔网丝、超纤、地毯丝。对应终端行业而言,PA6可用于生产纺织服装、轮胎骨架、各种塑料零部件、食品与日化品包装、渔网、地毯等。
己内酰胺,简称CPL,是一种重要的有机化工原料,属于锦纶产业链原料产品,熔点70℃左右,液体为透明状,有薄荷及丙酮气味。根据卓创资讯数据,尼龙6几乎占据己内酰胺下游需求99%消费需求。作为尼龙6重要的原材料之一,己内酰胺消费量和尼龙6消费量趋势一致。




按照主要多元醇产品下游划分:
辛醇下游主要应用于DOTP、DOP和丙烯酸异辛酯,也用于消泡剂、分散剂、选矿剂和石油添加剂等领域。2024年在辛醇下游产品中,最大下游DOTP占比33%,DOP占比30%,丙烯酸异辛酯占比8%。

多元醇近4年迎来一轮价格周期:
2021年,受一季度全球宏观环境波动、需求增加、工厂装置检修、限电限产等因素影响,全年产品价格呈现大幅度频繁波动。第四季度下游总体需求面有所恢复,产品价格逐步恢复至理性运行。
2022年国内无新增产能投放,上半年部分同行企业阶段性停车检修,下游市场供应偏紧,价格高位运行,继续保持较高效益。下半年受终端市场需求减弱影响,下游增塑剂和酯类整体开工50%左右,产品价格大幅度下调,利润降低。
2023年终端房地产相对弱势,家电、汽车等行业需求较好,对增塑剂和酯类产品需求增加,下游新增产能2023年逐步投产,增塑剂和酯类企业开工率提升,正丁醇和辛醇需求量增加,国内多元醇同行新增产能少,现有同行停车检修集中,整体市场供应偏紧;同行和下游企业原料和成品库存持续保持低位,需求稳定,带动正丁醇和辛醇价格持续高位运行。
2024年国内多元醇新增产能陆续投产,市场整体供给增加,家电、汽车等行业出口订单持续,排产增量,对增塑剂和酯类产品需求有所增加,带动下游开工率提升,增量采购。需求增长偏缓,市场由紧平衡向弱平衡转化趋势。

辛醇和正丁醇供需呈现不同趋势:
辛醇方面,根据卓创资讯数据,2020-2024年期间,全球辛醇产能增幅放缓,新产能主要集中在中国,近五年中国辛醇产能复合增长率为5.8%。至2024年底,中国辛醇设计产能为314.8万吨,同比增长24.77%;产量为278.51万吨,同比增长16.08%。以设计产能作为基准,2024年辛醇行业产能利用率下降至88.47%,行业集中度CR5有所下降,为52.12%。从设计产能利用率来看,当前辛醇尚属于产能不足的产品之一,2024年后半段,随着新产能逐渐稳定释放,行业逐渐由产能不足状态向产能正常阶段过渡。
正丁醇方面,根据卓创资讯数据,从全球视角来看,2020-2024年正丁醇供应持续扩张,整体呈现先慢后快特征。2019年以来产能复合增长率为2.55%,新产能集中在亚洲地区尤其是中国内地和印度。从国内视角来看,2020-2024年来中国正丁醇新装置投产提速,2019年以来设计产能复合增长率为5.32%。

有机硅是指含有Si-C(硅-碳)键、且至少有一个有机基是直接与硅原子相连的化合物。有机硅单体合成反应机理复杂、副反应多,除主产物二甲单体外还产生众多利用价值低且难消化处理的副产物,因此单体合成中二甲选择性的提高是企业核心竞争力的重要体现。



展望2026年,有机硅行业有望迎来反转:
需求端:25年以来表需增速维持快速增长。2025年1-11月,我国DMC表观消费量合计198.3万吨,同比增长4.7%。分下游需求领域看,虽然在传统需求领域(如房地产)需求维持弱势;而在电子、新能源汽车、光伏等新兴领域快速发展,为有机硅需求带来增量,成为拉动市场的主要增长点。预计2026年有机硅行业需求仍有望保持快速增长。
供应端,2025-2026年底前行业没有确定性新建产能,且26年中海外产能退出有望加速供需格局改善。2025年1-11月DMC累计产量240.6万吨,同比增长5.0%。期间库存小幅波动,库存天数多处1周以下的较低水平。据百川盈孚统计,2026年年内行业没有新增产能;此外,陶氏将在2026年中期关停其英国巴里基础硅氧烷装置,涉及硅氧烷产能14.5万吨/年。该装置关停后,预示着欧洲产能供应将减少近三分之一,此项有利于提升国内有机硅基础原料及下游产品出口规模,加速行业供需格局改善。

随着2023年鲁西化工20万吨和华鲁恒升荆州基地15万吨DMF投产,DMF产能迅速增长,但2024年DMF表观消费量下滑9.2%,导致行业开工率由60-80%区间,下滑至2023-2024年的45%左右。供给的增加和需求的下滑,导致DMF价格在2023年以来一直呈现出底部持续下行的趋势。


甲烷氯化物是甲烷分子中的氢原子被氯原子取代的产物。甲烷氯化物包括一氯甲烷、二氯甲烷、三氯甲烷(也称氯仿)等,是有机产品中仅次于氯乙烯的大宗氯系产品,为重要的化工原料和有机溶剂。一氯甲烷用于生产有机硅和纤维素,二氯甲烷用于生产制冷剂R32(二氟甲烷),三氯甲烷主要用于生产制冷剂R22(二氟一氯甲烷),其余用于医药,作为药物萃取剂和麻醉剂等。


03

04

05
5.1. 原材料价格、产品价格波动的风险
5.2. 宏观经济波动对公司产生的风险
5.3. 市场竞争风险
5.4. 行业周期性变化风险
5.5. “反内卷”背景下化解过剩产能风险


VIP复盘网