
投资建议:
日本首相高市早苗近期在国会发表涉台错误言论,暗示可能武力介入台海局势,引发日本国内多方批评及中国政府严正交涉。我们认为,中日关系紧张使得行业有望加快对日本半导体材料的替代,由于日本在半导体材料方面市占率较高,我国国产率均较低,国产替代有望加速。涉及标的:
1)光刻胶:鼎龙股份、阳谷华泰、彤程新材、晶瑞电材、久日新材、万润股份、雅克科技、容大感光、南大光电等;
2)湿电子化学品:江化微、格林达、晶瑞电材、飞凯材料、多氟多、兴发集团等;
3)电子气体:昊华科技、巨化股份、雅克科技、硅烷科技、杭氧股份、凯美特气、和远气体、金宏气体、华特气体、正帆科技等;
7)硅片:沪硅产业等
反内卷有望重估中国化工行业,后续措施有望使全球化工行业产能扩张大幅放缓。中国化工行业具有充沛的经营活动现金流量净额,一旦扩张放缓,潜在股息率将大幅提升,有望实现从吞金兽到摇钱树的转变;同时,供给端的改变将带来景气度的止跌回升,化工标的有望兼具高弹性和高股息的优势。重点关注石油化工、煤化工、有机硅、磷化工、草甘膦等。
铬盐:由于AI数据中心等电力需求带来燃气轮机大幅增长,以及商用飞机发动机需求的大幅提升,铬盐行业正在迎来价值重估。从铬盐产品价格端来看,据Wind,2025年金属铬价格已经呈现两波上涨态势。我们认为,除海外“两机”产业链驱动铬盐需求高增以外,SOFC将再次重估铬盐产业链,铬盐有望成为AI电力发展中的稀缺资源。预计到2028年铬盐供需缺口将达到34.09万吨,缺口比例达到32%,弹性显著。
此外,从全球范围看,中国化工优势企业的成本和效率优势已经非常稳固,龙头企业已经进入了业绩长周期向上的阶段。同时,对于部分供给端受限的行业,随着需求的回升,这部分行业的景气度有望持续提升,值得重点关注。重点关注四大机会:
1)低成本扩张。主要公司包括但不限于:万华化学、华鲁恒升、卫星化学、宝丰能源、博源化工、扬农化工、农药制剂(润丰股份)、轮胎(赛轮轮胎、玲珑轮胎、森麒麟、通用股份、贵州轮胎、风神股份、三角轮胎、浦林成山等)、复合肥(新洋丰、云图控股、史丹利、芭田股份)、龙佰集团、华峰化学、亚钾国际等。
2)景气度提升。铬盐(振华股份)、磷矿石(芭田股份、云天化、川恒股份)、轮胎设备(软控股份)、制冷剂(巨化股份、东岳集团、三美股份、永和股份)、民爆(广东宏大、易普力、江南化工、高争民爆、雪峰科技等)、涤纶长丝(桐昆股份、新凤鸣、恒逸石化)、磷矿石(云天化、川恒股份、芭田股份)、农药(扬农化工、润丰股份、利民股份、广信股份、利尔化学)、芳烃(恒力石化、荣盛石化、东方盛虹)、萤石(金石资源)、粘胶短纤(三友化工)、不溶性硫磺(阳谷华泰)、维生素(新和成、兄弟科技、浙江医药、花园生物、安迪苏)、合盛硅业、锦纶(聚合顺、台华新材、华鼎股份)等。
3)新材料。关注下游的景气度和突破情况,优选增长快、空间大、国产化率低的行业。电子化学品(阳谷华泰、德邦科技、国瓷材料、万润股份、圣泉集团、雅克科技、斯迪克)、氟冷液(新宙邦)、吸附材料(蓝晓科技)、PI膜(瑞华泰)、利安隆、中复神鹰、合成生物学(凯赛生物、华恒生物)、植物胶囊(山东赫达)、航空航天材料(振华股份、斯瑞新材、宝钛股份)等。
4)高股息。央国企具有高分红率、低负债率、稳定ROE水平,且具有较好的资源优势和稳固的竞争格局优势,我们看好高股息率化工央国企投资机会,主要包括中国石油、中国海油、中国石化、中国化学等企业。
我们仍然重点看好各细分领域龙头。
行业信息跟踪
据Wind,截至本周(2026年1月30日),Brent和WTI期货价格分别收于70.7和65.74美元/桶,周环比6.65%和7.28%。
重点涨价产品分析
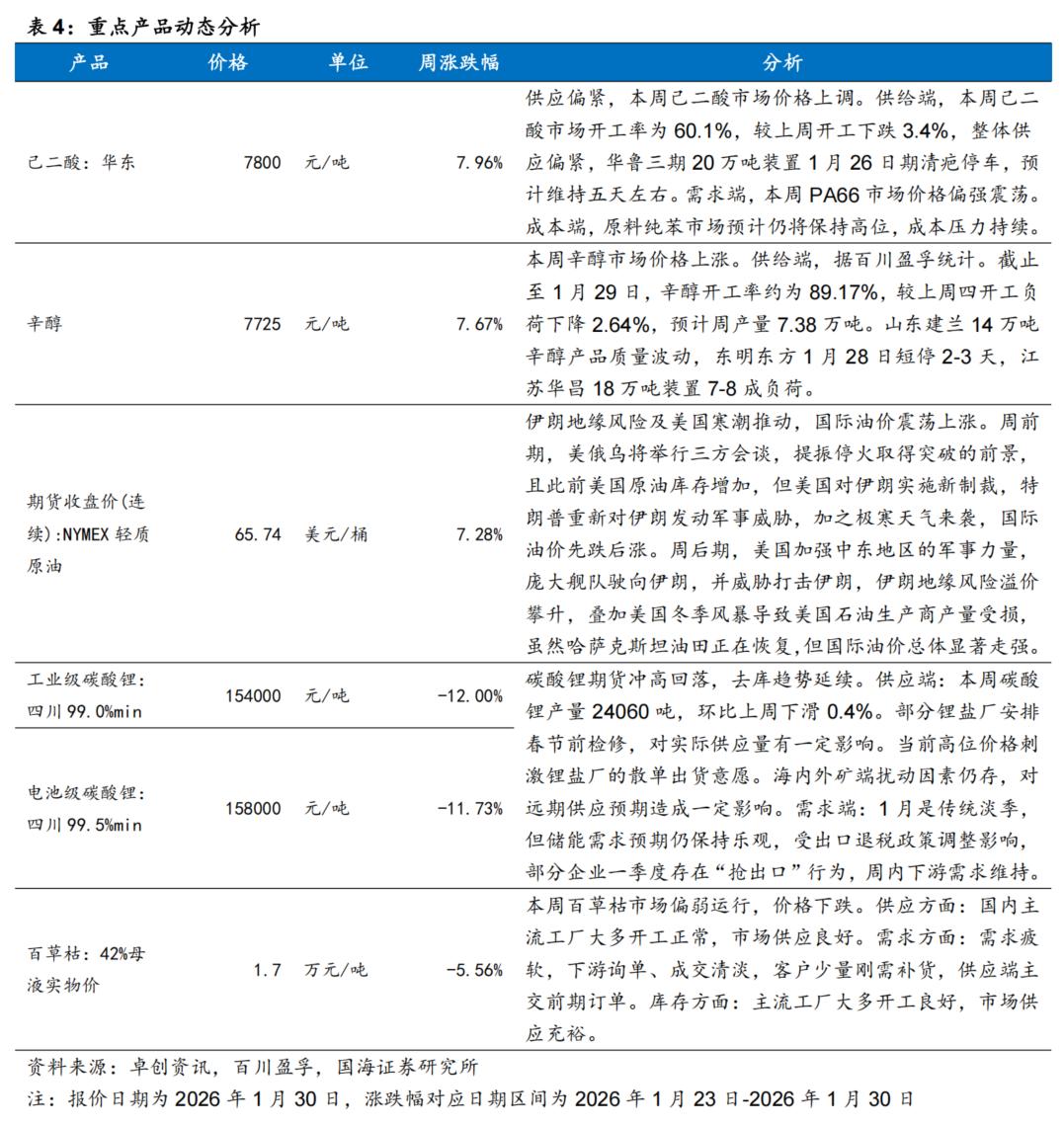
本周(2026年1月23日-2026年1月30日,下同)供应偏紧,己二酸市场价格上调。供给端,本周己二酸市场开工率为60.1%,较上周开工下跌3.4%,整体供应偏紧,华鲁三期20万吨装置1月26日期清疤停车,预计维持五天左右。需求端,本周PA66市场价格偏强震荡。成本端,原料纯苯市场预计仍将保持高位,成本压力持续。本周辛醇市场价格上涨。供给端,据百川盈孚统计。截止至1月29日,辛醇开工率约为89.17%,较上周四开工负荷下降2.64%,预计周产量7.38万吨。山东建兰14万吨辛醇产品质量波动,东明东方1月28日短停2-3天,江苏华昌18万吨装置7-8成负荷。伊朗地缘风险及美国寒潮推动,国际油价震荡上涨。周前期,美俄乌将举行三方会谈,提振停火取得突破的前景,且此前美国原油库存增加,但美国对伊朗实施新制裁,特朗普重新对伊朗发动军事威胁,加之极寒天气来袭,国际油价先跌后涨。周后期,美国加强中东地区的军事力量,庞大舰队驶向伊朗,并威胁打击伊朗,伊朗地缘风险溢价攀升,叠加美国冬季风暴导致美国石油生产商产量受损,虽然哈萨克斯坦油田正在恢复,但国际油价总体显著走强。
重点标的信息跟踪
【万华化学】据卓创资讯,1月30日,纯MDI价格17400元/吨,环比1月23日持平;1月30日,聚合MDI价格13950元/吨,环比1月23日下降50元/吨。
本周国内聚合MDI下游有一定量年前备货行为,刚需低迷。冰箱冷柜行业需求低迷,但部分冰箱企业有一定备货量,大型工厂多为厂家直供户;无甲醛板材胶黏剂、板材大厂、汽车行业、管道保温行业、中小冰箱厂、中小型胶黏剂厂、冷库等行业刚需清淡,有一定的备货量。
本周国内纯MDI下游刚需采购。TPU开工在五到八成;鞋底开工在四到五成;浆料行业开工五成附近。本期氨纶开工负荷88%,较上期下滑1个百分点。周内力隆停工检修,受此影响,氨纶行业开工负荷环比小幅下滑。
【玲珑轮胎】1月30日,泰国到美西港口海运费为4150美元/FEU,环比上周持平;泰国到美东港口海运费为3150美元/FEU,环比上周持平;泰国到欧洲海运费为2700美元/FEU,环比上周持平。
【赛轮轮胎】1月27日,赛轮轮胎发布基于关于调整全资子公司投资项目方案暨对相关子公司增资的公告。基于对国际市场需求研判及全球化战略发展需要,公司决定调整印尼生产基地项目投资方案,大幅提升产能规模,并对相关全资子公司实施增资以保障项目建设。产能由“300万半钢 60万全钢 3.7万吨非公路”调整为“600万半钢 75万全钢 1万吨非公路 150万套内胎垫带”,总投资由2.51亿美元增至2.99亿美元。
【阳谷华泰】据卓创资讯,1月30日,华北市场橡胶促进剂M日度市场价13550元/吨,环比1月23日增加300元/吨;促进剂NS日度市场价21600元/吨,环比1月23日增加400元/吨;促进剂TMTD日度市场价17050元/吨,环比1月23日增加100元/吨。
【华峰化学】据卓创资讯,1月30日,浙江市场氨纶40D为25500元/吨,环比1月23日持平。
【双箭股份】1月29日,公司发布2025年业绩预告。预计2025年公司归母净利润6100-7300万元,同比下降60.28%-52.47%。主要由于在输送带市场需求整体放缓,同行业竞争加剧的情况下,公司营业收入基本保持平稳,产品销售毛利率有所下降。
【国瓷材料】国瓷材料1月26日发布股份回购公告,宣布拟回购部分社会公众股份,用于股权激励计划或员工持股计划。本次回购价格不超过30.00元/股 ,回购总金额不超过人民币2亿元人民币,若全额回购且按回购总金额上限和回购股份价格上限测算,预计可回购股份数量不超过666.67万股,拟回购股份数量上限占公司总股本比例为0.67%。
【振华股份】据百川盈孚,1月30日,氧化铬绿价格为36500元/吨,环比1月23日持平;金属铬价格为79000元/吨,环比1月23日持平。
【金石资源】据卓创资讯,1月30日,萤石市场均价3375元/吨,环比1月23日增加50元/吨。1月30日,制冷剂R22的市场均价为17000元/吨,环比1月23日持平;制冷剂R32的市场均价为62500元/吨,环比1月23日持平;制冷剂R125的市场均价为53000元/吨,环比1月23日持平;制冷剂R134a的市场均价为57500元/吨,环比1月23日持平。
【恒力石化】据Wind,2026年1月31日,涤纶长丝POY价格为7000元/吨,较1月24日上涨200元/吨;PTA 价格为5235元/吨,较1月24日下降35元/吨。
【卫星化学】据Wind,2026年1月30日丙烯酸价格为5800元/吨,环比1月23日上升100元/吨。
【新洋丰】根据卓创资讯,2026年1月30日磷酸一铵价格3879元/吨,环比1月23日持平;2026年1月30日磷酸二铵价格4363元/吨,环比1月23日持平;2026年1月30日磷矿石价格1038元/吨,环比1月23日持平;2026年1月30日复合肥价格3441元/吨,环比1月23日持平。
【龙佰集团】据百川盈孚,2026年1月23日,钛白粉市场均价达13351元/吨,环比1月16日持平。
【新和成】据Wind,2026年1月30日,维生素A价格为61.50元/千克,环比1月23日持平;维生素E价格为55.50元/千克,环比1月23日上升1元/千克。
【博源化工】据Wind和百川盈孚,2026年1月31日重质纯碱价格为1260元/吨,较1月24日持平;轻质纯碱价格为1139元/吨,较1月24日持平;尿素价格为1790元/吨,较1月24日上涨30元/吨;动力煤价格为695元/吨,较1月24日持平。
【中毅达】根据百川盈孚,2026年1月30日双季戊四醇均价4.70万元/吨,环比1月23日上升0.05万元/吨。
【三友化工】据百川盈孚,2026年1月30日粘胶短纤现货价为12650元/吨,环比1月23日持平。
【华鲁恒升】据百川盈孚,2026年1月30日乙二醇价格为3835元/吨,环比1月23日上升11元/吨。据卓创资讯,2026年1月30日尿素小颗粒价格为1740元/吨,环比1月23日上升20元/吨。
【金禾实业】据Wind,2026年1月30日安赛蜜市场均价达3.2万元/吨,环比1月23日持平;三氯蔗糖市场均价达10.50万元/吨,环比1月23日持平;麦芽酚市场均价达7.7万元/吨,环比1月23日持平。
【扬农化工】据Wind和百川盈孚,2026年1月31日功夫菊酯原药价格为11.0万元/吨,较1月24日持平;联苯菊酯原药价格为13.1万元/吨,较1月24日持平;草甘膦原药价格为2.36万元/吨,较1月24日上涨0.01万元/吨。
【利尔化学】据Wind和百川盈孚,2026年1月31日草铵膦原药价格为4.60万元/吨,较1月24日持平。
【广信股份】据Wind和百川盈孚,2026年1月31日甲基硫菌灵原药(白色)价格为2.90万元/吨,较1月24日持平;多菌灵原药(白色)价格为3.70万元/吨,较1月24日持平;敌草隆价格为3.20万元/吨,较1月24日持平。
【梅花生物】据Wind,2026年1月31日98%赖氨酸价格为6525元/吨,较1月24日上涨100元/吨;70%赖氨酸价格为4525元/吨,较1月24日上涨225元/吨;苏氨酸价格为7225元/吨,较1月24日上涨25元/吨;缬氨酸价格为14050元/吨,较1月24日持平;味精价格为6247元/吨,较1月24日持平;玉米价格为2376元/吨,较1月24日上涨2元/吨。
【东方盛虹】据Wind,2026年1月31日EVA价格为10200元/吨,较1月24日持平。
【蓝晓科技】【易普力】【岳阳兴长】【万润股份】【金发科技】【华恒生物】【国光股份】【山东海化】【江化微】【恒逸石化】【山东赫达】【海利尔】【新亚强】【利安隆】【道恩股份】【凯盛新材】本周暂无重要公告。
【长青股份】据Wind和百川盈孚,2026年1月31日吡虫啉原药价格为6.45万元/吨,较上周1月24日持平;氟磺胺草醚原药价格为11.00万元/吨,较上周1月24日持平;异丙甲草胺原药价格为2.30万元/吨,较上周1月24日持平;丁醚脲价格为9.00万元/吨,较1月24日持平。
【盐湖股份】根据百川盈孚,2026年1月30日电池级碳酸锂均价15.7万元/吨,较1月23日下降1.30万元/吨。
【齐翔腾达】根据Wind,2026年1月30日顺酐价格为4930元/吨,环比1月23日上升100元/吨;据卓创资讯,2026年1月30日丁酮价格为6525元/吨,环比1月23日上升138元/吨。
【中化国际】据卓创资讯,1月30日,环氧树脂价格为15100元/吨,环比1月23日增加300元/吨;橡胶防老剂价格为16000元/吨,环比1月23日增加300元/吨。
【粤桂股份】据卓创资讯,1月30日,中国硫磺(固体硫磺)价格4091.25元/吨,环比1月23日增加59.06元/吨;中国硫酸(浓硫酸98%)价格1073.13元/吨,环比1月23日增加27.19元/吨。
【巨化股份】1月21日,公司发布2025年度业绩预增公告。预计2025年度归母净利润为35.40亿元-39.40亿元,同比增长80%到101%。主要由于公司核心产品氟制冷剂价格持续恢复性上涨,以及公司主要产品产销量稳定,导致主营业务毛利上升、利润增长。
【永和股份】【三美股份】【楚江新材】【雅克科技】【和顺石油】【三棵树】本周暂无重要公告。

01 核心标的跟踪
自2021年Q1以来,化工景气持续下行,当前化工开启新一轮补库存周期,重点关注四大机会:1)低成本扩张标的;2)景气标的;3)高股息率标的;4)新材料标的。我们仍然重点看好各细分领域龙头。
2026年1月29日,国海化工景气指数为94.03,较2026年1月22日上升1.11。







据卓创资讯,1月30日,纯MDI价格17400元/吨,环比1月23日持平;1月30日,聚合MDI价格13950元/吨,环比1月23日下降50元/吨。

1月30日,泰国到美西港口海运费为4150美元/FEU,环比上周持平;泰国到美东港口海运费为3150美元/FEU,环比上周持平;泰国到欧洲海运费为2700美元/FEU,环比上周持平。

森麒麟:森麒麟作为乘用车胎赛道新星,尽管成立时间较晚,但成长迅猛。公司旗下“森麒麟Sentury”、“路航Landsail”、“德林特Delinte”品牌产品在芬兰TestWorld、德国AutoBild、车与轮、轮胎商业、芬兰TM等众多国际国内权威轮胎测评中获得比肩国际一线轮胎品牌的评价。产品质量优势同时带来品牌影响力的提升:2014-2021年,在美国竞争激烈的超高性能轮胎(UHP)市场,公司旗下“德林特Delinte”品牌轮胎持续保持2.5%的市场份额,为唯一榜上有名的中国品牌,显示出公司在高性能轮胎市场强劲的国际品牌竞争力与市场影响力;2022年,公司轮胎产品在美国替换市场的占有率超4%、在欧洲替换市场的占有率约4%。在航空轮胎领域,公司历经逾十年持续研发投入,成为国际少数航空轮胎制造企业之一,公司已与中国商飞签署相关合作研发协议,开展国产大飞机航空轮胎合作,开展航空轮胎合作,并已进入供应商名录。2020年,公司取得AS9100D航空航天质量管理体系认证证书,公司的航空航天质量管理体系规范化、系统化已达国际领先水平。
振华股份:由于AI数据中心等电力需求带来燃气轮机大幅增长,以及商用飞机发动机需求的大幅提升,铬盐行业正在迎来价值重估。从铬盐产品价格端来看,据Wind,2025年金属铬价格已经呈现两波上涨态势。我们认为,除海外“两机”产业链驱动铬盐需求高增以外,SOFC将再次重估铬盐产业链,铬盐有望成为AI电力发展中的稀缺资源。预计到2028年铬盐供需缺口将达到34.09万吨,缺口比例达到32%,弹性显著。
据百川盈孚,1月30日,氧化铬绿价格为36500元/吨,环比1月23日持平;金属铬价格为79000元/吨,环比1月23日持平。
金石资源:公司是一家专业性的矿业公司。自2001年成立以来,专注于国家战略性矿产资源萤石矿的投资和开发,以及萤石产品的生产和销售。公司秉持“资源为王、技术至上”战略理念、以“资源 技术”两翼驱动,从资源端向下游氟化工、新能源锂电材料延伸的战略转型从谋划到落地,初具规模;2022年,公司各大重点项目稳步推进,包钢“选化一体化”、金石新材料六氟磷酸锂、江西金岭细泥提锂等项目逐步建成或开始调试投产。
中国石油:中国石油是我国油气行业占主导地位的最大的油气生产和销售商,也是世界最大的石油公司之一,主要业务包括:油气和新能源业务;炼油化工和新材料业务;销售业务;天然气销售业务。近两年来公司降本增效成果显著,盈利能力显著提升,业绩不断创新高,彰显央企改革决心。
中国海油:中国海油为中国最大海上原油及天然气生产商,也是全球最大的独立油气勘探及生产企业之一,主要业务为勘探、开发、生产及销售原油和天然气。
中国石化:中国石化是上中下游一体化的大型能源化工公司,主营业务包括勘探及开发、炼油、化工、营销分销等。公司是中国大型油气生产商;炼油能力排名世界第一位;乙烯产能排名中国第一、世界第二;在中国拥有完善的成品油销售网络,是中国最大的成品油和化工品供应商。
恒力石化:恒力的炼化项目采用国际先进的技术、将低成本原油加工成为具有更高附加值的化工产品,尽量减少低附加值的成品油产品,同时在加工过程中的辅料及公用工程、人工等方面具有较大优势,抵消了相对老旧炼厂在折旧和财务费用方面的劣势。当前市场比较担心景气下行期会影响恒力炼化项目的盈利,但我们国海化工认为,由于前期尚未经过充分的市场竞争,大型炼化行业就像一块饱含水分(利润空间)的海绵,恒力炼化的高效将会拧出超出预期的水分,我们看好恒力炼化超越行业平均的盈利以及未来持续的增长能力。
据Wind,2026年1月31日,涤纶长丝POY价格为7000元/吨,较1月24日上涨200元/吨;PTA 价格为5235元/吨,较1月24日下降35元/吨。
荣盛石化:公司实施“原油-PX-PTA-涤纶长丝”全产业链布局,浙石化一期炼化项目已于2019年底全面投产,盈利能力稳步增强;二期炼化项目也于2022年1月全面投产,进一步提升公司一体化产业链的竞争优势,实现高速发展。公司依托上游“丰富原料库”,持续深化产业链,向下布局化工新材料业务。产品附加值不断提升。



博源化工:据Wind和百川盈孚,2026年1月31日重质纯碱价格为1260元/吨,较1月24日持平;轻质纯碱价格为1139元/吨,较1月24日持平;尿素价格为1790元/吨,较1月24日上涨30元/吨;动力煤价格为695元/吨,较1月24日持平。
三友化工:据百川盈孚,2026年1月30日粘胶短纤现货价为12650元/吨,环比1月23日持平。
华鲁恒升:华鲁恒升的低成本为公司核心竞争优势。公司重视先进技术的引进与消化吸收并自我提升,致力打造精品高效工程,从源头降低投资成本;公司以煤气化平台为基础,构筑一体化运行模式,创建多产品链协同生产;深挖装置与系统潜力,提高资源综合利用率;公司坚持精益化管理,坚持降本控费;依托固有优势,持续推进产业链的延伸拓展和产品的迭代升级,开辟新的盈利增长点。公司秉承创新驱动发展理念,通过不断的技术创新,掌握了一批核心关键技术;依托洁净煤气化技术,构建了可持续发展的产业技术平台,形成“一头多线”循环经济柔性多联产运营模式。
据百川盈孚,2026年1月30日乙二醇价格为3835元/吨,环比1月23日上升11元/吨。据卓创资讯,2026年1月30日尿素小颗粒价格为1740元/吨,环比1月23日上升20元/吨。

金禾实业:金禾实业深耕食品添加剂行业,已成为安赛蜜、三氯蔗糖和麦芽酚等领域全球龙头。
据Wind,2026年1月30日安赛蜜市场均价达3.2万元/吨,环比1月23日持平;三氯蔗糖市场均价达10.50万元/吨,环比1月23日持平;麦芽酚市场均价达7.7万元/吨,环比1月23日持平。
瑞华泰:PI膜性能居于高分子材料金字塔的顶端,应用范围广泛,具有非常高的技术壁垒。公司自主掌握高性能PI薄膜的核心技术,包括合成、设备、工艺等技术,形成了从专用树脂合成到连续双向拉伸薄膜的完整制备技术。随着资金问题的解决,公司进入加速扩张期。当前折叠屏手机有望迎来产业发展期,未来随着公司两个项目陆续投产,公司业绩有望迎来快速增长。
赞宇科技:赞宇科技主要以棕榈油为原料生产油脂化工和表面活性剂,是油化、表活龙头企业,公司印尼杜库达子公司低价采购棕榈油优势明显,同时杭州油化还拟投2万吨OPO结构脂,用于高端奶粉。截至2024年上半年,公司表面活性剂年产能突破120万吨,油脂化学品年产能突破100万吨,洗护用品OEM/ODM加工服务能力达到110万吨。
国瓷材料:国瓷材料是我国新材料公司标杆,是无机新材料平台型公司。国瓷熟练掌握了水热法核心技术,内生的MLCC陶瓷粉、氧化锆、氧化铝均达到世界级水平;外延并购的王子制陶(陶瓷制品)和爱尔创(氧化锆下游制品)均是公司产品的下游。国瓷产品除了技术同源性强,市场规模也非常可观。大市场为公司提供了高速成长的舞台。外延并购为国瓷新产品打开了市场渠道,公司利用先进的DBS精益并购管理系统发展外延业务,做到产品不仅能造得出来,还能卖得出去。
扬农化工:公司是菊酯行业寡头,菊酯为高效低毒农药,随着优嘉三期投产,释放菊酯年产能1.08万吨,公司聚酯产能大幅增加。公司积极调整产品结构,主推效力更高的产品,同时公司通过不断投产新项目,扩大规模优势与产品线,不断降低成本。2019年公司购买中化国际持有的中化作物100%股权和农研公司100%股权,公司子公司优嘉公司受让宝叶公司100%股权,完善了研产销一体化的资源配置。“两化”农业资源整合于先正达集团,形成SAS格局,意在优化资源配置,加强产业协同,形成高效完整的供应链,有利于降低生产成本,更具竞争优势。
据Wind和百川盈孚,2026年1月31日功夫菊酯原药价格为11.0万元/吨,较1月24日持平;联苯菊酯原药价格为13.1万元/吨,较1月24日持平;草甘膦原药价格为2.36万元/吨,较1月24日上涨0.01万元/吨。

利尔化学:公司利用自身技术优势,成为国内首家掌握草铵膦、精草铵膦大规模化合成关键技术的企业。公司在精草铵膦工艺上不断创新,形成了一批高价值专利,并积极推进专利的全球布局,技术处于全球领先水平。

广信股份:公司是国内最大的以光气为原料的农药及精细化工中间体企业,依托光气资源,布局多菌灵、甲基硫菌灵、敌草隆等原药产品。公司通过对世星药化收购,向产业链下游延伸布局对氨基苯酚,进入医药中间体行业,与公司对硝基氯化苯业务形成有效协同。
据Wind和百川盈孚,2026年1月31日甲基硫菌灵原药(白色)价格为2.90万元/吨,较1月24日持平;多菌灵原药(白色)价格为3.70万元/吨,较1月24日持平;敌草隆价格为3.20万元/吨,较1月24日持平。
国光股份:公司是国内植物生长调节剂的龙头,农业服务先行者。公司是国内植物生长调节剂登记品种最多的企业,也是国内植物生长调节剂制剂销售额最大的公司。随着土地流转、消费升级、粮食价格上涨,以及园林城市建设等需求的刺激,植物生长调节剂需求量大增,公司有望实现高增长。公司具备农业技术服务型品牌优势、完善的销售网络和全国最完善的植物生长调节剂登记证三重护城河,保障公司不断提升市场份额。
长青股份:据Wind和百川盈孚,2026年1月31日吡虫啉原药价格为6.45万元/吨,较上周1月24日持平;氟磺胺草醚原药价格为11.00万元/吨,较上周1月24日持平;异丙甲草胺原药价格为2.30万元/吨,较上周1月24日持平;丁醚脲价格为9.00万元/吨,较1月24日持平。
海利尔:公司是国内丙硫菌唑龙头,技术和成本优势突出。截至2024年底,公司农药产能9.12万吨。
梅花生物:据Wind,2026年1月31日98%赖氨酸价格为6525元/吨,较1月24日上涨100元/吨;70%赖氨酸价格为4525元/吨,较1月24日上涨225元/吨;苏氨酸价格为7225元/吨,较1月24日上涨25元/吨;缬氨酸价格为14050元/吨,较1月24日持平;味精价格为6247元/吨,较1月24日持平;玉米价格为2376元/吨,较1月24日上涨2元/吨。
三棵树:公司加大营销网络覆盖,已基本覆盖全国省级行政区划单位的主要城市、直辖市、一线及新一线城市,并深耕地、县、乡镇级市场,进驻各区域前列建材商圈,并与红星、居然等连锁家居卖场和头部装饰公司、物业集团形成VIP级战略合作。
金发科技:未来公司仍将有大量改性塑料、环保高性能塑料上马,同时,受益于下游需求拉动,公司未来增长可期。公司先后开发出了完全生物降解塑料、特种工程塑料、高性能碳纤维及其复合材料等国际先进水平的高端新材料产品100多种,据公司2024年报,公司累计申请国内外专利共计6813件。
道恩股份:公司是国内热塑性弹性体龙头。同时,公司积极开展HNBR在新能源领域的应用,公司HNBR在电池碳管分散剂领域验证成功、具备批量条件。在电池正极、隔膜涂层的粘结剂方面,正在开展相关的验证工作,目前公司紧跟国外技术发展路径和应用,及时跟踪掌握国内厂家的应用反馈,大力开拓新能源电池领域的应用。
万润股份:公司在功能性材料方面,公司依托于在化学合成领域的科技创新与技术积累及延伸,先后涉足了液晶材料、OLED材料、沸石系列环保材料等多个领域,并已在相应领域取得了业内领先地位。在生命科学与医药产业方面,公司经过多年对医药市场的开拓和医药技术的储备,涉足了医药中间体、原料药、成药制剂、生命科学、体外诊断等多个领域。
山东赫达:公司是国内纤维素醚龙头。公司基于一体化产业链优势,沿着纤维素醚产业链布局。此外,公司切入植物肉新领域,培育新的业绩增长点。
新亚强:公司主要产品包括六甲基二硅氮烷、苯基氯硅烷及下游产品、乙烯基封头等。其中六甲基二硅氮烷主要可作为硅油和硅橡胶的加工助剂,可作为半导体的清洗剂,可以作为抗病毒药物及抗生素的原材料,同时可以加入到锂电池电解液当中提高稳定性,行业产能稳定,下游需求广泛。苯基氯硅烷作为单体合成的苯基硅橡胶,具有耐热、耐电压等多种性能,可用于消费电子等多种领域。
凯盛新材:凯盛新材是氯化亚砜和芳纶聚合单体(间/对苯二甲酰氯)的龙头企业,国内唯一一家具备聚醚酮酮(PEKK)完整技术体系的产业链一体化厂商,同时公司基于氯化亚砜进军新型锂盐LiFSI。
雅克科技:雅克科技通过“并购 投资 整合”的商业模式不断完善电子材料版图。公司连续收购UPChemical(晶圆制造前驱体材料)、华飞电子(半导体封装材料)、科美特公司(电子特气)、LG化学彩色光刻胶部门(光刻胶)等标的,并与韩国Foures公司(气体输送设备制造商)合资设立福瑞半导体公司,与韩国Jaewon公司(提供光刻、清洗、刻蚀等电子化学品)签署合作备忘录;公司正逐步打造完善的半导体材料产品线和一线大厂的客户资源,有利于充分发挥市场协同作用。未来公司将坚定地沿着并购 投资 整合的模式发展下去。
江化微:江化微专注湿电子化学品领域,是国内生产规模大、品种齐全、配套完善的服务型供应商。
蓝晓科技:蓝晓科技是我国高端吸附分离树脂龙头,拥有自主研发的针对我国青海盐湖特点的吸附分离提锂技术。同时,在生命科学领域,研发和销售表现活跃:多肽合成载体用于胸腺多肽生产、核酸合成载体等产品,粉末树脂系列用于医用,固相载体、层析和生命科学领域新品推动了生物医药品种的丰富和市场对标,获得市场认可并形成销售量,成为公司快速增长的板块之一。
中化国际:中化国际是国内环氧树脂和环氧氯丙烷、橡胶防老剂、对位芳纶的龙头企业,坚定向化工新材料领先企业的战略转型,聚焦核心产业链的打造,多条产业链具有突出的竞争优势。
据卓创资讯,1月30日,环氧树脂价格为15100元/吨,环比1月23日增加300元/吨;橡胶防老剂价格为16000元/吨,环比1月23日增加300元/吨。
粤桂股份:粤桂股份是以制糖造纸、矿产资源开发利用为主的一类综合大型企业,其中硫铁矿产业拥有大型露天硫铁矿山,矿区探明硫铁矿储量为2.08亿吨,居世界前列,占全国硫铁矿富矿资源的85%。在当前硫元素下游需求旺盛,上游发展受限背景下,以粤桂股份为代表的硫矿企业将受益。
据卓创资讯,1月30日,中国硫磺(固体硫磺)价格4091.25元/吨,环比1月23日增加59.06元/吨;中国硫酸(浓硫酸98%)价格1073.13元/吨,环比1月23日增加27.19元/吨。
盐湖股份:公司钾肥 碳酸锂双业务驱动,持续降本增效,成本优势显著。
根据百川盈孚,2026年1月30日电池级碳酸锂均价15.7万元/吨,较1月23日下降1.30万元/吨。

本周(2026年1月23日-2026年1月30日,下同)基础化工(中信)指数涨跌幅为-2.4%,沪深300指数涨跌幅为0.08%,基础化工跑输沪深300指数2.48%。年初至今,基础化工指数涨跌幅为10.13%,沪深300指数涨跌幅为1.65%,基础化工指数跑赢沪深300指数8.48%。
本周基础化工387只股票中,上涨数量为140只,下跌数量为239只。周涨幅前五的分别是:斯迪克(60.03%)、闰土股份(34.08%)、百川股份(29.25%)、红宝丽(28.86%)、沧州大化(26.6%);跌幅前五分别是:高盟新材(-21.06%)、国风新材(-19.37%)、江化微(-19.01%)、拉芳家化(-18.74%)、上纬新材(-16.26%)。
我们跟踪的171种产品的价格中,有72种上涨,占比42.11%,有26种产品下跌,占比15.2%。周涨幅前五的产品分别为:己二酸:华东(7.96%)、辛醇(7.67%)、期货收盘价(连续):NYMEX轻质原油(7.28%)、期货结算价(连续):沥青(6.89%)、期货收盘价(连续):IPE布油(6.65%)。周跌幅前五的产品分别为:现货价:天然气:亨利中心交割(-17.5%)、工业级碳酸锂:四川99.0%min(-12%)、电池级碳酸锂:四川99.5%min(-11.73%)、锂电池电解液:全国均价(-7.04%)、百草枯:42%母液实物价(-5.56%)。
重点产品点评:
本周(2026年1月23日-2026年1月30日,下同)供应偏紧,己二酸市场价格上调。供给端,本周己二酸市场开工率为60.1%,较上周开工下跌3.4%,整体供应偏紧,华鲁三期20万吨装置1月26日期清疤停车,预计维持五天左右。需求端,本周PA66市场价格偏强震荡。成本端,原料纯苯市场预计仍将保持高位,成本压力持续。本周辛醇市场价格上涨。供给端,据百川盈孚统计。截止1月29日,辛醇开工率约为89.17%,较上周四开工负荷下降2.64%,预计周产量7.38万吨。山东建兰14万吨辛醇产品质量波动,东明东方1月28日短停2-3天,江苏华昌18万吨装置7-8成负荷。伊朗地缘风险及美国寒潮推动,国际油价震荡上涨。周前期,美俄乌将举行三方会谈,提振停火取得突破的前景,且此前美国原油库存增加,但美国对伊朗实施新制裁,特朗普重新对伊朗发动军事威胁,加之极寒天气来袭,国际油价先跌后涨。周后期,美国加强中东地区的军事力量,庞大舰队驶向伊朗,并威胁打击伊朗,伊朗地缘风险溢价攀升,叠加美国冬季风暴导致美国石油生产商产量受损,虽然哈萨克斯坦油田正在恢复,但国际油价总体显著走强。
碳酸锂期货冲高回落,去库趋势延续。供应端:本周碳酸锂产量24060吨,环比上周下滑0.4%。部分锂盐厂安排春节前检修,对实际供应量有一定影响。当前高位价格刺激锂盐厂的散单出货意愿。海内外矿端扰动因素仍存,对远期供应预期造成一定影响。需求端:1月是传统淡季,但储能需求预期仍保持乐观,受出口退税政策调整影响,部分企业一季度存在“抢出口”行为,周内下游需求维持。本周百草枯市场偏弱运行,价格下跌。供应方面:国内主流工厂大多开工正常,市场供应良好。需求方面:需求疲软,下游询单、成交清淡,客户少量刚需补货,供应端主交前期订单。库存方面:主流工厂大多开工良好,市场供应充裕。























展望2026年,欧洲部分装置有望加速退出,中国化工行业推行反内卷,化工有望迎来景气上行周期。同时,对于部分供给端受限的行业,随着需求回升,景气度有望持续提升。同时考虑到化工行业的长期成长性,维持化工行业“推荐”评级。
风险提示:宏观经济变化;油价震荡变化;环保趋严;产品价格大幅波动;重点关注公司业绩不达预期;中美财政政策不及预期;化工产品去库低于预期;AI数据中心建设和航空航天材料需求不及预期;全球经济增长的不确定性;磷矿石价格大幅下行;有机硅等行业原材料价格波动风险;反内卷政策不及预期的风险;关税贸易政策不确定性。


VIP复盘网