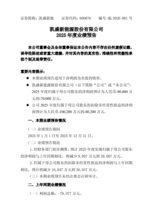
公司2025年度归属于母公司股东的扣除非经常性损益的净利润预计为人民币-100,200万元到-80,200万元,较上年同期-64,153万元,预计将减少16,047万元到36,047万元。

本报告期经营业绩亏损的主要原因:
一是报告期内光伏玻璃供需压力持续,公司光伏玻璃毛利进一步下降。
二是基于谨慎性原则,公司对存在减值迹象的资产计提减值准备。


股市情报:上述文章报告出品方/作者:草根光伏;仅供参考,投资者应独立决策并承担投资风险。
公司2025年度归属于母公司股东的扣除非经常性损益的净利润预计为人民币-100,200万元到-80,200万元,较上年同期-64,153万元,预计将减少16,047万元到36,047万元。

本报告期经营业绩亏损的主要原因:
一是报告期内光伏玻璃供需压力持续,公司光伏玻璃毛利进一步下降。
二是基于谨慎性原则,公司对存在减值迹象的资产计提减值准备。