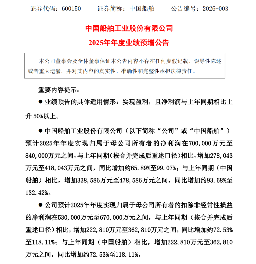
根据公告内容,经公司财务部门初步测算,预计中国船舶2025年年度实现归属于母公司所有者的净利润在70亿元至84亿元之间,与上年同期(按合并完成后重述口径)相比增加约65.89%至99.07%,与上年同期(中国船舶)相比增加93.68%至132.42%。

公告截图
中国船舶预计2025年年度实现归属于母公司所有者的扣除非经常性损益的净利润在53亿元至67亿元之间,与上年同期(按合并完成后重述口径)相比增加约72.53%至118.11%,与上年同期(中国船舶)相比增加72.53%至118.11%。
2025年,中国船舶完成与中国重工(中国船舶重工股份有限公司)的合并,成为全球规模最大的上市造船巨头。2025年9月11日,中国船舶于取得中国证券登记结算有限责任公司上海分公司出具的《证券变更登记证明》,新增股份于9月16日上市交易,中国重工于2025年三季度起纳入中国船舶合并范围。本次交易属于同一控制下的企业合并,中国船舶追溯调整了前期会计报表。
追溯调整后,中国船舶2024年利润总额约为54.45亿元,归属于母公司所有者的净利润约42.20亿元,归属于母公司所有者的扣除非经常性损益的净利润约为30.72亿元。

图源:网络
谈及业绩预增原因,中国船舶指出,2025年,中国船舶聚焦主责主业,发挥主建船型批量建造优势,深化成本管控,强化精益管理,突出价值创造,着力提升效率效益;公司手持订单结构升级优化,交付的高附加值船型占比及同型产品价格同比均有所增加,主建船型建造周期持续缩短,生产建造效率不断提升,经营业绩同比提升;联营企业的经营业绩持续改善。


VIP复盘网