
2026国内C端AI应用展望:大厂步伐加快,AI或正在推动新一轮流量格局重塑
1、豆包:用户量规模最大且步伐加快。目前豆包日活已过亿。据AI产品榜,11月豆包月活1.7亿,同比增长接近2倍,是国内用户数量最大的通用C端AI应用。11月推出豆包手机助手并与硬件厂商合作,尝试在操作系统层面获取入口流量。同时,火山引擎成为2026春晚独家AI云合作伙伴,豆包将配合上线新玩法,春晚冠名/节目往往传递了次年重大热点和市场变化。
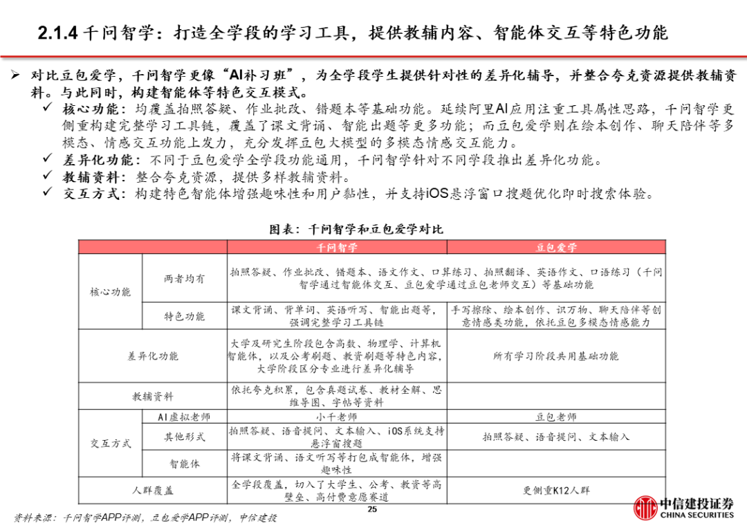
2、阿里:以千问为转折点,显著加快C端布局步伐。阿里推出千问App后的1个半月,陆续推出灵光、蚂蚁阿福、千问智学App;阿里现有的C端产品布局中,既有入口型产品千问,也有围绕金融、健康、教育等垂类产品。
3、AI应用 超级APP,大厂打通生态,强化已有优势,赋能AI产品。字节、阿里、腾讯均依托已有生态布局AI,将AI产品/功能与现有超级APP打通,如豆包 抖音、千问 淘系平台 高德、微信 元宝。
4、AI时代商业化有望加速。当前C端AI应用流量的主要玩家仍然是传统移动互联网大厂,他们可以复用移动互联网时代已经成熟的商业化变现路径,将其直接用于AI应用变现。















































大厂C端AI应用投入力度不及预期:若不及预期,或将影响对AI应用产业的提振幅度。
行业竞争加剧风险:部分公司可能会在AI应用或大模型竞争中出局。
AI应用商业化不及预期:AI应用商业化仍在发展初期,大模型能力领先、ARR较高的AI应用公司目前多处于亏损状态,且保持高投入,若商业化不及预期,则影响其可持续增长及产业的发展进度。
技术迭代、算力成本降低不及预期:技术迭代和成本降低是推动AI应用落地的核心因素,若二者进展不及预期,则影响AI应用的大规模推广和商业化变现。
政策监管风险:AI应用是伴随新技术而来的新事物,落地过程中或触发用户隐私安全、数据保护等方面的监管,进而影响其落地。


VIP复盘网