储能知家消息,1月24日,杭州禾迈电力电子股份有限公司发布2025年年度业绩预告,迎上市以来首度预亏。自2021年12月20日在上交所科创板上市,2021—2024年,禾迈股份分别实现归母净利润2.02亿元、5.33亿元、5.12亿元、3.44亿元。

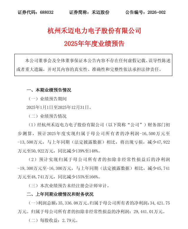
经公司财务部门初步测算,预计2025年度实现归属于母公司所有者的净利润-16,500万元至-13,500万元,与上年同期相比,将出现亏损,减少47,922万元至50,922万元,同比减少139%至148%;预计实现归属于母公司所有者的扣除非经常性损益后的净利润-19,300万元至-16,300万元,与上年同期相比,减少45,741万元至48,741万元,同比减少155%至166%。
关于业绩变化的原因,禾迈股份指出:
2025年公司紧扣市场需求,对整体产品结构、组织架构进行优化,对内精分战略模块,对外细化市场布局,并积极开拓新的业务板块。公司坚定未来发展的战略规划,由单一的设备供应商逐步向全面光储解决方案供应商转型。在战略转型过程中,受产品结构变化影响,公司整体毛利率有所下降;同时,公司大力加强人才储备,大幅增加了研发与销售方面的投入,深耕本地化布局,为整体业务的开展积蓄力量。
虽受全球宏观局势扰动,市场环境复杂多变等因素影响,但公司营业收入整体保持相对稳定。公司始终坚持研发驱动,聚焦长期技术积累与产品创新,主动增加研发投入,持续优化业务结构与产品升级稳步推进。公司将始终坚持以市场和客户需求为导向,不断挖掘和探索新的技术领域,推动技术的突破和创新,以应对不断变化的市场需求。同时,公司也将注重研发成果与市场需求相结合,不断推出具有竞争力的产品和解决方案,为公司业绩持续增长蓄势赋能。

作为全球领先的光储解决方案提供商,禾迈股份已连续3年蝉联微逆出货量世界第二,并获评BNEF Tier 1全球一级储能厂商,领先的光储产品与创新技术现已遍布超190个国家和地区,满足全球客户在DIY、户用、工商业、大型电站等多场景下的光储应用需求,助力实现“开放能源,人人皆享”。
禾迈股份此前在投资者关系中表示,公司近年来持续增加研发投入,加大储能产品的研发力度,拓展多条产品线全面覆盖市场小中大功率需求,产品方面形成光伏储能互补的产品体系,并持续优化光伏产品线,提升效率和性能。未来公司将围绕MLPE、户用光储、中大型光储实现全功率段和全应用场景的全覆盖,转型为全面光储解决方案供应商。


VIP复盘网