摘 要
2025年1月21日,生态环境部办公厅制定了《企业温室气体排放核算与报告指南 钢铁行业》,我们参考钢铁行业的《核算与报告指南》,对比2013年发布的《中国化工生产企业温室气体排放核算方法与报告指南(试行)》,对两个行业企业核算边界进行梳理。化工企业的《核算与报告指南》中,净购入电力和热力隐含排放纳入核算范围,但近两年发布的钢铁、铝冶炼、水泥行业则不包含电力和热力隐含排放。我们认为,钢铁、铝冶炼、水泥行业不再考虑电力产生的间接排放,与三个行业纳入全国碳排放权交易市场覆盖范围有关,避免重复计算。
2025年11月,生态环境部气候司有关负责同志答记者问中明确表示:“目前,已组织相关单位研究起草化工、石化、民航、造纸行业的配额分配方案、核算报告指南、核查技术指南等配套技术文件,为扩围工作做好技术保障。”我们认为,化工行业或在未来更新的《核算与报告指南》中,避免重复计算,将进一步完善碳排放核算边界。

01
1.1. 钢铁企业为例,确认碳排放边界、和测算问题(2025年版本)
2025年1月21日,为进一步规范钢铁行业企业温室气体排放核算报告与核查工作,巩固和提升数据质量,依据《碳排放权交易管理暂行条例》,生态环境部办公厅制定了《企业温室气体排放核算与报告指南钢铁行业(CETS—AG—03.01—V01—2024)》 《企业温室气体排放核查技术指南 钢铁行业(CETS—VG—03.01—V01—2024)》2项全国碳排放权交易市场技术规范。
我们根据《企业温室气体排放核算与报告指南钢铁行业》内容,以钢铁行业为例,梳理碳排放边界、排放源、碳排放的计算问题。我们认为,如下几项内容是值得关注的重点:
①自产电力问题:存在掺烧自产二次能源的化石燃料发电设施的,按照本指南要求一并核算与报告其温室气体排放量。已按照发电行业纳入全国碳排放权交易市场管理的,不纳入本指南核算与报告边界。
②非钢铁产品问题:存在化工板块等其他非钢铁产品生产的,应按照适用的行业指南进行核算与报告,不纳入本指南核算与报告边界。
③含碳产品隐含的排放问题:生产过程中部分碳固化在粗钢产品和外销的生铁、粗苯和焦油中,这部分对应的二氧化碳排放予以扣减,不扣减外销的冶金渣隐含的二氧化碳排放。
1.1.1. 缕清几个概念
温室气体:温室气体(greenhouse gas)为大气中吸收和重新放出红外辐射的自然和人为的气态成分,包括二氧化碳(CO2)、甲烷(CH4)、氧化亚氮(N2O)、氢氟碳化物(HFCs)、全氟化碳(PFCs)、六氟化硫(SF6)和三氟化氮(NF3)等。但注意:指南中的温室气体为二氧化碳(CO2)。
温室气体重点排放单位:全国碳排放权交易市场覆盖行业内年度温室气体排放量达到2.6万吨二氧化碳当量的温室气体排放单位,简称重点排放单位。
消耗化石燃料排放(emission from fossil fuel consumption): 化石燃料用作原料或燃料用途产生的二氧化碳排放。
过程排放(emission from process): 在生产、废弃物处理处置等过程中除燃料燃烧之外的物理或化学变化造成的二氧化碳排放。
含碳产品隐含的排放(emission embedded in carbon containing products): 固化在企业生产的生铁、粗钢等产品中的碳所对应的二氧化碳排放。注:钢铁指南中的含碳产品为粗钢产品及外销的生铁、粗苯和焦油。
排放因子(emission factor): 表征单位生产或消费活动量的温室气体排放系数。
1.1.2. 能源消费总量的范围
钢铁行业企业的企业层级温室气体排放核算和报告范围包括:主要生产系统、辅助生产系统和附属生产系统产生的温室气体排放。其中,主要生产系统包括焦化工序、烧结工序、球团工序、炼铁工序、转炉炼钢工序(不包括精炼、连铸/模铸、精整)、电炉炼钢工序(不包括精炼、连铸/模铸、精整)、精炼工序、连铸工序、钢压延加工工序、石灰工序、掺烧自产二次能源的化石燃料发电设施等生产系统。辅助生产系统包括主要生产管理和调度指挥系统、动力、供水、机修、库房、化验、计量、水处理、运输和环保设施等。附属生产系统包括厂区内为生产服务的主要用于办公生活目的的部门、单位和设施(如车间浴室、保健站、办公场所、职工食堂、公务车辆及班车等)。
存在掺烧自产二次能源的化石燃料发电设施的,按照本指南要求一并核算与报告其温室气体排放量。已按照发电行业纳入全国碳排放权交易市场管理的,不纳入本指南核算与报告边界。存在化工板块等其他非钢铁产品生产的,应按照适用的行业指南进行核算与报告,不纳入本指南核算与报告边界。

1.1.3. 排放源的确定
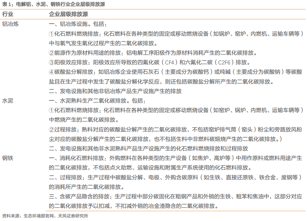
企业层级温室气体排放源包括消耗化石燃料排放、过程排放、含碳产品隐含的排放:
a) 消耗化石燃料排放:外购燃料在各种类型的生产设备(如焦炉、高炉等)中用作原料或燃料用途产生的二氧化碳排放,不包括点火助燃、运输设施和附属生产系统使用的化石燃料 排放。
b) 过程排放:生产过程中碳酸盐分解、电极、外购含碳原料(如生铁、直接还原铁、铁合金、废钢等)的消耗所产生的二氧化碳排放。
c) 含碳产品隐含的排放:生产过程中部分碳固化在粗钢产品和外销的生铁、粗苯和焦油中,这部分对应的二氧化碳排放予以扣减,不扣减外销的冶金渣隐含的二氧化碳排放。
工序层级温室气体排放源包括:
a) 焦化、烧结、球团、炼铁、转炉炼钢和电炉炼钢工序的排放源包括化石燃料净消耗所产生的二氧化碳排放,不包括点火助燃、运输设施使用的化石燃料排放。
b) 掺烧自产二次能源的化石燃料发电设施的排放源包括消耗外购化石燃料和自产二次能源的二氧化碳排放,不包括点火助燃、运输设施使用的化石燃料排放。
1.1.4.碳排放的计算
采用物料平衡法,即不考虑生产系统内具体的反应过程,通过所有输入的碳和输出的碳计算企业层级的排放量,按下列公式计算。其中实物消耗量和化石燃料低位发热量均有计量监测和取值标准:
①实物消耗量的计量与监测:固体化石燃料、碳酸盐、电极、含碳原料的消耗量,采用月度购(产)销存台账中的消耗量数据,固体燃料的消耗量应为收到基状态。液体和气体化石燃料的消耗量为购入量和外销量的差值,采用月度贸易结算计量的数据。焦化工序、炼铁工序含碳产品的输出量为生铁、粗苯和焦油的外销量,采用月度贸易结算计量的数据。如有对粗苯、焦油深加工的,可按粗苯、焦油加工量扣除,采用加工量计量的数据。炼钢工序含碳产品的输出量为粗钢产量,采用生产系统记录的直接计量数据;无直接计量数据时,可根据粗钢规格尺寸和密度,采用理论计算获取产量数据。

1.2. 碳排放强度考核的公式-原料用能是重要差异点之一
1.2.1.化工企业核算边界(2013年版)
根据2013年发布的《中国化工生产企业温室气体排放核算方法与报告指南(试行)》内容,报告主体应以企业法人为边界,核算和报告边界内所有生产设施产生的温室气体排放。生产设施范围包括直接生产系统、辅助生产系统、以及直接为生产服务的附属生产系统,其中辅助生产系统包括动力、供电、供水、化验、机修、库房、运输等,附属生产系统包括生产指挥系统(厂部)和厂区内为生产服务的部门和单位(如职工食堂、车间浴室、保健站等)。
报告主体应核算的排放源类别和气体种类包括:
(1) 燃料燃烧排放。指化石燃料在各种类型的固定或移动燃烧设备中(如锅炉、燃烧器、涡轮机、加热器、焚烧炉、煅烧炉、窑炉、熔炉、烤炉、内燃机等)与氧气充分燃烧生成的CO2排放;
(2) 工业生产过程排放。主要指化石燃料和其它碳氢化合物用作原材料产生的CO2排放,包括放空的废气经火炬处理后产生的CO2排放;以及碳酸盐使用过程(如石灰石、白云石等用作原材料、助熔剂或脱硫剂)产生的CO2排放;如果存在硝酸或己二酸生产过程,还应包括这些生产过程的N2O排放;
(3) CO2回收利用量。主要指报告主体回收燃料燃烧或工业生产过程产生的CO2并作为产品外供给其它单位从而应予扣减的那部分二氧化碳,不包括企业现场回收自用的部分;
(4) 净购入的电力和热力消费引起的CO2排放。该部分排放实际上发生在生产这些电力或热力的企业,但由报告主体的消费活动引发,此处依照规定也计入报告主体的排放总量中。
(5) 其他温室气体排放。报告主体如果存在氟化物的生产、或者本指南未涉及的其他温室气体排放行为或生产活动,且依照主管部门发布的其他相关企业的温室气体排放核算和报告指南的要求,应予核算和报告的温室气体排放量。相关方法请参照其他相关企业的温室气体排放核算和报告指南,本指南在此不再赘述。
识别碳源流的目的一方面是为了更清晰地区分化石燃料是作为燃料燃烧还是原材料用途,另一方面也是为了在采用碳质量平衡法核算工业生产过程的CO2排放量时避免重复计算或漏算。
报告主体可参考下图以列表的形式识别出所有流入流出该企业边界的碳源流,并分为以下类别:
(1) 流入企业边界且明确送往各个燃烧设备作为燃料燃烧的化石燃料部分;
(2) 流入企业边界作为原材料的化石燃料部分,包括洗煤、炼焦、炼油、制气、天然气液化、煤制品加工的能源加工转换投入量;
(3) 流入企业边界作为原材料的其它碳氢化合物;
(4) 流入企业边界作为原材料的CO2气体(如果存在);
(5) 流入企业边界作为原材料、助熔剂或脱硫剂使用的碳酸盐(如果存在);
(6) 流出企业边界的各类含碳产品,包括主产品、联产产品、副产品;
(7) 流出企业边界且被回收外供从而避免排放到大气中的那部分CO2(如果存在);

1.2.2.化工企业碳边界依照2013年发布的《中国化工生产企业温室气体排放核算方法与报告指南》,净购入电力和热力隐含排放纳入核算范围
化工参照的2013年发布的《中国化工生产企业温室气体排放核算方法与报告指南(试行)》中,将净购入的电力和热力消费引起的CO2排放核算在化工企业报告主体中,该部分排放实际上发生在生产这些电力或热力的企业,但由报告主体的消费活动引发,此处依照规定也计入报告主体的排放总量中。
1.2.3.最新版本的铝冶炼、水泥、钢铁行业排放源不再考虑购入的电力和热力消费引起的CO2,避免重复计算

中国建筑材料联合会对《企业温室气体排放核算与报告指南水泥行业》和《企业温室气体排放核查技术指南水泥行业》进行了解读:
“《两指南》的发布可有效保障水泥行业碳排放数据质量,为配额分配、碳交易保驾护航。《两指南》体现了与配额分配管理要求的衔接:核算、核查与配额分配核算范围边界保持一致,遵循‘抓大放小’的原则,只核算主要生产设施水泥熟料生产线相应的二氧化碳排放(企业层级只核算不核查);体现了国家对建材(水泥)行业产业政策的导向,鼓励使用替代原料、替代燃料,明确了非碳酸盐替代原料的扣减系数,替代燃料也是只报告不核算;并对标国际规则,不再考虑电力产生的间接排放,避免了电力排放的重复计算。为此,指南明确核算边界为熟料生产(熟料烧成系统)碳排放,并给出核算边界示意图,便于企业和相关单位理解和区分;附录中给出了30种常用非碳酸盐替代原料的扣减系数,便于不同替代原料的准确核算。”
我们认为,钢铁、铝冶炼、水泥行业不再考虑电力产生的间接排放,与三个行业纳入全国碳排放权交易市场覆盖范围有关,避免重复计算。2025年3月20日,生态环境部印发《全国碳排放权交易市场覆盖钢铁、水泥、铝冶炼行业工作方案》的通知。为贯彻落实党中央、国务院关于全国碳排放权交易市场建设部署,经国务院批准,钢铁、水泥、铝冶炼三个行业纳入全国碳排放权交易市场管理,覆盖的温室气体种类为二氧化碳(CO2)、四氟化碳(CF4)和六氟化二碳(C2F6)。根据《碳排放权交易管理暂行条例》,生态环境部组织制定了《全国碳排放权交易市场覆盖钢铁、水泥、铝冶炼行业工作方案》。
1.2.4.已启动化工、石化行业扩围前期准备工作,2027年有望纳入碳交易,电力部门间接排放有望对齐钢铁等行业核算范围
2025年11月,生态环境部气候司有关负责同志就《2024、2025年度全国碳排放权交易市场钢铁、水泥、铝冶炼行业配额总量和分配方案》相关情况回答了记者提问。在回答“对全国碳排放权交易市场下一步扩围工作有哪些考虑?”的问题时提到:“为贯彻落实《意见》部署安排,生态环境部已启动化工、石化、民航、造纸等行业扩围前期准备工作。目前,已组织相关单位研究起草化工、石化、民航、造纸行业的配额分配方案、核算报告指南、核查技术指南等配套技术文件,为扩围工作做好技术保障。”并表示“在现有覆盖范围基础上,将覆盖范围逐步扩展至化工、石化、民航、造纸等行业。到2027年,碳排放权交易市场基本覆盖工业领域主要排放行业。”
02
2.1. 碳排放政策实施存在不确定性
2.2. 欧美等国家和地区碳排放目标的调整
2.3. 碳排放政策对化工产业发展产生限制性不利影响


VIP复盘网