春晖智控在流体控制领域深耕多年,是国内燃气与供热控制领域的知名企业。公司2025年3月就提出议案拟收购参股公司春晖仪表剩余全部股权,春晖仪表是国家级专精特新“小巨人”,其主营产品温度传感器已应用SOFC领域并保持领先的市占率,其加热器等产品已经用于卫星等航空航天市场。如果此次收购最终完成,公司有望在SOFC、商业航天等市场获得新发展,首次覆盖,并给予“增持”评级。
摘要
拟全资收购参股公司春晖仪表。公司2025年3月提出发行股份 现金方式收购春晖仪表股权的议案,最新草案拟收购股权比例为61.31%,收购完成后公司将实现对其100%控股。春晖仪表是SOFC和商业航天领域的温度传感器、加热器等产品的重要供应商,收购完成将有望显著增厚公司业绩。
未来有望体现出协同效应。春晖智控与春晖仪表同处精密流体控制与监测领域,有望在以下方面产生协同。 (1) 技术协同:春晖仪表提供的温度传感器配套可协助春晖智控的燃气和供热产品向“智慧燃气”和“智慧供热”转型,实现智能化和集成化。(2) 业务协同:上市公司可能借标的渠道拓展到SOFC及航天领域;标的公司可集成至上市公司燃气系统产品进入下游客户。(3)财务协同:标的可依托上市公司资金平台扩充产能,承接爆发的下游需求。(4)可充分利用上市公司资金优势,股权激励等条件。
春晖仪表温度传感器、加热器等业务竞争力突出。春晖仪表是全球SOFC龙头Bloom Energy(BE)温度传感器的主力供应商,占其70%以上份额,2024给BE外销传感器毛利率高达57%,盈利能力强;此外,公司温度传感器也已配套长征火箭。其另一个重要产品加热器(卫星解除装置),已经小批量用于航空航天领域市场。截至2025年9月末,公司在手订单较上年末激增74%,其中SOFC相关翻倍,业绩确定性强。
有望在SOFC、商业航天市场实现跨越。 (1) SOFC领域: AI算力爆发导致数据中心能耗激增,SOFC作为高效独立电源需求迫切。大客户BE订单快速增长,行业刚刚迎来大规模商业化拐点。每GW SOFC装机对应近1-2亿元温度传感器需求,并且是耗材市场,未来可能是近20亿元规模的全球需求。(2) 商业航天领域:国内外均进入加速阶段,卫星加热器单星配套5-20个,未来可能对应10-20亿全球市场规模。上述市场壁垒高,春晖仪表已经有良好基础,未来有望在该市场实现跨越发展。
风险提示:并购重组失败风险、大客户依赖风险、汇率波动风险、新兴行业发展不及预期
一、收购春晖仪表,拟全资控股
上市公司(春晖智控)定位为“智慧城市&绿色能源”核心部件供应商,主营精密流体控制阀门,产品广泛应用于燃气、供热及新能源等行业。
标的公司(春晖仪表)深耕高端温度传感器与精密加热器领域,主要产品为温度传感器、电加热器、铠装电缆以及测试线等,是国家级“专精特新小巨人”。其业务与上市公司构成“阀门(控制) 传感器(感知)”的完整闭环,同属精密制造领域,协同效应显著。
拟全资控股春晖仪表:2025年3月公司提交议案,拟通过“股份 现金”方式收购春晖仪表剩余61.31%股权。交易完成后,上市公司将持有春晖仪表100%股权,实现全资控股。目前交易正在深交所审核过程中。
春晖智控拟以“发行股份 支付现金”收购标的资产,作价约2.58亿元。其中股份支付约1.57亿元(占比60.78%,发行价10.56元/股),现金支付约1.01亿元(占比39.22%)。本次交易不募集配套资金,现金对价由公司自筹解决。

此次收购中,坤元评估以 2025 年 3 月 31 日为评估基准日,分别采用资产基础法和收益法对春晖仪表股东全部权益于评估基准日的市场价值进行评估,经分析最终选取收益法的评估结果作为本次评估结论。

本次交易完成后,公司实际控制人仍为杨广宇,持股比例36.04%,本次交易不会导致上市公司控制权发生变更。
为保障上市公司利益,标的核心股东邹华、邹子涵等22名交易对方承诺,标的公司在2025、2026、2027年度实现的净利润(以扣除非经常性损益前后孰低者为准)分别不低于 3,200万元、3,500万元 和 3,800万元,三年累计承诺净利润不低于 1.05亿元。若未能在2025年底前完成交割,业绩承诺期将顺延至2028年,2028年承诺净利润不低于 3,800万元。



二、公司产品竞争力强,订单快速增长
2.1 春晖仪表介绍
春晖仪表是国家级专精特新“小巨人”,2017年在新三板上市(871108),2025年退市。
公司主要为新能源(燃料电池、光伏)、工业设备(电力、化工、汽 车、半导体)、航空航天和核电等领域提供温度传感器、电加热器、铠装电缆等产品。其中以温度传感器、电加热器、铠装电缆为主。
春晖仪表2025年1-9月实现营业收入9,973.55万元,接近2023年全年水平。受益于海外SOFC需求的增长,公司高毛利的外供温度传感器营收占比提升,毛利率和净利率都有所回升。


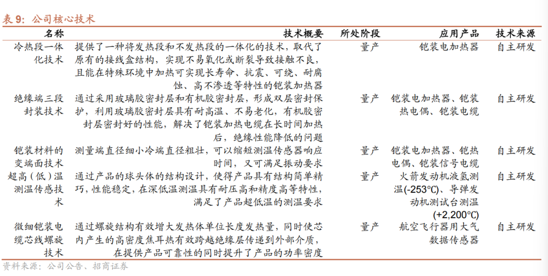
公司竞争力领先,目前授权专利 37 项,其中发明专利 8 项,实用新型专利 29 项。公司核心技术基本为自主研发,占营收 97%以上。其中,公司使用核心技术 “冷热段一体化技术”和“芯线螺旋技术”打造航空航天领域用电加热器,尺寸更小、 故障点更少,在耐压性能、绕制性能等指标方面大幅优于行业标准。



2.1.1 温度传感器:绑定 BE 核心供应链,航天航空布局早
公司的温度传感器产品基于 -253℃ 至 2200℃ 的超宽温区精密测量技术,技术门槛极高。目前产品是公司的第一大收入来源,不仅应用于工业测温,更核心的应用在于SOFC(固体氧化物燃料电池)系统以及航天航空领域。
➢ SOFC:公司是全球SOFC龙头Bloom Energy (BE) 温度传感器的核心供应商,已经合作近20年,占据其采购份额的70%以上,并供货潍柴、三环。
➢航空航天领域:公司主要供应发动机测温用温度传感器,主要客户为军工单位,广泛应用于长征系列运载火箭,为神舟飞船的成功发射作出重要贡献,同时也应用于军用飞机。
此外,公司自主研制的部分型号舰载机用涡轴发动机排气测温传感器目前已经完成定型鉴定,未来实现批产后有望实现进口替代。
公司技术实力处于国内领先地位。公司是相关军工单位唯一能够提供高压力、强振动恶劣环境下稳定测量2200℃高温的温度传感器供应商;自主研发的镍铬-金铁超深低温测温传感器,解决了-253℃液氦测量难题,填补国内空白。公司产品测温精度高,能够实现375°C以下±1°C,375°C以上±0.25%t的精度,超过国内主要厂家。同时,公司加工工艺领先,在航空用途产品上实现绝缘物电熔氧化镁粉的压实密度不小于3300mg/cm3(行业标准为2506mg/cm3),大幅提高了温度传感器产品的稳定性和使用寿命。

2.1.2 加热器:布局卫星解除装置,商业航天盈利高
公司产品加热器主要为铠装电加热器,是指由铠装加热电缆、冷端电缆、连接器、终端器和电源线组装成的电加热组合体。主要应用于航空航天、石油化工、核电和半导体设备领域。
技术指标显著优于行业标准。公司铠装加热器采用自主创新的“冷热段一体化”及“芯线螺旋”技术,有效解决了航空航天领域对产品小型化、高稳定性的严苛要求。关键性能指标上,公司产品耐压性能可达1,500V(φ1.5mm),显著高于1,056-1,330V的行业标准;绕制性能上,最小弯曲半径仅2D(外径),优于行业主流的3D标准,具备极高的绝缘密实度与套管强度。
商业航天打造高毛利增长点。在商业航天领域,公司主要提供高壁垒的低轨卫星用卫星解除装置(加热器),目前已实现小批量供货。作为航天级关键执行部件,该产品毛利率高达70%以上,有望显著提升公司盈利质量。
半导体领域实现国产替代突破。公司于2024年组建专门团队切入半导体设备领域,主要开发应用于晶圆薄膜沉积(CVD/PVD)及芯片封装键合的高端热盘用铠装加热器。目前产品已实现零星销售,并成功导入江苏先锋精密、爱利彼半导体等精密部件制造商供应链,随着半导体核心零部件国产化,业务有望发展加速。

2.2 订单快速增长,利润率远超同业
截至2025年9月末,公司在手订单金额达6,040.51万元,较2024年末增长约74%,其中温度传感器订单受益于SOFC爆发,实现翻倍增长。
2024年受研发投入加大、股份支付费用及管理费用上升等因素影响,春晖仪表净利润为2,632.60万元,较2023年有所下滑。2025年前三季度,公司实现净利润2,507.62万元,盈利能力显著回升。相较于同行业公司,由于公司主要客户为海外燃料电池以及国内军工类客户,技术和质量要求更高,所以利润率领先。其中,核心产品(供BE外销温度传感器)毛利率高达57.40%,远超行业平均水平。
截止2025年9月末,春晖仪表各类温度传感器产能已达约100万支,产能利用率8成以上,预计公司未来两年产能将继续扩张,以满足下游BloomEnergy及航空航天客户的爆发式需求。



2.3客户结构优异
2025年1-9月公司前五大客户营收占比42.68%,主要客户包括BE、军工企业、上海自动化仪表有限公司等。公司深度绑定BE,2023-2025年1-9月BE(含直销及通过MTAR、高力的间接供货)合计销售占比约30%。2025年前三季度因美国关税影响发货暂缓,收入略降;但截至9月末在手订单充裕(约3,200万元将在年底交付),预计2025全年销售额不低于2024年水平。

2.4 收购有望发挥协同效应
春晖智控深耕流体控制领域多年,是国内燃气调压与控制阀门的领军企业,近年来致力于向“智慧城市 绿色能源”战略转型。标的公司春晖仪表则是国内高端温度传感器及精密加热器的“隐形冠军”,已与全球顶级SOFC(固体氧化物燃料电池)供应商BE合作近20年。本次交易是春晖智控向高端精密制造转型的关键布局,有力地加强了公司在“阀门 传感器”系统集成领域的布局。春晖智控与春晖仪表同处精密流体控制与监测领域,协同效应明显:
➢ 技术协同:两家公司属于上下游关系,春晖仪表提供的温度传感器配套可协助春晖智控的燃气和供热产品向“智慧燃气”和“智慧供热转型”,提升智能度和集成度。
➢ 业务及客户协同:春晖智控可能可借助春晖仪表已深度绑定的BE、军工科研院所等高端客户渠道,突破传统行业壁垒,拓展自身在SOFC发电和商业航天市场的业务;同时,春晖仪表也可利用上市公司在燃气、供热及汽车热管理领域的布局,通过上市公司采购并集成至产品中交付给客户。
➢ 财务协同:春晖仪表正处于产能爬坡与业绩爆发期,可利用上市公司的资本平台优势,拓宽融资渠道,满足SOFC与商业航天业务扩产带来的资金需求,降低财务成本。
➢利用上市公司优势:资金端,可精准对接标的公司技改与扩产需求,有效突破产能瓶颈,为业务规模化扩张提供坚实的资金保障。股权端,可构建多层次股权激励体系,深度绑定核心团队与上市公司长远利益。
三、SOFC与商业航天双赛道高景气
3.1 BE订单快速增加,SOFC迈入商业化拐点
SOFC是AI缺电的重要解决方案。当前北美电网面临严重的互连排队积压,变压器短缺及输配电扩容周期长,燃气轮机交付周期长,已成为制约AI算力落地的最大物理瓶颈。SOFC凭借其快速撬装部署、占地面积小、支持离网运行等优势,叠加高达60%的发电效率,成为解决数据中心供电快速部署的重要解决方案。在电网侧短期难以扩容的背景下,SOFC已具备极强的“刚需”属性。同时北美SOFC目前主要采用天然气重整制氢发电,较低温燃料电池使用的纯氢原料更易获取,成本更低。
龙头公司BE产能订单快速增加,SOFC迈入大规模商业化拐点。2026年1月,美国电力公司(AEP)宣布行使期权,向Bloom Energy购买高达 1GW(100MW初始 900MW期权) 的固体氧化物燃料电池(SOFC),是继25Q3 BE与Brookfield达成50亿美元战略合作后的又一标志性事件。目前BE累积订单近2GW,新增订单主要用于数据中心供电,这标志着SOFC在数据中心场景的应用已从“验证期”正式迈入“大规模放量期”。


SOFC有望解决美国电力部署难的问题,装机规模可能快速增长。BE预计2026年年底产能达2GW,并表示未来产能需要进一步扩展到5GW,美国传统发电设备、输电设备投运周期长,SOFC有望快速渗透,预计未来需求有望达数十GW。温度传感器属于长周期消耗件,当热电偶测温漂移超过系统误差允许,即需要进行更换,每GW温度传感器用量约1-2亿元,若按5年为替换周期,公司将显著受益于存量市场增长。

3.2商业航天快速增长
全球航天产业加速爆发,商业化浪潮势不可挡。当前,全球航天产业已步入规模化发展快车道。2024年全球产值达4150亿美元,在轨航天器总量猛增至1.16万颗。竞争格局方面,美国凭借75.9%的份额稳居榜首,中国则以9.4%的份额跃升至世界第二,通信卫星成为在轨主流(占比超74%)。值得注意的是,以盈利为导向的“商业航天”已成为绝对增长引擎,占据了全行业70%以上的份额,并推动2025年全球发射次数创下307次的历史新高。展望未来,Global Growth Insights 预测全球卫星及商业航天市场将保持年均6%以上的复合增长,预计2035年市场规模有望冲击9000亿美元大关,发展空间极为广阔。
加热器是卫星解除装置的核心元件,通过电热效应产生高温实现解锁功能。卫星解除装置(或称解锁装置)是用于在轨释放卫星部件(如太阳帆板、天线)或实现星箭分离的机构,而加热器作为其动力源,通过通电发热熔断束缚绳索或触发记忆合金变形,最终完成解锁动作。这种非火工品解锁方式具有冲击小、可重复测试等优势,在商业航天领域应用广泛。
卫星展开装置(加热器)单星配套量5-20颗(均值约12颗),按目前已申请的星座计划测算,空间预计达6.5亿元,若2030年全球卫星年均发射约10000颗,预计市场空间可达10-20亿元。

风险提示
1、并购重组失败风险: 标的公司收购尚未完成,若后续收购整合有大变化,可能导致并购重组失败。
2、大客户依赖风险: 标的对BE销售占比高,若客户经营恶化或调整采购策略,将直接冲击业绩稳定性。
3、汇率波动风险: 外销主要以美元结算,若人民币大幅升值,将引发汇兑损失并削弱产品价格竞争力。
4、新兴行业发展不及预期: 标的成长依赖SOFC及商业航天爆发,若全球AI电力需求放缓或卫星星座组网滞后,将阻碍业绩释放。


VIP复盘网